2022-2023学年山西省忻州市代县等2地九年级(上)期末化学试卷(含详细答案解析)
展开1.早在商周时期,就出现了在金箔上錾刻的图案和纹饰。金能被加工成超薄金箔,说明金具有良好的( )
A. 导热性
B. 延展性
C. 导电性
D. 抗腐蚀性
2.有关空气中各成分的相关说法不正确的是( )
A. 空气中N2体积分数约为78%B. O2化学性质比较活泼,具有可燃性
C. CO2绿色植物进行光合作用的原料之一D. 稀有气体化学性质稳定,可用作保护气
3.下列关于燃烧和灭火的分析错误的是( )
A. 点燃的火柴竖直向上,火焰很快熄灭,是因为它接触不到氧气
B. 室内着火不能立即打开门窗,是因为打开门窗会提供充足的氧气
C. 图书档案起火,应立即用二氧化碳灭火器灭火
D. 将木柴架空燃烧会更旺,原因是这样能增大木柴与空气的接触面积
4.对于如图,理解错误的是( )
A. 原子可结合成分子
B. 氢分子的形成过程可表示为:
C. 物质都是由分子构成
D. 化学变化的实质是分子的分解和原子的重新组合
5.模型建构是重要的化学学习方法,下列建构的模型不正确的是( )
A. 地壳中元素含量模型
B. 物质分类模型
C. 金刚石结构模型
D. 灭火原理模型
6.课外实验可以帮助我们更好地学习化学知识。金属活动性强弱的探究过程如图,其中不正确的是( )
A. 实验一证明铁的金属活动性比铜强
B. 实验二的现象是铜丝表面有银白色固体析出,无色溶液变为蓝色
C. 实验一烧杯②中反应后得到的溶液中含有Fe3+
D. 实验过程中存在不规范操作
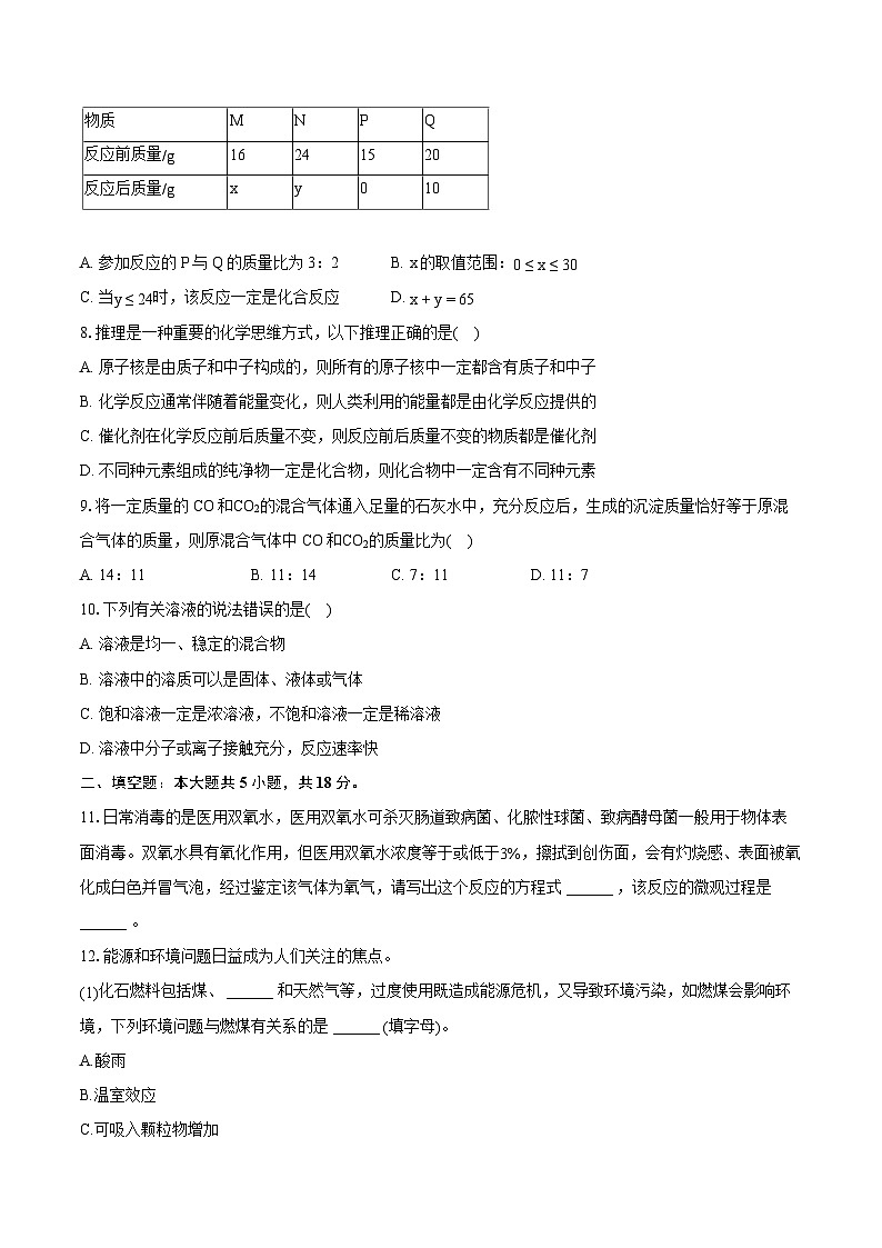
7.在一定条件下,一个密闭容器内发生某反应,测得反应前后各物质的质量如下表所示,下列有关说法不正确的是( )
A. 参加反应的P与Q的质量比为3:2B. x的取值范围:0≤x≤30
C. 当y≤24时,该反应一定是化合反应D. x+y=65
8.推理是一种重要的化学思维方式,以下推理正确的是( )
A. 原子核是由质子和中子构成的,则所有的原子核中一定都含有质子和中子
B. 化学反应通常伴随着能量变化,则人类利用的能量都是由化学反应提供的
C. 催化剂在化学反应前后质量不变,则反应前后质量不变的物质都是催化剂
D. 不同种元素组成的纯净物一定是化合物,则化合物中一定含有不同种元素
9.将一定质量的CO和CO2的混合气体通入足量的石灰水中,充分反应后,生成的沉淀质量恰好等于原混合气体的质量,则原混合气体中CO和CO2的质量比为( )
A. 14:11B. 11:14C. 7:11D. 11:7
10.下列有关溶液的说法错误的是( )
A. 溶液是均一、稳定的混合物
B. 溶液中的溶质可以是固体、液体或气体
C. 饱和溶液一定是浓溶液,不饱和溶液一定是稀溶液
D. 溶液中分子或离子接触充分,反应速率快
二、填空题:本大题共5小题,共18分。
11.日常消毒的是医用双氧水,医用双氧水可杀灭肠道致病菌、化脓性球菌、致病酵母菌一般用于物体表面消毒。双氧水具有氧化作用,但医用双氧水浓度等于或低于3%,擦拭到创伤面,会有灼烧感、表面被氧化成白色并冒气泡,经过鉴定该气体为氧气,请写出这个反应的方程式 ______ ,该反应的微观过程是 ______ 。
12.能源和环境问题日益成为人们关注的焦点。
(1)化石燃料包括煤、 ______ 和天然气等,过度使用既造成能源危机,又导致环境污染,如燃煤会影响环境,下列环境问题与燃煤有关系的是 ______ (填字母)。
A.酸雨
B.温室效应
C.可吸入颗粒物增加
(2)化工厂排放的SO2可用某物质的粉末处理,该过程发生的反应是2X+2SO2+O2=2CaSO4+2CO2。X的化学式是 ______ 。
13.高铁已成为我国的一张新名片,其中,中车大同电力机车有限公司打造的“和谐2型”系列机车更是创造了“中国制造”的大功率交流传动电力机车首次出口欧洲市场的历史。
(1)为适应火车提速,高速铁路的短轨已全部连接为超长轨。焊接钢轨的反应原理可用化学方程式表示为2Al+Fe2O3X+2Fe,则该反应中物质X的化学式为 ______ 。
(2)高铁采用铝合金车厢。常温下,铝具有很好的抗腐蚀性能,用化学方程式解释原因为 ______ 。
14.我国矿物种类齐全,储量丰富,请完成下列各题。
(1)工业上从含有金属元素的矿石中提炼金属。其中赤铁矿是炼铁的主要原料。用赤铁矿冶炼铁的原理是 ______ (填化学方程式)。
(2)防止金属腐蚀是保护金属资源的有效途径之一,写出一种防止铁制品生锈的具体方法: ______ 。
15.二氧化碳是人类生存不可缺少的物质。
早在公元三世纪,我国西晋时期的张华在其所著的《博物志》中就有“烧白石作白灰既讫……”的记载,其中“白石”即石灰石,同时生成CO2。
随着人类社会的发展,化石燃料的消耗量急剧增加,释放的CO2越来越多……。当大气中CO2等气体的含量升高时,会增强大气对太阳光中红外线辐射的吸收,阻止地球表面的热量向外散发,从而导致温室效应增强,全球气候变暖。
科学家一直致力于将CO2分离回收、循环利用和再生转化成资源,化学吸收法是利用吸收剂与CO2发生化学反应来吸收分离CO2的方法,常见的吸收剂有氢氧化钠、氢氧化钙、碳酸钾溶液以及各类胺溶液等。CO2和H2在催化剂的作用下会发生生成甲醇、一氧化碳和甲烷等的一系列反应,实现再生转化,我国科学家在催化剂研究方面取得重大突破,分别合成出了ZnGa2O4介孔光催化材料和单晶纳米带,并将其用于CO2的光还原,成功地实现了将CO2转化为碳氢化合物燃料。
请回答:
(1)《博物志》中所记载“白灰”的主要成分的化学式为______;
(2)温室效应加剧对环境的影响有______(写一条即可);
(3)ZnGa2O4中Ga元素的化合价为______;
(4)用碳酸钾溶液吸收CO2时,产物是KHCO3,该反应的化学方程式为______;
(5)一定条件下,CO2和H2反应生成CH4和H2O。请在以下框图中将该反应的微观粒子补充完整。
三、推断题:本大题共1小题,共6分。
16.A−E均为初中化学常见的物质,它们之间的关系如图所示(“-”表示相连的物质间能相互发生反应,“→”表示一种物质可以转化成另一种物质),其中A为常见的溶剂,C与E为组成元素相同的气体,D为一种黑色固体。
(1)A的用途为 ______ (填一种);
(2)B−C的化学方程式为 ______ ;
(3)C→E的化学方程式为 ______ ;
(4)C与E化学性质不同的原因是 ______ 。
四、流程题:本大题共1小题,共5分。
17.氢氧化钙[Ca(OH)2]是重要的建筑材料,工业上常以石灰石(主要成分为CaCO3)为原料生产氢氧化钙,主要流程如下:
(1)氢氧化钙[Ca(OH)2]的组成中,属于金属元素的是 ______ 。
(2)粉碎石灰石的目的是 ______ 。
(3)煅烧炉中,发生的反应为 ______ (填化学方程式),此反应属于基本反应类型中 ______ 反应。
五、实验题:本大题共1小题,共7分。
18.为加深对燃烧条件的认识,进一步了解灭火的原理,某同学进行了下列探究实验:
(1)用棉花分别蘸酒精和水,放到酒精灯火焰上加热片刻,观察到 ______ 的现象。通过此实验,可以得出燃烧的条件之一是 ______ 。
(2)如图甲所示,将同样大小的滤纸碎片和乒乓球碎片放在薄铜片的两侧,加热铜片的中部,可以观察到 ______ 的现象。通过此实验、可以得出燃烧的条件之一是 ______ 。
(3)如图乙所示,挤压滴管1,一段时间后,加热燃烧管至240C以上、燃烧管中白磷和红磷均不燃烧,其原因是 ______ 。挤压滴管2,一段时间后,微热燃烧管至80C。得出可燃物燃烧需要温度达到着火点的结论,对应的现象是 ______ 。挤压滴管2后,双球管中发生反应的化学方程式为 ______ 。
六、探究题:本大题共1小题,共8分。
19.为了探究相同条件下同种溶质在不同溶剂中的溶解性,某兴趣小组同学进行如下两组实验。(提示:本实验所用汽油与KMnO4、碘均不发生化学反应)
【实验1】KMnO4晶体在不同溶剂中的溶解实验
(1)根据实验步骤、实验操作图示填写相关实验现象。
【实验2】碘在不同溶剂中的溶解实验
(2)根据实验操作图示回答相关问题。
【反思与应用】
(3)碘易溶于酒精。若【实验2】中汽油用酒精代替,振荡后静置,最终所得液体 ______ (填“分层”或“不分层”)。
七、计算题:本大题共1小题,共6分。
20.小英同学为了测定某地区石灰石样品中碳酸钙的质量分数,取该样品15g,现将75mL的稀盐酸分三次加入石灰石样品中,每次充分反应后测得生成气体的质量,实验数据如下表:
试求:
(1)m的值是______g.
(2)求该样品中碳酸钙的质量分数(保留一位小数).
答案和解析
1.【答案】B
【解析】解:A、在金箔上錾刻的图案和纹饰是由于金具有良好的延展性,与导热性无关,故选项错误。
B、在金箔上錾刻的图案和纹饰是由于金具有良好的延展性,故选项正确。
C、在金箔上錾刻的图案和纹饰是由于金具有良好的延展性,与导电性无关,故选项错误。
D、在金箔上錾刻的图案和纹饰是由于金具有良好的延展性,与抗腐蚀性无关,故选项错误。
故选:B。
物质的性质决定物质的用途,金属具有良好的导热性、导电性、延展性等,可结合金属的用途进行分析判断。
本题难度不大,物质的性质决定物质的用途,掌握金属的物理性质和用途是正确解答此类题的关键。
2.【答案】B
【解析】解:A、空气中各成分的体积分数分别是:氮气大约占空气体积的78%、氧气大约占空气体积的21%,正确但不符合题意,故选项错误;
B、O2的化学性质比较活泼,具有助燃性,有可燃性错误,错误符合题意,故选项错误;
C、CO2是绿色植物光合作用的原料之一正确,正确但不符合题意,故选项正确;
D、稀有气体化学性质稳定,可用作保护气,正确但不符合题意,故选项错误;
故选:B。
空气中各成分的体积分数分别是:氮气大约占空气体积的78%、氧气大约占空气体积的21%、稀有气体大约占空气体积的0.94%、二氧化碳大约占空气体积的0.03%、水蒸气和其它气体和杂质大约占0.03%;O2的化学性质比较活泼,具有助燃性,有可燃性错误;CO2是绿色植物光合作用的原料之一正确,稀有气体化学性质稳定,可用作保护气。
本考点考查了空气中各种气体的含量、性质和用途等,同学们要加强记忆有关的知识点,在理解的基础上加以应用,本考点基础性比较强,主要出现在选择题和填空题中。
3.【答案】A
【解析】解:A、点燃的火柴竖直向上,火焰很快熄灭,不是因为它接触不到氧气,而是因为温度达不到着火点,故选项说法错误。
B、室内着火不能立即打开门窗,是因为打开门窗会提供充足的氧气,使氧气更充足,火势更旺,会导致火势迅速蔓延,不利于灭火,故选项说法正确。
C、二氧化碳灭火后不留有痕迹,不会造成图书档案的损坏,可以用来扑灭图书,档案、精密仪器等火灾,故选项说法正确。
D、将木柴架空了些,可以增大木柴与空气的接触面积,从而促进木柴燃烧,使木柴燃烧的更旺,故选项说法正确。
故选:A。
A、根据燃烧的条件,进行分析判断。
B、根据打开门窗,空气流通,进行分析判断。
C、用来扑灭图书档案、精密仪器等处的火灾不能有水,否则容易受损。
D、促进燃烧的方法有增大氧气的浓度和增大可燃物与氧气的接触面积。
本题难度不大,掌握燃烧的条件、促进燃烧的方法、灭火器的种类及适用范围等是正确解答本题的关键。
4.【答案】C
【解析】解:A、由上图可知,氢原子可结合成氢气分子,故A正确;
B、可用表示由2个氢原子结合生成氢分子的形成过程,理解正确,故B正确;
C、氢气由大量的分子构成,但不代表“物质都是由分子构成”,有的物质由原子、离子构成,故C错误;
D、化学变化的实质是分子的分解和原子的重新组合,故D正确。
故选:C。
根据由图示可知:氢分子的形成过程:由2个氢原子结合生成氢气分子;分子的构成;分子的破裂和原子的重新组合过程等信息进行解答.
了解分子、原子、离子、元素与物质之间的关系;了解物质的组成和物质的构成;掌握分子和原子的区别和联系.
5.【答案】D
【解析】解:A、地壳中元素含量由多到少前五种元素是:氧、硅、铝、铁、钙,故对。
B、物质分为纯净物和混合物,纯净物包括化合物和单质,化合物包括氧化物,故B正确;
C、金刚石中碳原子呈正八面体结构,故C正确;
D、灭火的方法有移走可燃物,隔绝氧气,降低温度至可燃物的着火点以下,着火点一般不变,故D错。
故选:D。
A、根据地壳中元素含量考虑;
B、根据纯净物包括化合物和单质分析解答;
C、根据金刚石结构分析解答;
D、根据灭火的方法考虑。
本题在解答时,根据物质的构成示意图,结合所学知识做出判断。
6.【答案】C
【解析】解:A、实验一铜片表面无现象,说明铜不与白醋反后,而铁片表面有气泡生且溶液由无色变为浅绿色,由此说明铁的活动性比铜强,故A正确;
B、铜和硝酸银反应生成硝酸铜和银,现象为铜丝有银白色固体析出,溶液由无色变为蓝色,故B正确;
C、烧杯②中反应后得到的溶液中含有Fe2+,而不是铁离子,故C错误;
D、实验-烧杯①胶头滴管与烧杯内壁接触了,操作不规范;故D正确;
故选:C。
根据金属活动性顺序分析解答。
此题难度不大,中规中矩,掌握金属与金属材料是解题关键。
7.【答案】B
【解析】【分析】
本题主要考查质量守恒定律的应用,熟练掌握质量守恒定律并灵活运用是正确解答本题的关键。在化学反应中遵循质量守恒定律:即参加化学反应的各物质的质量总和等于反应后生成的各物质的质量总和。
【解答】
A.参加反应的P与Q的质量比为:(15−0):(20−10)=15:10=3:2,故A说法正确;
B.根据质量守恒定律,只能确定x+y=(16+24+15+20)−10=65,故B说法错误;
C.当y<24时,该反应可表示为N+P+Q→M,是化合反应;当y=24时,该反应可表示为P+Q→M或P+QNM,是化合反应,故C说法正确;
D.根据质量守恒定律,x+y=(16+24+15+20)−10=65,故D说法正确。
故选B。
8.【答案】D
【解析】【分析】
本题考查了常见概念的推理,完成此题,可以依据概念和化学知识进行,所以要求同学们在平时的学习中加强概念的识记及理解,以便灵活应用。
【解答】
A.原子核中不一定都有中子,氢原子核内无中子,故A错误;
B.人类利用的能量不一定由化学反应提供,可以由风能、水能等提供,故B错误;
C.催化剂在化学反应前后质量不变,但在反应前后质量不变的物质不一定都是催化剂,也可能是没有参加反应,故C错误;
D.化合物是由不同种元素组成的纯净物,则化合物一定含有不同种元素,故D正确。
故选D。
9.【答案】A
【解析】解:设混合气体中CO的质量为x,CO2的质量为y
Ca(OH)2+CO2=CaCO3↓+H2O
44 100
yx+y
44100=yx+y
解答xy=1411;
故选:A。
根据反应方程式:Ca(OH)2+CO2=CaCO3↓+H2O,分别设出CO和CO2的质量,利用生成的沉淀质量恰好等于原混合气体的质量的关系,列出等式,进行解答。
本题考查学生根据化学方程式的等量关系进行分析解题的能力。
10.【答案】C
【解析】解:A、一种或几种物质分散到另一种物质中,形成均一的、稳定的混合物叫做溶液,则溶液是均一、稳定的混合物,故选项说法正确。
B、溶液中的溶质可以是固体、液体或气体,如氯化钠溶液中溶质是氯化钠为固体,酒精溶液中溶质是酒精为液体,盐酸中溶质是氯化氢为气体,故选项说法正确。
C、溶液是否饱和与溶液的浓稀没有必然联系,饱和溶液不一定是浓溶液,不饱和溶液也不一定是稀溶液,故选项说法错误。
D、在溶液中分子或离子能更好地充分接触,发生反应的机会较多,反应速率才能更快,故选项说法正确。
故选:C。
A、根据溶液的特征,进行分析判断。
B、根据溶质的状态,进行分析判断。
C、浓稀溶液是溶液中所含溶质质量分数的大小,溶液是否饱和与溶液的浓稀没有必然联系。
D、根据溶液的性质,进行分析判断。
本题难度不大,明确溶液是否饱和与溶液的浓稀没有必然联系、溶液的组成和特征等是正确解答本题的关键。
11.【答案】2H2O2=2H2O+O2↑过氧化氢分子分解成氢原子和氧原子,氢原子和氧原子重新组合成水分子和氧气分子
【解析】解:医用双氧水浓度等于或低于3%,擦拭到创伤面,会有灼烧感、表面被氧化成白色并冒气泡,经过鉴定该气体为氧气,说明双氧水具有氧化性,易分解放出氧气,并放出热量,常温下,双氧水分解生成水和氧气,反应的化学方程式2H2O2=2H2O+O2↑。
双氧水由过氧化氢分子构成,常温下双氧水分解生成水和氧气的微观过程是:过氧化氢分子分解成氢原子和氧原子后,每两个氢原子和一个氧原子结合成一个水分子,每两个氧原子结合成一个氧分子。
故答案为:
2H2O2=2H2O+O2↑;过氧化氢分子分解成氢原子和氧原子,氢原子和氧原子重新组合成水分子和氧气分子。
根据题意,医用双氧水浓度等于或低于3%,擦拭到创伤面,会有灼烧感、表面被氧化成白色并冒气泡,经过鉴定该气体为氧气,进行分析解答。
本题难度不大,了解化学方程式的书写方法、化学反应的实质是正确解答本题的关键。
12.【答案】石油 ABCCaCO3
【解析】解:(1)煤、石油、天然气属于化石燃料;将煤燃烧能生成二氧化碳、二氧化硫等物质,还能产生大量的灰尘,生成的二氧化碳能形成温室效应,生成的二氧化硫能形成酸雨,产生的大量灰尘增加了空气中的可吸入颗粒物。
(2)根据质量守恒定律,化学反应前后原子种类和个数都不变,由化学方程式可知生成物中含有的原子种类及原子个数为Ca,2个;S,2个;C,2个;O,12个。已知反应物中含有的原子种类及原子个数为S,2个;O,6个。比较分析可知X中含有Ca,C和O元素,其原子个数分别为1,1和3,故X的化学式为CaCO3。
故答案为:(1)石油;ABC;
(2)CaCO3。
(1)根据煤、石油、天然气属于化石燃料,将煤燃烧能生成二氧化碳、二氧化硫等物质,还能产生大量的灰尘进行分析。
(2)根据质量守恒定律,化学反应前后原子种类和个数都不变进行分析。
本题主要考查质量守恒定律及其应用等,注意完成此题,可以从题干中抽取有用的信息,结合已有的知识进行解题。
13.【答案】Al2O3 4Al+3O2=2Al2O3
【解析】解:(1)由反应的化学方程式,反应前铝、铁、氧原子个数分别为2、2、3,反应后的生成物中铝、铁、氧原子个数分别为0、2、0,根据反应前后原子种类、数目不变,则每个X分子由2个铝原子和3个氧原子构成,X的化学式为Al2O3。
(2)常温下,铝具有很好的抗腐蚀性能,是因为铝在空气中与氧气反应,其表面生成一层致密的氧化铝薄膜,反应的化学方程式为4Al+3O2=2Al2O3。
故答案为:
(1)Al2O3;
(2)4Al+3O2=2Al2O3。
(1)由质量守恒定律:反应前后,原子种类、数目均不变,进行分析解答。
(2)根据金属的化学性质,进行分析解答。
本题难度不大,了解金属的化学性质、化学反应前后原子守恒是水蒸气解答本题的关键。
14.【答案】Fe2O3+3CO2Fe+3CO2 刷漆等
【解析】解:(1)赤铁矿的主要成分是氧化铁,工业上用一氧化碳还原氧化铁炼铁,主要是利用CO的还原性,在高温下和氧化铁反应生成铁和二氧化碳,反应的化学方程式为Fe2O3+3CO2Fe+3CO2。
(2)铁与水、氧气充分接触时容易生锈,为了防止铁制品锈蚀,人们常采用在其表面刷漆、涂油或镀上其他金属等覆盖保护膜的方法。
故答案为:
(1)Fe2O3+3CO2Fe+3CO2;
(2)刷漆等。
(1)根据赤铁矿的主要成分是氧化铁,工业上用一氧化碳还原氧化铁炼铁,主要是利用CO的还原性,在高温下和氧化铁反应生成铁和二氧化碳,进行分析解答。
(2)铁与氧气、水充分接触时容易生锈,使铁制品与氧气或水隔绝可以防止生锈。
本题难度不大,了解防止铁制品生锈的原理与措施、工业上炼铁的反应原理等是正确解答本题的关键。
15.【答案】(1)CaO;
(2)全球气候变暖等;
(3)+3;
(4)K2CO3+CO2+H2O=2KHCO3;
(5)
【解析】解:(1)《博物志》中所记载“白灰”的主要成分是氧化钙,故答案为:CaO;
(2)温室效应加剧对环境的影响有:全球气候变暖、冰川融化、海平面上升等,故答案为:全球气候变暖(合理即可);
(3)设ZnGa2O4中Ga元素的化合价为x,+2+2x+(−2)×4=0,x=+3,故答案为:+3;
(4)碳酸钾溶液吸收CO2生成KHCO3,配平即可,故答案为:K2CO3+CO2+H2O=2KHCO3;
(5)根据质量守恒定律作图如下,故答案为:。
由题目的信息可知,(1)《博物志》中所记载“白灰”的主要成分是氧化钙;
(2)温室效应加剧对环境的影响有:全球气候变暖、冰川融化、海平面上升等;
(3)有关化合价的计算要准确;
(4)碳酸钾溶液吸收CO2生成KHCO3,配平即可;
(5)根据质量守恒定律作图。
本题考査的是化学式、化学方程式的书写、化合价的计算、空气中各个成分的作用等,有关二氧化碳造成的温室效应问题,不仅引起了全球的重视而且也是近几年中考的热点问题。本题中还有一点要注意要用化学符号表示,不能用名称。
16.【答案】灭火 Ca(OH)2+CO2=CaCO3↓+H2OCO2+C2CO 分子构成不同
【解析】解:(1)A是水,可以用于灭火;
(2)B−C的反应是二氧化碳与氢氧化钙反应产生碳酸钙沉淀和水,反应的化学方程式为CO2+Ca(OH)2=CaCO3↓+H2O;
(3)C→E的反应是 二氧化碳在高温条件下与碳反应产生一氧化碳,反应的化学方程式为C+CO22CO;
(4)分子是保持物质化学性质的最小粒子;二氧化碳与一氧化碳的化学性质不同的原因是:构成物质的分子种类不同,化学性质不同。
故答案为:(1)灭火;
(2)Ca(OH)2+CO2=CaCO3↓+H2O;
(3)CO2+C2CO;
(4)分子构成不同。
A为常见的溶剂,则A为水;C与E为组成元素相同的气体且能相互转化,C能与水反应,则C是二氧化碳,E是一氧化碳;D为一种黑色固体,则D能转化为一氧化碳和二氧化碳,则D是碳;B能与二氧化碳反应,且水能转化为B,则B是氢氧化钙;代入检验,推理正确。
在解此类题时,首先将题中有特征的物质推出,然后结合推出的物质和题中的转化关系推导剩余的物质,最后将推出的各种物质代入转化关系中进行验证即可。
17.【答案】钙元素 增大反应物的受热面积,使反应更充分 CaCO3CaO+CO2↑分解
【解析】解:(1)氢氧化钙[Ca(OH)2]的组成中,属于金属元素的是钙;
(2)粉碎石灰石的目的是增大反应物的受热面积,使反应更充分;
(3)煅烧炉中,发生的反应为碳酸钙高温分解生成氧化钙和二氧化碳,该反应的化学方程式为:CaCO3CaO+CO2↑;该反应是由一种物质生成两种物质的反应,基本反应类型属于分解反应。
故答案为:(1)钙元素;
(2)增大反应物的受热面积,使反应更充分;
(3)CaCO3CaO+CO2↑;分解。
(1)根据元素的分类进行分析。
(2)根据粉碎石灰石的目的是增大反应物的受热面积进行分析。
(3)根据碳酸钙高温分解生成氧化钙和二氧化碳,分解反应是由一种物质生成两种物质的反应,进行分析。
本题主要考查物质的制备等,注意在书写化学方程式后,首先检查化学式,再检查是否配平、反应条件和沉淀、气体符号的标注。
18.【答案】蘸有酒精的棉花燃烧,蘸有水的棉花不燃烧 需要可燃物或者物质具有可燃性 乒乓球碎片先燃烧,滤纸碎片后燃烧 温度达到可燃物的着火点 燃烧管内无氧气 白磷燃烧,红磷不燃烧 2H2O22H2O+O2↑
【解析】解:(1)小棉花球蘸水后,因水不可燃,反而会蒸发吸收热量,所以温度达不到棉花的着火点,不会燃烧;而小棉花球蘸酒精后,酒精是可燃物,在酒精灯上被点燃后会燃烧放出大量的热,使温度达到棉花的着火点,引发棉花球燃烧,因此实验的结论是燃烧的物质必须是可燃物。故答案为:蘸有水的小棉花球没有燃烧,而蘸有酒精的小棉花球发生了燃烧;需要可燃物或者物质具有可燃性。
(2)把同样大小滤纸碎片和乒乓球碎片分开放在一块薄铜片的两侧,加热铜片的中部,观察到的现象是:乒乓球碎片先燃烧,过了一会滤纸片才燃烧,是因为两种物质的着火点不同,乒乓球碎片的着火点低,滤纸片的着火点高,说明燃烧的条件之一是温度要达到着火点。故答案为:乒乓球碎片先燃烧,滤纸碎片后燃烧;温度达到可燃物的着火点。
(3)滴管1中是盐酸,石灰石的主要成分是碳酸钙,挤压滴管1碳酸钙和稀盐酸反应生成氯化钙、水和二氧化碳,二氧化碳充满燃烧管。燃烧必须三个条件同时满足才能完成:可燃物、氧气或空气,温度达到着火点,白磷和红磷都是可燃物,且温度都达到了着火点,燃烧管内无氧气,没有与氧气接触所以不燃烧。滴管2中是过氧化氢溶液,过氧化氢溶液在二氧化锰的催化下生成水和氧气,氧气充满燃烧管。挤压滴管2,一段时间后,微热燃烧管至80℃。白磷的着火点为40℃,红磷的着火点为240℃,80℃时达到了白磷的着火点,但是没有达到红磷的着火点。所以得出可燃物燃烧需要温度达到着火点的结论,对应的现象是白磷燃烧,红磷不燃烧。
挤压滴管2后,过氧化氢溶液在二氧化锰的催化下生成水和氧气,化学方程式为2H2O22H2O+O2↑。故答案为:燃烧管内无氧气;白磷燃烧,红磷不燃烧;2H2O22H2O+O2↑。
(1)根据燃烧的条件进行分析。
(2)根据两种物质的着火点不同,乒乓球碎片的着火点低,滤纸片的着火点高,进行分析。
(3)根据碳酸钙和稀盐酸反应生成氯化钙、水和二氧化碳,燃烧必须三个条件同时满足才能完成:可燃物、氧气或空气,温度达到着火点,过氧化氢溶液在二氧化锰的催化下生成水和氧气,进行分析。
本题主要考查燃烧的条件与灭火原理探究等,注意完成此题,可以从题干中抽取有用的信息,结合已有的知识进行解题。
19.【答案】紫红 晶体不溶解,汽油不变色 液体分层,上层为无色,下层为紫红色 微 碘的汽油溶液 强 不分层
【解析】解:(1)步骤1:A试管中晶体全部溶解,溶液呈紫红色,B试管中晶体不溶解,汽油不变色;
步骤2:B试管中高锰酸钾溶解,由于汽油和高锰酸钾溶液不能互溶,观察到的现象为液体分层,上层为无色,下层为紫红色;
(2)由图2所示现象可知,液体显淡黄色,是因为少量碘溶解在水中,说明碘微溶于水,图3所示试管中液体分层,上层紫红色溶液的名称是碘的汽油溶液,说明碘在汽油中的溶解性比在水中强;
(3)碘易溶于酒精,若【实验2】中汽油用酒精代替,振荡后静置,最终所得液体不分层,这是因为酒精和水能够互溶。
故答案为:(1)紫红;晶体不溶解,汽油不变色;液体分层,上层为无色,下层为紫红色;
(2)微;碘的汽油溶液;强;
(3)不分层。
(1)步骤1:根据高锰酸钾在水中和汽油中的溶解性来分析解答;
步骤2:根据汽油的密度比水小,再结合步骤1来分析解答;
(2)Ⅰ、根据实验现象俩分析解答;
Ⅱ、根据溶液的命名方法及实验对比来分析解答;
(3)根据酒精和水可以互溶来分析解答。
对于探究型实验探究,要熟悉实验探究的环节和方法,精心设计实验方案,将所学过探究物质的性质或变化规律的技巧迁移至此,进行细心地探究实验和观察现象,再通过分析实验现象,推断、总结出该物质的性质或变化规律等。
20.【答案】(1)2.2;
(2)设石灰石中CaCO3的质量为x.
CaCO3+2HCl=CaCl2+H2O+CO2↑
100 44
x5.5g
10044=x5.5g
x=12.5g
石灰石样品中CaCO3的质量分数=12.5g15g×100%=83.3%
答:石灰石样品中CaCO3的质量分数为83.3%。
【解析】解:(1)根据记录数据可发现,第三次实验中加入盐酸还有二氧化碳放出,并且第三次实验中只放出1.1g二氧化碳,说明盐酸有剩余,所以在第三次实验中碳酸钙已经反应完,说明第一次和第二次实验中盐酸全部反应,放出二氧化碳的质量均为2.2g,所以m的值为2.2;共产生CO2的质量=2.2g+2.2g+1.1g=5.5g;
故答案为:2.2;
(2)设石灰石中CaCO3的质量为x.
CaCO3+2HCl=CaCl2+H2O+CO2↑
100 44
x5.5g
10044=x5.5g
x=12.5g
石灰石样品中CaCO3的质量分数=12.5g15g×100%=83.3%
答:石灰石样品中CaCO3的质量分数为83.3%。
本题主要考查了学生分析图表数据,解决问题的能力,以及据方程式计算的能力.物质
M
N
P
Q
反应前质量/g
16
24
15
20
反应后质量/g
x
y
0
10
步骤1
步骤2
实验操作图示
实验操作及现象
振荡后静置:A试管中晶体全部溶解,溶液呈 ______ 色;B试管中 ______
将步骤1中A试管内的溶液倒入B试管中,振荡后静置;B试管中观察到的现象为 ______
实验操作图示
实验结论
或解释
Ⅰ、由图2所示现象可知:碘 ______ (填“难”“微”或“易”)溶于水;
Ⅱ、图3所示试管中液体分层。上层紫红色溶液的名称是 ______ 。说明碘在汽油中的溶解性比在水中 ______ (填“强”或“弱”)。
实验
第一次
第二次
第三次
加入稀盐酸的量/mL
25
25
25
生成气体的质量/g
2.2
m
1.1
2022-2023学年山西省运城市九年级(上)期末化学试卷(含详细答案解析): 这是一份2022-2023学年山西省运城市九年级(上)期末化学试卷(含详细答案解析),共17页。试卷主要包含了单选题,填空题,推断题,流程题,科普短文题,实验题,探究题,计算题等内容,欢迎下载使用。
2022-2023学年山西省阳泉市郊区九年级(上)期末化学试卷(含详细答案解析): 这是一份2022-2023学年山西省阳泉市郊区九年级(上)期末化学试卷(含详细答案解析),共16页。试卷主要包含了单选题,填空题,推断题,简答题,探究题,计算题等内容,欢迎下载使用。
2022-2023学年山西省临汾市古县九年级(上)期末化学试卷(含详细答案解析): 这是一份2022-2023学年山西省临汾市古县九年级(上)期末化学试卷(含详细答案解析),共16页。试卷主要包含了单选题,填空题,推断题,简答题,探究题,计算题等内容,欢迎下载使用。

