山东省新泰市第一中学(老校区)2023-2024学年高一上学期第二次大单元考试化学试题含答案
展开可能用到的相对原子质量:H-1 C-12 N-14 O-16 Na-23 S-32 Cl-35.5 Fe-56
第I卷(选择题 共40分)
一、单选题(本题包括10小题,每小题2分,共20分。每小题只有一个选项符合题意。)
1.下列变化中,不属于化学变化的是( )
A.活性炭使红墨水褪色 B.氯水能使有色布条褪色
C.SO2使品红溶液褪色 D.漂白粉使某些有色布条褪色
2..下列各组物质,按照化合物,单质,混合物顺序排列的是( )
A.烧碱,液态氧气,碘酒 B.生石灰,白磷,熟石灰
C.干冰,铁,氯化氢 D.空气,氮气,胆矾
3.除去Na2CO3 固体中少量NaHCO3的最佳方法是( )。
A.加入适量盐酸 B.加入NaOH溶液 C.加热 D.配成溶液后通入CO2
4.常温下,下列溶液可以用铝槽车装运的是( )。
A.稀硫酸 B.浓盐酸 C.浓硫酸 D.稀硝酸
5.下列除杂方法错误的是( )
A. 用铁粉除去溶液中的 B. 用饱和食盐水除去中的
C. 用浓硫酸除去SO2中的水蒸气 D. 用溶液除去CO2中的SO2
6.检验Na2SO3是否被氧化所用的试剂为 ( )
A. Ba(NO3)2、HCl B.Ba(NO3)2、HNO3
C.BaCl2、H2SO4 D.BaCl2、HCl
7.以不同类别物质间的转化为线索,认识钠及其化合物。下列分析错误的是( )
A.反应③表明具有酸性氧化物的性质
B.反应④说明的稳定性弱于
C.反应⑤、⑥可用于潜水艇中氧气的供给
D.属于氧化还原反应的仅有①、⑤、⑥
8.下列各组离子能在水溶液中大量共存的是( )
A.HCO、K+、OH-、NO
B.K+、I-、Fe3+、Cl-
C.Ca2+、H+、NO、CO
D.NH、Mg2+、SO、Cl-
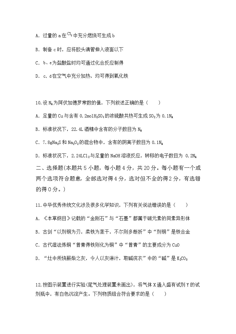
9.部分含铁物质的分类与相应化合价关系如图所示。下列推断不合理的是( )
A.过量的a在中充分燃烧可生成b
B.制备c时,应将胶头滴管伸入液面以下
C.为盐酸盐时均可通过化合反应制得
D.在空气中充分加热,均可得到氧化铁
10.设NA为阿伏加德罗常数的值,下列叙述正确的是( )
A.足量的Cu与含有0.2mlH2SO4的浓硫酸共热可生成SO2为0.1NA
B.标准状况下,22.4L酒精中含有的分子数目为NA
C.7.8gNa2S和Na2O2的混合物中,含有的阴离子数目为0.1NA
D.标准状况下,2.24LCl2与足量的NaOH溶液反应,转移的电子数目为 0.2NA
二、选择题(本题共5小题,每小题4分,共20分。每小题有一个或两个选项符合题意,全部选对得4分,选对但不全的得2分,有选错的得0分。)
11.中华优秀传统文化涉及很多化学知识,下列有关说法错误的是( )
A.《本草纲目》记载的“金刚石”与“石墨”都属于碳元素的同素异形体
B.古剑“以剂钢为刃,柔铁为茎干,不尔则多断折”中“剂钢”是铁合金
C.古代湿法炼铜“曾青得铁则化为铜”中“曾青”的主要成分为CuO
D.“灶中所烧薪柴之灰,令人以灰淋汁,取碱浣衣”中的“碱”是K2CO3
12.按图示装置进行实验(尾气处理装置未画出),将气体X通入盛有试剂Y的试剂瓶中,有白色沉淀产生。下列物质组合符合要求的是( )
13.下列不可以通过化合反应制得的是( )
A.FeCl2 B.FeCl3 C.Fe(OH)3 D.Fe(OH)2
14.在常温下,发生下列几个反应:
2KMnO4+16HCl=2KCl+2MnCl2+5Cl2↑+8H2O①
Cl2+2NaBr=2NaCl+Br2②
Br2+2FeBr2=2FeBr3③
根据上述反应,下列结论正确的是( )
A. 还原性强弱顺序为:Br->Fe2+>Cl-
B. 氧化性强弱顺序为:>Cl2>Br2>Fe3+
C. 反应①中,当生成1 ml Cl2时,被氧化的HCl为2 ml
D. 溶液中可发生反应:2Fe3++2Cl-=2Fe2++Cl2↑
15.某兴趣小组用油性笔在一小块覆铜板上写上“化学”,然后浸入盛有溶液的小烧杯中。一段时间后取出覆铜板,用水洗净并晾干,制作流程如下。该小组继续对反应后的溶液进行定量分析,测得溶液中与之比为。下列说法错误的是( )
A. 小烧杯中发生反应的离子方程式为:
B. 反应后的溶液再生为溶液的步骤:加入足量铁粉,过滤,向滤液中通入氯气
C. 反应后的溶液中:
D. 反应后的溶液中:
第Ⅱ卷 (非选择题 共60分)
三、非选择题:本题共5小题,共60分。
16.(12分)
(1)如图为五个椭圆交叉构成的图案,其中五个椭圆内分别写了C2H5OH、CO2、Fe2O3、FeCl3、KOH,图中相连的物质均可归为一类,相交部分A、B、C、D为相应的分类标准代号。
①相连的两种物质都是电解质的是___________(填分类标准代号,下同)
②图中相连的两种物质能够相互反应的是_________,所属的基本反应类型是____________反应。
③上述五种物质中的某一物质能与某种强酸反应生成上述中的另一种物质,则该反应的离子方程式为___________________________________________。
④用洁净的烧杯取25 mL蒸馏水,加热至沸腾,向烧杯中逐滴加入上述五种物质中的某一物质的饱和溶液,加热煮沸至液体呈红褐色,得到的分散系称为___________________,要证明该分散系的实验方法是_________________。
(2)分类方法应用广泛,属于同一类物质具有相似性,在生活和学习中,使用分类的方法处理问题可以做到举一反三,还可以做到由此及彼的效果。
①CO2、SiO2、SO2、SO3都属于酸性氧化物,由CO2+Ca(OH)2=CaCO3↓+H2O,可得出SO3与NaOH反应的化学方程式为____________________________________。
②NaHCO3、NaHSO3、NaHS都属于非强酸形成酸式盐,由NaHCO3+HCl=NaCl+H2O+CO2↑、NaHCO3+NaOH=Na2CO3+H2O,完成NaHS分别与NaOH反应的离子方程式方程式_______________________________________。
17.(12分)
含钠化合物在工业生产和日常生活中应用广泛,请回答下列有关问题:
(1)钠的一种氧化物是一种淡黄色固体,写出其用于呼吸面具供氧剂的一个化学方程式:_____________________________________________________。
(2)是一种强碱,若实验室用浓溶液配制,需量取密度为质量分数为的溶液___________,该实验所需的玻璃仪器除玻璃棒、量筒、胶头滴管之外,还有___________,当所配溶液与标准状况下恰好反应时,发生反应总的的离子方程式为_______________________________________。
(3)如图是实验室模拟“侯氏制碱法”制取的部分装置。下列说正确的是___________(填序号)
A. a先通入,然后b通入,c中放碱石灰
B. b先通入,然后a通入,c中放碱石灰
C. a先通入,然后b通入,c中放蘸稀硫酸的脱脂棉
D. b先通入,然后a通入,c中放蘸稀硫酸的脱脂棉
(4)粗盐常含有少量、、以及泥沙等杂质,实验室中可用如下流程提纯,下列说法中正确的是___________(填序号)
A. 溶液a和可用一种试剂来代替
B. 溶液a和溶液b的添加顺序可以互换
C. 操作Ⅱ为蒸发结晶,蒸发过程中当蒸发皿中有大量晶体析出时停止加热
D. 粗盐提纯的整个操作过程中共有两处需要使用玻璃棒
18.(12分)
可用于制备补铁剂,也可制备铁红。以下是用磁铁矿(主要成分、含和等杂质)制取的工艺流程:
已知:①不溶于水,也不与硫酸反应;②调可将转化为沉淀与分离,但不能将与分离。
请回答下列问题:
(1)“酸浸”时发生反应的离子方程式为__________________________
________________________________________。
“转化”工序加入Fe的作用是(用离子方程式表示)_______________
__________________________________________。
(3)滤渣1的成分是___________(填化学式)。
(4)产品在空气中煅烧可制备铁红,写出反应的化学反应方程式____________________________________________________;在实验室中完成本操作所用的主要仪器是___________(填序号)。
A. B. C.
若起始时的质量为,最终制得为,则产率为___________。(产率=,用含,的代数式表示)。
现有和组成的固体混合物,用盐酸能恰好将之完全溶解。若将此固体混合物用完全还原,则生成铁的物质的量为____________
19.(12分)
某化学学习小组为了探究铁质材料(碳素钢成分为铁单质与碳单质)和浓硫酸反应的产物,利用下列装置进行了如下实验探究活动:
实验开始后,观察到B中品红溶液褪色,则C中发生反应的离子方程式为______________________________________________。
(2)实验过程中观察到H中无水硫酸铜由白色粉末变成蓝色晶体,则G中发生反应的化学方程式为______________________________________;说明碳素钢与浓硫酸的反应产物中有还原性气体___________(填化学式)产生,试解释产生该气体的原因: 。
(3)若装置D中品红溶液没有褪色,装置E中澄清石灰水变浑浊,根据(1)(2)(3)中的实验现象,推知碳素钢与浓硫酸反应产生的气体有(不算水蒸气,要填全)___________;装置H后增加装置I的目的是
____________________________________________。
20.(12分)
NaNO2因外观和食盐相似,又有咸味,容易使人误食中毒。已知NaNO2能发生如下反应:___NaNO2+___HI ═___NO↑+___I2 +___NaI +___H2O.
(1)配平上述化学方程式
(2)若有1ml 的还原剂被氧化,则反应中转移电子的数目是_____________
(3)根据上述反应,可用试纸和生活中常见的物质进行实验,以鉴别NaNO2和NaCl.,可选用的物质有:①水、②碘化钾淀粉试纸、③淀粉、④白酒、⑤食醋。进行试验,下列选项合适的是:_____________(填字母).
A.③⑤ B.①②④ C.①②⑤ D.①③⑤
(4)某厂废液中,含有2%~5%的NaNO2,直接排放会造成污染,采用.NH4Cl ,能使NaNO2转化为不引起二次污染的N2,反应的离子方程式为:___________________________________________________。
(5)配平以下化学方程式:__Al+__NaNO3+___NaOH=___NaAlO2+__N2↑+__ ___.若反应过程中转移5ml e-,则生成标准状况下N2的体积为_____________L.
新泰中学2023级高一上学期第二次大单元考试
化学答案
1.A 2.A 3.C 7.D 8.D 9.A 10.C 11.C 12.BC 13.D 14.BC 15.C
(1). C、D (2). D (3). 复分解 (4). Fe2O3+6H+=2Fe3++3H2O (5). 胶体 (6). 丁达尔效应 (7). SO3+2NaOH=Na2SO4+H2O (8). HS-+OH-=S2-+H2O
17.(1) 或
(2) ①. 3.6 ②. 500mL容量瓶、烧杯 ③. (3)C (4)AC
18.(1)
(2) 2Fe3++Fe=3Fe2+
(3)
(4) ①. ②. B ③. ×100%(%、×100%)
(5)0.2
19.(1)(2分)
(2) (2分) (2分)
随着反应的进行,浓硫酸变为稀硫酸,与铁发生反应放出 (2分)
、、 (2分) 防止空气中的水蒸气进入H中,影响实验结果 (2分)
20. ①. 2,4,2,1,2,2 ②. NA 或6.02×1023 ③. C ④. NH4++NO2-=N2↑+2H2O ⑤ . 10,6,4,10,3,2H2O ⑥. 11.2L
气体X
试剂Y
A
B
C
D
山东省新泰市第一中学(老校区)2023-2024学年高三上学期第三次大单元考试化学试题含答案: 这是一份山东省新泰市第一中学(老校区)2023-2024学年高三上学期第三次大单元考试化学试题含答案,共18页。试卷主要包含了5 Ba137,关于下列仪器使用的说法正确的是, 以下实验装置或操作正确的是等内容,欢迎下载使用。
山东省新泰市第一中学(老校区)2023-2024学年高二上学期第二次阶段性考试化学试题含答案: 这是一份山东省新泰市第一中学(老校区)2023-2024学年高二上学期第二次阶段性考试化学试题含答案,共10页。试卷主要包含了5 Ca,48L CO2,则有1,7kJ·ml-1等内容,欢迎下载使用。
山东省新泰市第一中学(实验部)2023-2024学年高一上学期第二次大单元测试化学试题含答案: 这是一份山东省新泰市第一中学(实验部)2023-2024学年高一上学期第二次大单元测试化学试题含答案,共12页。试卷主要包含了5 Ca, 下列有关物质的分类正确的是等内容,欢迎下载使用。

