2023-2024学年长春市第七十二中学化学九年级第一学期期末质量跟踪监视模拟试题含答案
展开学校_______ 年级_______ 姓名_______
注意事项
1.考生要认真填写考场号和座位序号。
2.试题所有答案必须填涂或书写在答题卡上,在试卷上作答无效。第一部分必须用2B 铅笔作答;第二部分必须用黑色字迹的签字笔作答。
3.考试结束后,考生须将试卷和答题卡放在桌面上,待监考员收回。
一、单选题(本题包括12个小题,每小题3分,共36分.每小题只有一个选项符合题意)
1.下列物质中,含有氧分子的是( )
A.空气B.MnO2C.CO2D.H2O2
2.有四瓶失去标签的溶液,它们的溶质分别是:①硝酸钡、②硝酸银、③氯化钠、④氯化铜,不用其他试剂就可以将它们加以鉴别,则鉴别出来的先后顺序可能是( )
A.④②③①B.①③②④C.④①②③D.②③①④
3.分类是学习化学的常用方法。下列物质的归类完全正确的是( )
A.空气污染物:二氧化碳、PM2.5
B.化合物: 一氧化碳、金刚石
C.混合物:空气、大理石
D.化石燃料:煤、木材
4.下列有关实验操作“先”与“后”的说法中,错误的是
A.点燃可燃性气体时,先验纯,后点燃
B.制取气体时,先检验装置的气密性,后装药品
C.加热试管时,先使试管底部均匀受热,后用酒精灯的外焰固定加热
D.加热KClO3并用排水法收集O2实验结束时,先熄灭酒精灯,后将导管移出水面
5.下列观点不正确的是
A.使用元素符号、化学式等化学用语,是为了增加化学科学的神秘色彩
B.人们根据不同的需求,通过控制反应条件,促进或抑制化学反应
C.可通过鼓入空气,使燃料燃烧更充分
D.物质本身没有好与坏之分,而人们对物质的利用却存在合理与不合理之分
6.鉴别下列各组物质的方法不正确的是( )
A.AB.BC.CD.D
7.下列含金属元素的物质是
A.H2SO4B.ZnSO4C.NO2D.P2O5
8.通过学习,我们已经掌握了实验室制取气体的有关规律。收集方法的选择需考虑多种因素,其中与收集方法选取无关的是
A.气体的密度B.气体的溶解性C.空气的密度D.气体的质量
9.锗是重要的半导体材料。锗元素的相关信息如图所示,下列说法中不正确的是
A.锗原子中的质子数为32
B.锗属于金属元素
C.锗原子中的电子数为32
D.锗的相对原子质量为72.64g
10.分类法是化学研究的重要方法。以下分类错误的是
A.混合物:合金、海水、空气B.氧化物:水、二氧化锰、高锰酸钾
C.金属:铁、铜、汞D.清洁能源:太阳能、氢能、风能
11.下列图示的实验操作中正确的是( )
A.过滤B.点燃酒精灯
C.检查气密性D.验证质量守恒定律
12.除去下列物质中的少量杂质,下列实验方案不能达到目的是( )
A.AB.BC.CD.D
二、填空题(本题包括4个小题,每小题7分,共28分)
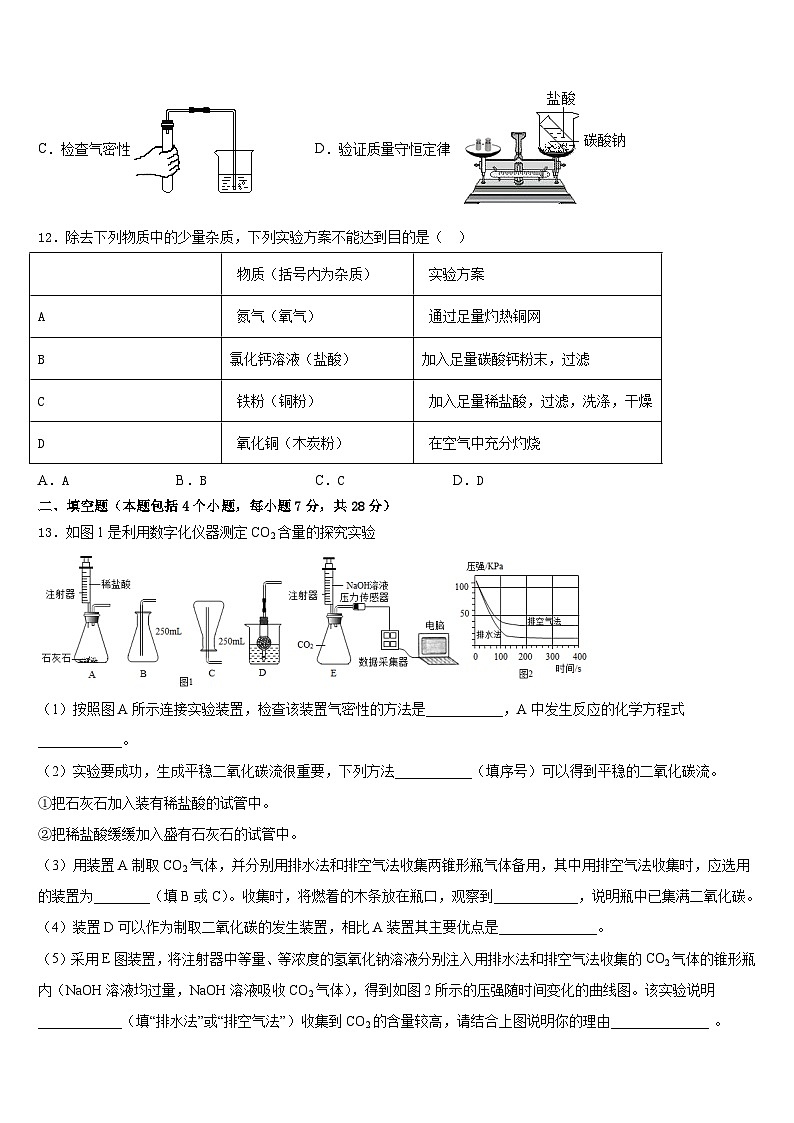
13.如图1是利用数字化仪器测定CO2含量的探究实验
(1)按照图A所示连接实验装置,检查该装置气密性的方法是___________,A中发生反应的化学方程式____________。
(2)实验要成功,生成平稳二氧化碳流很重要,下列方法___________(填序号)可以得到平稳的二氧化碳流。
①把石灰石加入装有稀盐酸的试管中。
②把稀盐酸缓缓加入盛有石灰石的试管中。
(3)用装置A制取CO2气体,并分别用排水法和排空气法收集两锥形瓶气体备用,其中用排空气法收集时,应选用的装置为________(填B或C)。收集时,将燃着的木条放在瓶口,观察到____________,说明瓶中已集满二氧化碳。
(4)装置D可以作为制取二氧化碳的发生装置,相比A装置其主要优点是______________。
(5)采用E图装置,将注射器中等量、等浓度的氢氧化钠溶液分别注入用排水法和排空气法收集的CO2气体的锥形瓶内(NaOH溶液均过量,NaOH溶液吸收CO2气体),得到如图2所示的压强随时间变化的曲线图。该实验说明____________(填“排水法”或“排空气法”)收集到CO2的含量较高,请结合上图说明你的理由______________ 。
14.如图为实验室制取气体常用的装置,请回答有关问题。
(1)写出装置中标号仪器的名称:a__________;b__________。
(2)实验室用高锰酸钾制取氧气,可选用的发生装置是________(填字母),可用C装置收集氧气,依据是__________,还可用__________(填字母)装置收集氧气,验满方法是__________。该反应的化学方程式为________________。
(3)B装置中试管口略向下倾斜的原因是_______________。
(4)若选用C装置收集气体,实验结束,先___________,再_____________,防止水槽中的水倒流使试管破裂。
(5)实验室用硫化亚铁固体与稀疏酸在常温下反应制硫化氢气体和硫酸亚铁。硫化氢气体是无色有刺激性气味的有毒气体,它的密度比空气大,能溶于水。由此可推知:实验室制取硫化氢气体时,发生和收集的组合装置应选用如图所示的_______(填代号)装置。
15.用如图装置研究分子的性质。
(1)挤出浓氨水,A中观察到的实验现象是______。说明分子的性质是______。
(2)设计A、B实验的目的是______。
16.如图是实验室的部分实验装置,回答有关问题。
(1)实验室用稀盐酸与石灰石反应制取二氧化碳应选用的装置是(填编号)_______;
其中,发生装置中产生CO2的化学方程式为______________________________。
(2)检验二氧化碳是否集满的方法是_________________________________;将适量的___________倒入集气瓶中震荡,观察到试剂变浑浊,说明该气体确实是二氧化碳。
三、实验题(本题包括2个小题,每小题7分,共14分)
17.现有1000t含Fe2O380%的赤铁矿石(杂质中不含铁元素),试计算:
(1)该赤铁矿石含Fe2O3的质量是_____t;
(2)该赤铁矿石含铁元素的质量是_____t;
(3)理论上能得到含杂质8%的生铁的质量是_____t(计算结果精确到0.1t)。
18.氢气是最清洁的燃料,计算200g氢气完全燃烧消耗氧气的质量。
四、计算题(本题包括2个小题,共22分)
19.(10分)现有3瓶气体分别是氧气、空气和二氧化碳,请将它们区别(请写出区别的步骤、现象和结论)______。
20.(12分)在农村人们常常饮用河水,河水中常含有大量的泥沙、悬浮物和细菌等杂质,一般可用次氯酸杀死细菌。将漂白粉(主要成分是次氯酸钙)溶于水可生成氯化钙和次氯酸。下列是某户居民在饮用水之前对河水的处理步骤:
河水→A(加入明矾)→B(沉淀)→C(过滤)→D(加入漂白粉)→净水
(1)能够消毒、杀菌的步骤是_____;(填序号)
(2)该农户得到的净水是_____(填纯净物或混合物),
(3)该农户得到的净水是硬水还是软水,只要加_______就可以区别.
参考答案
一、单选题(本题包括12个小题,每小题3分,共36分.每小题只有一个选项符合题意)
1、A
2、A
3、C
4、D
5、A
6、A
7、B
8、D
9、D
10、B
11、C
12、C
二、填空题(本题包括4个小题,每小题7分,共28分)
13、用止水夹夹紧橡皮管,轻推或轻拉注射器活塞,松开活塞后,观察活塞是否回到原来位置 ② B 木条熄灭 能够控制反应的发生与停止 排水法 注入氢氧化钠溶液后,排水法收集到的气体,锥形瓶内压强变化大
14、酒精灯 集气瓶 B 氧气不易溶于水且不和水反应 D 将带火星的木条放在集气瓶口,木条复燃,则证明氧气已收集满 防止冷凝水倒流,使试管炸裂 从水槽中移出导管 熄灭酒精灯 AD
15、滴有酚酞溶液的棉花变红 分子在不断运动 研究温度对分子运动速率的影响
16、BC CaCO3+2HCl═CaCl2+H2O+CO2↑ 用燃着的木条靠近集气瓶口,观察木条是否熄灭 澄清的石灰水
三、实验题(本题包括2个小题,每小题7分,共14分)
17、(1)800;(2)560;(3)608.7
18、1600g
四、计算题(本题包括2个小题,共22分)
19、用燃烧的小木条分别伸入三个集气瓶中,小木条燃烧更旺的是氧气,燃烧现象不变的是空气,火焰熄灭的是二氧化碳
20、D 混合物 肥皂水
鉴别的物质
鉴别的方法
A
氢气和一氧化碳
点燃,观察火焰颜色
B
二氧化碳和一氧化碳
点燃,观察是否能燃烧
C
水和过氧化氢溶液
加二氧化锰,观察是否有气泡
D
冰和干冰
室 温(20 °C)放置,过一段时间观察是否有液体残留
物质(括号内为杂质)
实验方案
A
氮气(氧气)
通过足量灼热铜网
B
氯化钙溶液(盐酸)
加入足量碳酸钙粉末,过滤
C
铁粉(铜粉)
加入足量稀盐酸,过滤,洗涤,干燥
D
氧化铜(木炭粉)
在空气中充分灼烧
2023-2024学年菏泽市重点中学化学九年级第一学期期末质量跟踪监视模拟试题含答案: 这是一份2023-2024学年菏泽市重点中学化学九年级第一学期期末质量跟踪监视模拟试题含答案,共8页。试卷主要包含了下列有关水的说法中,不正确的是,下列做法或认识科学的是,下列实验现象描述正确的是等内容,欢迎下载使用。
2023-2024学年福建省建瓯市第二中学化学九年级第一学期期末质量跟踪监视模拟试题含答案: 这是一份2023-2024学年福建省建瓯市第二中学化学九年级第一学期期末质量跟踪监视模拟试题含答案,共9页。试卷主要包含了答题时请按要求用笔, “青山绿水就是金山银山”等内容,欢迎下载使用。
2023-2024学年湖南省武冈市实验中学化学九年级第一学期期末质量跟踪监视模拟试题含答案: 这是一份2023-2024学年湖南省武冈市实验中学化学九年级第一学期期末质量跟踪监视模拟试题含答案,共7页。试卷主要包含了答题时请按要求用笔,如图是a、b、c三种固体物质等内容,欢迎下载使用。

