2023-2024学年江苏省盐城市大丰区新丰初级中学九年级化学第一学期期末考试试题含答案
展开这是一份2023-2024学年江苏省盐城市大丰区新丰初级中学九年级化学第一学期期末考试试题含答案,共8页。试卷主要包含了下列化学用语书写正确的是等内容,欢迎下载使用。
学校_______ 年级_______ 姓名_______
注意事项:
1. 答题前,考生先将自己的姓名、准考证号填写清楚,将条形码准确粘贴在考生信息条形码粘贴区。
2.选择题必须使用2B铅笔填涂;非选择题必须使用0.5毫米黑色字迹的签字笔书写,字体工整、笔迹清楚。
3.请按照题号顺序在各题目的答题区域内作答,超出答题区域书写的答案无效;在草稿纸、试题卷上答题无效。
4.保持卡面清洁,不要折叠,不要弄破、弄皱,不准使用涂改液、修正带、刮纸刀。
一、单选题(本大题共10小题,共30分)
1.下列关于“燃烧和灭火”的叙述正确的是( )
A.煤炉生火时,用木材引燃是为了提高煤的着火点
B.档案室着火用水基型灭火器(泡沫灭火器)灭火
C.把煤做成蜂窝煤是增大煤与空气的接触面积,使煤燃烧更充分
D.炒菜时油锅着火,立即向油锅内浇水
2.2019年4月25日是第12个世界疟疾日,中国中医科学院青蒿素研究中心和中药研究所的科学家们在国际权威期刊《新英格兰医学杂志》上提出了“青蒿素抗药性”的合理应对方案。青高素的分子式为C15H22O5,关于青高素的说法正确的是
A.青蒿素分子由42个原子构成
B.青蒿素中碳元素和氧元素的质量比为3:1
C.青蒿素完全燃烧生成二氧化碳和水
D.青蒿素的相对分子质量为284
3.下列有关实验现象的描述中不正确的是( )
A.打开盛有浓盐酸的试剂瓶瓶盖,瓶口出现白雾
B.加热含石蕊的碳酸溶液,溶液由红色变成无色
C.氨气分子运动到滴有无色酚酞的蒸馏水中,溶液变成红色
D.铁锈加入稀盐酸中溶液变成黄色
4.化学与生产、生活关系密切。下列说法错误的是
A.利用化学生成化肥和农药,可以增加粮食的产量
B.利用化学合成药物,可以治疗疾病,保障人体健康
C.利用化学开发新能源,可以减少煤、石油、天然气等化石燃料的使用
D.利用化学合成塑料,它的使用对人类是“百利而无一害”
5.针对“配制一定溶质质量分数的NaCl溶液”实验,下列做法(或说法)错误的是
A.配制一定溶质质量分数的NaCl溶液只能选用NaCl固体和水
B.若所配NaCl溶液的溶质质量分数偏小,可能是量筒量水时仰视读数
C.用药匙取用NaCl固体时,瓶塞要倒放在桌上
D.用玻璃棒搅拌,能加快固体NaCl的溶解
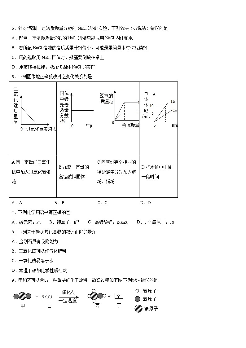
6.下列图像能正确反映对应变化关系的是
A.AB.BC.CD.D
7.下列化学用语书写正确的是
A.磷元素:Pt B.钾离子:K2+ C.高锰酸钾:K2MnO4 D.5个氮原子:5N
8.下列关于碳及其化合物的叙述正确的是()
A.金刚石具有吸附能力
B.二氧化碳可以作气体肥料
C.一氧化碳易溶于水
D.常温下碳的化学性质活泼
9.甲和乙可以合成一种重要的化工原料,微观过程如下图.下列说法错误的是
A.生成物丁属于氧化物
B.丙中C、H、O的质量比为3∶1∶4
C.丙分子中含有1个碳原子,4个氢原子,1个氧原子
D.化学反应前后碳元素化合价发生改变
10.某粒子结构示意图如图所示,下列说法正确的是
A.若x=17,则该粒子是阳离子
B.若x=18,则该粒子是原子
C.若x=19,则该粒子是阴离子
D.该粒子的最外层电子数是18
二、填空题(本大题共4小题,共20分)
11.用化学符号填空:
(1)2个氧原子______;
(2)铝______。
(3)1个“笑气”分子是由2个氮原子和1个氧原子构成的,则笑气的化学式为_____。
12.现有四个常见化学名词:①乳化②吸附③溶解④蒸馏,请将上述各化学名词的序号填在与之相对应操作后面的横线上(每个序号只填写一次):
(1)用汽油洗去衣服上的油污_____;
(2)用洗发水洗去头发上的油污_____;
(3)将硬水直接转变成软水_____;
(4)活性炭除冰箱里的异味_____。
13.如图是探究质量守恒定律的实验装置图,回答下列问题:
(1)该实验__________(填“能”或“不能”)探究质量守恒定律,原因是________.
(2)要用如图继续探究质量守恒定律,若药品不变,改变装置的方法是_____.若装置不变,改变药品,可选用的一组药品是_____(举一例).
14.用化学方程式表示下列反应原理。
(1)用电解水的方法制取氢气_________。
(2)用磁铁矿石(含)炼铁________。
(3)实验室制取氧气。________(写出一个即可)
三、计算题(本大题共2小题,共12分)
15.(6分)现要配制60 g溶质质量分数为5%的氯化钠溶液,试完成下列填空。
(实验过程)
(1)计算:需要氯化钠的质量为3g,需要水的体积为_________mL。
(2)称取氯化钠:在己调节平衡的天平两端的托盘上分别放上质量相等的纸片,移动游码至刻度如____________(选填“甲”或“乙”)图所示.
(3)量取水:先向量筒内直接加水,当水接近刻度时改用_________继续加水至所需刻度。
(4)溶解:溶解时,用玻璃棒搅拌的目的是___________。
(5)转移:将配得溶液移入指定容器,贴上标签。
(实验反思)
(6)上述实验中会导致所配溶液的溶质质量分数偏小的是__________。
A氯化钠粉末不纯
B用量筒量取水时俯视读数
C配制溶液的烧杯事先用少量蒸馏水润洗
D转移己配好的溶液时,有少量液体溅出
16.(6分)请你根据下图回答下列问题:
(1)写出下列仪器的名称:b_______;
(2)图1中甲和乙是已脱落标签的两瓶试剂,丙和丁是其脱落的标签,标签丁应贴在_____瓶上(填“甲”或“乙”);
(3)用D装置收集氧气时,如何判断气体已收集满_________;
(4)实验室制取二氧化碳时可选用的发生装置是______,可以选用的收集装置是_____;要验证制得的气体是二氧化碳所选用的试剂是________,发生反应的方程式为 __________;
(5)氨气(NH3)是一种无色、有刺激性气味,密度比空气小,极易溶于水的气体,其水溶液称为氨水。可用加热氯化铵和消石灰固体混合物的方法制取氨气,则选择的发生装置是_________,收集氨气的装置应选择________。
四、简答题(本大题共2小题,共16分)
17.(8分)金属用途广泛,其结构和性质等是化学的重要研究内容。
(1)下图是铝的原子结构示意图。下列说法不正确的是_____。
A 铝原子的质子数为13 B 在化合物中铝通常显+3价
C 铝是地壳中含量最多的元素 D 铝可作导线是由于它具有良好的导电性
(2)某化学小组用一定量AgNO3和Cu(NO3)2混合溶液进行了下图实验,并对溶液A和固体B的成分进行了分析和实验探究。
(提出问题)溶液A中的溶质可能有哪些?
(作出猜想)①只有Zn(NO3)2②Zn(NO3)2、AgNO3③Zn(NO3)2、Cu(NO3)2④Zn(NO3)2、AgNO3、Cu(NO3)2
(交流讨论)不合理的猜想是_____(填标号),其理由是_____。
(实验探究)若猜想①成立,通过以下实验可确定固体B的成分,请将下表填写完整。
(3)下图是工业炼铁示意图。其中,焦炭的作用是燃烧提供能量和_____;有铁生成的化学方程式为_____。
(4)某工厂利用废铁屑与废硫酸起反应来制取硫酸亚铁。现有废硫酸49t(H2SO4的质量分数为10%),与足量废铁屑起反应,可生产硫酸亚铁的质量是_____
18.(8分)碳是形成化合物种类最多的元素,含碳物质是中学化学研究的重要内容。
(1)如图1是元素周期表中的一格,碳的原子结构示意图为_____。
(2)金刚石和石墨都由碳元素组成的单质,但它们的物理性质却存在明显差异,其原因是_____。
(3)“低碳生活”倡导低能量、低消耗,主要是为了减少_____(填化学式)的排放量。
(4)甲、乙、丙、丁是初中化学常见的化合物,甲和乙中含有碳元素,丙能做干燥剂。它们之间有如图2所示的转化关系(部分物质和反应条件已略去)。则甲的化学式为_____;甲生成乙和丙的化学方程式为_____,乙和丁反应生成甲的化学方程式为_____。
五、探究题(本大题共2小题,共22分)
19.(10分)2019年12月5日,C919大型客机从上海浦东机场起飞降落南昌瑶湖机场,顺利完成该机首次空中远距离转场飞行。客机上电子元件使用了黄铜(铜锌合金)。为测定某黄铜(假设合金中仅含有铜、锌)中铜的质量分数,兴趣小组同学称取20g黄铜样品粉末于烧杯中,加人稀硫酸,充分反应,测得实验数据如下:
(1)该黄铜样品粉末完全反应生成氢气的质量为_____g。
(2)请计算该黄铜样品中铜的质量分数_____(写出计算过程)。
(3)将剩余物过滤,得到滤液的质量为_____g。
20.(12分)牙膏具有清洁美白牙齿作用。己知某品牌牙膏主要成分是CaCO3。为了测定牙膏中CaCO3的质量分数,取10g牙膏备用,通过实验测得如图数据:
求:
(1)生成CO2质量为______________g;
(2)求牙膏中CaCO3的质量分数。
参考答案
一、单选题(本大题共10小题,共30分)
1、C
2、C
3、B
4、D
5、A
6、D
7、D
8、B
9、C
10、B
二、填空题(本大题共4小题,共20分)
11、2O Al N2O
12、③ ① ④ ②
13、不能 二氧化碳气体逸散于空气中 用一个带有气球的锥形瓶,形成一个密闭装置 氢氧化钠和硫酸铜(合理即可)
14、2H2O2H2↑+O2↑ Fe3O4+4CO3Fe+4CO2 2H2O22H2O+O2↑(合理即可)
三、计算题(本大题共2小题,共12分)
15、57 甲 胶头滴管 加速固体药品溶解 AC
16、酒精灯 乙 有大气泡从集气瓶口往外冒时 A(或B) E 石灰水 CO2+Ca(OH)2=CaCO3↓+H2O C F
四、简答题(本大题共2小题,共16分)
17、C ② Zn应先与AgNO3反应,后与Cu(NO3)2反应,当有AgNO3剩余时,溶质中一定含有Cu(NO3)2; 稀盐酸 Zn+2HCl=ZnCl2+H2↑ 制取CO Fe2O3+3CO 2Fe+3CO2 7.6t
18、 碳原子排列方式不同 CO2 CaCO3 CaCO3CaO+CO2↑ Ca(OH)2+CO2═CaCO 3↓+H2O
五、探究题(本大题共2小题,共22分)
19、(1)0.2(2)67.5%(3)106.3
20、 (1)2.2;(2)50%
A向一定量的二氧化锰中加入过氧化氢溶液
B加热一定量的高锰酸钾固体
C向两份完全相同的稀盐酸中分别加入锌粉、镁粉
D将水通电电解一段时间
实验步骤
现象
有关反应的化学方程式
取少量固体B,滴加_____
有气泡产生
_____
相关试卷
这是一份江苏省盐城市大丰区三龙初级中学2023-2024学年九年级化学第一学期期末学业水平测试试题含答案,共11页。
这是一份江苏省盐城市大丰区实验初级中学2023-2024学年九上化学期末预测试题含答案,共9页。试卷主要包含了下列变化符合质量守恒定律的是,下列不属于化学研究范畴的是等内容,欢迎下载使用。
这是一份江苏省盐城市大丰区2023-2024学年化学九年级第一学期期末达标测试试题含答案,共7页。试卷主要包含了下列排序正确的是,下列物质属于纯净物的是等内容,欢迎下载使用。

