2023-2024学年江苏省泰兴市黄桥教育联盟化学九年级第一学期期末复习检测试题含答案
展开这是一份2023-2024学年江苏省泰兴市黄桥教育联盟化学九年级第一学期期末复习检测试题含答案,共7页。试卷主要包含了下列生活中的做法错误的是,富硒大米中的“硒”是指,对下列事实解释不正确的是等内容,欢迎下载使用。
学校_______ 年级_______ 姓名_______
请考生注意:
1.请用2B铅笔将选择题答案涂填在答题纸相应位置上,请用0.5毫米及以上黑色字迹的钢笔或签字笔将主观题的答案写在答题纸相应的答题区内。写在试题卷、草稿纸上均无效。
2.答题前,认真阅读答题纸上的《注意事项》,按规定答题。
一、单选题(本大题共15小题,共45分)
1.鉴别日常生活中的下列各组物质,其操作不正确的是
A.黄金和黄铜(含锌):滴加稀盐酸
B.氮气和二氧化碳:伸入燃着的木条
C.白酒和白醋:闻气味
D.一氧化碳和二氧化碳:滴加紫色石蕊试液
2.用下图装置进行实验,将装置倾斜,使管①、②中药品接触,观察到气球鼓起,一段时间后又恢复原状。下列药品符合该实验现象的是( )
A.生石灰和水B.镁条和稀盐酸
C.二氧化锰和过氧化氢溶液D.大理石和稀盐酸
3.生活中的自来水通常用氯气(Cl2)进行杀菌消毒处理,发生反应的化学方程式是Cl2+H2O=X+HClO,则X的化学式为
A.H2B.ClHC.HClD.ClO
4.推理是化学学习中常用的思维方法,下列推理正确的是( )
A.溶液是均一、稳定的,故均一、稳定的液体一定是溶液
B.同种元素的原子质子数相同,故质子数相同的微粒一定是同种元素
C.置换反应生成单质和化合物,故有单质和化合物生成的反应一定是置换反应
D.原子得失电子可以形成离子,故离子也可以失去或得到电子转变为原子
5.金属看似坚不可摧,但能溶于各种各样的溶液中。下列溶液中的金属能够完全消失而没有固体存在的是
A.铁与硫酸
B.铜与盐酸
C.铝与硫酸铜
D.铜与硫酸锌
6.下列有关实验现象的描述与事实不相符的是
A.加热含石蕊的碳酸溶液,溶液由紫色变为红色
B.加热“铜绿”时,绿色固体变成黑色固体
C.向氨水中滴入酚酞溶液,溶液由无色变为红色
D.往水中加入高锰酸钾,溶液由无色变为紫红色
7.下列生活中的做法错误的是
A.用生石灰作食品干燥剂
B.用汽油或加了洗涤剂的水来除去衣服上的油污
C.燃气灶的火焰出现橙色或黄色时,可调小炉具进风口
D.钢铁表面采用涂油、刷漆、镀铬等方法都能防止钢铁生锈
8.富硒大米中的“硒”是指( )
A.元素B.原子C.分子D.离子
9.将质量相等,表面积相同的锌片和镁片分别加入到完全相同的两份稀盐酸中,反应速率随时间变化的关系如图所示,反应后两种金属都有剩余,下列说法错误的是
A.曲线②表示的是锌与稀盐酸反应速率的变化
B.两种金属和稀盐酸反应最终产生的氢气质量相等
C.镁和稀盐酸反应速率快是因为镁的相对原子质量小
D.刚开始时反应速率都变快是因为反应放热
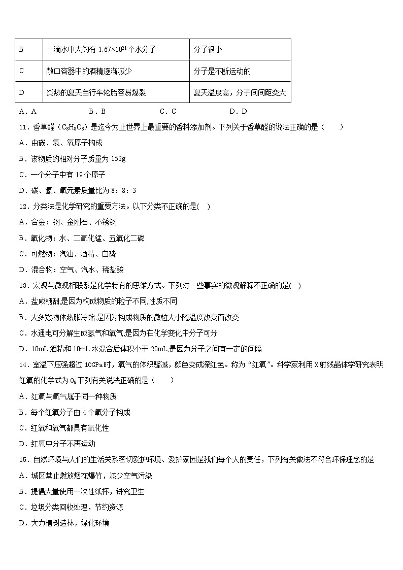
10.对下列事实解释不正确的是( )
A.AB.BC.CD.D
11.香草醛(C8H8O3)是迄今为止世界上最重要的香料添加剂。下列关于香草醛的说法正确的是( )
A.由碳、氢、氧原子构成
B.该物质的相对分子质量为152g
C.一个分子中有19个原子
D.碳、氢、氧元素质量比为8:8:3
12.分类法是化学研究的重要方法。以下分类不正确的是( )
A.合金:钢、金刚石、不锈钢
B.氧化物:水、二氧化锰、五氧化二磷
C.可燃物:汽油、酒精、白磷
D.混合物:空气、汽水、稀盐酸
13.宏观与微观相联系是化学特有的思维方式。下列对一些事实的微观解释不正确的是( )
A.盐咸糖甜,是因为构成物质的粒子不同,性质不同
B.大多数物体热胀冷缩,是因为构成物质的微粒大小随温度改变而改变
C.水通电可分解生成氢气和氧气,是因为在化学变化中分子可分
D.10mL酒精和10mL水混合后体积小于20mL,是因为分子之间有一定的间隔
14.室温下压强超过10GPa时,氧气的体积骤减,颜色变成深红色。称为“红氧”。科学家利用X射线晶体学研究表明红氧的化学式为O8下列有关说法正确的是( )
A.红氧与氧气属于同一种物质
B.每个红氧分子由4个氧分子构成
C.红氧和氧气都具有氧化性
D.红氧中分子不再运动
15.自然环境与人们的生活关系密切爱护环境、爱护家园是我们每个人的责任,下列有关做法不符合环保理念的是
A.城区禁止燃放烟花爆竹,减少空气污染
B.提倡大量使用一次性纸杯,讲究卫生
C.垃圾分类回收处理,节约资源
D.大力植树造林,绿化环境
二、填空题(本大题共4小题,共20分)
16.如图是“粗盐中难溶性杂质的去除”的实验操作示意图:
(1)仪器a的名称_____;
(2)操作A中托盘两边各放一张大小相同的纸片,其作用是_____;
(3)操作B中还需要用到的仪器是_____;
(4)操作 C过滤时倒入液体的液面要低于滤纸边缘主要是为了防止 (填序号)_____;
A 过滤速度慢 B 滤纸破损 C 杂质未经过滤就进入滤液.
17.根据下列实验装置图,结合所学化学知识回答问题。
(1)加热时酒精灯_____焰温度最高。B中用于加入液体的仪器的名称是________;
(2)实验室用氯酸钾和二氧化锰加热制取氧气,二氧化锰在反应前后的质量和_____都没有改变。根据氧气_______的物理性质可选择E装置收集氧气;若用B装置制备氧气,则制取该气体的方程式为________;
(3)实验室可以选择发生装置______(填字母)制取CO2气体,实验室制取该气体的化学反应方程式是_________,通常情况下,NH3是一种无色、有刺激性气味的气体,极易溶于水且密度比空气小。实验室里用氯化铵固体和氢氧化钙固体混合加热制取NH3。实验室制取NH3应选择的发生装置是______(填字母),若选择F装置利用排空气法收集NH3,气体应该从____口(填“a”或“b”)进入。
18.用如图装置进行氧气实验室制取和性质的实验。
(1)加热时,A中发生反应的化学方程式为______。
(2)氧气可以用排水法进行收集,其原因是______。
(3)将红热的细铁丝放入盛有氧气的B中,观察到的现象是______。
19.下图为用木炭粉还原氧化铜的实验装置,请回答问题:
(1)往试管中装入固体粉末时,可先使试管倾斜,用_____把药品小心地送至试管底部。
(2)连接装置时,需根据导管的高度调节_____处的高度, 再确定_____处的高度(填“甲”或“乙”)。
(3)实验中,能说明该反应有Cu生成的现象是_____。
三、简答题(本大题共2小题,共16分)
20.(8分)实验室加热分解多少克高锰酸钾可得到1.6g氧气?_____
21.(8分)黄铜是铜和锌的合金。为了测定某黄铜中铜的质量分数,称取10.0g黄铜样品置于烧杯中,慢慢加入稀硫酸使其充分反应,直至固体质量不再减少为止,此时共用去98.0g稀硫酸,将反应后的剩余物过滤、干燥,称得剩余固体3.5g。试计算:
求:(1)铜样品中锌的质量是______(直接填结果);
(2)所用稀硫酸溶液的溶质质量分数是_____?(写过程)
四、探究题(本大题共2小题,共19分)
22.(9分)新能源汽车的研发和使用是时代发展的需要。
(1)下列能源不属于新能源的是_____(填序)。
A 氢能 B 核能 C 石油 D 风能
(2)锂电池可为能源汽车提供动力,下列结构示意图表示的粒子与锂原子的化学性质最为相似的是_____(填序号)。
(3)氢气作为清洁能源,越来越受人们的关注。在光照条件下,利用含有石墨烯的催化剂,可使水分解生成氢气和氧气,该反应的化学方程式为_____。
(4)新能源汽车除了节约化石能源外,其主要优点是_____。
23.(10分)我国古代将炉甘石ZnCO3、赤铜Cu2O、木炭C混合后加热到约800℃,得到一种外观类似金子的锌和铜的合金。已知ZnCO3加热后分解生成ZnO,用所学知识解决下列问题:
(1)甲说合金只能是由金属元素组成,试举一例给以反驳______;
(2)写出生成锌的化学方程式________;Cu2O中的Cu化合价为_____;
(3)反应中有CO2气体生成外还可能有气体生成,化学方程式是_______;
(4)乙将锌铜合金加入到足量盐酸中,充分反应后______(填操作名称)可得到单质铜,同时证明金属活动性为______;丙认为把该合金加入到足量的硫酸铜溶液中充分反应可得到更多的铜,理由是______;丁经过仔细称量发现和硫酸铜反应后,合金的质量减少了2g,请通过化学方程式计算出合金中的锌多少克_______。
参考答案
一、单选题(本大题共15小题,共45分)
1、B
2、A
3、C
4、D
5、A
6、A
7、C
8、A
9、C
10、A
11、C
12、A
13、B
14、C
15、B
二、填空题(本大题共4小题,共20分)
16、铁架台 防止药品腐蚀托盘 胶头滴管 C.
17、外 长颈漏斗 化学性质 不易溶于水 2H2O22H2O+O2 B CaCO3+2HCl=CaCl2+H2O+CO2 A b
18、2KMnO4K2MnO4 + MnO2 + O2↑ 氧气不易溶于水 铁丝剧烈燃烧,火星四射,放出热量,有黑色固体生成
19、药匙(或纸槽) 乙 甲 试管中出现红色固体
三、简答题(本大题共2小题,共16分)
20、15.8g
21、(1)6.5g(2)10%
四、探究题(本大题共2小题,共19分)
22、C B 可以减少污染物的排放
23、钢铁合金含有铁和碳元素 +1 过滤 Zn>Cu 锌可以置换出铜 130g
选项
事实
解释
A
体温计中的水银(汞)热胀冷缩
原子的体积热胀冷缩
B
一滴水中大约有1.67×1021个水分子
分子很小
C
敞口容器中的酒精逐渐减少
分子是不断运动的
D
炎热的夏天自行车轮胎容易爆裂
夏天温度高,分子间间距变大
相关试卷
这是一份江苏省泰州市泰兴市黄桥初级中学2023-2024学年化学九上期末达标检测模拟试题含答案,共9页。试卷主要包含了下列物质由离子构成的是等内容,欢迎下载使用。
这是一份江苏省泰兴市黄桥中学2023-2024学年化学九上期末质量检测模拟试题含答案,共7页。试卷主要包含了下来说法正确的是,下列应用体现物质化学性质的是等内容,欢迎下载使用。
这是一份江苏省泰兴市黄桥集团2023-2024学年化学九上期末检测模拟试题含答案,共8页。试卷主要包含了考生必须保证答题卡的整洁等内容,欢迎下载使用。

