2023-2024学年江苏省扬州市江都区邵樊片九上化学期末达标检测模拟试题含答案
展开学校_______ 年级_______ 姓名_______
注意事项
1.考试结束后,请将本试卷和答题卡一并交回.
2.答题前,请务必将自己的姓名、准考证号用0.5毫米黑色墨水的签字笔填写在试卷及答题卡的规定位置.
3.请认真核对监考员在答题卡上所粘贴的条形码上的姓名、准考证号与本人是否相符.
4.作答选择题,必须用2B铅笔将答题卡上对应选项的方框涂满、涂黑;如需改动,请用橡皮擦干净后,再选涂其他答案.作答非选择题,必须用05毫米黑色墨水的签字笔在答题卡上的指定位置作答,在其他位置作答一律无效.
5.如需作图,须用2B铅笔绘、写清楚,线条、符号等须加黑、加粗.
一、单选题(本题包括12个小题,每小题3分,共36分.每小题只有一个选项符合题意)
1.某兴趣小组进行实验探究,向盛有硝酸亚铁和硝酸银混合液的烧杯中加入一定量的锌粉,反应停止后过滤,向滤渣中加入稀盐酸,有气泡产生下列说法正确的是( )
A.滤液中一定含有Zn2+和Fe2+,一定没有Ag+
B.滤液中一定含有Zn2+,一定没有Fe2+和Ag+
C.滤渣中一定含有银,可能含有锌和铁
D.滤渣中一定含有银和铁,可能含有锌
2.化学发展史上,我国一位科学家主持测定了铟、铱,锌等几种元素的相对原子质量的新值,被国际原子量委员会采用为国际新标准。这位科学家是( )
A.侯德榜 B.王应睐 C.拉瓦锡 D.张青莲
3.有X、Y、Z三种金属,将X、Y浸入稀盐酸中,X溶解、Y不溶解;将Y浸入Z的硫酸盐溶液中,Y的表面附着Z金属,则三种金属的活动性由强到弱的顺序为( )
A.Z、Y、XB.Z、X、YC.X、Y、ZD.Y、Z、X
4.下列有关水的知识中,正确的说法是:
A.蒸馏和煮沸是常用的硬水软化方法,二者都属于物理变化
B.电解水时生成的氢气和氧气的质量比为2:1
C.水是由氧元素和氢元素组成的
D.经过过滤、吸附、煮沸之后的水一定是纯净物
5.下列四位同学的化学笔记,其中没有错别字的是
A.任何化学反应都遵循质量守衡定律
B.倡导“低碳”生活,减少二氧化碳排放
C.金钢石是天然最硬的物质
D.双氧水制取氧气常使用椎型瓶
6.下列图像能正确反映实验操作的是
A.将水通电一段时间后
B.向盛有一定质量的NaOH溶液的烧杯中逐滴滴加稀H2SO4至过量
C.向一定量的二氧化锰固体中加入一定量的过氧化氢溶液,二氧化锰的质量变化
D.浓硫酸长期露置在空气中
7.下列说法中,错误的是( )
A.铜有良好的导电性,常用于制作导线
B.所有的金属都能与稀盐酸反应
C.水是一种常见的溶剂
D.生活中通过煮沸的方法可以降低水的硬度
8.PM2.5是指大气中直径小于或等于2.5μm的颗粒物,对呼吸和心血管系统均会造成伤害。为提高空气质量减少PM2.5排放,下列做法合理的是( )
A.多用私家车出行B.多用煤作燃料C.随意焚烧垃圾D.减少燃放烟花爆竹
9.空气是一种宝贵的自然资源。下列对空气的相关叙述正确的是
A.空气是由空气分子构成的B.空气中的氧气可以作燃料
C.稀有气体化学性质很不活泼D.化石燃料的使用不会污染空气
10.下列变化属于化学变化的是( )
A.风雨送春归,飞雪迎春到B.贾不假,白玉为堂,金作马
C.爆竹声中除旧岁,总把新桃换旧符D.只要功夫深,铁杵磨成针
11.下列物质的性质与用途均正确并相对应的是
A.AB.BC.CD.D
12.生活中的下列现象属于化学变化的是( )
A.汽油挥发B.车胎爆裂C.木条燃烧D.玻璃破碎
二、填空题(本题包括4个小题,每小题7分,共28分)
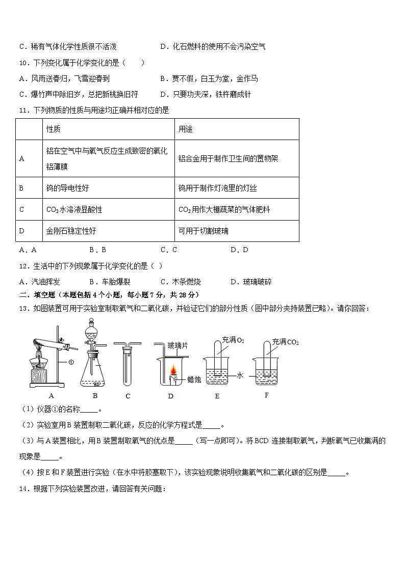
13.如图装置可用于实验室制取氧气和二氧化碳,并验证它们的部分性质(图中部分夹持装置已略)。请你回答:
(1)仪器①的名称_____。
(2)实验室用B装置制取二氧化碳,反应的化学方程式是_____。
(3)与A装置相比,用B装置制取氧气的优点是_____(写一点即可)。将BCD连接制取氧气,判断氧气已收集满的现象是_____。
(4)按E和F装置进行实验(在水中将胶塞取下),该实验现象说明收集氧气和二氧化碳的区别是_____。
14.根据下列实验装置改进,请回答有关问题:
(1)实验一:①制取二氧化碳的化学方程式为_____;
②仪器a的名称是_____;改进装置的优点是_____(写一条即可)。
(2)实验二:①两套装置中,漏斗与_____(填“b”、“c”或“d”)的作用相当;大烧杯与_____(填“b”、“c”或“d”)的作用相当。
(3)实验二装置改进后,下列说法正确的是_____(填序号,双选)。
A 冰块与水的性质完全相同
B 同样可以降低水的硬度
C 比原装置得到的蒸馏水更纯
D 在户外,可利用太阳光、塑料袋、矿泉水瓶等作替代品自制饮用水
15.为探究物质的燃烧条件,某同学进行了如图所示的实验。
现象①③说明物质燃烧需要__________ ;现象①②说明__________ 。
16.如图,是实验室制取气体的部分装置。请回答下列问题:
(1)标号a仪器的名称___________。
(2)实验室用A装置制取氧气,其反应的化学方程式为__________,若收集一瓶较纯净的氧气应选用的收集装置为_________。
(3)实验室制取二氧化碳的发生装置可选用B或C,相对于装置B,装置C的优点是______________。
(4)实验室用锌和稀硫酸反应制取氢气,其发生装置也可以选用B或C,其原因是_____________,反应的化学方程式为_____________。
(5)某气体只能用E收集,则该气体具有的性质是____________。
a 不溶于水也不能与水反应 b 能与氧气反应 c 密度比空气小 d 密度比空气大
三、实验题(本题包括2个小题,每小题7分,共14分)
17.莆田黄石水泥厂化验室,为了测定某矿山石灰石中碳酸钙的质量分数,取石灰石样品与足量稀盐酸在烧杯中反应(假设石灰石样品中杂质不与稀盐酸反应也不溶于水。)有关实验数据如下表:
(1)根据质量守恒定律可知,反应中生成二氧化碳的质量为_____ g。
(2)求该石灰石中含碳酸钙的质量分数。
18.现甲、乙两化学小组安装两套如图1相同装置,通过测定产生相同体积气体所用时间长短来探究影响H2O2分解速率的因素。
(1)写出上述反应的化学方程式为_____。
(2)甲、乙小组设计如下实验设计方案。
最终实验得到的结果如图2所示,回答下列问题:
①通过甲组实验得出的数据分析,得到的结论是_____;
②由乙组研究的酸、碱对H2O2分解影响因素的数据分析:相同条件下,H2O2在_____(填“酸”或“碱”)性环境下放出气体速率较快。
(3)下列有关H2O2溶液,说法中不正确的是(______)
a.H2O2溶液是混合物
b.5.1%的H2O2溶液中氢元素的质量分数为0.3%
c.二氧化锰并不是H2O2分解唯一的催化剂
d.H2O2中氢分子和氧分子的个数比为1:1
(4)医学上常用过氧化氢溶液来清洗创口和局部抗菌。为了测定一瓶医用过氧化氢水溶液的溶质质量分数,取该过氧化氢溶液68.0g放入烧杯中然后称量得到108.8g,然后加入2.0g二氧化锰,完全反应后,再称量其质量为110.0g。请回答下列问题:
①生成的氧气为_____g;蒸干烧杯内液体,所得固体物质为_____g。
②试通过计算求该过氧化氢溶液中溶质的质量分数。_____(要有计算过程,结果精确到0.1%)
四、计算题(本题包括2个小题,共22分)
19.(10分)泉城”济南,素有“四面荷花三面柳,一城山色半城湖”的美誉。2019 年济南仍将坚决打好蓝天碧水保卫战,力争将济南打造成集山、泉、湖、河、城为一体的“城市绿心”。为了解小清 河的治理状况,某化学兴趣小组的同学进行了实验探究。
①兴趣小组的同学从小清河中取水样,过滤,将少量澄清滤液滴在洁净的玻璃片上,置于酒精灯上加热,水分蒸干后,观察到玻璃片上有少许白色的固体残留,其原因是_____。
②为检测小清河水质情况,兴趣小组的同学需要用pH试纸检测该水样的酸碱度,正确的操作方法是_____。
20.(12分)木炭与氧化铜反应的化学反应方程式如下:2CuO+C2Cu+CO2↑
(1)该反应中,具有还原性的物质是________________________;
(2)实验过程中,观察固体发生的现象是_________________________;
(3)该实验如何检验有二氧化碳生成___________________________________。
参考答案
一、单选题(本题包括12个小题,每小题3分,共36分.每小题只有一个选项符合题意)
1、D
2、D
3、C
4、C
5、B
6、C
7、B
8、D
9、C
10、C
11、A
12、C
二、填空题(本题包括4个小题,每小题7分,共28分)
13、铁架台 CaCO3+2HCl=CaCl2+H2O+CO2↑ 节约能源,操作方便 蜡烛燃烧更旺 氧气可以用排水法收集,二氧化碳不可以
14、 锥形瓶 控制反应速率(节约药品、控制反应的发生和停止或方便及时排出废液等) c b BD
15、氧气(或O2) 温度达到着火点可燃物才会燃烧
16、长颈漏斗 2KMnO4K2MnO4+MnO2+O2↑ F 可以使反应随时发生,随时停止 反应物是固体和液体且不需要加热 Zn+H2SO4=ZnSO4+H2↑ c
三、实验题(本题包括2个小题,每小题7分,共14分)
17、(1)4.4;(2)80%
18、2H2O2=2H2O+O2 相同条件下,反应物的浓度越大,反应的速率越快。 碱 BD 0.8 2 2.5%
四、计算题(本题包括2个小题,共22分)
19、小清河水中含有可溶性固体杂质 用玻璃棒蘸取水样滴到pH试纸上,把试纸显示的颜色与标准比色卡对比,读出该水样的pH
20、木炭、碳或C 由黑色逐渐变成红色 将生成的气体通入澄清的石灰水,石灰水变浑浊
性质
用途
A
铝在空气中与氧气反应生成致密的氧化铝薄膜
铝合金用于制作卫生间的置物架
B
钨的导电性好
钨用于制作灯泡里的灯丝
C
CO2水溶液显酸性
CO2用作大棚蔬菜的气体肥料
D
金刚石稳定性好
可用于切割玻璃
反应前
反应后
实验
数据
烧杯和稀盐酸的质量
石灰石样品的质量
烧杯和其中混合物的质量
150 g
12.5 g
158.1 g
实验编号
温度
等质量的催化剂
浓度
甲组实验I
25℃
0.5g二氧化锰
10mL3.49%H2O2
甲组实验Ⅱ
25℃
0.5g二氧化锰
10mL6.8%H2O2
实验编号
温度
等质量的催化剂
浓度
加入等浓度的试剂(各2mL)
乙组实验I
25℃
0.5g二氧化锰
10mL6.8%H2O2
氢氧化钠
乙组实验Ⅱ
25℃
0.5g二氧化锰
10mL68%H2O2
硫酸
2022-2023学年江苏省扬州市江都区邵樊片区九年级上学期化学期中试题及答案: 这是一份2022-2023学年江苏省扬州市江都区邵樊片区九年级上学期化学期中试题及答案,共20页。试卷主要包含了 下列过程中包含化学变化的是等内容,欢迎下载使用。
2021-2022学年江苏省扬州市江都区邵樊片九年级上学期化学期中试题及答案: 这是一份2021-2022学年江苏省扬州市江都区邵樊片九年级上学期化学期中试题及答案,共19页。试卷主要包含了 下列变化属于化学变化的是, 下列物质由原子构成的是, 化学符号是学习化学的重要工具等内容,欢迎下载使用。
2023-2024学年江苏省扬州市江都区邵樊片化学九年级第一学期期末综合测试模拟试题含答案: 这是一份2023-2024学年江苏省扬州市江都区邵樊片化学九年级第一学期期末综合测试模拟试题含答案,共8页。试卷主要包含了考生要认真填写考场号和座位序号,下列有关催化剂的说法正确的是,在下面的变化中,属于物理变化是,下列实验现象描述正确的是等内容,欢迎下载使用。

