2023-2024学年甘肃省天水市秦安县七年级上册期末考试语文试题(附答案)
展开一、积累与运用(30分)
亲爱的同学们,春节将至,你对来年有什么期许呢?当家家户户挂上红彤彤的灯笼时,你是否也想用这样的方式表达自己的祈愿呢?让我们一起参与“点亮心灯”活动,分享成长的快乐,真切感受语文的魅力!
心灯·逐梦
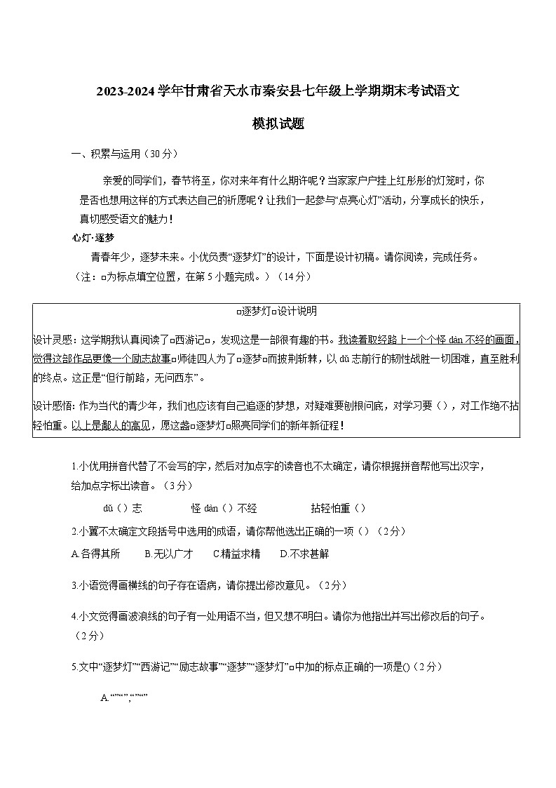
青春年少,逐梦未来。小优负责“逐梦灯”的设计,下面是设计初稿。请你阅读,完成任务。(注:□为标点填空位置,在第5小题完成。)(14分)
1.小优用拼音代替了不会写的字,然后对加点字的读音也不太确定,请你根据拼音帮他写出汉字,给加点字标出读音。(3分)
dǔ()志 怪dàn()不经 拈轻怕重()
2.小翼不太确定文段括号中选用的成语,请你帮他选出正确的一项()(2分)
A.各得其所 B.无以广才 C.精益求精 D.不求甚解
3.小语觉得画横线的句子存在语病,请你提出修改意见。(2分)
4.小文觉得画波浪线的句子有一处用语不当,但又想不明白。请你为他指出并写出修改后的句子。(2分)
5.文中“逐梦灯”“西游记”“励志故事”“逐梦”“逐梦灯”□中加的标点正确的一项是()(2分)
“”“”,“”“”
“”《》:“”“”
《》《》。《》《》
“”《》:《》“”
6.下列说法正确的是()(2分)
A.“这学期认真阅读了□西游记□”中,“这”和“我”都是代词。
B.“这学期认真阅读了□西游记□”中,“学期”和“认真”都是名词。
C.“我读着取经路上一个个怪dàn不经的画面”中,“一个”不是数量词。
D.“我读着取经路上一个个怪dàn不经的画面”中,“怪dàn不经”是贬义词。
7.梦想是点亮人们前行之路的心灯,实现梦想需要奋斗、需要积淀。请你选出填入下面横线处的语句与上下文衔接最恰当的一项()(2分)
对于实现梦想而言,今天最重要。今天是你搬来的砖石,虽然不足道,_______________;今天是你栽下的树苗,虽然不伟岸,____________;今天是你写下的片段,虽然不完整,__________________。请你珍惜今天,用今天的积淀成就明天的梦想!
A.却谱就了你明天的华章 却垫起了你明天的高度 却给予了你明天的阴凉
B.却给予了你明天的阴凉 却谱就了你明天的华章 却垫起了你明天的高度
C.却垫起了你明天的高度 却给予了你明天的阴凉 却谱就了你明天的华章
D.却垫起了你明天的高度 却谱就了你明天的华章 却给予了你明天的阴凉
心灯·诗韵(8分)
8.中华诗韵,源远流长。小翼负责“诗韵灯”的设计,以下是他们组根据语言积累的不同方式搜集的素材,请将下面横线处的诗句补充完整。(每空1分)
同学甲:我喜欢用摘录的方式抄写经典语句。
__________,思而不学则殆。
__________,江春入旧年。
(3)峨眉山月半轮秋,___________。
同学乙:我喜欢以品析的方式积累古诗词。
(4)陆游的《十一月四日风雨大作》(其二)中,以“____________,____________”开篇,刻画了一个内心燃烧着为国守边志愿、不以衰老自弃的诗人形象。
(5)李商隐的《夜雨寄北》中,以“______________,却话巴山夜雨时”想象团聚的场景,时空交错,虚实相生。
(6)《诫子书》中诸葛亮总结一生经历,并包含对儿子的教诲与期望的千古名句是:___________________,__________________。
心灯·习俗
玉兔辞旧岁,金龙迎春来。小文负责“习俗灯”的设计,下面是他们组策划的有关春节习俗的活动,请你积极参与。(7分)
9.七年级(1)班拟定于本周五下午16:00在学校报告厅里举行“话说春节民俗文化”活动,需要邀请民俗研究专家李老师来做相关文化讲座。假如你是班长,请你代表全班同学给李老师发短信,邀请李老师来参加此次活动。(3分)
10.活动中,李老师分享了一些关于古代新年习俗的古诗,请根据诗句填习俗。(2分)
11.下面是李老师讲座中的部分文字内容,请你阅读后完成任务。(2分)、
①元宵节这天人们除了吃元宵,还流行“走桥”和“摸门钉”,据说“走桥”是“走百病”,可保证一年身体健康。路过城门、庙门,已婚但尚未怀孕的妇女还要摸摸大门上的门钉。“钉”与“丁”同音,预示家丁兴旺。
②出门看灯、看人是元宵节的主题。“月上柳梢头,人约黄昏后”“众里寻他千百度,蓦然回首,那人却在,灯火阑珊处”。这些描绘情爱的诗句,讲述的都是元宵节发生的浪漫故事。
③隋唐时代还有戴“傩面”闹元宵的习俗,人们戴着面具,在街上赏灯、游玩。
④今天的元宵节很多繁复的节俗都已不复存在,而是简化为“吃元宵”的习俗。
听完讲座,同学们围绕“如何看待年俗的变化与传承”这一话题在校园论坛纷纷留言。请你也在评论区写一条留言,发表你的看法。
1楼快乐大白:年俗中寄寓着人们对未来的美好期盼。现在的年俗看似变了,变得没有鞭炮声了;但是它们依旧承载着中华优秀传统文化,牵动着无数人的心。
2楼风铃鹿:____________________________________________________________
二、阅读(60分)
(一)阅读下文,回答问题。(17分)
心病
①当儿子在电话中告诉母亲晚饭想吃红烧肉时,一时间,母亲竟觉得耳朵出了问题,儿子已经有十几年不吃肉了,怎么会突然提出这个要求。
②放下电话,母亲想起过去。以前生活条件差,一年到头也买不上几次肉,每次把肉做好,儿子都像是一个小馋猫,连菜里的肉末都不放过。后来,儿子上班了,有工资了,隔三岔五买肉回到家让母亲做。儿子总是说,以前想吃没有,现在终于有条件吃了,不能再亏了胃。
③母亲的厨艺好,天天做肉菜,无论煎炒,还是炖烀,儿子都是吃得津津有味。后来,儿子娶了媳妇,也有了儿子,一家人在一起吃饭,也是每餐都要有肉。尤其是孙子,吃肉简直是遗传,劲头儿一点也不比儿子差。母亲拿儿子和孙子打趣,你们爷俩如果再这样吃下去,都能把猪吃成保护动物了。儿子说,谁让您做得这样好吃呢。孙子顾不上吱声,嘴巴里故意吧嗒出动静来。那时候,母亲给儿媳的碗里夹上两块肉,看着那爷俩的吃相,对儿媳妇说,妈要是不在这两个狼嘴里夺点食,我估计你肉汤都喝不上。
④有一天,儿子却突然宣布,以后再也不吃肉了。那天,是他调到单位审批科当科长的第一天,听他如此说,最先笑出声的是儿媳妇,儿媳妇看了看儿子说,你要是馋死了,我可不是谋害亲夫呀。孙子嘴里咀嚼着肉,一手夹着肉,一只手伸到儿子面前,大拇指高高地竖着。母亲笑眯眯地看儿子,看一会后,笑就不是眯着的了,而是前仰后合。
⑤那一天,儿子真的没吃肉。好几次,不由自主伸到肉上的筷子像是走错了路,又匆匆掉头转向了蔬菜。一直到吃完饭,儿子真的没吃肉。母亲实在忍不住问,到底咋了。儿子说,没咋地,就是决定不吃了。这样对身体好。
⑥母亲撇嘴,嗔怪道,你这样说,意思是我以前给你肉吃把你身体没养好吧,没良心。
⑦媳妇安慰母亲,妈你别理他,说不准过两天他就当和尚去了呢。
⑧一天过去了,两天过去了,一个月过去了,两个月过去了……儿子竟然真的是没再吃肉。最开始,儿子看到肉时,母亲还能看到他在咽咽口水,可是时间一长,儿子对肉竟真是熟视无睹了。母亲心中犯嘀咕,儿子这是中哪门子邪了。好在媳妇是中医医生,她劝母亲,营养供得上,你不用担心他身体。
⑨儿子戒肉这件事,没出三个月全家人都习惯了,可在同学和同事那里却成了另外一件事。一次儿子到东北出差,同学专门安排了东北的杀猪菜招待他。结果在饭桌上,他一口肉没吃,同学还误以为他对招待不满意,一个劲地道歉。还有一次,一位同事和他一起吃饭,热情地给他夹了一块排骨,结果那块排骨一直放在盘子里没动,让同事觉得他有些格格不入。
⑩如今母亲老了,几乎都忘了儿子以前最喜欢吃的食物是肉时,他却突然来了电话说是要吃肉,难怪母亲要大吃一惊。
⑪母亲在核准儿子确实是要吃肉时,便顾不上年老体迈,连忙到楼下超市买了最新鲜的肉,急三火四地给儿子做了起来。
⑫晚饭的时候,儿子看着一大盘冒着热气,散着香味的红烧肉,迫不及待地夹了一块,肉刚夹到碗里,他突然想起来什么,给母亲夹了一块,坚持着让母亲先吃。母亲象征性地吃了一口,脸色一下变了,有些愧疚地说,这肉做得急,炖得不熟,料也放得少,没入味呀。
⑬看见母亲尝过了,儿子夹起一块往嘴里塞,胡乱地嚼着,有些兴奋地说,香呀,真香。
⑭儿子的举动让母亲和媳妇都看得蒙了,直到儿子吃了大半盘红烧肉,母亲才小心翼翼地问,你今天咋了?妈心里咋这么担心呢。
⑮儿子抹抹嘴上的油,长叹了一口气,我明天换岗了,手里的章交出去了,到市图书馆当研究员。
⑯母亲问,去当研究员和吃肉有关系呀?
⑰儿子停顿了一下说,我自从手里有了审批权之后,就和你们说了自己不再吃肉,其实我就是看看自己能不能禁住最喜欢的东西的诱惑。
⑱媳妇还是不解,你管好自己就是了,怕什么呀。
⑲儿子说,我前面被抓进去的那两任,一开始也是能管住自己,可是时间一长……唉,这些年,我算是挺过来了。
(选自《山西文学》2022年第4期,作者胥得意,本文有删改)
12.请认真梳理本文,按照时间顺序将下面空缺的情节补充完整。(3分)
儿子从小爱吃肉,但生活条件不允许经常吃→儿子当审批科科长第一天,宣布不再吃肉→______________→儿子卸任换岗,赶紧让母亲做红烧肉解馋→___________________
13、按照提示,赏析文中画线句子的表达效果。(4分)
(1)母亲在核准儿子确实是要吃肉时,便顾不上年老体迈,连忙到楼下超市买了最新鲜的肉,急三火四地给儿子做了起来。(分析加点词语的作用)
(2)母亲才小心翼翼地问,你今天咋了?妈心里咋这么担心呢。(揣摩人物心理)
14.本文成功运用多种写法,如对比、设置悬念等。请选择一种写法,结合文章内容分析其作用。(4分)
15.如果把这篇文章推荐给《文萃》校刊,你认为本文更适合选入下面的哪个栏目中?请结合内容说明理由。(6分)
①“砥砺”栏目②“心结”栏目
(二)阅读下文,回答问题。(13分)
昼出耘田夜绩麻
①“昼出耘田夜绩麻,村庄儿女各当家。童孙未解供耕织,也傍桑阴学种瓜。”宋代范成大诗里这样说,农民白天在地里锄草,夜晚在家中搓麻线,还说村里的男男女女各忙农活,连顽皮的小孩童也学着做农事。这首古体诗,从头至尾记述了农民的辛勤耕作,流溢出浓浓的乡间生活气息。诗中的“绩麻”,更让我看到,母亲所种的苎麻也能在古代名家笔下走诗,年幼的我每每朗读这首诗,都会十分用心,并感到无比自豪。
②母亲识不了几个字,怎知苎麻还能成诗?农耕时光里,勤快的母亲早出晚归,从远处河沟里拎来一桶桶水浇下去,然后直起腰来站在那块薄地上。懵懂的我隐约感到,辛劳的母亲种下去的是苎麻,还是诗!母亲却浑然不知,只知道没白没黑地在那块薄地上不停地劳作,在一个叫故土的地方安分地度年月。
③苎麻长成了,一小块薄地满眼葱绿,一棵棵半人高的苎麻快乐地挤在一起,站成了一小片茎直叶茂的麻林。母亲揩一下额头,轻快地拿了镰刀,喜悦地开始采割,母亲精心开垦的地块终于收获了。一捆捆苎麻运至家中后,勤快的母亲又开始了麻丝的制作。
④母亲先将收割来的苎麻放入河沟浸泡。过些日子,经过浸泡的苎麻剥下麻皮,母亲再用麻刀麻利地刮掉硬质木皮(即刮青)获得生麻,然后母亲将生麻泡在水里脱胶变软,晒干后,将麻皮一丝丝分细,麻丝就制作成了。闲不住的母亲还要搓麻线,这个过程便是宋代范成大诗中说的“绩麻”。母亲也像诗里那样,总在白天农忙之后,不知疲倦地于夜间搓麻线,夜深人静了,母亲仍在屋子里忙活计。
⑤乡村的夜悄悄走来了,一盏如豆的灯火铺开暗黄的光,母亲抖动的影子晃动在屋舍的一面土墙上。这童年的记忆中,制作麻丝是个最有生趣的环节,瘦削的母亲蹲在屋子狭小的空间里,手握麻鼓,紧紧压住一缕缕麻皮,利落地抽出一丝丝麻丝来。母亲的动作轻便快捷,娴熟更是我年幼的脑海里抹不掉的一抹痕迹。没长大的我喜欢读古诗,范成大的“绩麻”诗,每每此时总在我不成熟的思想里展开无尽的想象。我恍惚看见,一代代人在无声无息的劳作中,将麻丝搓成坚实有力的麻绳,便有了有关“绩麻”的名诗和名句。我还会从“绩麻”的每个动作中,看到飞奔的马车,一串串行走的脚印,还能闻到一碗碗米香。其实,更多的还有我无法目及和想到的。
⑥母亲抽麻丝及搓麻绳,都离不开麻鼓。麻鼓又叫麻线鼓、麻砣,这农家常见的实用器物颇有情调。我家的麻鼓圆柱形,小拳头大小,石质。那样的时光里,不停歇的母亲在寂夜里忙活计,小麻鼓像个筋骨健实又听话的小童,一会儿紧抓在母亲指尖抽麻丝,一会儿又跳出来,不挪窝地帮着劳而不疲的母亲搓麻绳。细述起来,小麻鼓还是个可赏可喻之物,其顶端有一小凹坑,撒些草木灰进去,可供绩麻防滑之用,我们管这叫“灰塘”。其周边大都雕刻不同的民俗风情图案和吉祥纹饰。我家盈盈可握的小麻鼓,周边雕琢的是几条欢跳的鲤鱼。这鱼取“余”之意,寓意年年有余,农家生活富足美好。劳作的母亲找外村的工匠做了这样的麻鼓,心里便装进了从没向我表白的梦想,在一条走不完的路上,用闲不下来的双手雕刻岁月。在母亲人生的旅程中,黑夜也是白天!
⑦岁月中的母亲常常夜间绩麻,搓成的一捆捆麻绳,母亲总是出神地瞧过去,蓄满了发芽的种子的眼神像收不住的脚步,穿行在老不掉的时光中。继续行走的光阴里,一个个麻垫做成了,一个个麻毯加工成了艺术品。巧手的母亲还会在每个麻垫和麻毯上,绣出一朵朵美丽的花朵图案,一向苛求于事的母亲点点头,择个晴好的天气,便运到城里卖出去。
⑧等有了糖吃,有了一件像样的童衣裹在我身上,农耕不辍的母亲也就有了花朵一样的笑容。其实,那些艰难的时光里,母亲从没说日子难熬,因为天天农作的母亲苦和累也是快乐!怪不得宋代名家范成大,会写出那样经典的农忙诗。
(选自《内蒙古日报》2022年5月12日,作者董国宾,本文有删改)
16.下列对文章相关内容和写法的分析,不正确的一项是()(2分)
A.文章讲述了母亲把日子过成了诗的故事。母亲种下去的是苎麻,生长出来的是梦想。
B.文中的母亲辛勤耕种苎麻、制作麻丝,作者塑造了一个勤劳能干、心灵手巧的母亲形象。
C.文章的语言富有诗意,行文思路清晰,写作中心明确,是一篇形神兼具的优美散文。
D.本文第③~⑥段采用倒叙的记叙顺序,引出了“我”记忆中母亲忙碌的样子,叙述详略得当。
17.请从修辞手法的角度赏析第⑥段的画线句子。(3分)
18.文章最后一段在全文中有什么作用?请简要概括。(4分)
19.请结合文章内容和主旨,分析探究标题“昼出耘田夜绩麻”的多重意蕴。(4分)
(三)阅读下面文言文,完成题目。(16分)
【甲】一屠晚归,担中肉尽,止有剩骨。途中两狼,缀行甚远。
屠惧,投以骨。一狼得骨止,一狼仍从。复投之,后狼止而前狼又至。骨已尽矣,而两狼之并驱如故。
屠大窘,恐前后受其敌。顾野有麦场,场主积薪其中,苫蔽成丘。屠乃奔倚其下,弛担持刀。狼不敢前,眈眈相向。
少时,一狼径去,其一犬坐于前。久之,目似瞑,意暇甚。屠暴起,以刀劈狼首,又数刀毙之。方欲行,转视积薪后,一狼洞其中,意将隧入以攻其后也。身已半入,止露尻尾。屠自后断其股,亦毙之。乃悟前狼假寐,盖以诱敌。
狼亦黠矣,而顷刻两毙,禽兽之变诈几何哉?止增笑耳。(蒲松龄《狼》)
【乙】有富室偶得二小狼,与家犬杂畜,亦与犬相安。稍长,亦颇驯,竟忘其为狼。一日,主人昼寝厅事闻群犬呜呜作怒声惊起周视无一人。再就枕将寐,犬又如前。乃伪睡以俟,则二狼伺其未觉,将啮其喉,犬阻之不使前也。乃杀而取其革。狼子野心,信不诬哉,然野心不过遁逸耳;阳为亲昵,而阴怀不测,更不止于野心矣。兽不足道,此人何取而自贻患耶!(选自《阅微草堂笔记》,有删改)
20.解释下列句中加下划线的词。(4分)
(1)一狼径去 去:
(2)意暇甚 意:
(3)犬阻之不使前 前:
(4)二狼伺其未觉 觉:
21.下列句子中,加下划线词的意义和用法相同的一项是()(2分)
A.而顷刻两毙 思而不学则殆
B.久之,目似瞑 犬阻之不使前也
C.乃杀而取其革 其一犬坐于前
D.乃悟前狼假寐 乃伪睡以俟
22.下列对文中画线句子的断句,正确的一项是()(2分)
A.主人昼寝厅事/闻群犬呜呜/作怒声/惊起周视无一人
B.主人昼寝/厅事闻群犬呜呜作怒声/惊起周视/无一人
C.主人昼寝/厅事闻群犬呜呜/作怒声惊起周视/无一人
D.主人昼寝厅事/闻群犬呜呜作怒声/惊起周视/无一人
23.把下列句子翻译成现代汉语。(4分)
(1)禽兽之变诈几何哉?止增笑耳。
(2)与家犬杂畜,亦与犬相安。
24.【甲】【乙】两文的作者对狼分别持怎样的态度?(4分)
(四)阅读诗词,完成题目(6分)
【甲】天净沙·秋思
马致远
枯藤老树昏鸦,小桥流水人家,古道西风瘦马。夕阳西下,断肠人在天涯。
【乙】天净沙·秋
白朴
孤村落日残霞,轻烟老树寒鸦,一点飞鸿影下。青山绿水,白草红叶黄花。
25.【甲】曲中表现主旨的一句是:_____________。【乙】曲中“___________”一句使全曲静中有动。(2分)
26.两首小令,都通过组合景物(或意象)描绘了秋景,但情感又有所不同,请简要概括。(4分)
(五)名著阅读(10分)
27.根据提示,结合《朝花夕拾》的内容,完成下面表格的人名填空。(每空1分)
下面是《西游记》取经地点及对应故事表,补全空缺的内容。(每空1分)
29.《西游记》是_____代(朝代名)______(人名)所著的中国古代第一部_______主义神魔小说。(每空1分)
作文(60分)
30.小作文。(10分)
某校七年级(2)班将组织开展以“走进神话故事”为主题的综合性学习活动,假如你是主持人,请设计一篇不少于100字的开场白。
31.作文。(50分)
古人云,每逢佳节倍思亲;今人说,每逢佳节胖三斤。有的人每逢佳节睡不醒,有的人每逢佳节读书勤。有的人每逢佳节做运动,有的人每逢佳节为人民……你是怎样过节的?
请以“每逢佳节”为题目,写一篇不少于500字的作文,写写你的故事。
要求:①写作内容要具体,有真情实感;②不得抄袭、套做;③文中不能出现真实人名、地名、校名;④按照文体要求作文,不少于500字。
语文答案
笃 诞niān
C搭配不当,将“画面”改成“故事”
“高见”是敬辞,多用于称对方的见解。改句:以上是鄙人的拙见。
7.C
8(1)学而不思则罔(2)海日生残夜(3)影入平羌江水流(4)僵卧孤村不自哀,尚思为国戍轮台 (5)何当共剪西窗烛(6)非淡泊无以明志,非宁静无以致远
9.称呼问候语1分,自我介绍1分,时间地点事件1分。示例:李老师,您好!我是七年级(1)班的班长,我们班将于本周五下午16:00在学校报告厅里举行“话说春节民俗文化”活动,我们想邀请您为我们来做相关文化讲座,请问,您有时间吗?
10.①拜新年②燃爆竹
11.示例:要继承我国传统节日文化,采取批判继承的态度,形成既保留民族文化精华又拥有现代文明的中国传统节日文化。
12.儿子工作成家,生活条件好了,母亲天天做肉菜 儿子多年不吃肉,家人和周围的人很是不解 儿子吃饭时,说出刻意不吃肉的真正原因
13.(1)“连忙”“急三火四”运用动作描写,描绘出母亲买肉、烹饪的快速、麻利(1分),突出母亲因儿子突然要吃肉而激动喜悦的心情和对儿子的关爱(1分)。
儿子多年不吃肉,今天突然要吃,而且吃了大半盘不怎么好吃的红烧肉,这也太奇怪了(1分)!是不是身体有啥问题?或者在外边出了什么事?真让人捉摸不透(1分)。
示例一:对比。儿子从小爱吃肉,成家后天天吃肉,自从当了审批科科长后突然宣布不吃肉。卸任科长后立即恢复吃肉(1分)。前后形成鲜明对比,把吃肉当成自己最喜欢的东西的诱惑(1分),有利于显示金钱诱惑和廉洁自律之间的矛盾,加强文章的艺术效果和感染力(2分)。
示例二:设置悬念。儿子从小爱吃肉,成家后天天吃肉,自从当了审批科科长后突然不吃肉(卸任科长后突然打电话说要吃肉),让家人和周围人百思不得其解(1分)。造成“为什么不吃肉”(“为什么突然要吃肉”)的悬念,激发读者的阅读兴趣,使读者产生并保持注意力(2分)。结尾解开悬念,使情节环环相扣,能更好地塑造人物形象、阐述主题(1分)。
示例一:更适合“砥砺”栏目。文章针对儿子爱吃肉的特点,写儿子小时爱吃肉、成家常吃肉、上任不吃肉、卸任又吃肉,表现儿子爱吃肉出于本性,不吃肉是为了锻炼意志,不犯错误;揭示为人、做官要履职尽责、坚持原则、清正廉洁的主旨。这符合自我砥砺、自律自强的栏目特点。
示例二:更适合“心结”栏目。酷爱吃肉的儿子不再吃肉,让母子都有了“心结”,儿子宣布不再吃肉到主动开戒,母子各自的“心结”解开,表现母子情深,揭示为人、做官要履职尽责、清正廉洁的主旨。这符合打开“心结”心情舒口·
D顺叙
运用了拟人的修辞手法(1分),赋予小麻鼓人的动作,形象地勾画出劳作中小麻鼓的状态(1分),体现了母亲搓麻绳的忙碌与娴熟(1分)。
①表达对母亲在苦难日子里仍然乐观生活的赞美之情。②收束全文,升华文章主旨。③呼应文章的开头,使行文结构更完整。(每点2分)
①“昼出耘田夜绩麻”是宋代诗人范成大诗中的一句,描写的是农民白天锄草,夜晚搓麻线的场景。②“昼出耘田夜绩麻”也是母亲早出晚归农耕生活的真实写照,是对母亲的赞美。③“昼出耘田夜绩麻”更是对广大劳动人民的一种赞美,他们白天黑夜不停地辛苦工作,不仅是为自己的生计奔波,更为整个社会、整个国家做出了贡献(每点2分)
离开 神情 上前 察觉
AA项,连词,表转折,却;B项,助词/代词,指狼;C项,代词,它的/代词,其中的;D项,副词,才/连词,于是,就。
D
(1)禽兽的诡诈手段能有多少啊?只是增加笑料罢了。(2)和自家的狗混养在一起,也和狗相安无事。
【甲】文主要讥讽、嘲笑狼的狡猾,【乙】文主要揭露狼野心不改的本质。
附【乙】文参考译文:
有个富人偶然得到两只小狼,(将它们)和自家的狗混养在一起,(早些时候)和狗相安无事。(两只小狼)稍稍长大些,也十分驯服,(渐渐地,主人)竟然忘记它们是狼。有一天,主人白天在堂屋休息,忽然听到许多狗“汪汪”地发出咆哮的吼叫声,(他)惊醒后环顾四周,一个人也没有。再次准备睡觉,狗又像之前一样叫。(他)于是假装睡着来看看是怎么回事,(才发现原来)那两只狼想等他睡去没察觉时去咬他的喉咙,狗阻止狼不让它们靠近主人。(主人)于是杀了狼剥了它们的皮。狼本性凶恶,的确没有诬蔑它们啊!但是凶恶本性只不过是隐藏起来罢了,表面对别人好,可心中却怀着不利于别人的想法,这可不仅仅是凶恶了。野兽不值得谈论,这个人为什么要养它,给自己留下祸患呢!
断肠人在天涯 一点飞鸿影下
【甲】曲表达了游子思念家乡、凄凉愁苦的感情,【乙】曲表达了作者由冷寂、惆怅到充满希望的情怀。
①阿长② 陈莲河 ③ 范爱农
①流沙河②三打白骨精③大战红孩儿④ 火焰山
明 吴承恩 浪漫
□逐梦灯□设计说明
设计灵感:这学期我认真阅读了□西游记□,发现这是一部很有趣的书。我读着取经路上一个个怪dàn不经的画面,觉得这部作品更像一个励志故事□师徒四人为了□逐梦□而披荆斩棘,以dǔ志前行的韧性战胜一切困难,直至胜利的终点。这正是“但行前路,无问西东”。
设计感悟:作为当代的青少年,我们也应该有自己追逐的梦想,对疑难要刨根问底,对学习要(),对工作绝不拈轻怕重。以上是鄙人的高见,愿这盏□逐梦灯□照亮同学们的新年新征程!
新年习俗
诗歌原句
听乐曲、__①__
鼓角梅花添一部,五更欢笑拜新年。
饮屠苏酒、守岁
无复屠苏梦,挑灯夜未央。
__②___、换桃符
爆竹声中一岁除,春风送暖入屠苏。千门万户曈曈日,总把新桃换旧符。
类别
形象及特点
家仆、师长
粗俗好事、心地善良的__①__
方正质朴、严而不厉的寿镜吾先生
邻人、庸医
多嘴多舌、自私阴险的衍太太
故弄玄虚、勒索钱财的__②__
朋友、伙伴
思想先进、正直倔强的__③__
调皮可爱、一起玩耍的小伙伴
地点
①
白虎岭
火云洞
车迟国
④
情节
木叉奉法收悟净
②
③
车迟国斗法
三借芭蕉扇
甘肃省天水市秦安县2023-2024学年九年级上学期1月期末语文试题: 这是一份甘肃省天水市秦安县2023-2024学年九年级上学期1月期末语文试题,共4页。
甘肃省天水市秦安县2023-2024学年九年级上学期期末语文试题: 这是一份甘肃省天水市秦安县2023-2024学年九年级上学期期末语文试题,共10页。试卷主要包含了积累与运用,阅读,作文等内容,欢迎下载使用。
甘肃省天水市秦安县桥南初级中学2023-2024学年九年级上学期期中考试语文试题: 这是一份甘肃省天水市秦安县桥南初级中学2023-2024学年九年级上学期期中考试语文试题,共6页。

