四川省射洪中学2023-2024学年高二上学期第三次质量检测试题生物(Word版附答案)
展开(考试时间:75分钟 满分:100分)
注意事项:
1.答卷前,考生务必将自己的班级、姓名、考号填写在答题卡上。
2.回答选择题时,选出每小题答案后,用2B铅笔把答题卡上对应题目的答案标号涂黑。如需改动,用橡皮擦干净后,再选涂其他答案标号。写在本试卷上无效。
3.回答非选择题时,将答案写在答题卡对应题号的位置上。写在本试卷上无效。
4.考试结束后,将答题卡交回。
第I卷 选择题
一、选择题(25题,每题2分,共50分)
1、如图表示人体内的细胞与细胞外液和外界环境之间进行物质交换的过程。下列叙述错误的是( )
A.①②③分别代表血浆、淋巴液和组织液,三者都是人体内环境的一部分
B.此图可说明人体内的细胞通过内环境与外界环境进行物质交换
C.若图中③→②过程受阻,则可能会引起组织水肿
D.运动时,丙酮酸转化成乳酸的过程发生在③中
2、人体细胞与外界环境进行物质交换需要“媒介”,下列关于该“媒介”的理化性质及其稳态的调节机制的叙述,正确的是( )
A.该“媒介”维持pH的稳定的实现,与CO32-和HPO42-等离子有关
B.若该“媒介”的稳态遭到破坏,则必然引起机体患遗传病
C.体内细胞的正常生活依赖于该“媒介”,但不参与它的形成和维持
D.细胞外液渗透压的90%以上来源于Na+和Cl-
3、自主神经系统包括交感神经和副交感神经,能调节机体的消化、呼吸、分泌、生长和繁殖等多种生理机能。下列有关叙述错误的是( )
A.安静时瞳孔缩小,主要由副交感神经支配
B.交感神经和副交感神经能使机体对外界刺激作出更精确的反应
C.闪身躲过一辆汽车后心跳加快,此时交感神经兴奋、肾上腺素分泌增多
D.饭后进行剧烈运动会影响消化,原因可能是运动时副交感神经兴奋,使胃肠蠕动减弱
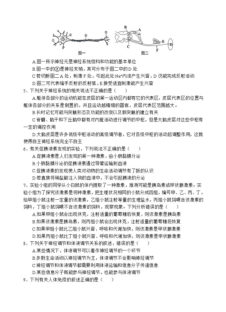
4、以下为某神经元和反射弧的相关结构。下列叙述错误的是( )
A.图一所示神经元是神经系统结构和功能的基本单位
B.图一中的②是神经末梢,其可分布于图二中的D处
C.若切断图二A处,刺激F处,引起此处Na+内流产生兴奋,D仍能完成反射活动
D.图二可代表缩手反射的反射弧,E接受适宜刺激能产生兴奋
5、下列关于神经系统的相关说法不正确的是( )
A.躯体各部分的运动机能在皮层的第一运动区内都有它的代表区,皮层代表区的位置与躯体各部分的关系是倒置的,并且运动越精细的器官,皮层代表区范围越大。
B.长时记忆可能与突触形态及功能的改变以及新突触的建立有关
C.脊髓、脑干和下丘脑中都有对内脏活动进行调节的中枢,但是大脑皮层对这些中枢有一定的调控作用
D.大脑皮层是许多低级中枢活动的高级调节者,它对各级中枢的活动起调整作用,这就使得自主神经系统完全不自主
6、有关促胰液素发现的实验,下列说法不正确的是( )
A.促胰液素是人们发现的第一种激素,由小肠黏膜分泌
B.小肠黏膜分泌的促胰液素通过导管运输到血液
C.促胰液素的发现使人类对动物的生命活动调节有了新的认识
D.若直接将稀盐酸注入狗的血液中,不会引起胰液的分泌
7、实验小组的同学从小白鼠的体内提取了一种激素,推测可能是胰岛素或甲状腺激素。实验小组为了探究该激素是何种激素,把生理状况相同的小鼠分成四组,编号甲、乙、丙、丁,给甲组小鼠注射一定量的该激素,乙组小鼠注射等量的生理盐水,丙组小鼠饲喂含该激素的饲料,丁组小鼠饲喂不含该激素的饲料,观察现象。下列分析错误的是( )
A.如果甲组小鼠会出现休克,注射适量的葡萄糖后恢复,则该激素是胰岛素
B.如果该激素是胰岛素,则丙组小鼠会出现休克,注射适量的葡萄糖后恢复
C.如果甲组小鼠比乙组小鼠兴奋、呼吸和代谢加快,则该激素是甲状腺激素
D.如果丙组小鼠比丁组小鼠兴奋、呼吸和代谢加快,则该激素是甲状腺激素
8、下列关于神经调节和体液调节关系的叙述,错误的是( )
A.某些情况下,体液调节可以看作神经调节的一个环节
B.多数生命活动以神经调节为主,体液调节不会影响神经调节
C.神经调节和体液调节都需要利用体液运输和信息分子传递信息
D.某些信息分子既能参与神经调节,也能参与体液调节
9、下列有关人体免疫的叙述正确的是( )
①血浆中溶菌酶的杀菌作用属于人体的第一道防线 ②抗原都是外来异物 ③人体分泌的乳汁中含有某些抗体 ④吞噬细胞可参与特异性免疫 ⑤许多过敏反应有明显的遗传倾向和个体差异 ⑥HIV主要侵染人体的辅助性T细胞,引起自身免疫病 ⑦对移植器官的排斥主要是通过细胞免疫进行的
A.①④⑤⑦ B.①②③ C.③④⑤⑦ D.②③⑥⑦
10、如图所示为人体对H1N1流感病毒的部分免疫过程,①—⑧表示不同种类的细胞,a、b代表不同的物质。下列叙述正确的是( )
A.细胞①—⑧均能识别抗原,③与抗原接触后就能活化
B.细胞②和细胞③均在免疫器官骨髓中生成和发育成熟
C.a为细胞因子,能促进B细胞和细胞毒性T细胞的增殖与分化
D.当相同病毒再次入侵时,细胞⑤可以迅速识别抗原并产生大量抗体
11、下列有关生长素发现历程的说法正确的是( )
A.达尔文实验证明了单侧光照射使胚芽鞘的尖端产生某种化学物质,这种化学物质传递到下部的伸长区时,会造成向光面比背光面生长慢,因而出现向光性弯曲
B.鲍森•詹森的实验证明了胚芽鞘尖端产生的影响可以透过琼脂片传递给下部,初步证明该影响可能是一种化学物质
C.拜尔的实验必须在单侧光下进行,否则不能得出支持达尔文假说的结论
D.温特将胚芽鞘尖端切下置于琼脂块上,通过物质的转移进一步证明了胚芽鞘弯曲生长与化学物质吲哚乙酸有关,并将其命名为生长素
12、如图表示生长素浓度对植物生长发育的影响,下列叙述正确的是( )
A.横向放置的植物,根的近地端和远地端的生长素浓度分别为A、D
B.植物顶芽和最靠近顶芽的侧芽所含生长素的浓度依次分别为B、A
C.在利用生长素作用原理来培育无子番茄时,所用生长素浓度应低于E点浓度
D.若C点表示促进茎生长的最适宜浓度,则A、D点分别表示促进根、芽生长的最适宜浓度
13、下列关于植物的生命活动有关叙述错误的是( )
A.单侧光引起胚芽鞘向光生长是因为生长素为植物生长提供充足营养
B.光除了为植物提供能量外,还能作为信息分子调控其生长发育,光敏色素接受光信号后,其空间结构会发生变化
C.“淀粉—平衡石假说”认为,生长素沿平衡石细胞中淀粉体沉降的方向运输
D.植物激素的产生和分布是基因表达调控的结果,也受到环境因素的影响
14、东亚飞蝗是造成蝗灾的主要蝗种,研究者连续两年调查了某地区气温、降水量变化与东亚飞蝗种群数量变化的关系,结果如图所示。相关分析正确的是( )
A.气温和降水量直接决定了东亚飞蝗的种群密度
B.东亚飞蝗种群的特征包括种群密度、丰富度等
C.只要食物充足,种群数量就能够维持“J”形增长
D.灌溉土壤、引入天敌等措施可降低蝗虫的K值
15、以下关于种群密度调查方法的叙述,正确的是( )
A.土壤中小动物种群密度的调查适合用标志重捕法
B.对于具有趋暗性的昆虫,可以采用黑光灯诱捕法进行调查
C.调查草地中植物的种群密度时宜选择单子叶植物作为调查对象
D.调查酵母菌数量时不必计数计数室内全部中方格的酵母菌数量
16、微山湖是山东境内的一个面积较大的湖泊,分布有水草、藻类、芦苇、鱼类、水鸟等动植物。下列有关叙述正确的是( )
A.此区域分布的所有的动物和植物共同构成了群落
B.湖泊的群落外貌和结构会随着季节的变化发生有规律的变化
C.某种鱼类的幼体、成体食性不同占据不同的水层,体现了群落的垂直结构
D.单位体积水体中成鱼和幼鱼的个体数构成该鱼的物种丰富度
17、下图表示某处于平衡状态的生物种群因某些变化导致种群中生物个体数量改变的四种情形,有关产生这些变化的原因的分析中,不正确的是()
A.若图①所示为草原生态系统中某羊群,则 a 点后的变化原因可能是过度放牧
B.若图②所示为某湖泊中草鱼的数量,则 b 点后的变化原因就是草鱼的繁殖能力增强
C.图③中 c 点后发生的变化表明生态系统的抵抗外来干扰的能力有一定限度
D.图④曲线可用于指导灭虫,如果将害虫消灭在起始阶段,才能达到理想效果
18、如图分别表示某种群的数量增长曲线和种群增长速率曲线,下列叙述不正确的是( )
甲图中C点种群增长速率对应乙图中的F点
甲图中C~D段,该种群的增长速率与种群密度之间呈正相关
根据“J”型增长数学模型N t =N 0 ×λt ,可知种群呈“J”型增长时,其增长率等于λ-1
乙图中G点种群数量达到最大值,此后种群数量保持相对稳定,围绕K值上下波动
19、斑点叉尾鱼和鲢鱼是常见的淡水养殖鱼类,人们常常将它们混合放养以取得更好的经济效益。研究人员对两种鱼所摄取的食物种类和数量进行研究绘制了下图,下列结论正确的是( )
A.d越大说明两种生物之间的竞争越激烈
B.b越大说明斑点叉尾鱼适应环境的能力越强
C.对生态位的研究属于在种群水平上研究的问题
D.生态位就是一个物种所处的空间位置和占用资源的情况
20、斗转星移间,沧海变桑田,地球的外貌总是在不断的发生着变化。下图表示发生在某裸
岩地区的群落演替的不同阶段,下列说法错误的是( )
A.由题图可知,群落演替实质上为一个群落被另一个群落的过程所代替的过程
B.该种群演替速度相对较慢,主要原因是起点没有土壤条件及繁殖体
C.Ⅱ阶段,草本植物占优势地位,此时群落还未形成垂直结构
D.Ⅰ阶段—Ⅴ阶段,群落对空间和资源的利用率逐渐加大
21、下列关于生态系统的叙述,不正确的是( )
A.生态系统的结构由非生物的物质和能量、生产者、消费者、分解者构成
B.生态系统中物质循环和能量流动是同时进行的,物质作为能量的载体,使能量沿着食物链(网)流动;能量作为动力,推动物质循环。
C.生态系统的营养结构越复杂,其自我调节能力越强
D.生态系统抵抗外界干扰维持自身稳定的能力叫抵抗力稳定性
22、如图所示为某生态系统的食物网,下列关于该食物网的叙述正确的是( )
A.图中该生态系统的组成成分,只缺少了非生物的物质和能量
B.食物网越复杂,生态系统的结构越稳定
C.图示食物网共有8条食物链,猫头鹰占据4个营养级
D.图示食物网中不同生物之间的种间关系只有捕食
23、下图是生物圈中物质循环示意图,下列相关分析错误的是( )
A.物质循环指的是构成生物体的元素在生物群落和非生物环境之间循环的过程
B.若上图表示碳循环过程A是消费者,C是生产者,各成分间以CO2的形式传递碳元素
C.若上图表示碳循环过程,对E过度开发利用会打破生物圈中碳循环的平衡
D.物质循环过程中,生物体从周围环境吸收、积累某种元素或难以降解的化合物,会使其在机体内浓度超过环境浓度,此现象叫作生物富集
24、下列关于信息传递的说法正确的是( )
A.“插茱萸,可驱秋蚊灭害虫”,插茱萸传递的是行为信息
B.“人间四月芳菲尽,山寺桃花始盛开”,山寺桃花盛开慢的原因是因为接受了化学信息
C.莴苣等植物的种子必须接收某种波长的光信息才能萌发生长,说明生命活动的正常进行离不开信息的传递
D.生态系统的信息只能来自于同种或异种生物,且信息传递都是单向的
25、下列关于生态系统信息传递在农业生产中应用的说法,不正确的是( )
A.利用信息传递防治害虫一般不会造成环境污染
B.信息传递在农业生产中应用,不仅可以提高农产品的产量,也可对有害动物进行控制
C.延长短日照植物黄麻的光照时间可提高麻皮产量,这属于对行为信息的合理利用
D.控制动物危害的技术方法大致有三种:化学防治、生物防治和机械防治。目前人们越来越倾向于利用对生存环境无污染的生物防治。
第II卷 非选择题
二、填空题(共50分)
26、(除特殊标记外,每空1分,共9分) 下图是下丘脑参与调节内环境稳态的模式图,其中①~⑦表示相关的激素,A、B、C表示相关结构,回答下列问题:
(1)冬天时有些同学来不及吃早饭,上午第四节课时感到头晕心慌、四肢无力等症状,此时⑤和⑦分泌量增多,作用是 (2分)从而使得血糖浓度升高,图中肾上腺细胞和胰岛细胞均可接受 (填信息分子)(2分)的作用,分泌相应的激素。
(2)冬天时有些同学为减少上厕所的次数,故意很少喝水,此时 (填序号)释放量增多,作用是 (2分),该过程中感受器和效应器均位于 。
(3)冬天时,某同学从室内走到室外,此时其精神比在室内足,是因为 (填序号)分泌量增多。
27、(除特殊标记外,每空1分,共10分)分析图形回答下列有关神经调节的内容:
(一)乙酰胆碱可作为兴奋性的神经递质,人体内还有抑制性神经递质,一般一个神经元只释放一种神经递质。右图为某同学手指接触到针尖引起的缩手反射示意图,a~e表示不同的神经元。回答下列问题:
(1)皮肤感受器接受刺激会产生兴奋,兴奋以 形式在神经纤维上传导,此时神经纤维膜内外电位是 ,兴奋继续传至下一个神经元,最终在 产生痛觉。
(2)若刺激神经纤维上的N点,神经元b无电位变化,原因是 (2分)。
(二)可卡因可通过影响人体中枢神经系统中多巴胺(一种愉悦性神经递质)的作用,使人产生强烈的愉悦感,因此被毒品吸食者广泛滥用并吸毒成瘾,其成瘾机制如图所示。
(1)由图可知,正常情况下多巴胺发挥作用后的去向是 ;吸食或注射可卡因后的变化如图所示,推测可卡因使人产生强烈愉悦感的原因是 (2分)。
(2)吸食可卡因后,突触后膜长时间处于高浓度多巴胺环境下,会发生图所示的变化。据图推测,吸食可卡因成瘾的原因是 (2分)。
28、(除特殊标记外,每空1分,共10分) 新型冠状病毒(2019-nCV)可通过表面棘突蛋白(S蛋白)与人呼吸道黏膜上皮细胞的ACE2受体结合,侵入人体,引起新冠肺炎(COVID-19)。请回答:
(1)2019-nCV侵入人体后,通常会出现体温升高的现象,在温度上升阶段机体产热量与散热量的关系为 (2分)。辅助性T细胞参与的免疫过程有 (2分)免疫。
(2)2019-nCV侵入人体后,还会引发特异性免疫,由 细胞分泌抗体。对于已经侵入宿主细胞的2019-nCV,抗体不能进入宿主细胞,这时就需要 识别并与被2019-nCV入侵的宿主细胞密切接触,使这些细胞裂解死亡。
钟南山院士在采访中多次建议人们外出要戴口罩,请从免疫调节的三道防线的角度进行分析,终南山院士提出该预防措施的依据是 (2分)。
(4)自疫情暴发以来,我国积极给健康个体接种疫苗,目的是 (2分)。
29、(除特殊标记外,每空1分,共9分)请回答下列有关植物激素的问题:
(1)在植物的生长发育和适应环境变化的过程中,各种植物激素是相互作用的。例如,低浓度的生长素促进细胞的伸长,但生长素浓度增高到一定值时,会 ,乙烯含量的升高,反过来会抑制生长素的作用。
(2)α-萘乙酸(NAA)是生长素类调节剂,科研小组探究a、b、c三种不同浓度的NAA溶液对葡萄茎段侧芽生长的影响,结果如甲图所示。
①生产上利用NAA提高作物产量,有什么优点 (2分)(答出2点即可)
②根据甲图所示的结果,a、b两种浓度的大小关系是 ;在a浓度的NAA溶液作用下,葡萄茎段侧芽 (填“能”或“不能”)生长;甲图所示的实验结果 (填“能”或“不能”)体现NAA低浓度时促进生长,高浓度时抑制生长。
③进一步探究NAA促进葡萄茎段侧芽生长的最适浓度X(乙图)时,可将甲图实验称为这个实验的预实验,进行预实验的目的是 (2分)。
④若浓度b>c,某同学在b、c浓度之间设计一系列浓度梯度的NAA溶液对葡萄茎段进行处理,一段时间后分别测量葡萄茎段侧芽的生长量。对所测数据进行分析,发现在b、c浓度之间未出现峰值。参照该同学的实验,在下一个实验中,你应该在 (浓度范围)设计一系列浓度梯度的NAA溶液进行实验,才能达到本实验的目的。
30、(除特殊标记外,每空1分,共12分)图1为某草原生态系统的部分碳循环示意图,甲~丁为生态系统的组成成分;图2为该生态系统的部分能量流动示意图(不考虑未利用的能量)。据图分析回答:
图1中,乙属于生态系统中的 (填组成成分);碳元素进入无机环境的途径是 (填序号)。
(2)图2中B表示 。若鼠摄入能量为2.2×109kJ,A中能量为1.6×109kJ,B中能量为1.2×109kJ,狼同化能量为2.4×108kJ,则该生态系统中鼠到狼的能量传递效率为
(2分)。
(3)由图2可以总结出生态系统能量流动的主要特点是 (2分)。农田生态系统中的间种套作、蔬菜大棚中的多层育苗、稻—萍—蛙等立体农业,体现研究能量流动的意义是可以帮助人们 (2分)。
(4)狼能够依据鼠留下的气味去捕食,鼠同样也能够依据狼的气味或行为躲避猎捕,狼和兔种群数量保持相对稳定的调节机制属于 调节,这也体现出信息传递具有 (2分),以维持生态系统的稳定的作用。
射洪中学高2022级高二(上)第三次学月质量检测
生物答案
一、选择题(每题2分,共25题,总分50分)
二、填空题(共5题,总分50分)
26、(除特殊标记外,每空1分,共9分)
(1) 促进肝糖原分解和非糖物质的转化(2分) 神经递质 (2分)
(2) ④ 促进肾小管和集合管对水分的重吸收,使尿量减少(2分) 下丘脑
(3) ②⑤
27、(除特殊标记外,每空1分,共10分)
(一)(1)局部电流(电信号) 内正外负 大脑皮层
(2)兴奋在神经元之间传递是单向的(2分)
(二)(1) 被突触前膜回收 可卡因与转运蛋白结合,减少了多巴胺的回收,使高浓度多巴胺持续作用于突触后膜(2分)
(2)大量的多巴胺持续作用于突触后膜,导致多巴胺受体减少,吸食者依赖吸食可卡因以减少多巴胺回收来增加浓度,维持突触后膜兴奋,从而恶性循环成瘾 (2分)
28、(除特殊标记外,每空1分,共10分)
(1)产热量大于散热量(2分) 体液免疫和细胞免疫(特异性免疫)(2分)
(2)浆细胞 细胞毒性T细胞
(3)口罩可有效阻止病毒与人体的第一道免疫防线(皮肤、黏膜)相接触(2分)
(4)使健康个体体内产生特异性抗体和记忆细胞,增强个体的免疫能力(2分)
29、(除特殊标记外,每空1分,共9分)
(1)促进乙烯的合成
(2)①原料广泛、容易合成、效果稳定(答到2点即可)(2分)
② a>b 能 能
③可以为进一步的实验摸索条件,也可以检验实验设计的科学性和可行性(2分)
④c浓度之前(或“小于c浓度”,或“0~c浓度”)
30、(除特殊标记外,每空1分,共12分)
(1)生产者;②③④
(2)用于生长、发育、繁殖的能量 15%(2分)
(3)单向流动、逐级递减(2分) 将生物在时间、空间上进行合理配置,增大流入某个生态系统的总能量(2分)
(4)负反馈 调节生物的种间关系(2分)
射洪中学高2022级高二(上)第三次学月质量检测
生物答案
一、选择题(每题2分,共25题,总分50分)
二、填空题(共5题,总分50分)
26、(除特殊标记外,每空1分,共9分)
(1) 促进肝糖原分解和非糖物质的转化(2分) 神经递质 (2分)
(2) ④ 促进肾小管和集合管对水分的重吸收,使尿量减少(2分) 下丘脑
(3) ②⑤
27、(除特殊标记外,每空1分,共10分)
(一)(1)局部电流(电信号) 内正外负 大脑皮层
(2)兴奋在神经元之间传递是单向的(2分)
(二)(1) 被突触前膜回收 可卡因与转运蛋白结合,减少了多巴胺的回收,使高浓度多巴胺持续作用于突触后膜(2分)
(2)大量的多巴胺持续作用于突触后膜,导致多巴胺受体减少,吸食者依赖吸食可卡因以减少多巴胺回收来增加浓度,维持突触后膜兴奋,从而恶性循环成瘾 (2分)
28、(除特殊标记外,每空1分,共10分)
(1)产热量大于散热量(2分) 体液免疫和细胞免疫(特异性免疫)(2分)
(2)浆细胞 细胞毒性T细胞
(3)口罩可有效阻止病毒与人体的第一道免疫防线(皮肤、黏膜)相接触(2分)
(4)使健康个体体内产生特异性抗体和记忆细胞,增强个体的免疫能力(2分)
29、(除特殊标记外,每空1分,共9分)
(1)促进乙烯的合成
(2)①原料广泛、容易合成、效果稳定(答到2点即可)(2分)
② a>b 能 能
③可以为进一步的实验摸索条件,也可以检验实验设计的科学性和可行性(2分)
④c浓度之前(或“小于c浓度”,或“0~c浓度”)
30、(除特殊标记外,每空1分,共12分)
(1)生产者;②③④
(2)用于生长、发育、繁殖的能量 15%(2分)
(3)单向流动、逐级递减(2分) 将生物在时间、空间上进行合理配置,增大流入某个生态系统的总能量(2分)
(4)负反馈 调节生物的种间关系(2分)
1
2
3
4
5
6
7
8
9
10
11
12
13
14
15
D
D
D
C
D
B
B
B
C
C
B
C
A
D
D
16
17
18
19
20
21
22
23
24
25
B
B
B
B
C
A
B
B
C
C
1
2
3
4
5
6
7
8
9
10
11
12
13
14
15
D
D
D
C
D
B
B
B
C
C
B
C
A
D
D
16
17
18
19
20
21
22
23
24
25
B
B
B
B
C
A
B
B
C
C
四川省射洪中学校2023-2024学年高二上学期第三次学月质量检测生物试卷(含答案): 这是一份四川省射洪中学校2023-2024学年高二上学期第三次学月质量检测生物试卷(含答案),共18页。试卷主要包含了单选题,读图填空题,填空题,实验探究题等内容,欢迎下载使用。
四川省射洪中学2023-2024学年高一上学期第三次月考试题生物(Word版附答案): 这是一份四川省射洪中学2023-2024学年高一上学期第三次月考试题生物(Word版附答案),共11页。试卷主要包含了考试结束后,将答题卡交回等内容,欢迎下载使用。
2024四川省射洪中学高二上学期第三次质量检测试题生物含答案: 这是一份2024四川省射洪中学高二上学期第三次质量检测试题生物含答案,文件包含生物试题docx、生物答案docx等2份试卷配套教学资源,其中试卷共10页, 欢迎下载使用。

