高考化学《微专题 小练习》统考版 专练 46
展开A.可使酸性KMnO4溶液褪色
B.可发生取代反应和加成反应
C.可与金属钠反应放出H2
D.分子中含有3种官能团
2.一种活性物质的结构简式为,下列有关该物质的叙述正确的是( )
A.能发生取代反应,不能发生加成反应
B.既是乙醇的同系物也是乙酸的同系物
C.与互为同分异构体
D.1 ml该物质与碳酸钠反应得44 g CO2
3.下列与有机物结构、性质相关的叙述错误的是( )
A.乙酸分子中含有羧基,可与NaHCO3溶液反应生成CO2
B.乙醇分子中含有氢氧根,一定条件下能与盐酸发生中和反应
C.苯和硝酸反应生成硝基苯,乙酸和乙醇反应生成乙酸乙酯,二者反应类型相同
D.苯不能使溴的四氯化碳溶液褪色,说明苯分子中没有与乙烯分子中类似的碳碳双键
4.[山西部分学校联考]以下结论正确的是( )
A.乙醇能与金属钠反应,说明在反应中乙醇分子断裂C—O键而失去羟基
B.0.1 ml乙醇与足量的钠反应生成0.05 ml H2,说明乙醇分子中有一个羟基
C.在制备乙酸乙酯后剩余的反应液中加入碳酸钠溶液,产生气泡,说明还有乙酸剩余
D.将乙醇和浓硫酸共热后得到的气体通入溴水中,溴水褪色,说明生成了乙烯
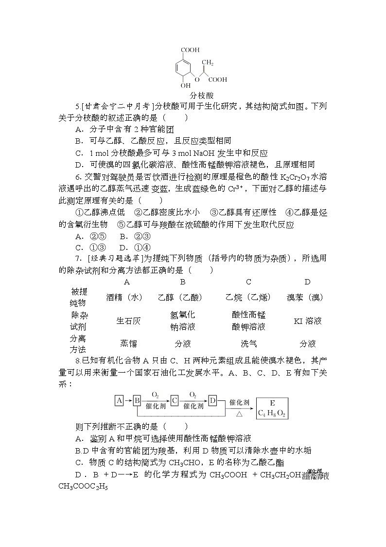
5.[甘肃会宁二中月考]分枝酸可用于生化研究,其结构简式如图。下列关于分枝酸的叙述正确的是( )
A.分子中含有2种官能团
B.可与乙醇、乙酸反应,且反应类型相同
C.1 ml分枝酸最多可与3 ml NaOH发生中和反应
D.可使溴的四氯化碳溶液、酸性高锰酸钾溶液褪色,且原理相同
6.交警对驾驶员是否饮酒进行检测的原理是橙色的酸性K2Cr2O7水溶液遇呼出的乙醇蒸气迅速变蓝,生成蓝绿色的Cr3+,下面对乙醇的描述与此测定原理有关的是( )
①乙醇沸点低 ②乙醇密度比水小 ③乙醇具有还原性 ④乙醇是烃的含氧衍生物 ⑤乙醇可与羧酸在浓硫酸的作用下发生取代反应
A.②⑤ B.②③
C.①③ D.①④
7.[经典习题选萃]为提纯下列物质(括号内的物质为杂质),所选用的除杂试剂和分离方法都正确的是( )
8.已知有机化合物A只由C、H两种元素组成且能使溴水褪色,其产量可以用来衡量一个国家石油化工发展水平。A、B、C、D、E有如下关系:
则下列推断不正确的是( )
A.鉴别A和甲烷可选择使用酸性高锰酸钾溶液
B.D中含有的官能团为羧基,利用D物质可以清除水壶中的水垢
C.物质C的结构简式为CH3CHO,E的名称为乙酸乙酯
D.B+D―→E的化学方程式为CH3COOH+CH3CH2OH eq \(,\s\up7(催化剂),\s\d5(△)) CH3COOC2H5
9.某课外兴趣小组欲在实验室里制备少量乙酸乙酯,该小组的同学设计了以下四个制取乙酸乙酯的装置,其中正确的是( )
10.常压下,乙醇的沸点是78 ℃,乙酸的沸点是118 ℃。下列四种分离乙醇、乙酸的方案中最佳的一组是( )
eq \(\s\up7(乙酸、乙醇的混合液),\s\d5((含少量水))) eq \(――→,\s\up7(①加入足量a),\s\d5(②蒸馏)) eq \b\lc\|(\a\vs4\al\c1(―→乙醇,―→物质b\(――→,\s\up7(③c的浓溶液),\s\d5(④d操作))乙酸))
11.[吉林东北师大附中一模]乙酸乙酯是一种用途广泛的精细化工产品。工业生产乙酸乙酯的方法很多,如图所示:
则下列说法正确的是( )
A.反应①②均是取代反应
B.反应③④的原子利用率均为100%
C.乙烯能使酸性高锰酸钾和溴水褪色,其反应原理相同
D.乙醇、乙酸、乙酸乙酯三种无色液体可用Na2CO3溶液鉴别
12.某化学小组同学利用一定浓度的H2O2溶液制备O2,再用O2氧化C2H5OH,并检验氧化产物。
Ⅰ.制备O2
该小组同学设计了如下气体发生装置(夹持装置省略)
(1)甲装置中主要仪器的名称为 。
(2)乙装置中,用粘合剂将MnO2制成团,放在多孔塑料片上,连接好装置,气密性良好后打开活塞K1,经长颈漏斗向试管中缓慢加入3% H2O2溶液至 。欲使反应停止,关闭活塞K1即可,此时装置中的现象是________________________________________________________________________
________________________________________________________________________。
(3)丙装置可用于制备较多O2,催化剂铂丝可上下移动。制备过程中如果体系内压强过大,安全管中的现象是 ,此时可以将铂丝抽离H2O2溶液,还可以采取的安全措施是 。
(4)丙装置的特点是 (填序号)。
a.可以控制制备反应的开始和结束
b.可通过调节催化剂与液体接触的面积来控制反应的速率
c.与乙装置相比,产物中的O2含量高、杂质种类少
Ⅱ.氧化C2H5OH
该小组同学设计的氧化C2H5OH的装置如图(夹持装置省略)
(5)在图中方框内补全干燥装置和干燥剂。
Ⅲ.检验产物
(6)为检验上述实验收集到的产物,该小组同学进行了如下实验并得出相应结论。
实验①~③中的结论不合理的是 (填序号),原因是________________________________________________________________________
________________________________________________________________________。
A
B
C
D
被提
纯物
酒精(水)
乙醇(乙酸)
乙烷(乙烯)
溴苯(溴)
除杂
试剂
生石灰
氢氧化
钠溶液
酸性高锰
酸钾溶液
KI溶液
分离
方法
蒸馏
分液
洗气
分液
a
b
c
d
A
Na2CO3饱和溶液
乙酸钠
硫酸
蒸馏
B
Na2CO3固体
乙酸钠
盐酸
过滤
C
CaO固体
乙酸钙
盐酸
过滤
D
CaO固体
乙酸钙
硫酸
蒸馏
实验序号
检验试剂和反应条件
现象
结论
①
酸性KMnO4溶液
紫红色褪去
产物含有乙醛
②
新制Cu(OH)2,加热
生成砖红色沉淀
产物含有乙醛
③
微红色含酚酞的NaOH溶液
微红色褪去
产物可能含有乙酸
高考化学《微专题 小练习》统考版 专练 53: 这是一份高考化学《微专题 小练习》统考版 专练 53,共4页。
高考化学《微专题 小练习》统考版 专练 36: 这是一份高考化学《微专题 小练习》统考版 专练 36,共4页。
高考化学《微专题 小练习》统考版 专练 31: 这是一份高考化学《微专题 小练习》统考版 专练 31,共4页。试卷主要包含了[湖北卷]含磷有机物应用广泛等内容,欢迎下载使用。

