人教版九年级化学上册阶段性考试复习精选练 实验题专项训练2(原卷版+解析版)
展开1、训练范围:人教版九年级上册第3~4单元
2、训练范围:分子的特性、过滤方法及其应用、蒸发与蒸馏操作、水的净化、水的电解。
1.(2022秋•龙湖区校级月考)根据下列有关实验,回答问题。
(1)实验一:探究分子的性质
如图1所示该实验可以观察到B烧杯中的液体变红;该实验得出的分子性质是
。改进实验:先在一支试管中装一半红墨水,再在液面上注满酒精(缓缓注入),加盖密封后静置,30日后再观察,现象如图2所示。图2实验还可以说明的分子性质是 ;混合均匀后,分子 (填“继续”或“停止”)运动。
(2)实验二:蜡烛燃烧及其探究
①点燃一支蜡烛,先用一根木筷迅速插入蜡烛火焰中,片刻后取出,观察到木筷表面出现了如图(a)上所示的圆弧状焦黑斑,其产生的原因是火焰各层温度不同,其中 焰温度最高。
②如图(b),在火焰正上方罩一个普通漏斗,用一根燃着的火柴接近漏斗颈口处,可观察到火焰 。
(3)如图(c)斜插入蜡烛焰心时,观察到漏斗颈口处产生了黄色火焰,这是由于气体中含有 。
(4)为了探究蜡烛的燃烧产物,他取了个干冷的小烧杯罩在火焰上方,发现杯壁有
出现,将小烧杯迅速倒置,倒入澄清石灰水,振荡,发现石灰水 ,据此他得出蜡烛燃烧生成 的结论。
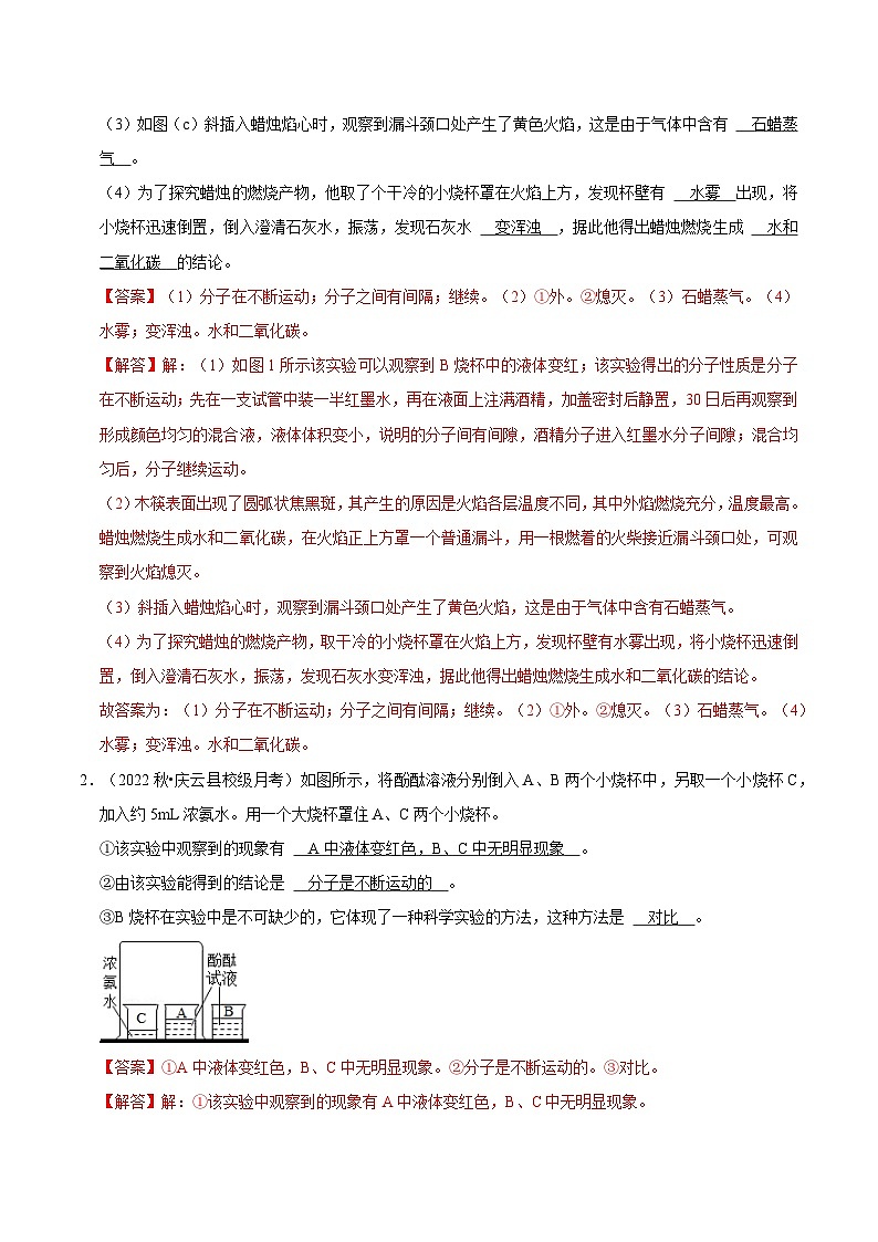
2.(2022秋•庆云县校级月考)如图所示,将酚酞溶液分别倒入A、B两个小烧杯中,另取一个小烧杯C,加入约5mL浓氨水。用一个大烧杯罩住A、C两个小烧杯。
①该实验中观察到的现象有 。
②由该实验能得到的结论是 。
③B烧杯在实验中是不可缺少的,它体现了一种科学实验的方法,这种方法是 。
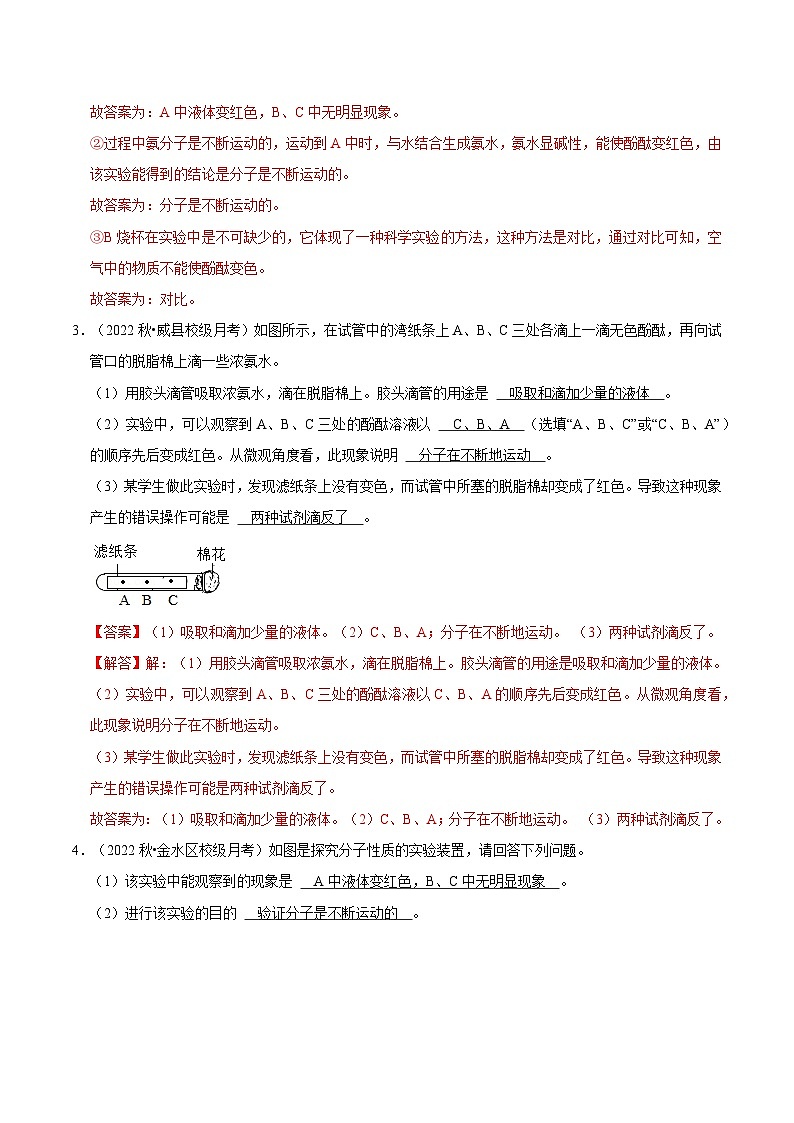
3.(2022秋•威县校级月考)如图所示,在试管中的湾纸条上A、B、C三处各滴上一滴无色酚酞,再向试管口的脱脂棉上滴一些浓氨水。
(1)用胶头滴管吸取浓氨水,滴在脱脂棉上。胶头滴管的用途是 。
(2)实验中,可以观察到A、B、C三处的酚酞溶液以 (选填“A、B、C”或“C、B、A”)的顺序先后变成红色。从微观角度看,此现象说明 。
(3)某学生做此实验时,发现滤纸条上没有变色,而试管中所塞的脱脂棉却变成了红色。导致这种现象产生的错误操作可能是 。
4.(2022秋•金水区校级月考)如图是探究分子性质的实验装置,请回答下列问题。
(1)该实验中能观察到的现象是 。
(2)进行该实验的目的 。
5.(2022秋•宛城区校级月考)课堂上老师按图Ⅰ装置进行分子运动实验时同学们闻到了一股难闻的刺激性气味,课后在老师的指导下,同学们对原实验装置进行了改进,装置如
图Ⅱ所示。
(1)过一小会儿后图Ⅰ观察到的的实验现象是 。
(2)同学们按图Ⅱ装置进行了如下实验操作,请回答下列问题:
图Ⅱ可以得出的实验结论是 。
6.(2021秋•平原县校级期中)如图所示是某学生设计的过滤操作装置图,并用装置将浑浊的河水进行过滤.
(1)指出图中的错误:
① ;
② ;
③ .
(2)该同学首先将浑浊的河水静置一段时间,然后再过滤,原因是
.
(3)为了加快过滤速度,该同学用玻璃棒轻轻搅动漏斗内的液体,这种做法的后果是 。
(4)改进后再过滤,得到了澄清透明的水,他兴奋地宣布:我终于制得了纯水!对此你的看法为 (填“是”或“不是”)纯水,理由是 ,若要制取纯水,还需要采用的净化方法是 .
7.(2022秋•阳信县月考)某同学将浑浊的天然水样品倒入烧杯中,先加入明矾粉,搅拌溶解,静置一段时间后,采用如图所示的装置进行过滤。
(1)加入明矾的目的是 。
(2)图中还缺少的一种仪器是 ,其作用是 ;
(3)过滤后发现滤液仍然浑浊,可能的原因是
,应进行的操作是 。
8.(2022秋•泌阳县校级月考)根据过滤实验回答问题。
(1)装置中缺少的仪器名称是什么?
(2)缺少仪器的作用是什么?
(3)若过滤后滤液仍然浑浊,请分析原因。(任写一条即可)
9.(2021秋•汉寿县期末)向烧杯中浑浊的河水中加入一定量的明矾粉末,充分搅拌后静置一段时间。小雯同学拟利用如图1所示装置对其进行过滤。请回答相关问题:
(1)图中还缺少的仪器是 ;
(2)过滤后的滤液仍然浑浊,可能的原因是 ;
A.滤纸破损 B.液面高于滤纸的边缘 C.漏斗下端未紧靠烧杯内壁
(3)制作过滤器的过程如图2所示,其正确操作顺序为 (填序号)。
10.(2021秋•密山市校级期末)小伟同学将浑浊的湖水样品倒入烧杯中,先加入明矾粉末,搅拌溶解,静置一会儿后,采用如图所示装置进行过滤.请问:
(1)图中还缺少的一种仪器是 ,其作用是 ,
(2)操作过程中,他发现过滤速度太慢,产生的原因可能是 .
(3)过滤后观察发现,滤液仍然浑浊,可能的原因有: .
(4)经改进后过滤,得到了澄清透明的水,他兴奋的宣布:我终于制得了纯水!对此你有无不同看法? ,理由是 .
11.(2021秋•温州期中)在实验室可用如图所示装置制取蒸馏水。请据图回答下列问题:
(1)得到的蒸馏水在 (填写仪器名称)中。
(2)在a中加入碎瓷片的目的是 。
12.(2021秋•泰安期中)根据下列实验示意图回答相关问题:
(1)图A是向试管中倾倒液体的操作,指出其中的一处错误 。
(2)小亮同学用图B所示方法加热固体,小菲同学说这套装置存在问题,应立刻改正。改正方法是 ;改正装置的原因是 。
(3)图C操作可能造成的后果是 。
(4)用图D装置进行蒸馏,冷凝管中的冷水应从 (填“a”或“b”)进入。
13.(2021秋•让胡路区校级期末)实验是科学探究的重要途径,请根据如图回答相关问题。
(1)图甲进行的是 操作,在此操作中玻璃棒的作用是 。如果处理后液体仍然浑浊,可能原因 (答出一点即可),为除去水中的色素和异味可向其中加入活性炭,这是利用其具有 性。
(2)图乙进行的是 操作,实验时水中加入几粒沸石的作用是防止 ,冷凝管中冷水应该是从 进入(填字母)。
14.(2020秋•潮南区月考)实验室用如图所示装置制取蒸馏水,回答下列问题:
(1)写出下列标号仪器的名称。a. 、b. 、c. 、d. 、e. 。
(2)得到蒸馏水在 (填名称)中。
(3)仔细观察d仪器,它起到 的作用;冷水进入d仪器的方向如图所示,如果改为从上端流入下端流出行不行? (填“行”或“不行”),原因是 。
(4)水在 b (填编号,下同)中由液态变为气态,在 中由气态变为液态。
(5)实验时常在b中加入几粒沸石(或碎瓷片),目的是 。
15.(2019秋•杭州月考)在实验室可用如图所示装置制取蒸馏水。请据图回答下列问题:
(1)写出仪器的名称:A. B ;
(2)得到的蒸馏水在 中。
(3)请指出该实验中一处错误 。
(4)水在A中由液态变为气态,在 中由气态变为液态。
(5)在a中加入碎瓷片的目的是 。
(6)在组装实验装置时,组装仪器的顺序是 (选填“从下到上”、“从上到下”、从左到右)。
16.(2022•振兴区校级二模)我们的星球因水而美丽,水是人类不可缺少的宝贵资源。
(1)某兴趣小组在实验室模拟水厂将浑浊的河水净化成自来水,其实验流程如图1所示:
①实验中明矾[KAl(SO4)x•12H2O]的作用是 ,X的值为 。
②利用图2所示装置进行操作2,此操作的主要作用是 ,待处理的水应该从 (填“a”或“b”)端通入。
③用氯气对水消毒已有百年历史。由于用Cl2对水消毒能导致二噁英的生成,水煮沸后,需要打开壶盖继续加热一会儿,煮沸的过程除了可以杀菌、消毒外还能起到
的作用。
(2)海水淡化可缓解淡水资源匮乏的问题,图3为太阳能海水淡化装置图。这种方法与实验室通过 (填操作名称)净化水的方法原理相同。
17.(2021秋•舒城县期末)水是一种宝贵的自然资源,某化学兴趣小组收集到一瓶浑浊的河水,他们模拟自来水厂的净水过程,制成自来水,其实验过程如图所示。请回答以下问题:
(1)操作①的名称是 ;该操作中用到的玻璃仪器有烧杯、漏斗和 ,其中所填仪器的作用是 。
(2)操作②主要是用活性炭除去一些异味和色素,其净水原理是利用活性炭的 作用。
(3)用 可以鉴别硬水和软水。
18.(2021秋•泰安期末)今年国庆假期,明明从黄河带回一瓶浑浊的河水,他在化学实验室模拟自来水厂的净水过程,最终制成蒸馏水,流程如图所示:
(1)流程中加入的A物质是 ,操作①的名称是 ,实验室进行该操作时需要用到的仪器为铁架台、烧杯、玻璃棒、 ;其中玻璃棒的作用是 。过滤后滤液仍然浑浊的原因可能是 (填序号)。
A.液面没有低于滤液边缘 B.滤纸没有紧贴漏斗内壁而留有气泡
C.滤纸破损 D.漏斗下端未紧贴烧杯内壁
(2)操作②主要是利用活性炭的 性除去一些异味和色素。
(3)取少量液体D于试管中,加入少量肥皂水,振荡,发现有较多浮渣产生,说明是
(填“硬水”或“软水”),生活中硬水软化采用煮沸方法。
(4)操作③得到蒸馏水,该操作的名称是 。
19.(2022春•江油市月考)今年国庆假期,明明从黄河带回一瓶浑浊的河水,他在化学实验室模拟自来水厂的净水过程,最终制成蒸馏水,流程如图所示:
(1)流程中加入的A物质是 ,操作①的名称是 ,实验室进行该操作时需要用到的仪器为铁架台、 ;其中玻璃棒的作用是 。过滤后滤液仍然浑浊的原因可能是 (填序号)。
A.液面没有低于滤液边缘 B.滤纸没有紧贴漏斗内壁而留有气泡
C.滤纸破损 D.漏斗下端未紧贴烧杯内壁
(2)操作②主要是活性炭的 性除去一些异味和色素。
(3)取少量液体D于试管中,加入少量肥皂水,振荡,发现有较多浮渣产生,说明是
(填“硬水”或“软水”),生活中硬水软化采用 方法,该方法属于 变化。
(4)如图是实验室制取蒸馏水的装置。仪器B的名称: 。实验时冷凝水应从 端进(a或b)。实验中加入的沸石(或碎瓷片) 催化剂(填是或不是)。
20.(2021秋•界首市期中)(一)水是一种宝贵的自然资源,某化学兴趣小组收集到一瓶浑浊的河水,他们模拟自来水厂的净水过程,制成自来水,其实验过程如图所示。请回答以下问题:
(1)操作①名称是 。水中铝离子超标有害健康,可能造成自来水铝离子超标的操作是加入较多的明矾。铝离子符号是 。
(2)操作③是消毒杀菌,有些自来水厂用氯气消毒。氯气(Cl2)与水反应生成盐酸(HCl)和次氯酸(HClO)。消毒发生 (填“物理”或“化学”)变化。
(二)某同学将浑浊的湖水样品倒入烧杯中,先加入明矾粉末搅拌溶解,静止一会后,采用如图2所示装置过滤,请问:
(1)过滤还缺一种仪器,该仪器的作用是 。
(2)过滤后发现滤液仍然浑浊,可能的原因是(写一点) 。
(3)改进后过滤,得到了澄清透明的水,他兴奋地宣布:我终于得到了纯水。你认为他的说法是 (填“正确”或“错误”)的,若需要制取纯水,还需要采用的方法是 。
21.(2022秋•城阳区校级月考)水是一种重要的自然资源,是生活、生产必不可少的物质。请回答下列问题:
(1)活性炭常用于净水,其作用是 水中的色素和气味,该过程属于 (填“物理”或“化学”)变化;
(2)硬水给生活和生产带来很多麻烦,生活中用 的方法来降低水的硬度;
(3)如图所示是电解水的装置。发生的化学反应表达式是 ,基本反应类型是 ;实验中可用 检验B管中的气体,现象 ,说明该气体是 。由实验Ⅱ得出结论:说明水是由 组成的。
(4)从微观上分析电解水的过程,下列说法错误的是 。
A.水是由水分子构成的
B.水是由氢原子和氧原子构成的
C.电解水的过程中,分子的种类和原子的种类均不变
D.每个水分子是由两个氢原子和一个氧原子构成的
(5)化学变化通常伴随着能量变化,电解水实验是把 能转化为 能。
22.(2022秋•藤县校级月考)水是生命之源,请回答下列有关水的问题。
(1)烧水时,易产生大量水垢(氢氧化镁和碳酸钙)的水,属于 (填“硬水”或“软水”),小红同学想检验自家的饮用水是硬水还是软水,可以用 区分,生活中常用 方法来降低水的硬度。
(2)如图为电解水的实验,试管A产生的气体是 (写化学式),试管B中的电极连接电源的 极,一段时间后,试管B得到的气体和试管A得到的气体的体积比为 ,该实验证明水是由 组成的。
23.(2022秋•临清市校级月考)如图是电解水实验的示意图:
(1)A试管里产生的是 气;B试管里的气体用 来检验;
(2)该实验所发生反应的文字表达式为 ;
(3)开始电解后,B管收集5ml气体,则A管内有 mL气体。
24.(2022春•东昌府区校级期末)根据图中的实验,回答下列问题。
(1)从宏观上观察:如图所示,试管a和b中产生气体的体积比约为 ,b中产生的气体是 。试管b中收集的气体可以用 来检验。
(2)从微观上分析:下列说法正确的是 (填字母)。
A.水是由氢气和氧气组成的
B.水是由氢原子和氧原子构成的
C.每个水分子是由两个氢原子和一个氧原子构成的
(3)实验中所发生化学变化的文字表达式为 。
25.(2022春•邗江区校级月考)经过学习同学们对水有了更深刻的认识,根据所学知识回答下列问题。
利用如图验证水的组成元素
步骤一:向长颈漏斗中加水(含少量Na2SO4)至充满管a和管b。关闭活塞,接通电源,一段时间后关闭电源。
步骤二:检验管中气体。
(1)电解水时加少量Na2SO4的目的是 。
(2)电解时观察到的现象有:两个电极上都有气泡产生,且正极与负极气体的体积比约为 。
(3)用燃着的木条分别置于玻璃管尖嘴口,打开活塞,若观察到 ,则证明气体为O2。
(4)电解水反应方程式为 。
(5)若要确定水中氢、氧元素的原子个数比,还需要的数据是 。(填序号)
A.氢气和氧气的密度 B.氢气和氧气的沸点 C.参加反应的水的质量
人教版九年级化学上册阶段性考试复习精选练实验题专项训练3(原卷版+解析): 这是一份人教版九年级化学上册阶段性考试复习精选练实验题专项训练3(原卷版+解析),共36页。试卷主要包含了训练范围,可能用到的相对原子质量等内容,欢迎下载使用。
人教版九年级化学上册阶段性考试复习精选练实验题专项训练2(原卷版+解析): 这是一份人教版九年级化学上册阶段性考试复习精选练实验题专项训练2(原卷版+解析),共32页。试卷主要包含了训练范围等内容,欢迎下载使用。
人教版九年级化学上册阶段性考试复习精选练实验题专项训练1(原卷版+解析): 这是一份人教版九年级化学上册阶段性考试复习精选练实验题专项训练1(原卷版+解析),共41页。试卷主要包含了训练范围等内容,欢迎下载使用。

