专题03 细胞观察与结构、生物体结构层次-2023-2024学年七年级科学上学期期末高效复习(浙教版)
展开1.将死亡的细胞浸泡在一定浓度的水溶性染色剂(PI)中,细胞核会被看色;将活细胞浸泡其中,其细胞核不着色,但将PI注入活细胞中,细胞核会被着色,因此可将P工应用于细胞死活的鉴别。其鉴别的基本原理是( )
A.活细胞的细胞核能够分解PI
B.死细胞和活细胞内细胞核所含的物质不同
C.活细胞的细胞膜能够阻止PI的进入
D.活细胞的细胞壁能够阻止PI的进入
2.(2022七上·绍兴月考)如图是某同学在显微镜下观察并绘制的细胞结构示意图。下列不能作为判断该生物属于植物的依据是( )
A.具有叶绿体B.具有细胞核
C.具有液泡D.具有细胞壁
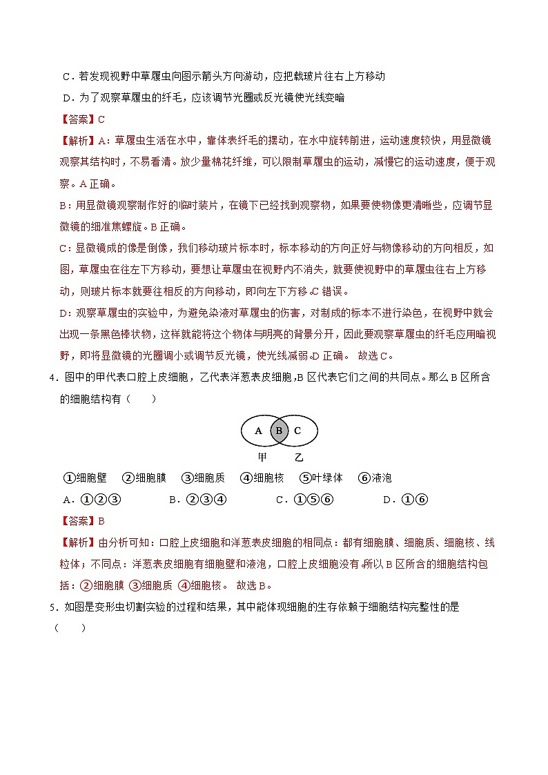
3.使用显微镜观察草履虫时,下列操作错误的是( )
A.为了便于观察,可在载玻片液滴上放少许棉花纤维
B.为了使模糊的物像变清晰,应调节细准焦螺旋
C.若发现视野中草履虫向图示箭头方向游动,应把载玻片往右上方移动
D.为了观察草履虫的纤毛,应该调节光圈或反光镜使光线变暗
4.图中的甲代表口腔上皮细胞,乙代表洋葱表皮细胞,B区代表它们之间的共同点。那么B区所含的细胞结构有( )
①细胞壁 ②细胞膜 ③细胞质 ④细胞核 ⑤叶绿体 ⑥液泡
A.①②③B.②③④ C.①⑤⑥D.①⑥
5.如图是变形虫切割实验的过程和结果,其中能体现细胞的生存依赖于细胞结构完整性的是( )
A.①③B.③④C.②③④D.①②③④
6.(2022七上·桐乡期中)经过多年攻关,由中国科学院广州生物医药与健康研究院承担的国家重大科研装备项目“全自动干细胞诱导培养设备”研制成功。干细胞被医学称为“万能细胞”,在特定条件下它能再生成人体的其他种类细胞,这体现了细胞的( )
A.分裂能力B.分化能力C.增殖能力D.免疫能力
7.(2020七上·温岭期中) 2015年2月,科学家发现,一种名为“绿叶海天牛”的动物在摄取藻类后,能够将藻类的某一细胞结构置于自己的细胞内,从而使自身也能进行光合作用。
(1)图中可能是“绿叶海天牛”细胞的是图 ; (填“A”或“B”)
(2)“绿叶海天牛”摄取藻类后自身也能进行光合作用原因是细胞内有了[ ];(填图中序号)
(3)在健康的细胞中, 可以控制细胞与外界环境的物质交换。(填“结构名称”)。
8.(2020七上·新昌月考)显微镜是科学实验室中常用的仪器,关于显微镜的使用,请回答以下问题:
(1)若用同一显微镜通过调整目镜、物镜和准焦螺旋,观察同一标本4次,分别得到如图所示的四幅图.则A,B,C,D中视野最暗的是
(2)通过显微镜观察到在装片内有一物体作顺时针运动,则该物体的实际运动方向为 (选填“顺时针”或“逆时针").
(3)细胞是构成生物体的基本结构和功能单位。右图为动、植物细胞结构模式图,根据图回答下列问题:
①图 表示青蛙的细胞结构,理由是 ,其中标号① (填细胞结构名称)的主要功能
是
②能进行光合作用的是图 的细胞。
③决定生物性状的遗传信息主要存在于[ ] (填标号及结构名称)结构中。
9.(2020七上·西湖期中)观察如图细胞的结构,回答下列问题,把编号填在方括号内,把名称或细胞结构填在横线上。
(1)在观察人体口腔上皮细胞实验中,应先在载玻片上滴一滴 ;制好临时装片, 在显微镜下观察,甲、乙两图中,可能是口腔上皮细胞的是 (填“甲”或“乙”)。
(2)对细胞起支持和保护作用的是[ ] 。
(3)[ ] 内进行光合作用。
(4)挤压水果能得到甘甜的果汁,主要是因为[ ] 内含有糖分。
10.(2022七上·绍兴月考)伞藻是一种单细胞藻类植物,由伞帽、伞柄和假根三部分构成(如图),细 胞 核位于假根内,伞柄主要为细胞质,若切开伞藻的伞帽、伞柄和假根,重新连接成如图甲、乙所示。
(1)属于伞藻细胞和人体细胞共有的结构是 (填序号)。
①细胞壁 ②细胞膜 ③细胞质 ④细胞核 ⑤叶绿体
(2)若连接成活,图中乙伞藻上新长出的伞帽形状将会是 (选填“菊花形”或“喇叭形”)。
11.()如图表示两类生物细胞分裂过程,据图回答问题。
(1)图甲表示 细胞的分裂过程;图乙表示 细胞的分裂过程。
(2)由图可知,细胞分裂先是 分裂成两份,再是细胞质分裂成两份。
(3)图中C所示的新细胞与A中所示细胞的遗传物质 。
12.在进行“制作并观察人体口腔上皮细胞临时装片的实验”时,小冰同学在显微镜下观察到的视野如图。根据该实验回答问题。
(1)制作装片时,取口腔上皮细胞前,应在载玻片中央滴的液体是 。
(2)小冰同学盖盖玻片动作不规范,视野中发现了图中的B所示的物像,边缘圆润黑暗、中央明亮,则B是 。如果将图中的A移到视野的中央,应往 方移动装片。
(3)图中的A的最外层结构是 。
二、显微镜与细胞观察
13.(2022七上·东阳月考)小金利用水滴、放大镜、平面镜、透明玻璃杯和可调支架等制作了一台“水滴显微镜”(如图甲)。通过调节支架高度,适当调整标木、水滴和放大镜三者之间的距离,可实现与图乙所示光学显微镜相似的成像效果。下列说法错误的是( )
A.水滴相当于光学显微镜结构中的物镜
B.上下调整支架的高度相当于调节图乙所示光学显微镜的②
C.若换用倍数较大的放大镜,视野中观到的细胞数目变多
D.调节标本、水滴和放大镜三者之间的距离能改变水滴显微镜的放大倍数
14.(2020七上·杭州期中)如果在载玻片上写一个字如图甲所示,怎样才能使显微镜下观察的图像变成图乙( )
A.将载玻片顺时针转动90°B.将载玻片逆时针转动90°
C.将载玻片向左上角移动D.将载玻片向右下角移动
15.如图所示为小明在用“10×”目镜和“15×”物镜时观察到的物像,为了进一步观察细胞内的结构,他将物镜换成了“45×”。在不动载玻片的情况下,他将会看到的细胞有( )
A.3个B.5个C.6个D.54个
16.使用显微镜观察蝉的翅膀。采用不同的物镜和目镜组合观察,出现图甲和图乙两个视野。下列相关叙述正确的是( )
A.如果目镜一样,物镜甲比物镜乙短
B.如果物镜一样,目镜甲比目镜乙短
C.图甲视野比图乙视野亮度大
D.图甲视野比图乙视野可观察到的细胞数量多
17.(2018七上·浦江期中)某同学制作洋葱表皮临时装片的实验操作图,正确的操作顺序是( )
①滴清水 ②盖上盖玻片 ③放洋葱表皮 ④滴红墨水
A.①→②→③→④B.①→③→②→④
C.②→①→③→④D.②→③→①→④
18.(2017七上·柯桥期中)下图是某藻类细胞中叶绿体移动路线示意图,视野中的叶绿体位于液泡的下方,并绕液泡按逆时针方向移动,则实际上,该细胞中叶绿体的位置和移动的方向分别为( )
①位于液泡的上方 ②位于液泡的下方 ③逆时针 ④顺时针
A.①④B.②④C.②③D.①③
19.使用光学显微镜观察标本时,不同的目镜和物镜组合所观察到的效果不同.若要使视野最亮、观察到的细胞数目最多,应选择下列哪组镜头( )
A.①和③B.①和④C.②和③D.②和④
20.在使用显微镜过程中,常有压碎装片的现象发生,下表是对不同学习小组装片压碎情况及原因的调查统计结果。则通过此表归纳出的装片压碎原因应为( )
A.用低倍镜头、镜筒下落、粗准焦螺旋
B.用低倍镜头、镜筒上升、细准焦螺旋
C.用高倍镜头、镜筒下落、粗准焦螺旋
D.用高倍镜头、镜筒上升、细准焦螺旋
21.如图表示显微镜的操作步骤,相关叙述正确的是( )
A.①载玻片中的“上”字,显微镜下看到的是“下”字
B.②镜筒下降时,眼睛注视物镜以防压碎玻片和损伤镜头
C.③如果外界的光线较弱,可选用大光圈和平面镜
D.④上升镜筒时,可转动细准焦螺旋寻找物像
22.(2020七上·新昌月考)为探究动植物细胞结构的异同,用洋葱鳞片叶、人的口腔上皮细胞等材料做实验。请观察图1、2、3,回答问题:
(1)若在显微镜下看到如图1甲所示的物像,可能是图1乙所示的哪个步骤的操作不规范引起的 。
(2)改进操作后,在显微镜下看到了图2甲所示的物像,为了更清晰地观察a细胞,得到图2乙所示的物像,则主要操作步骤是 。
①将玻片向右上方移动使a移至视野中央 ②将玻片向左下方移动使a移至视野中央
③转动转换器,把低倍物镜换成高倍物镜 ④转动转换器,把高倍物镜换成低倍物镜
⑤调节细准焦螺旋至物像清晰 ⑥调节粗准焦螺旋至物像清晰
A.①→③→⑤ C. ③→①→⑤
B.②→④→⑤ D. ②→③→⑥
(3)图3表示二种细胞结构的异同,两个圆的重合区域B为相同点。则图中C包含哪些细胞结构? 。(填序号)
①细胞壁 ②细胞膜 ③细胞质 ④细胞核 ⑤大液泡
23.(2021七上·温州月考)小科在观察洋葱表皮细胞的过程中,观察到下列物像(如图):
(1)制作装片时,先要在洁净的载玻片中央滴一滴清水。 如图所示是使用显微镜的几个操作步骤,正确的顺序是( )
A.①→②→③→④B.①→③→②-→④
C.③→①→②→④D.③→①→④→②
(2)观察时,看到了物像D,在此之前他看到的物像依次是 。
(3)调距时,先使镜筒下降,再向后转动粗准焦螺旋,镜筒上升到最高点,还是没有找到物像,接下来应进行的操作是 。
A.前后转动细准焦螺旋,继续寻找物像
B.转动物镜转换器,换用高倍镜继续寻找物像
C.眼睛注视物镜,向前转动粗准焦螺旋,使物镜靠近载玻片
三、生物体结构层次
24.(2022七上·桐乡期中)学习动植物的组织和器官等知识后,小科同学进行如下梳理总结,其中说法正确的( )
A.皮肤由外到内分为表皮、真皮、皮下组织,是人体最大的器官
B.植物的基本组织有上皮组织、输导组织、营养组织、机械组织、分生组织
C.植物体一定由根、茎、叶、花、果实、种子六大器官构成
D.草履虫利用纤毛游动,所以纤毛是其运动器官
25.(2022七上·杭州期中)下列关于生物的结构层次判断正确的是( )
A.用热水烫番茄, 很容易从番茄表面撕下一层“皮”, 这层“皮”属于上皮组织
B.猕猴桃含有维生素 C, 有很高的营养价值, 所以猕猴桃果实属于营养器官
C.多细胞生物体的结构层次中, 植物的根与动物的骨骼肌属于同一结构层次
D.血管在体内分布广泛, 与血液同属于结缔组织
26.如图表示来自同一人体的四种细胞,下列叙述正确的是( )
A.神经细胞可长达1m,有利于收缩与舒张
B.因为这四种细胞中的遗传物质有差异,所以形态、功能不同
C.虽然这四种细胞大小不同,但其结构功能相同
D.虽然这四种细胞的生理功能不同,但它们的化学组成是类似的
27.(2019七上·南浔月考)下列属于结缔组织的功能的是( )
A.保护和分泌物质的作用
B.收缩和舒张的作用
C.连结、保护、支持、营养的作用
D.接受刺激、产生并传导兴奋的作用
28.(2022七上·杭州期中)如图为动植物细胞分裂的过程, 下列叙述错误的是( )
A.细胞分裂过程中染色体的变化最为明显
B.细胞分裂产生的新细胞所含遗传物质数量是原细胞的一半
C.细胞分化产生了不同的细胞群, 形成了不同的组织
D.细胞分裂过程中, 首先是细胞核由一个分裂成两个
29.我们吃橘子时,先要剥去外面的厚皮,然后取出里面一瓣瓣的橘肉食用,细细咀嚼会感觉到橘肉中有许多甜汁,咀嚼后还会剩下一些丝状的“橘渣”。从结构层次的角度分析,构成橘子果实的组织有( )
A.上皮组织、营养组织、输导组织
B.上皮组织、营养组织、分生组织
C.保护组织、输导组织、结缔组织
D.保护组织、营养组织、输导组织
30.()如图为人体不同结构层次的变化过程示意图,下列叙述错误的是( )
A.a是细胞分裂过程
B.经过a、b过程得到的细胞和原细胞遗传物质相同
C.乙属于器官
D.人体细胞不断分裂和生长形成了甲
31.对图所示的四种生物的叙述,正确的是( )
A.①②的结构层次依次为细胞、组织、器官和生物体
B.①④的基本组织为上皮组织、肌肉组织和输导组织
C.①④的细胞基本结构为细胞膜、细胞质和细胞核
D.③④的细胞分裂时,细胞质先分成两份,细胞核再分裂
32.(2022七上·奉化期末)如图所示是番茄的不同结构层次,下列说法正确的是( )
A.番茄的根为直根系
B.番茄果实由多个系统构成
C.番茄表皮包含4种组织
D.一个细胞可占据整个低倍镜视野
33.(2020七上·新昌月考)请据图回答:
(1)1表示的过程是细胞的 过程,其结果使得细胞数目 。2表示的过程是细胞的 过程,其结果形成 。
(2)被蚊子叮咬时,人能感觉到并会用手拍打,这是靠 如 (填“甲”、“乙”或“丙”)所示的细胞传递的。
34.(2020七上·西湖期中)如图所示为人体组织形成过程。请分析回答问题:
(1)图中①②③表示细胞 的过程,④表示细胞 的过程。
(2)人的大脑主要由上图中的 组织构成,人体内的血液属于图中的 组织。
(3)与玉米植株的结构层次相比,人体的结构层次中多了 。
35.为探究番茄果实的结构层次,某兴趣小组将番茄的果皮、果肉及“筋络”分别制成临时装片,看到如下三个显微物像。请据图分析:
(1)制作番茄临时装片时,应用到的实验用具主要有解剖针、镊子、滴管、洁净的载玻片和 等。
(2)用显微镜观察临时装片时,应转动 ,使低倍物镜对准通光孔,并将玻片标本放在载物台上正对通光孔的中心。
(3)显微镜下,番茄果肉的细胞壁薄、液泡大、细胞饱满,属于 组织,如图[ ]。
(4)观察到的“筋络”能运送营养物质和水分,主要属于 组织。这种组织贯穿于植物体的各个器官中,将植物体联系成统一的整体。
(5)番茄果实由多种组织按一定顺序结合起来,说明番茄果实的结构层次是 。
36.(2022七上·滨江期末)小滨做了观察人的口腔上皮细胞实验后,突然想到:人体细胞生活在浓度为0.9%的生理盐水中,浓度过高或过低都会使细胞形态发生改变.那么植物细胞是否也会发生改变呢?
(1)小滨先观察正常状态下洋葱表皮细胞,在正确操作显微镜后,发现细胞结构仍然不清晰,你猜测原因可能是 , 改进后,小滨看到了清晰的细胞结构如图1,观察到染色最深的部位是
(2)接着,在老师的帮助下,小滨将洋葱表皮浸入质量分数为3%的蔗糖溶液中,放到显微镜下观察,看到的细胞形状如图2所示,结果显示细胞膜和细胞壁距离变大了,但细胞的外形没有发生变化,原因是 具有支持作用。
(3)老师告诉小滨,这是质壁分离现象,在盖玻片一侧滴加清水,另一侧用吸水纸吸引,重复几次后,质壁分离又恢复如图3,据此请提出你想继续探究的问题 。
专题05 地球的结构与内在运动-2023-2024学年七年级科学上学期期末高效复习(浙教版): 这是一份专题05 地球的结构与内在运动-2023-2024学年七年级科学上学期期末高效复习(浙教版),文件包含专题05地球的结构与内在运动-七年级科学上学期期末培优冲刺浙教版原卷版docx、专题05地球的结构与内在运动-七年级科学上学期期末培优冲刺浙教版解析版docx等2份试卷配套教学资源,其中试卷共33页, 欢迎下载使用。
科学七年级上册第2章 观察生物第3节 生物体的结构层次课后测评: 这是一份科学七年级上册第2章 观察生物第3节 生物体的结构层次课后测评,共10页。
初中科学浙教版七年级上册第3节 生物体的结构层次同步练习题: 这是一份初中科学浙教版七年级上册第3节 生物体的结构层次同步练习题,共9页。试卷主要包含了3生物体的结构层次答案解析等内容,欢迎下载使用。

