四川省宜宾市兴文县二中2023-2024学年高二12月月考生物试题(Word版附解析)
展开第1卷 选择题(40分)
一、选择题:本题共20小题,每小题2分,共40分,在每小题给出的四个选项中,只有一项符合题目要求。
1. 下列不属于种群特征的是( )
A. 年龄组成B. 垂直分布C. 出生率和死亡率D. 种群密度
【答案】B
【解析】
【分析】种群的特征:
(1)数量特征(核心问题):①种群密度:种群最基本的数量特征;②出生率和死亡率、迁入率和迁出率:决定种群数量变化的主要因素;③年龄结构和性别比例:预测种群数量变化的主要依据(一般根据年龄结构)。
(2)空间特征:指组成种群的个体,在其生活空间中的位置状态或布局。
(3)遗传特征:遗传的单位,繁殖的单位。
【详解】A、种群的年龄组成属于种群的数量特征,A错误;
B、垂直分布是群落的空间结构,不属于种群特征,B正确;
C、出生率和死亡率都会影响种群数量的变化,属于种群特征,C错误;
D、种群中最基本的数量特征是种群密度,属于种群特征,D错误。
故选B。
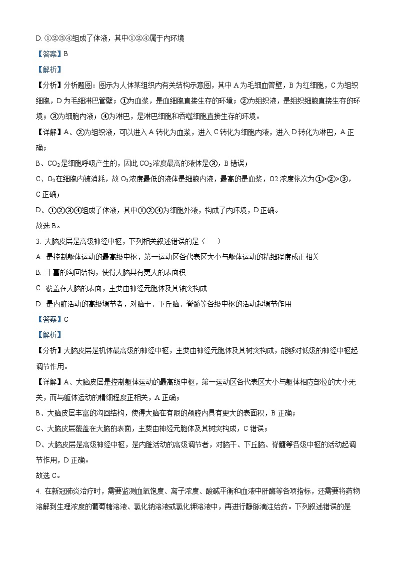
2. 如图是人体某组织内各种结构示意图,A、B、C、D表示的是结构,①、②、③、④表示的是液体,有关此图的叙述错误的是( )
A. ②可以进入A、C、D
B. CO2浓度最高的液体是②
C. 图中O2浓度依次为①>②>③
D. ①②③④组成了体液,其中①②④属于内环境
【答案】B
【解析】
【分析】分析题图:图示为人体某组织内有关结构示意图,其中A为毛细血管壁,B为红细胞,C为组织细胞,D为毛细淋巴管壁;①为血浆,是血细胞直接生存的环境;②为组织液,是组织细胞直接生存的环境;③为细胞内液;④为淋巴,是淋巴细胞和吞噬细胞直接生存的环境。
【详解】A、②为组织液,可以进入A转化为血浆,进入C转化为细胞内液,进入D转化为淋巴,A正确;
B、CO2是细胞呼吸产生的,因此CO2浓度最高的液体是③,B错误;
C、O2在细胞内被消耗,故O2浓度最低的液体是细胞内液,最高的是血浆,O2浓度依次为①>②>③,C正确;
D、①②③④组成了体液,其中①②④为细胞外液,构成了内环境,D正确。
故选B。
3. 大脑皮层是高级神经中枢,下列相关叙述错误的是( )
A. 是控制躯体运动的最高级中枢,第一运动区各代表区大小与躯体运动的精细程度成正相关
B. 丰富的沟回结构,使得大脑具有更大的表面积
C. 覆盖在大脑的表面,主要由神经元胞体及其轴突构成
D. 是内脏活动的高级调节者,对脑干、下丘脑、脊髓等各级中枢的活动起调节作用
【答案】C
【解析】
【分析】大脑皮层是机体最高级的神经中枢,主要由神经元胞体及其树突构成,能够对低级的神经中枢起调节作用。
【详解】A、大脑皮层是控制躯体运动的最高级中枢,第一运动区各代表区大小与躯体相应部位的大小无关,而与躯体运动的精细程度正相关,A正确;
B、大脑皮层丰富的沟回结构,使得大脑在有限的颅腔内具有更大的表面积,B正确;
C、大脑皮层覆盖在大脑的表面,主要由神经元胞体及其树突构成,C错误;
D、大脑皮层是高级神经中枢,是内脏活动的高级调节者,对脑干、下丘脑、脊髓等各级中枢的活动起调节作用,D正确。
故选C。
4. 在新冠肺炎治疗时,需要监测血氧饱度、离子浓度、酸碱平衡和血液中肝酶等各项指标,还需要将药物溶解到生理浓度的葡萄糖溶液、氯化钠溶液或氯化钾溶液中,再进行静脉滴注给药。下列叙述错误的是( )
A. 若血浆酸碱平衡失调会影响细胞代谢
B. 将药物溶解测生理浓度的几种溶液中再进行静脉滴注是为了保持内环境渗透压的稳定
C. 静脉滴注氯化钾溶液会导致神经细胞的动作电位增强
D. 给新冠肺炎重症患者注射康复者的血清能缓解症状,主要是新冠病毒抗体起作用
【答案】C
【解析】
【分析】内环境稳态是指正常机体通过调节作用,使各个器官、系统协调活动,共同维持内环境相对稳定的状态;主要包括内环境的组成成分以及渗透压、温度、pH等理化特性处于相对稳定的状态;内环境稳态是机体进行正常生命活动的必要条件。
【详解】A、内环境稳态是机体进行正常生命活动的必要条件,若血浆酸碱平衡失调会影响酶的活性进而影响细胞代谢,A正确;
B、将药物溶解到生理浓度的几种溶液中再进行静脉滴注是为了保持内环境渗透压的稳定,同时也有利于药效的发挥,B正确;
C、神经细胞的动作电位是由钠离子内流引起的,静脉注射氯化钾对神经细胞的动作电位影响不大,C错误;
D、康复者体内产生了特异性抗体,将康复者的血清注射给新冠肺炎重症患者,其中的抗体能与抗原结合,阻止抗原在机体内扩散或增殖,从而缓解症状,D正确。
故选C。
5. 下图是对某地区某种动物种群结构的调查结果,其种群发展趋势是
A. 总量将增加
B. 环境阻力不变
C. 种群密度下降
D. 保持稳定型增长
【答案】C
【解析】
【详解】该种群中幼年个体数较少、老年个体数较多,属于衰退型种群,由此可预测该种动物种群的种群密度会逐渐下降,C正确,
故选C。
6. P物质是一种小分子蛋白质,脑神经释放的P物质能够使人产生痛觉,脑啡肽是一种神经递质,可以镇静、提高痛阈从而调节人体对痛的感觉。研究发现,脑啡肽作用于神经细胞后,神经细胞分泌其它蛋白质的功能不受影响,唯独不能分泌P物质,根据已有知识你认为最有可能的原因是( )
A. 脑啡肽会和物质P反应,从而改变P物质的结构
B. 脑啡肽会影响神经细胞内核糖体的功能
C. 脑啡肽会影响神经细胞内高尔基体的功能
D. 脑啡肽会阻止含有P物质的囊泡运向质膜
【答案】D
【解析】
【分析】分泌蛋白的合成与分泌过程:核糖体合成蛋白质→内质网进行粗加工→内质网“出芽”形成囊泡→高尔基体进行再加工形成成熟的蛋白质→高尔基体“出芽”形成囊泡→细胞膜,整个过程还需要线粒体提供能量。
【详解】A、脑啡肽是一种神经递质,作用于突触后膜上的受体而发挥作用,不会进入到神经细胞内与物质P反应,A错误;
BC、据题干信息“脑啡肽作用于神经细胞后,神经细胞分泌其它蛋白质的功能不受影响”,可见细胞中核糖体及高尔基体的功能没有受到影响,BC错误;
D、细胞内合成的分泌蛋白需要经囊泡运输至细胞膜后再分泌出细胞外,题干信息“脑啡肽作用于神经细胞后,神经细胞分泌其它蛋白质的功能不受影响,唯独不能分泌P物质”,说明最有可能是包裹P蛋白的囊泡不能运输至细胞膜,D正确。
故选D。
7. 下列关于激素发现和激素研究实例的说法,错误的是( )
A. 不切除狗的小肠处神经,将稀盐酸注入狗的血液中会引起胰液分泌
B. 斯他林和贝利斯通过实验证明了胰腺分泌胰液是受化学物质调节的
C. 给予糖尿病狗注射从萎缩胰腺中提取提取物,利用了“加法原理”
D. 通过研碎胰腺不能获得胰岛素是因为胰腺中的消化酶把胰岛素分解
【答案】A
【解析】
【分析】在对照实验中,控制自变量可以采用“加法原理”或“减法原理”:
(1)与常态比较,人为增加某种影响因素的称为“加法原理”。例如,在“比较过氧化氢在不同条件下的分解”的实验中,与对照组相比,实验组分别作加温、滴加FeCl3 溶液、滴加肝脏研磨液的处理,就利用了“加法原理”。
(2)与常态比较,人为去除某种影响因素的称为“减法原理”。例如,在艾弗里的肺炎链球菌转化实验中,每个实验组特异性地去除了一种物质,从而鉴定出DNA是遗传物质,就利用了“减法原理”。
【详解】A、不切除狗的小肠处神经,将稀盐酸注入狗的血液中不引起胰液分泌,A错误;
B、斯他林和贝利斯通过实验证明了胰腺分泌胰液是受化学物质调节的,该化学物质为促胰液素,B正确;
C、与常态比较,人为增加某种影响因素的称为“加法原理”,因此给予糖尿病狗注射从萎缩胰腺中提取的提取物,利用了“加法原理”,C正确;
D、胰岛素是蛋白质,制备胰腺提取物过程中可被胰蛋白酶分解,因此通过研碎胰腺不能获得胰岛素,D正确。
故选A。
8. 练小狗趴下的过程是这样的:先给小狗下命令“趴下”,并用手施力让小狗趴下;当小狗完成这一动作时就要给予狗粮奖励,经过反复训练,小狗就能按照命令完成趴下的动作。下列相关叙述不正确的是( )
A. 喂狗狗粮,狗会分泌唾液,狗粮是非条件刺激
B. 命令“趴下”使小狗产生听觉,属于条件反射
C. 命令引起小狗趴下和吃狗粮引起唾液分泌的神经中枢不完全相同
D. 长时间缺乏狗粮奖励后小狗不按命令完成动作,该过程需要大脑皮层参与
【答案】B
【解析】
【分析】神经调节的基本方式是反射,其结构基础是反射弧,由感受器、传入神经、神经中枢、传出神经、效应器五部分构成。条件反射是人和动物出生以后在生活过程中逐渐形成的后天性反射,是在非条件反射的基础上,经过一定的过程,在大脑皮层参与下完成的,是一种高级的神经活动,是高级神经活动的基本方式。
【详解】A、喂狗狗粮,狗会分泌唾液,属于非条件反射,故狗粮是非条件刺激,A正确;
B、命令“趴下”引起小狗产生听觉,不属于反射,该过程只是感受器产生的兴奋,通过传入神经到达神经中枢,B错误;
C、命令引起狗趴下属于条件反射,神经中枢在大脑皮层,狗粮引起唾液分泌属于非条件反射,神经中枢在脊髓,C正确;
D、长时间缺乏狗粮奖励后,小狗不按命令完成动作与大脑皮层有关,D正确。
故选B。
9. 下列关于各级神经中枢功能的叙述,错误的是( )
A. 一般成年人可以“憋尿”,这说明高级中枢可以控制低级中枢
B. “植物人”脑干、脊髓的中枢仍然能发挥调控作用
C. 大脑皮层H区发生障碍的患者不能听懂别人谈话
D. 语言功能是哺乳动物的大脑所具有的高级功能
【答案】D
【解析】
【分析】脊椎动物和人的中枢神经系统包括位于颅腔中的脑(大脑、脑干和小脑等)和脊柱管内的脊髓;人脑的大脑皮层除了对外部世界的感知以及控制机体的反射活动外,还具有语言、学习、记忆和思维等方面的高级功能。
【详解】A、排尿的低级中枢在脊髓,一般成年人可以“憋尿”,这说明高级中枢大脑皮层可以控制脊髓中的低级中枢,A正确;
B、“植物人”只是大脑皮层受损,脑干、脊髓的中枢仍然能发挥调控作用,B正确;
C、大脑皮层H区发生障碍的患者能听见声音,但不能听懂别人谈话,C正确;
D、语言功能是人脑特有的高级功能,它包括与语言、文字相关的全部智力活动,涉及人类的听、说、读、写,D错误。
故选D。
10. 关于甲状腺激素的分泌和调节,下列说法错误的是( )
A. 甲状腺激素能够影响神经系统的活动
B. 下丘脑和垂体细胞是甲状腺激素的靶细胞
C. 下丘脑既能参与神经调节也能参与体液调节
D. 促甲状腺激素释放激素由下丘脑合成,垂体释放
【答案】D
【解析】
【分析】本题考查人体激素调解,激素调节与神经调节的联系,激素作用的靶细胞。
【详解】A、甲状腺激素可以促进脑发育,提高神经系统兴奋性,A正确;
B、甲状腺激素可以反馈调节下丘脑和垂体活动,B正确;
C、下丘脑是具有分泌功能的神经细胞,既能参与神经调节也能参与体液调节,C正确;
D、下丘脑合成促甲状腺激素释放激素,也由下丘脑释放进入血液,只有抗利尿激素才是下丘脑合成,垂体释放,D错误;
故选D 。
11. 如图是人体缩手反射的反射弧结构,方框甲代表大脑皮层,乙代表脊髓神经中枢.以下分析正确的是( )
A. 缩手反射时,兴奋在神经纤维上双向传导
B. 当有刺激作用时,发生先缩手后产生痛觉的现象,说明缩手中枢位于乙方框处,痛觉中枢位于甲方框处
C. 受到刺激时,神经纤维d处膜外的电位变化是由负电位变为正电位
D. 由甲发出的传出神经纤维末端释放的神经递质只能引起乙的兴奋
【答案】B
【解析】
【分析】反射指人体通过神经系统,对外界或内部的各种刺激所发生的有规律的反应。神经的基本调节方式是反射。反射弧包括感受器、传入神经、神经中抠、传出神经、效应器五部分。神经纤维未受到刺激时,细胞膜内外的电荷分布情况是外正内负,当某一部位受刺激时,其膜电位变为外负内正。
【详解】A、缩手反射需要完整的反射弧,反射过程中兴奋在神经纤维上的传导是单向的,A错误;
B、缩手反射中枢位于脊髓即乙方框处,痛觉感觉中枢位于大脑即甲方框处;所以先缩手后产生痛觉的现象说明,痛觉感觉中枢位于甲方框处,B正确;
C、受到刺激,神经纤维d处膜外的电位变化是由正电位变为负电位,C错误;
D、由甲发出的传出神经纤维末端释放的神经递质既能引起乙的兴奋,也能抑制乙的兴奋,D错误。
故选B。
【点睛】
12. 下图表示寒冷环境中的体温调节过程。下列相关叙述正确的是( )
A. 感受外界环境温度变化的感受器和体温调节中枢都位于下丘脑
B. 甲的含义是汗腺的分泌量减少,皮肤血管舒张
C. 如果乙表示激素的作用,则主要是甲状腺激素和肾上腺素
D. 如果丙表示相关骨骼肌的活动,则通过战栗增加无氧呼吸的强度
【答案】C
【解析】
【分析】人体体温调节:(1)体温调节中枢:下丘脑。(2)机理:产热和散热保持动态平衡。(3)寒冷环境下:①增加产热的途径:骨骼肌战栗、甲状腺激素和肾上腺素分泌增加;②减少散热的途径:立毛肌收缩、皮肤血管收缩等。(4)炎热环境下:主要通过增加散热来维持体温相对稳定,增加散热的途径主要有汗液分泌增加、皮肤血管舒张。
【详解】A、感受外界环境温度变化的感受器存在于皮肤等,A错误;
B、甲过程要减少散热,因此甲可表示汗腺分泌减少和毛细血管收缩,B错误;
C、寒冷条件下,乙过程要增加产热,因此乙可表示甲状腺激素和肾上腺素分泌增加,从而使产热增加,C正确;
D、骨骼肌战栗时增加有氧呼吸的强度,而不是无氧呼吸,D错误。
故选C。
13. 系统性红斑狼疮(SLE)是一种多系统、多器官并有多种自身抗体出现的疾病,由于体内有大量致病性自身抗体和免疫复合物而造成组织损伤。屠呦呦团队发现双氢青蒿素能有效缓解系统性红斑狼疮的症状。下列相关叙述正确的是( )
A. 系统性红斑狼疮与艾滋病致病机理相同
B. 双氢青蒿素可能导致SLE患者免疫力降低
C. SLE患者的B细胞功能很可能低于正常人
D. 尽量避免接触过敏原是预防SLE发生的主要措施
【答案】B
【解析】
【分析】免疫失调引起的疾病:
1、过敏反应:指已免疫的机体在再次接受相同物质的刺激时所发生的反应,引起过敏反应的物质叫做过敏原。
2、自身免疫病:是指机体对自身抗原发生免疫反应而导致自身组织损害所引起的疾病。
3、免疫缺陷病是指由于机体免疫功能不足或缺乏而引起疾病:一类是由于遗传而使机体生来就有的先天性免疫缺陷病;一类是由于疾病和其他因素引起的获得性免疫缺陷病。
【详解】A、系统性红斑狼疮由于体内有大量致病性自身抗体和免疫复合物而造成组织损伤,因此属于自身免疫病,艾滋病属于免疫缺陷病,A错误;
B、系统性红斑狼疮属于自身免疫病,免疫功能过强,双氢青蒿素能有效缓解系统性红斑狼疮的症状,可推测双氢青蒿素可能导致患者免疫力降低,B正确;
C、SLE患者体内有多种抗体,因此患者B细胞的功能可能高于正常人,C错误;
D、系统性红斑狼疮(SLE)属于自身免疫病,再次接触过敏原可导致过敏反应,而不会导致自身免疫病,D错误。
故选B。
14. 科学家卡塔林·卡里科和德鲁·韦斯曼荣膺2023年诺贝尔生理学或医学奖,他们在信使核糖核酸(mRNA)研究具有突破性发现,为mRNA疫苗的开发和应用提供了新思路。mRNA疫苗是将含有编码抗原蛋白的mRNA导入人体,直接进行翻译,形成相应的抗原蛋白。若直接将mRNA疫苗导入宿主细胞,mRNA疫苗容易被分解,故需通过某种方法将mRNA导入宿主细胞。目前人们应用的疫苗还有灭活疫苗、重组蛋白疫苗、病毒载体疫苗等。下列相关叙述错误的是( )
A. mRNA疫苗能直接刺激机体产生特异性免疫反应
B. 可以利用脂质载体包裹mRNA疫苗导入宿主细胞
C. 病毒载体疫苗在受体内会随病毒的增殖而连续起作用
D. 增加接种灭活疫苗或重组蛋白疫苗次数可提高免疫效果
【答案】A
【解析】
【分析】疫苗通常是指灭活的或减毒的病原体制成的生物制品,接种疫苗的目的是刺激机体产生更多的抗体和记忆细胞。
【详解】A、mRNA疫苗需要先在体内表达,合成病毒抗原蛋白,才能刺激机体产生特异性免疫反应,A错误;
B、将mRNA疫苗直接导入宿主细胞,mRNA疫苗容易被分解,常采用脂质载体包裹mRNA疫苗导入宿主细胞,B正确;
C、病毒载体疫苗因病毒具有一定的繁殖能力,在受体内会增殖而连续起作用,C正确;
D、疫苗会引起特异性免疫反应,增加接种次数能够激发二次免疫,产生更多记忆细胞和抗体,提高免疫效果,D正确
故选A。
15. 单核细胞是白细胞的一种,下图为血液中单核细胞迁移到血管外组织后的3种去向,下列相关叙述正确的是( )
A. 单核细胞都是由造血干细胞分裂、分化后形成
B. 单核细胞只为特异性免疫提供免疫细胞
C. 巨噬细胞和树突状细胞内的RNA相同
D. 单核细胞凋亡是细胞被动结束生命的过程
【答案】A
【解析】
【分析】人体的三道防线:第一道防线是由皮肤和黏膜构成的,他们不仅能够阻挡病原体侵入人体,而且它们的分泌物(如乳酸、胃酸和酶等)还有杀菌的作用。第二道防线是体液中的杀菌物质--溶菌酶和吞噬细胞。第三道防线主要由免疫器官(扁桃体、淋巴结、胸腺、骨髓、和脾脏等)和免疫细胞(淋巴细胞、吞噬细胞等)借助血液循环和淋巴循环而组成的。
【详解】A、白细胞是由造血干细胞分裂、分化后形成的,而单核细胞是白细胞的一种,因此单核细胞都是由造血干细胞分裂、分化后形成,A正确;
B、单核细胞可分化成巨噬细胞和树突状细胞,巨噬细胞和树突状细胞(免疫细胞)能参与第二、第三道防线,因此单核细胞可为第二、第三道防线提供免疫细胞,而第二道防线属于非特异性免疫,B错误;
C、巨噬细胞和树突状细胞都是由单核细胞分化而来,是基因选择性表达的结果,但巨噬细胞和树突状细胞内也有某些相同基因的表达,存在某些相同的RNA分子,因此巨噬细胞和树突状细胞内的RNA不完全相同,C错误;
D、细胞凋亡是由基因决定的细胞自动结束生命的过程,也叫细胞的程序性死亡,是基因选择性表达的结果,是细胞的主动性死亡,D错误。
故选A。
16. 下图是人体特异性免疫反应的部分过程示意图,相关叙述错误的是( )
A. 免疫系统对细胞外液中HIV的彻底清除不仅需要抗体的参与
B. 细胞丙具有特异性,其细胞膜上具有能与抗原特异性结合的受体
C. 过程④的完成需要细胞膜上的受体的参与
D. HIV侵入人体后,图示两个过程都会发生
【答案】B
【解析】
【分析】丙能产生抗体,说明丙是浆细胞,甲是B细胞,乙是记忆B细胞,①表示B细胞的增殖分化,②表示浆细胞合成并分泌抗体。戊能直接和病原体侵入的宿主细胞结合,属于新的细胞毒性T细胞,则丁是细胞毒性T细胞,己是记忆T细胞,③表示细胞毒性T细胞的增殖分化,④表示细胞毒性T细胞与靶细胞结合,导致其裂解死亡。
【详解】A、抗体与细胞外液中HIV 结合形成沉淀后,进而被其他免疫细胞吞噬消化才能彻底清除,A正确;
B、细胞丙(浆细胞)不能与抗原结合,但它分泌的抗体可以与抗原特异性结合,B错误;
C、过程④细胞毒性T细胞与靶细胞结合,这个过程的完成需要细胞毒性T细胞的细胞膜上蛋白质与靶细胞的细胞膜上蛋白质(即膜上的受体)特异性结合,C正确;
D、图示两个过程分别表示体液免疫和细胞免疫,HIV侵入人体后,先通过体液免疫阻碍传播,然后再通过细胞免疫予以清除,因此,HIV侵入人体后,图示两个过程都会发生,D正确。
故选B。
17. 萌发的种子中酶有两个来源:一是由干燥种子中的酶活化而来;二是萌发时重新合成。研究发现种子萌发时,新的RNA在种子吸水后12 h开始合成,而蛋白质合成在种子吸水后15~20 min便可开始。下列有关叙述正确的是( )
A. 某些酶、mRNA在干燥的种子中可以长期保存
B. 种子萌发过程中,赤霉素与脱落酸的比值下降
C. 种子吸水后12 h内,新蛋白合成不需要mRNA的参与
D. 种子萌发时重量增加是因为叶绿体在适宜环境条件下进行光合作用合成有机物
【答案】A
【解析】
【分析】基因控制蛋白质的合成包括转录和翻译两个步骤,其中转录是以DNA的一条链为模板合成RNA,翻译是以mRNA为模板合成蛋白质,该过程需要mRNA作为模板,需tRNA转运氨基酸,还需要酶、能量和原料(氨基酸)。
【详解】A、萌发的种子中酶可以由干燥种子中的酶活化而来,表明有些酶可以在干种子中长期保存;新的RNA在吸水后12h开始合成,而蛋白质合成在种子吸水后15~20min便可开始,表明蛋白质合成需要的RNA是干种子中长期保存所提供的,A正确;
B、赤霉素促进种子萌发,脱落酸抑制种子萌发,种子萌发过程中,赤霉素与脱落酸的比值上升,B错误;
C、蛋白质的合成都需要mRNA为模板,故种子吸水后12h内,新蛋白合成需要mRNA的参与,C错误;
D、种子萌发初期没有生成叶片,不能光合作用合成有机物,种子萌发初期重量的增加是由于从外界吸收了水分,D错误。
故选A。
18. 草莓果实表面有许多瘦果。将生长一致的草莓植株分为四组,对照组S0不作处理,S1、S2和S3组植株上的幼果去除瘦果,再在S2组叶片上、S3组幼果上分别喷施一定浓度的生长素(IAA)溶液,实验结果如图所示。下列说法错误的是
A. 果实开始发育后,瘦果内能够合成生长素促进果实长大
B. S1组的果实略有增大可能是由来源于其他组织的IAA引起的
C. S2组的结果表明喷施到叶片上的外源IAA可运输到果实
D. S3组成熟果实的大小与IAA溶液的浓度总是呈正相关
【答案】D
【解析】
【分析】据图可知,有瘦果的草莓可以正常发育成熟,当将瘦果去除后,幼果就不能正常发育,用IAA喷施S2组叶片上、S3组幼果时,其又能膨大,说明瘦果可以产生生长素,生长素促进果实发育,据此分析。
【详解】A、据图可知,未摘除瘦果的幼果正常发育,去除瘦果的幼果发育都受到影响,说明果实开始发育后,瘦果内能够合成生长素促进果实长大,A正确;
B、据图可知,S1组的果实略有增大,很可能是其他组织产生的IAA对幼果的果实生长产生了影响,B正确;
C、向S2组叶片喷施一定浓度的生长素(IAA)溶液,S2组的果实比S1组发育要好,表明喷施到叶片上的外源IAA可运输到果实,促进果实的生长,C正确;
D、由于题干未给出喷洒一系列浓度IAA的数据,故无法得知S3组成熟果实的大小与IAA溶液的浓度之间是否成正相关,D错误。故选D。
19. 将生长状况相同完整胚芽鞘均分成①②③三组。处理方式如图所示,三组均在适宜条件下水平放置一段时间后观察弯曲情况,①③组背地弯曲生长。据此判断,下列说法错误的是( )
A. 生长素能横向运输
B. ②组胚芽鞘生长素的极性运输被阻断
C 拔掉②组云母片后将恢复弯曲生长
D. 该实验可验证重力作用下生长素的横向运输发生在尖端
【答案】B
【解析】
【分析】生长素生理作用:促进生长、促进扦插的枝条生根、促进果实的发育;特点:具有双重性即低浓度促进生长,高浓度抑制生长。生长素在胚芽鞘中极性运输,即只能由形态学上端向形态学下端运输。
【详解】A、生长素在胚芽鞘的尖端能发生横向运输,A正确;
B、②组云母片插入后,胚芽鞘生长素的横向运输被阻断,仍能进行极性运输,B错误;
C、拔掉②组云母片后能恢复横向运输,将恢复弯曲生长,C正确;
D、该实验的自变量是云母片插入的位置,胚芽鞘均为横放,可验证重力作用下生长素的横向运输发生在尖端,D正确。
故选B。
【点睛】
20. 为获得棉纤维既长又多的优质棉花植株,研究者对棉花植株中生长素与棉纤维生长状况的关系做了一系列研究,研究者比较了棉纤维将要从棉花胚珠上发生时,无纤维棉花、普通棉花和优质棉花胚珠表皮细胞中生长素的含量,结果如图2;用生长素类似物处理细胞,得到结果如表,。下列说法错误的是( )
A. 用生长素类似物处理二倍体棉花幼苗,可得到多倍体植株提高产量
B. ①②③三个部位中,生长素合成旺盛的部位是①②,生长素浓度最高的部位是②
C. 从图中信息可知,生长素的含量与棉花纤维的发生呈正相关
D. 据表分析,生长素类似物作用于植物细胞的分子机制是促进相关基因的转录
【答案】A
【解析】
【分析】图1中①顶芽和②侧芽是合成生长素旺盛的部位,其中②中含有较多的生长素。
图2表示棉纤维将要从棉花胚珠上发生时,无纤维棉花、普通棉花和优质棉花胚珠表皮细胞中生长素的含量,生长素的含量与棉花纤维的发生呈正相关。
分析表格:用生长素类似物处理细胞后,细胞中RNA和蛋白质含量比值增多。
【详解】A、生长素作用是促进生长,用秋水仙素处理二倍体棉花幼苗,可得到多倍体植株提高产量,A错误;
B、图中所示棉花植株①、②、③三个部位中,生长素合成旺盛的部位有幼叶,幼芽,所以选①②,顶芽产生生长素会向下运输,积累在侧芽,从而导致生长素浓度最高的部位是②,B正确;
C、从图中可以看出生长素的含量越高,棉花纤维就越多,所以生长素的含量与棉花纤维的发生呈正相关,C正确;
D、从表中可以看出,处理后,RNA含量和蛋白质含量相对于DNA含量都有所增加,说明生长素类似物对细胞内的转录和翻译过程有促进作用,D正确。
故选A。
第2卷:非选择题(60分)
21. 内环境稳态是人体进行正常生命活动的必要条件。人体内环境主要由X、Y、Z组成,三者之间及其与细胞内液之间的转化关系如下图所示。
(1)肌肉注射和静脉滴注头孢呋辛钠药物治疗时,药物首先进入的内环境依次分别是___________(用图中字母表示),两者之间在成分上的主要区别是__________。
(2)若组织细胞为肝细胞,O2从肺部毛细血管最终进入肝细胞的过程中,O2的运输途径为:_____________(用箭头、图中字母和图中相应细胞来表示)。
(3)若组织细胞为肌细胞,病人呼吸受阻,缺氧时肌肉细胞产生的乳酸增多,组织液中的乳酸可通过___________等路径进入血浆(答出两点)。
(4)血浆中每种成分的参考值都有一个变化范围,说明内环境的稳态是___________。体检时,通过检查血浆的__________两方面来预示机体是否处于健康状态。
【答案】(1) ①. Z、Y ②. Y中含有较多的蛋白质
(2)Y→(细胞2→Y→)Z→细胞3
(3)毛细血管壁渗透,先进入淋巴液后,再经淋巴循环
(4) ①. 相对的 ②. 化学成分和理化性质
【解析】
【分析】人体内环境由组织液、血浆、淋巴液组成,根据三者的转化关系可知图中X是淋巴、Y是血浆、Z是组织液。在成分上三者的主要区别是血浆含有较多的蛋白质。
【小问1详解】
根据单箭头指入和单箭头指出的是淋巴液,可知X是淋巴液、则Y是血浆、Z是组织液,肌肉注射药物首先进入Z组织液,静脉滴注药物首先进入Y血浆。组织液和血浆在成分上的主要区别是血浆含有较多的蛋白质。
【小问2详解】
O2经肺部毛细血管进入血浆,经扩散出毛细血管进入组织液最后进入组织细胞,故运输途径是Y血浆→(或细胞2→Y→)Z组织液→细胞3。
【小问3详解】
血浆的来源是组织液渗透形成以及淋巴汇入形成,因此组织液中的乳酸可通过毛细血管壁渗透和先进入淋巴液后,再经淋巴循环等路径进入血浆。
【小问4详解】
血浆中每种成分的参考值都有一个变化范围,而不是具体的某数值,说明内环境的稳态是相对的,内环境中各成分的含量在一定范围内维持动态平衡。内环境的稳态是指内环境的理化性质和各种成分保持相对稳定,因此体检时,通过检查血浆的化学成分和理化性质两方面来预示机体是否处于健康状态。
22. 《舌尖上的中国》围绕中国人对美食和生活的美好追求,用具体人物故事串联起讲述了中国各地的美食生态,富有湖北特色的武汉热干面、天门蒸菜等也在其中有所展示。色香俱佳的美食常常让人垂涎欲滴,食物进入口腔后,刺激相应感受器使之兴奋,神经冲动沿神经纤维传入到延髓唾液分泌中枢,通过脑神经的副交感神经和交感神经传达到唾液腺,引起唾液分泌,这种反射是与生俱来的。
(1)食物进入口腔后还会刺激味蕾,最终在大脑皮层的感觉中枢形成味觉,该过程__________(填“是”或“不是”)反射,原因是______________。
(2)请写出进食引起唾液分泌的调节过程:______________(用文字和箭头表示)。
(3)给狗喂食,狗会分泌唾液。给狗听铃声而不喂食,狗不会分泌唾液。如果每次给狗喂食前先让狗听到铃声,然后再立即喂食,重复此方式若干次,一段时间后,当铃声单独出现,狗也会分泌唾液。狗听到铃声后分泌唾液属于条件反射,该反射形成过程中食物属于非条件刺激,而铃声由______________刺激转化为____________刺激。若反复摇铃而不喂食,条件反射会消退,该过程________________(填“需要”或“不需要”)大脑皮层的参与。
(4)支配内脏、血管、腺体的交感神经与副交感神经共同组成自主神经系统,它们的活动不受意识支配。心脏搏动也受交感神经和副交感神经的控制,为研究交感神经和副交感神经对心脏的支配作用,某研究小组分别测定狗在正常情况、阻断副交感神经和阻断交感神经后的心率,结果如下表所示:
分析表中数据可知:交感神经和副交感神经对心脏搏动所起作用分别是____________;二者对心脏支配作用中占优势的是______________________________。
(5)机体的许多组织器官(如唾液腺、心脏等)都会受到交感神经与副交感神经的共同作用,其意义是____________。
【答案】(1) ①. 不是 ②. 反射的完成需要经过完整的反射弧,该过程未经过完整的反射弧(未经过传出神经和效应器)
(2)食物→感受器→传入神经→延髓唾液分泌中枢→传出神经(副交感神经和交感神经)→唾液腺→分泌唾液
(3) ①. 无关 ②. 条件 ③. 需要
(4) ①. 促进、抑制(增强、减弱) ②. 副交感神经
(5)机体对外界刺激作出更精确的反应从而更好的适应环境的变化
【解析】
【分析】反射弧通常是由感受器、传入神经、神经中枢、传出神经和效应器(传出神经末梢和它所支配的肌肉或腺体等)组成的。反射活动需要经过完整的反射弧来实现,如果反射弧中任何环节在结构、功能上受损,反射就不能完成。
【小问1详解】
反射的完成需要经过完整的反射弧,感觉在大脑皮层形成,该过程未经过完整的反射弧,没有经过传出神经,也没有效应器的反应,不属于反射。
【小问2详解】
进食引起唾液分泌属于反射的过程,经过完整的反射弧,即食物→感受器→传入神经→延髓唾液分泌中枢→传出神经(副交感神经和交感神经)→唾液腺→分泌唾液。
【小问3详解】
条件反射建立在非条件反射的基础上,将无关刺激与非条件刺激相联系,无关刺激转化成条件刺激。条件反射的消退不是条件反射的简单丧失,而是中枢把原先引起兴奋性效应的信号转变为产生抑制性效应的信号,铃声的出现不再预示着食物的到来。因此,条件反射的消退使得动物获得了两个刺激间新的联系,是一个新的学习过程,需要大脑皮层的参与。
【小问4详解】
根据题目信息,正常状况下心率为90,阻断副交感神经即交感神经起作用,心率为180,说明交感神经可促进心跳,而副交感神经可抑制心跳,在正常情况下,心率主要受交感神经支配。
【小问5详解】
交感神经和副交感神经属于自主神经系统,对同一器官的作用一般相反,机体对外界刺激作出更精确的反应从而更好的适应环境的变化。
23. 图1为正常人和2型糖尿病患者餐后的胰岛素平均浓度曲线图图2表示血糖浓度升高时刺激胰岛素分泌的机理和磺脲类药物格列美脲(常用于2型糖尿病的抗糖尿病药,主要作用是促进胰岛B细胞分泌胰岛素)调节胰岛素分泌的机理。回答下列问题∶
(1)与正常人的胰岛素浓度曲线相比,2型糖尿病患者的胰岛素浓度峰值_____,原因可能是_____。
(2)能促进胰岛B细胞分泌胰岛素的信号分子,除了图2所示的之外,请再列举两种______。由图2可知,当血糖浓度增加时,胰岛B细胞中6-磷酸葡萄糖的合成量会______(填“增加”或“减少”),ATP的增多会间接引起Ca2+通道打开,随着Ca2+的大量内流,胰岛细胞会产生兴奋,此时细胞膜两侧的电位为______。
(3)由图2可知,格列美脲调节胰岛素分泌的机理是______。
【答案】(1) ①. 更高且延迟出现 ②. 胰岛素受体敏感度下降,血糖浓度下降缓慢
(2) ①. 神经递质、胰高血糖素 ②. 增加 ③. 外负内正
(3)格列美脲作用于胰岛B细胞表面的受体后,引起K+通道关闭,此时膜内外电位差的绝对值会减小(发生去极化现象),从而促进胰岛素的分泌
【解析】
【分析】当血糖浓度增加时,葡萄糖进入胰岛B细胞,引起细胞内ATP浓度增加,进而导致ATP敏感的钾离子通道关闭,K+外流受阻,进而触发Ca2+大量内流,由此引起胰岛素分泌,胰岛素通过促进靶细胞摄取、利用和储存葡萄糖,使血糖减低。
【小问1详解】
2型糖尿病患者的胰岛素受体敏感度下降,因此其体内胰岛素浓度比正常人的高,且因血糖下降缓慢,2型糖尿病患者的胰岛素浓度峰值的出现比正常人的迟一点。
【小问2详解】
葡萄糖、神经递质、胰高血糖素均可作用于胰岛B细胞。由图2可知,当血糖浓度增加时,胰岛B细胞中6-磷酸葡萄糖的合成量会增加,ATP的增多会间接引起Ca2+通道打开,随着Ca2+的大量内流,胰岛细胞会产生兴奋,此时细胞膜两侧的电位为动作电位即外负内正。
【小问3详解】
格列美脲作用于胰岛B细胞表面的受体后,引起K+通道关闭,此时膜内外电位差的绝对值会减小(发生去极化现象),从而促进胰岛素的分泌。
24. 调查发现小型湖泊中的绿藻、蓝藻是露斯塔野鲮鱼和罗氏沼虾的食物,罗氏沼虾又是露斯塔野鲮鱼的食物。图1表示露斯塔野鲮鱼在10年内种群数量变化的情况,图中λ表示该种群数量是上一年种群数量的倍数;图2表示绿藻和蓝细菌对水体中N、P吸收量及其体内藻毒素含量。请分析回答下列问题:
(1)调查露斯塔野鲮鱼的种群度时,若标记物脱落,则导致种群密度估算结果_____(选填“偏高”“偏低”或“不变”)
(2)该湖泊受到富含P的生活用水的污染,某科研小组提出生态治污的方案:培养藻类去除水体中的P。据图2分析选择的藻类应是_____,理由是_____。
(3)在培养藻类时需每天定时对藻细胞进行取样计数,估算培养液中藻细胞的种群密度的常用方法称为_____。若吸取藻细胞样液1 mL并稀释100倍,采用血细胞计数板(规格为1mm×1mm×0.1mm,由400个小格组成)计数。计数结果如图所示,则1 mL培养液中藻细胞的总数为_____个。
【答案】(1)偏高 (2) ①. 绿藻 ②. 绿藻体内的藻毒素含量低
(3) ①. 抽样检测法 ②. 1.92×108
【解析】
【分析】常用的估计种群密度的方法包括样方法、标记(志)重捕法、黑光灯诱捕法、血细胞板计数法和逐个计数法。样方法适合于植物和活动范围小,活动能力弱的动物。标记(志)重捕法使用于活动范围广,活动能力强的动物。黑光灯诱捕法适合于有趋光性的昆虫等。血细胞板计数法适合于液体环境中的单细胞数生物。逐个计数法适合于个体数量少、个体较大、分布范围较小的生物。25×16型的血细胞计数板计算公式:酵母细胞个数/1mL=1个中方格中酵母菌数×25×10000×稀释倍数
【小问1详解】
调查露斯塔野鲮鱼的种群度,选用的是标记(志)重捕法,标记(志)重捕法计算公式:标记总数/种群个体数(N)=重捕中被标记的个体数/重捕总数,若标记物脱落,会导致重捕中被标记的个体数减少,进而导致种群个体数偏高。
【小问2详解】
分析图2可知,绿藻和蓝藻(即蓝细菌)对P元素的吸收量相同,但是绿藻的藻毒素量较低,因此选择绿藻去除水体中的P元素。
【小问3详解】
统计液体环境中的单细胞藻类的种群密度常采用抽样检测法。由题图可知,一个中格中含有的藻细胞数量为12个,一个中格含有25个小格,一个计数室含有400个小格,则一个计数室中的藻细胞数量为12÷25×400=192个,计数室体积为1mm×1mm×0.1mm=0.1mm3=10-4mL,则可计算出1 mL培养液中藻细胞的总数为192÷10-4×100=1.92×108个。
25. 在拟南芥的幼根中,根尖产生的生长素很少,根所需的生长素主要来自地上部分,地上部分产生的生长素通过中柱只能向根尖运输,然后根尖的生长素再通过皮层回流。在幼根的中柱和皮层细胞中,无论生长素以什么方式进入细胞,运出细胞时必须依赖运输载体PIN蛋白,见图1。将拟南芥横放后,其根冠中的平衡石细胞感受到重力信号,细胞内的淀粉体就会沿着若重力方向沉降,通过一系列调控使根向地生长,见图2。
(1)生长素在细胞水平上具有______和诱导细胞分化的作用;少量的生长素即可对植物的生长发育有显著影响,但是植物体还要源源不断合成生长素的原因是______。
(2)图1中,生长素在中柱只能向根尖运输的原因是______。
(3)据图分析,拟南芥横放后,由于______导致近地侧生长素浓度高于远地侧,根向地弯曲生长。
(4)有研究者曾经认为根的向水性也依赖于细胞膜上的生长素运输载体PIN蛋白。请根据所给实验材料设计实验证明根的向水性与PIN蛋白无关______。(只写实验思路)
材料:培养7天的正常拟南芥和PIN缺少突变体若干、盛有琼脂培养基的装置(培养基左上侧含水量明显低于右下侧)、遮光罩
【答案】(1) ①. 促进细胞伸长生长 ②. 生长素是信息分子,作用后即被灭活
(2)因为细胞内的生长素运出细胞时,必须依赖运输载体PIN蛋白,而PIN蛋白只位于细胞的一侧
(3)淀粉体沿着重力方向沉降,使位于细胞膜上的PIN蛋白的分布发生了变化,生长素通过PIN蛋白向根的近地侧运输
(4)将已培养7天的等量正常拟南芥和PIN蛋白缺失突变体拟南芥分别移栽到两个盛有琼脂培养基的装置中,用遮光罩遮住根部,向水性培养一段时间,每天观察记录根的生长和弯曲情况
【解析】
【分析】1、植物激素:由植物体内产生,从产生部位运输到作用部位,对植物的生长发育具有显著影响的微量有机物。
2、分析题意可知,生长素通过中柱只能向根尖运输,所以要不断的穿过构成中柱的细胞才能到达根尖,即不断的进细胞、出细胞,向下运输。运出细胞时必须依赖运输载体PIN蛋白,所以推测将生长素运输载体PIN蛋白位于细胞靠近根尖的一侧,而其他部位没有该载体分布。
【小问1详解】
生长素具有促进生长的作用,在细胞水平上具有促进细胞伸长生长和诱导细胞分化的作用;少量的生长素即可对植物的生长发育有显著影响,但是生长素素发挥作用后即被灭活,所以植物体需要源源不断合成生长素满足调节生命活动的需求。
【小问2详解】
由题可知生长素通过中柱只能向根尖运输,所以要不断的穿过构成中柱的细胞才能到达根尖。题中指出“无论生长素以什么方式进入细胞”,说明在该题中我们不需要考虑生长素进入细胞的方式(总之,能进入),“运出细胞时必须依赖运输载体PIN蛋白”,说明生长素运出时需要载体PIN蛋白。生长素通过中柱向根尖运输,生长素就必须出细胞然后再进入下一个细胞,所以推测将生长素运输载体PIN蛋白位于细胞靠近根尖的一侧,而其他部位没有该载体分布。
【小问3详解】
据图分析,拟南芥横放后,由于淀粉体沿着重力方向沉降,使位于细胞膜上的PIN蛋白的分布发生了变化,生长素通过PIN蛋白向根的近地侧运输导致近地侧生长素浓度高于远地侧,根向地弯曲生长。
【小问4详解】细胞内物质含量比值
处理前
处理后
DNA:RNA:蛋白质
1:3.1:11
1:5.4:21.7
实验处理
心率(次/分)
正常情况
90
阻断副交感神经
180
阻断交感神经
70
四川省宜宾市兴文第二中学校2023-2024学年高二上学期1月期末生物试题(Word版附解析): 这是一份四川省宜宾市兴文第二中学校2023-2024学年高二上学期1月期末生物试题(Word版附解析),共23页。试卷主要包含了选择题等内容,欢迎下载使用。
四川省宜宾市叙州区二中2023-2024学年高二12月月考生物试题(Word版附解析): 这是一份四川省宜宾市叙州区二中2023-2024学年高二12月月考生物试题(Word版附解析),共22页。试卷主要包含了选择题等内容,欢迎下载使用。
四川省宜宾市叙州区二中2023-2024学年高一12月月考生物试题(Word版附解析): 这是一份四川省宜宾市叙州区二中2023-2024学年高一12月月考生物试题(Word版附解析),共21页。试卷主要包含了选择题等内容,欢迎下载使用。

