山东省临沂市费县第二中学2023-2024学年七年级上学期生物月考试题(解析版)
展开这是一份山东省临沂市费县第二中学2023-2024学年七年级上学期生物月考试题(解析版),共22页。试卷主要包含了单选题,解答题等内容,欢迎下载使用。
一、单选题
1. 下列各项属于生物的是 ( )
A. 通过网络传播的“熊猫烧香”病毒B. 引起人和动物生病的H1N1病毒
C. 进行足球赛的智能机器人D. 在我国东北发现的猛犸化石
【答案】B
【解析】
【分析】生物具有以下特征:1、生物的生活需要营养,2、生物能够进行呼吸,3、生物能排出体内产生的废物,4、生物能够对外界刺激作出反应,5、生物能够生长和繁殖,6、除病毒外,生物都是由细胞构成的。
【详解】电脑病毒、机器人、化石不具有这些特征,所以不属于生物,H1N1病毒具有这些基本特性,属于生物,B符合题意,ACD不符合题意。
故选B。
2. 历史上的黄土高原以“林草丰茂,牛羊塞道”著称,但由于盲目开荒、过度放牧及乱砍滥伐,使高原植被遭到破坏,造成水土流失,逐渐演变成了现在的不毛之地。黄土高原的变迁说明了:
A. 生物能适应一定的环境B. 环境影响生物的生存
C. 生物能够影响环境D. 生物与环境可以相互影响
【答案】C
【解析】
【分析】环境影响生物的生活,生物必须适应环境才能生存下去,生物在适应环境的同时,也影响和改变着环境。
【详解】植物的蒸腾作用是指植物体内的水以水蒸气的形式散发到大气中去的过程,水由液态到气态要吸收热量,因此在此过程中能带走植物体内的热量,降低植物体的温度,继而降低环境的温度,同时增大了周围的空气湿度。由于盲目开荒、过度放牧及乱砍滥伐,使高原植被遭到破坏,造成水土流失,逐渐演变成了现在的不毛之地,这说明生物对环境的影响。
故选C。
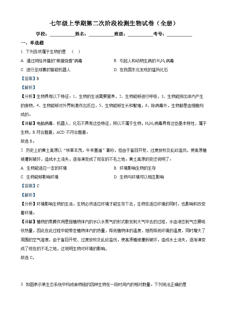
3. 如图表示某生态系统中构成食物链的四种生物在一段时间内的相对数量。下列说法正确的是
A. 甲个体内的DDT含量最高
B. 该食物链可表示为甲←丙←乙←丁
C. 甲是生产者,乙、丙、丁是消费者
D. 该生态系统只有甲、乙、丙、丁四种生物
【答案】C
【解析】
【分析】在一个食物链中营养级别越高其数量越少,图中甲的相对数量最多营养级别最低,属于生产者,丙次之属于初级消费者,乙再次之,属于次级消费者,丁属于第三级消费者,据此解答。
【详解】A、营养级越高生物(越靠近食物链的末端),体内所积累的有毒物质越多(富集).在图中丁的营养级最高,所以丁体内DDT含量最高,A错误。
B、食物链表示的是生产者和消费者之间的食物联系,生产者主要指绿色植物,由图可知,该食物链可表示为甲→丙→乙→丁,B错误。
C、食物链起始环节是生产者,甲数量最多,处在食物链的起点,属于生产者,丙、乙、丁直接或间接以生产者为食,属于是消费者,C正确。
D、生态系统包括生物部分和非生物部分,其中生物部分包括生产者、消费者和分解者,该生态系统甲属于生产者、乙、丙、丁属于消费者,还缺乏分解者,D错误。
故选C
【点睛】生态系统中食物链和食物网, 生态系统的组成及各部分的作用。
4. 下列有关生物圈的叙述,错误的是( )
A. 生物圈的范围包括大气圈底部、水圈的大部和岩石圈表面
B. 生物圈是最大的生态系统
C. “生物圈II号”实验的失败,用事实告诉人们,迄今为止,地球是人类和其他生物的唯一家园,我们要倍加珍惜和爱护
D. 虽然生态系统多种多样,但每一种生态系统都保持相对独立状态
【答案】D
【解析】
【分析】生物圈是生物与环境构成的一个统一的整体,是最大的生态系统,包括大气圈的底部、水圈的大部和岩石圈的表面三个部分。
【详解】A.生物圈包括大气圈的底部、水圈的大部和岩石圈的表面,A正确。
B.生物圈是地球上所有的生物及其生存的全部环境的总和,包括森林生态系统、海洋生态系统、农田生态系统、草原生态系统、淡水生态系统、湿地生态系统、城市生态系统等等,是最大的生态系统,B正确。
C.“生物圈Ⅱ号"存在了一年多之后以失败告终,告诉我们:迄今为止,地球仍是人类和其他生物的唯一家园,生物圈为生物的生存提供了基本条件--阳光、空气、水分、适宜的温度和食物,是人类和其它生物生存的共同家园,我们要好好保护它,保护生物圈的措施有很多,如植树造林、节约水源、保护环境等等,C正确。
D.生物圈是地球上的所有生物与其生存的环境形成的一个统一整体,包括地球上的所有生物和生物生存的环境。虽然生态系统多种多样,但每种生态系统都是相互联系的,D错误。
故选D。
5. 下列有关显微镜使用的叙述,不正确的是( )
A. 对光时,使用低倍物镜对准通光孔
B. 视野内光线较强时,使用反光镜的凹面或较大的光圈
C. 调节粗准焦螺旋使镜筒下降时,眼睛应注视物镜
D. 对光成功会看到均匀白亮的视野
【答案】B
【解析】
【分析】1.显微镜的结构由光学部分、支持部分及调节部分三部分组成。光学部分由镜头(目镜和物镜)和反光镜组成。支持部分包括镜筒、镜臂、载物台、镜柱及镜座等。调节部分由转换器、遮光器和准焦螺旋(粗准焦螺旋和细准焦螺旋)。
2.显微镜的使用步骤:取镜安放、对光、放片、调焦、观察、整理存放。
【详解】AD.显微镜的对光步骤是:转动转换器,使低倍物镜对准通光孔;再转动遮光器,把一个较大的光圈对准通光孔;最后转动反光镜,在目镜中看到明亮的圆形视野,AD正确。
B.在使用显微镜时,调节光线强弱的结构是遮光器和反光镜。当外界光线亮时,用平面镜、小光圈;当外界光线暗时,用凹面镜、大光圈,B错误。
C.显微镜的调焦步骤:转动粗准焦螺旋,使镜筒缓缓下降,眼睛看着物镜以免物镜碰到玻片标本,从而压坏玻片标本或损坏物镜,直到物镜接近载玻片。这时左眼向目镜内看,使镜筒缓缓上升,直到找到物像,物像不清晰,再调节细准焦螺旋,使物像更加清晰,C正确。
故选B。
6. 如图为植物细胞结构示意图,下列相关叙述错误的是( )
A. 该细胞的能量转换器有结构④和⑦
B. 吃西瓜时流出的红色汁液来自结构⑤
C. ①是细胞壁,具有保护和支持细胞的作用
D. 与该细胞相比,动物细胞没有结构①④⑥
【答案】B
【解析】
【分析】植物细胞包括细胞壁、细胞膜、细胞质、细胞核、叶绿体、线粒体、液泡。图中①是细胞壁,②是细胞膜,③是细胞核,④是叶绿体,⑤是细胞质,⑥是液泡,⑦是线粒体。
【详解】叶绿体和线粒体为细胞的能量转换器,④是叶绿体,⑦是线粒体,A不符合题意;
吃西瓜时流出的红色汁液主要来自液泡中的细胞液,其内含有大量的水分、特殊物质及色素等,如酸味物质、甜味物质,⑥是液泡,B符合题意;①是细胞壁,具有保护和支持细胞的作用,C不符合题意;与该细胞相比,动物细胞没有结构①细胞壁、④叶绿体、⑥液泡,D不符合题意。
【点睛】掌握植物细胞的结构和功能是本题解题关键。
7. 下图制作人体口腔上皮细胞临时装片部分操作,下列有关叙述不正确的是( )
A. 操作①滴加的是稀碘液B. 操作②滴加的是清水
C. 操作③可以避免产生气泡D. 操作④要将附有碎屑的一端,在液体中涂匀
【答案】B
【解析】
【分析】制作人体口腔上皮细胞临时装片的顺序是:擦→滴→刮→涂→盖→染、吸。图中①是染、吸,②滴,③盖,④涂。
【详解】A.步骤①是染色,方法是在盖玻片的一侧滴加碘液,另一侧用吸水纸吸引,重复2~3次,使染液浸润到标本的全部,目的是便于观察,A正确。
B.步骤②中滴的液体是生理盐水,目的是保持细胞正常的形态,B错误。
C.步骤③是盖盖玻片,正确的方法是用镊子夹起盖玻片,使它的一端先接触载玻片上的液滴,然后缓缓放平,避免产生气泡,C正确。
D.操作④涂的时候要将附有碎屑的一端,在液体中涂匀,D正确。
故选B。
8. 下列关于细胞分裂的说法,不正确的是( )
A. 在细胞分裂过程中,染色体的变化最为明显
B. 细胞分裂后,新细胞的染色体形态和数目与原细胞相同
C. 新细胞与原细胞所含遗传物质是不一样的
D. 染色体由DNA和蛋白质组成
【答案】C
【解析】
【分析】细胞分裂是指一个细胞分成两个细胞的过程。细胞分裂时,细胞核先由一个分为两个,然后是细胞质分裂成两份,每份各含有一个细胞核,动物细胞从细胞中部凹陷,缢裂为两个细胞,植物细胞在原来的细胞的中央形成新的细胞膜和细胞壁,于是一个细胞就分裂成两个细胞。
【详解】A.在细胞分裂时,染色体会进行复制加倍,再减半的过程,因此细胞分裂时,染色体的变化最明显,A正确。
B.细胞分裂时,染色体复制加倍,染色体分成形态和数目相同的两份,分别进入两个新细胞中,细胞分裂产生的新细胞中的染色体形态和数目与原细胞一样,B正确。
C.细胞分裂时,染色体复制加倍,染色体分成形态和数目相同的两份,分别进入两个新细胞中,新细胞与原细胞所含遗传物质是一样的,C错误。
D.染色体是细胞核中易被碱性染料染成深色的物质,由DNA和蛋白质组成,D正确。
故选C。
9. 小明同学建立了一个关于藻类植物、苔藓植物、蕨类植物特点的分类图(见下图)。请指出甲、乙、丙依次代表 哪类植物( )
A. 藻类植物、苔藓植物、蕨类植物
B. 苔藓植物、藻类植物、蕨类植物
C. 蕨类植物、藻类植物、苔藓植物
D. 藻类植物、蕨类植物、苔藓植物
【答案】D
【解析】
【详解】试题分析:由所学知识可知,藻类植物的结构简单,无根、茎、叶的分化,是最低等的一个植物类群;
苔藓植物没有真正的根,因此无法支持很高的地上部分,虽然有了茎和叶,但茎、叶内无输导组织,不能为植株输送大量的营养物质供其利用,所以苔藓植物比较矮小;
蕨类植物有了根、茎、叶的分化,根能吸收大量的水和无机盐,并且体内有输导组织,能为植株输送大量的营养物质供植物生长利用,因此蕨类植物一般长的比较高大。
因此,分析上图可知:甲无根、茎、叶的分化,是藻类植物;乙有根、茎、叶的分化,并且体内有输导组织,所以是蕨类植物;丙有茎和叶分化,但茎、叶内无输导组织,所以是苔藓植物。
考点:植物的分类
10. 图为玉米籽粒结构,以下说法不正确的是 ( )
A. 种子萌发时,最先突破①的是⑤
B. 其胚的组成包括③④⑤
C. ②是子叶,玉米有一片子叶
D. ⑥是胚乳,由受精极核发育而来
【答案】B
【解析】
【分析】图中各序号代表的结构名称是: ①是种皮和果皮,②是子叶,③是胚芽,④是胚轴,⑤是胚根,⑥是胚乳。
【详解】A.种子萌发时胚根首先突破种皮发育成根,正确。
B.种子的胚由③胚芽、④胚轴、⑤胚根、②子叶四部分组成,错误。
C.玉米是单子叶植物,玉米种子的子叶只有1片,正确。
D.种子中的胚由受精卵发育而来,胚乳由受精极核发育而来,正确。
故选:B。
【点睛】解答此类题目的关键是掌握单子叶植物种子的结构。
11. 种子的萌发需要适宜的条件,现将籽粒完整饱满的种子均分成甲、乙两组分别播种到环境适宜的田地中,甲组播种在肥沃的土壤中,乙组播种在贫瘠的土壤中,预计一段时间后这两组种子的萌发情况是( )
A. 同时萌发B. 甲先萌发C. 乙先萌发D. 可能是甲先萌发,也可能是乙先萌发
【答案】A
【解析】
【分析】种子萌发的外界环境条件是充足的空气、适宜的温度和一定的水分,自身条件是有完整的胚及胚发育所需的营养物质;以及种子不在休眠期。
【详解】种子萌发的外界环境条件是充足的空气、适宜的温度和一定的水分,与土壤的肥沃程度无关,所以两组种子会同时萌发,只不过在发芽后种在肥沃的土壤中的长成的植株比贫瘠的土壤中的要健壮些。
故选A。
12. 如图是植物体的器官或结构示意图,下列叙述错误的是
A. 图甲中②③④⑤组成种子的胚B. 图甲中的⑥将来发育成根
C. 图乙中的⑨将来发育成茎D. 图丙中的b和c可以使根不断长长
【答案】A
【解析】
【分析】题图甲中,①种皮和果皮,②胚乳,③子叶,④胚芽,⑤胚轴,⑥胚根。
题图乙中,⑦生长点,⑧叶原基,⑨胚轴,⑩芽原基。
题图丙中,a成熟区,b伸长区,c分生区,d根冠。
【详解】A.在一个完整种子中,胚是种子的重要部分,包括⑥胚根、④胚芽、⑤胚轴、③子叶四部分,A符合题意。
B.种子萌发时,胚芽将来发育成茎和叶,胚轴将来发育成连接茎与根的部分,胚根将来发育成根,子叶具有储存或转运营养物质的作用,B不符合题意。
C.枝芽的结构中,⑦生长点可以使芽轴不断伸长,⑧叶原基将来发育成幼叶,幼叶将来发育成叶,⑨芽轴将来发育成茎,⑩芽原基将来发育成侧芽,C不符合题意。
D.根尖是根生长、分化、吸收最活跃的部位,根能长长主要是因为根尖c分生区的细胞不断分裂和b伸长区的细胞不断伸长的缘故,D不符合题意。
故选A。
13. 下列属于果实的是
A. 大豆B. 芝麻C. 西瓜子D. 玉米粒
【答案】D
【解析】
【分析】一朵花经过传粉受精后,子房发育成果实,果实包括果皮和种子,种子由胚珠发育而成。
【详解】玉米粒的果实中果皮和种皮紧密的粘合在一起,属于果实;大豆、芝麻、西瓜子都由胚珠发育而成,属于种子。
故选:D。
【点睛】认识果实的结构,分清果实与种子的不同。
14. 下图为桃花结构示意图,能发育成果实的是( )
A. ①②B. ④⑤C. ⑥D. ③
【答案】D
【解析】
【分析】题图中,①柱头,②花柱,③子房,④花药,⑤花丝,⑥胚珠。
【详解】一朵花在完成传粉和受精作用后,各部分的发育情况如下:
因此,能发育成果实的是③子房,D符合题意,ABC不符合题意。
故选D。
15. 裂叶山楂是比较耐旱的植物,观察发现其叶片的气孔只分布在下表皮,该特点利于降低( )
A. 蒸腾作用B. 呼吸作用C. 储藏作用D. 光合作用
【答案】A
【解析】
【分析】气孔是植物蒸腾作用的“门户”,也是气体交换的“窗口”。气孔是由一对半月形的保卫细胞围成的空腔,一般植物的上表皮气孔较少,下表皮气孔较多。
【详解】裂叶山楂是比较耐旱的植物,其特点是要储存水分,减少水分的散失。裂叶山楂叶片的气孔只分布在下表皮,该特点利于降低蒸腾作用。D符合题意。
【点睛】此题考查的是对叶片的气孔与蒸腾作用关系的掌握。
16. 如图为叶片横切面结构示意图。下列叙述错误的是( )
A. 叶片由①②④⑤组成
B. ②中有叶绿体,能进行光合作用
C. ③中有导管,能运输水和无机盐
D. ⑥是植物蒸腾作用的“门户”
【答案】A
【解析】
【分析】图中的①上表皮、②栅栏组织、③叶脉、④海绵组织、⑤下表皮、⑥气孔。
【详解】A.叶片由①⑤表皮、③叶脉和叶肉(包括②栅栏组织和④海绵组织)组成,A错误。
B.②栅栏组织中含有大量的叶绿体,叶绿体是光合作用的场所,因此,栅栏组织能够进行光合作用,B正确。
C.③叶脉中有导管,导管能从下向上运输水和无机盐,C正确。
D.⑥气孔由一对保卫细胞构成,是植物蒸腾作用失水的“门户”,也是气体交换的窗口,D正确。
故选A。
17. 从同一株植物上剪下两根长势相近的枝条,进行如图处理。将装置放在适宜条件下,数小时后发现甲装置塑料袋壁上的水珠比乙多。下列相关叙述错误的是( )
A. 甲乙装置的不同之处是有无叶片B. 油层可以防止量筒内水分蒸发
C. 数小时后乙装置液面比甲低D. 实验说明水分可通过叶片散失
【答案】C
【解析】
【分析】对照实验:在探究某种条件对研究对象的影响时,对研究对象进行的除了该条件不同以外,其他条件都相同的实验。根据变量设置一组对照实验,使实验结果具有说服力。一般来说,对实验变量进行处理的,就是实验组。没有处理是的就是对照组。
【详解】A.图中甲与乙形成以叶片为变量的对照实验,A正确。
B.试管内的水面上滴少许植物油水,使水分与空气隔离,防止试管内的水分蒸发,排除试管内的水分蒸发,对实验结果的影响或干扰,B正确。
C.由于甲装置内具有叶片,在不断的进行蒸腾作用散失水分,因此甲锥形瓶内的水位下降较大;乙装置由于没有叶片,枝条上无气孔,可以散失少部分水分,因此,乙锥形瓶内的水位几乎不会变化。所以数小时后乙装置液面比甲高,C错误。
D.由实验现象可见:进行蒸腾作用的主要器官是叶,D正确。
故选C。
【点睛】解此题的关键是明确影响蒸腾作用的条件和因素,控制实验变量,设置对照实验。
18. 某生物学习小组为了验证“绿叶在光下制造有机物”,进行了如下图所示的实验操作(次序已打乱),请你根据所学知识判断下列说法错误的是( )
A. 该实验正确的操作步骤是2→6→7→5→3→4→1
B. 把一片叶的部分遮盖,这样做的目的是设置对照
C. 图5中小烧杯装的液体是酒精,其作用是脱去叶绿素
D. 观察到的实验现象是照光部分变蓝色,遮光部分不变蓝
【答案】A
【解析】
【分析】(1)《绿叶在光下制造有机物》的实验步骤:暗处理→部分遮光→光照→摘下叶片→酒精脱色→漂洗加碘→观察颜色。实验要点:光合作用需要光、光合作用制造淀粉、碘遇到淀粉变蓝色,酒精溶解叶片中的叶绿素。关键是确定控制实验变量、设置对照实验。
(2)对照实验:在探究某种条件对研究对象的影响时,对研究对象进行的除了该条件不同以外,其他条件都相同的实验。根据变量设置一组对照实验,使实验结果具有说服力。一般来说,对实验变量进行处理的,就是实验组。没有处理的就是对照组。
【详解】A.做“绿叶在光下制造淀粉”的实验时,涉及如下操作步骤:[2]把天竺葵放在黑暗处一昼夜、[6]用黑纸片把天竺葵叶片遮盖一部分后放在光下照射、[1]把部分遮光的叶片摘下,去掉黑纸片、[5]把叶片放到装有酒精的烧杯中隔水加热、[3]用清水漂洗叶片、[4]滴加碘液、[7]观察现象。故该实验的正确排序是2→6→1→5→3→4→7,A错误。
B.[6]步骤中用黑纸片把一片叶的部分区域从上、下两面遮盖,即为部分遮光。用黑纸片把叶片的一部分从上下两面遮盖起来,然后移到阳光下照射的目的是为了设置对照,此实验中的变量是光照,B正确。
C.酒精脱色:光照几个小时后把叶片放入盛有酒精的烧杯中,隔水加热,使叶片含有的叶绿素溶解到酒精中至叶片变成黄白色。可见图5中小烧杯装的液体是酒精,其作用是脱去叶绿素,C正确。
D.叶片的未遮盖部分遇碘变蓝,说明这里产生了淀粉;叶片的遮盖部分遇碘没有变蓝,说明这部分没有淀粉产生。所以,淀粉是光合作用的产物,光照是植物进行光合作用的必要条件,D正确。
故选A。
19. 马铃薯露出地面的部分常常会变成绿色,而地下部分则不会。这个事实直接说明
A. 叶绿体中含叶绿素
B. 光合作用能制造淀粉
C. 叶绿素只有在光下才能合成
D. 叶绿素在光下才能进行光合作用
【答案】C
【解析】
【详解】试题分析:植物细胞中有叶绿体,叶绿素是叶绿体中的颗粒,是光合作用的场所,但是有叶绿体没有接受光照不能产生叶绿素,可见叶绿素只有在有光的条件下才能形成。马铃薯长在土壤以上的部分见光,能够形成叶绿素,故颜色是绿色的;而埋在土里的不能够接受到阳光的照射,不能形成叶绿素,不是绿色的,说明叶绿素只有在光下才能合成。故选项C符合题意。
考点:本题考查的知识点是探究影响叶绿素形成的环境因素,光照是叶绿素形成的重要条件。
20. 将天竺葵放在暗处一昼夜,选取两片大小相近,生长健壮的叶片A和B,按如图连好装置(锥形瓶用相同的软木塞和棉花密闭。氢氧化钠溶液用于吸收二氧化碳),移到光下2~3h然后取下叶片A和B,脱色处理后,用碘液检验,下列相关叙述错误的是( )
A. 暗处理的目的是消耗叶片内原有的淀粉B. 该实验的变量是二氧化碳
C. A装置的作用是对照D. 实验结果是叶片B变蓝而叶片A不变蓝
【答案】D
【解析】
【分析】(1)对照实验是指在研究一种条件对研究对象的影响时,所进行的除了这种条件不同之外,其他条件都相同的实验。
(2)光合作用实质上是绿色植物通过叶绿体,利用光能,把二氧化碳和水转化成储存能量的有机物(如淀粉),并释放氧气的过程。
【详解】A.暗处理是指把盆栽的天竺葵放到黑暗处一昼夜,目的是为了让天竺葵在黑暗中把叶片中的淀粉全部转运和消耗,这样实验中用碘液检验的淀粉只可能是叶片在实验过程中制造的,而不能是叶片在实验前贮存,A正确。
B.根据题文可知,氢氧化钠溶液用于吸收二氧化碳,则A装置内有二氧化碳存在,B装置内无二氧化碳存在,其他条件都相同,故本实验的变量是二氧化碳,B正确。
C.在一个对照实验中,包括对照组和实验组两个部分,只有一个变量,在这个变量中,接近现实生活的叫对照组,而偏离现实生活的叫实验组,因此A装置是对照组,作用是与B装置形成对照,C正确。
D.A装置内有二氧化碳存在,B装置内无二氧化碳存在,二氧化碳是光合作用的原料,因此叶片A能进行光合作用,产生淀粉,而叶片B不能进行光合作用,也不能产生淀粉,淀粉遇碘变蓝,所以脱色处理后,用碘液检验,叶片A变蓝而叶片B不变蓝,D错误。
故选D。
21. 下列增产措施中,没有应用到光合作用原理的是( )
A. 适当延长光照时间B. 合理施肥
C. 适当增加二氧化碳浓度D. 合理密植
【答案】B
【解析】
【分析】影响光合作用的环境因素包括:光照强度、温度、二氧化碳浓度、含水量、矿质元素等,因此在农作物种植的过程中往往采取一定的措施进行增产,如:提高光照强度、延长光照时间、提高二氧化碳浓度(施用农家肥)、合理灌溉、合理施肥、大棚作物提高昼夜温差等。
【详解】解:A、适当延长光照时间最大限度地满足农作物光合作用对光照等方面的要求,农业生产就能获得丰收,正确;
B、合理施肥为农作物补充无机盐,与光合作用没有直接关系,错误;
C、二氧化碳是植物进行光合作用的主要原料,空气中二氧化碳浓度一般是0.03%,当空气中二氧化碳的浓度为0.5%~0.6%时,农作物的光合作用就会显著增强。产量有较大的提高。在温室中,增加二氧化碳浓度的方法有很多。例如,增施有机肥料(农家肥),利用微生物分解有机物放出二氧化碳;喷施储存在钢瓶中的二氧化碳;用化学方法产生二氧化碳等,正确;
D、合理密植既充分利用了单位面积上的光照而避免造成浪费,又不至于让叶片相互遮挡,影响光合作用的进行,正确;
故选B。
【点睛】掌握光合作用的实质是解题关键。
22. 光合作用的实质是( )
A. 制造有机物,释放氧气,释放能量
B. 分解有机物,释放氧气,把光能转化成贮存在有机物里能量
C. 制造有机物,释放二氧化碳,把光能转化成贮存在有机物里的能量
D. 制造有机物,释放氧气,把光能转化成贮存在有机物里的能量
【答案】D
【解析】
【分析】绿色植物利用光提供能量,在叶绿体中把二氧化碳和水合成了淀粉等有机物,并且把光能转化成化学能,储存在有机物中,这个过程就叫光合作用。
【详解】光合作用的实质是把无机物合成有机物,放出氧气,同时把光能转变成化学能储存在合成的有机物中,呼吸作用的实质是:有将有机物分解成无机物,同时释放能量。所以呼吸作用的实质与光合作用的实质刚好相反。因此ABC错误,D正确。
故选D。
【点睛】解题的关键是理解光合作用的实质。
23. 2021年9月24日,国际顶尖杂志《科学》刊登消息:中科院科学家首次在实验室利用二氧化碳合成了淀粉,同时完成了光能到化学能的转换,这相当于绿色植物进行光合作用( )
A. 制造有机物,储存能量B. 制造有机物,释放能量
C. 分解有机物,储存能量D. 分解有机物,释放能量
【答案】A
【解析】
【分析】绿色植物利用光提供的能量,在叶绿体中把二氧化碳和水合成了淀粉等有机物,并且把光能转化成化学能,储存在有机物中,这个过程就叫光合作用。
【详解】植物的光合作用是在叶绿体里利用光能把二氧化碳和水合成有机物,释放氧气,同时把光能转变成化学能储存在合成的有机物中的过程,其场所是叶绿体。光合作用的实质是制造有机物,储存能量。由此可知,A符合题意。
故选A。
24. 将一株银边天竺葵放在黑暗中一昼夜,然后进行如图所示与光合作用相关的实验。该实验不能用于验证( )
A. 光合作用能产生O2B. 光合作用需要CO2
C. 光合作用需要叶绿体D. 光合作用需要光
【答案】A
【解析】
【分析】根据淀粉遇碘变蓝这个特性来检验叶片中是否制造了淀粉。如果叶片变蓝说明叶片中有淀粉,光合作用正常进行;如果叶片不变蓝,说明叶片中没有淀粉,光合作用不能正常进行。光合作用的原料是二氧化碳和水,产物是有机物淀粉和氧气。光合作用的条件有:光。叶绿体是进行光合作用的场所。
【详解】A.该实验未检测是否生成氧气,所以不能证明光合作用产生氧气,A符合题意。
B.叶片A的绿色部分与叶片B形成以二氧化碳为变量的对照实验,滴加碘液后,叶片A的绿色部分含有二氧化碳变成蓝色;由于氢氧化钠可以吸收二氧化碳,叶片B的二氧化碳被氢氧化钠吸收了(不含有二氧化碳)未变蓝色,说明二氧化碳是进行光合作用的原料,B不符合题意。
C.叶片A的绿色部分和非绿色部分以叶绿体为变量形成一组对照实验,滴加碘液后,绿色部分变成蓝色,非绿色部分未变蓝色,说明光合作用需要叶绿体,C不符合题意。
D.叶片A的绿色部分和黑纸片遮盖的部分以光照为变量形成一组对照实验,滴加碘液后,绿色部分变成蓝色,黑纸片遮盖的部分未变蓝色,说明光合作用需要光,D不符合题意。
故选A。
25. 吉林省通榆县利用大棚种植辣椒,把“小辣椒”变成“大产业”。下列能够提高大棚中辣椒产量的措施有( )
①适当增大昼夜温差 ②合理密植 ③适当增加二氧化碳浓度 ④多施肥少浇水
A. ①②③B. ①②④C. ①③④D. ②③④
【答案】A
【解析】
【分析】植物的光合作用与光照时间和二氧化碳的浓度等有关,光照的时间越长,植物进行光合作用就越强,制造的有机物就越多,昼夜温差大有助于有机物的积累。
【详解】①白天温度高,光合作用强烈,制造的有机物多;晚上温度低,呼吸作用微弱,消耗的有机物较少,因此植物体内积累的有机物就多,可提高大棚中辣椒产量。
②合理密植,有利于增强光合作用,可提高大棚中辣椒产量。
③二氧化碳是光合作用的原料,适当地增加二氧化碳,有利于增强光合作用,可提高大棚中辣椒产量。
④多施肥少浇水会导致植物出现烧苗现象,不利于植物成活,因此不能提高大棚中辣椒产量。
故选A。
26. 瓶中装的是正在萌发的种子,一段时间后进行如下操作。发现图Ⅱ中澄清石灰水变浑浊,说明种子进行了( )
A. 光合作用B. 呼吸作用C. 蒸腾作用D. 运输作用
【答案】B
【解析】
【分析】细胞内有机物在氧的参与下被分解成二氧化碳和水,同时释放能量的过程,叫做呼吸作用。
【详解】光合作用吸收二氧化碳释放氧气,呼吸作用吸收氧气释放二氧化碳,蒸腾作用产生水蒸气,运输作用运输水分、无机盐和有机物。
萌发的种子呼吸作用旺盛,而呼吸作用吸收氧气产生二氧化碳,二氧化碳的特性是使澄清的石灰水变浑浊。因此发现图Ⅱ中澄清石灰水变浑浊,说明种子进行了呼吸作用,ACD错误,B正确。
故选B。
27. 与生物圈“碳﹣﹣氧平衡”没有直接关系的是( )
A. 蒸腾作用B. 光合作用
C. 呼吸作用D. 化石燃料的燃烧
【答案】A
【解析】
【分析】绿色植物通过叶绿体,利用光能,把二氧化碳和水转化成储存能量的有机物,并且释放出氧气的过程,叫做光合作用,绿色植物通过光合作用释放氧气,不断消耗大气中的二氧化碳,维持了生物圈中碳-氧的相对平衡。
【详解】绿色植物通过光合作用吸收大气中的二氧化碳,释放出氧气,动植物和人通过呼吸作用吸收氧气,释放出二氧化碳,燃烧化石燃料,也会产生二氧化碳,这样,就形成了生物圈中的碳氧循环,如图所示:
故与生物圈“碳﹣﹣氧平衡”没有直接关系的是植物的蒸腾作用。
【点睛】此题考查了绿色植物的光合作用对维持生物圈中的碳-氧平衡的重要性。
28. 关于绿色植物在生物圈中的作用,描述错误的是( )
A. 绿色植物的呼吸作用为其它生物提供氧气
B. 绿色植物是生物圈中有机物的制造者
C. 绿色植物维持生物圈中的碳一氧平衡
D. 绿色植物参与生物圈中的水循环
【答案】A
【解析】
【分析】绿色植物在生物圈中的作用:①是食物之源;②能稳定大气中碳氧平衡;③能稳定生物圈的水循环等,据此分析解答。
【详解】绿色植物通过光合作用不断消耗大气中的二氧化碳,释放氧气(超过了自身对氧的需要),维持了生物圈中二氧化碳和氧气的相对平衡,A错误;
绿色植物制造的有机物一部分用来构建植物体自身,一部分为人类和其它生物提供食物来源,人类和其它生物直接或间接以植物为食,B正确;
光合作用从根本上改变了地面上的生活环境。维持大气中氧气和二氧化碳的相对平衡。由这三大意义可知:绿色植物的光合作用是地球上生物的食物、氧气和能量的源泉,C正确;
绿色植物能通过蒸腾作用,把根吸收的水分,绝大多数以水蒸气的形式蒸发到大气中,促进了生物圈的水循环,D正确。
【点睛】绿色植物在生物圈中的作用一直是重要的考点,要理解掌握。
29. “绿水青山就是金山银山”,下列哪项不是植树造林在保护环境方面的作用?
A. 调节气候,增加湿度B. 提供足够的木材
C. 维持碳—氧平衡D. 防风固沙,减少土地沙漠化和沙尘暴的发生
【答案】B
【解析】
【分析】绿色植物在生物圈中的作用:①是食物之源;②能稳定大气中碳氧平衡;③能稳定生物圈的水循环;提供木材是森林在人类利用方面的,不属于保护环境的范畴。
【详解】覆盖在大地上的郁郁葱葱的森林,是自然界拥有的一笔巨大而又最可珍贵的“绿色财富”,森林是人类的老家,人类是从这里起源和发展起来的。森林是“地球之肺”,每一棵树都是一个氧气发生器和二氧化碳吸收器;森林能涵养水源,增加大气湿度和降雨量,森林能够改良气候,降低空气温度,在水的自然循环中发挥重要的作用;森林能防风固沙,防止水土流失、土地荒漠化;森林为人类提供木材但不属于改善环境、调节气候方面的作用。
故选B。
30. 下列不属于我国植被面临的主要问题的是( )
A. 伐优留劣,乱砍滥伐B. 过度放牧使草场退化、沙化
C. 森林资源利用不够合理D. 退耕还林
【答案】D
【解析】
【分析】一个地区内生长的所有植物叫做这个地区的植被。我国主要的植被类型有:草原、荒漠、热带雨林、常绿阔叶林、落叶阔叶林、针叶林,人类因社会发展而大量砍伐森林、过度放牧、破坏植被,影响环境。
【详解】我国植被面临的主要问题有:①森林面积人均占有量少,是一个少林国家;②对森林资源的利用不合理,伐优留劣,甚至乱砍滥伐,使森林生态系统呈现衰退的趋势;③过度放牧使许多草场退化、沙化,生态化境遭到破坏。而退耕还林、还草能保护植被,减少水土流失,因此不属于我国植被面临的主要问题。
故选D。
【点睛】理解我国植被面临的主要问题。
二、解答题
31. 图1为某生态系统中的食物网,图2为某生态系统中狼和鹿的数量变化曲线图,请据图回答下列问题:
(1)图1中有_____________条食物链,其中包含虾类的最短的一条食物链是__________________。
(2)小型鱼类和底栖动物之间的关系是__________________________。
(3)在图1所处生态系统中,能量最终来源于________________________,图1中_________的为该食物网中各种生物的生活提供物质和能量。
(4)若有毒物质进入图1食物网,体内有毒物质积累最多的生物是___________________。
(5)图2中,开始一段时间内,两种动物的数量和所占比例处于相对稳定的状态。后期由于人类过度捕杀狼,使鹿的数量大增,之后连续减少,生态系统的稳定性被破坏,这说明生态系统的______________________能力是有限的。
【答案】(1) ①. 4 ②. 海藻→虾类→大黄鱼
(2)捕食和竞争 (3) ①. 太阳能 ②. 海藻
(4)大黄鱼 (5)自动调节##自我调节
【解析】
【分析】(1)食物链反映的是生产者与消费者之间吃与被吃的关系,所以食物链中不应该出现分解者和非生物部分。食物链的正确写法是:生产者→初级消费者→次级消费者…注意起始点是生产者。
(2)一个完整的生态系统包括生物部分和非生物部分,非生物部分包括阳光、空气、水、温度等,生物部分由生产者(植物)、消费者(动物)和分解者(细菌、真菌)组成。
(3)有害物质如铅、汞沿着食物链传递积累,营养级别越高,有毒物质含量越高。即有害物质通过食物链在生物体内不断积累,使其浓度随着消费者级别的升高而逐步增加,这种现象叫生物富集。
(4)生态系统具有一定的自动调节能力,但这种自动调节能力有一定限度,如果外界干扰超过了这个限度,生态系统就会遭到破坏。
【小问1详解】
食物链是生产者和消费者之间吃与被吃关系,起点是生产者,终点是消费者。图1为某生态系统中的食物网,图1中有4条食物链,分别是:海藻→虾类→大黄鱼、海藻→底栖动物→虾类→大黄鱼、海藻→底栖动物→小型鱼类→大黄鱼、海藻→小型鱼类→大黄鱼,其中包含虾类的最短的一条食物链是:海藻→虾类→大黄鱼。
【小问2详解】
小型鱼类和底栖动物均捕食海藻,同时小型鱼类捕食底栖动物,这两类生物之间是竞争和捕食关系。
【小问3详解】
在图1所处生态系统中,生态系统中生物所需的能量来源于植物进行光合作用所固定的太阳能,由图1可知海藻是绿色植物。故海藻固定的太阳能是食物链中各种生物的能量最终来源。
【小问4详解】
生物富集,指的是环境中含有无法排除的有害物质(如农药重金属等等)在生物体内沉积的现象。若有毒物质进入了图1食物网,则体内有毒物质积累的最多的生物是大黄鱼
【小问5详解】
在这个生态系统中,各种生物的数量和所占比例总量维持在相对稳定的状态,叫做生态平衡。生态系统具一定的自动调节能力,生态系统越复杂自动调节能力越强。图2中,开始一段时间内,两种动物的数量和所占比例处于相对稳定的状态。后期由于人类过度捕杀狼,使鹿的数量大增,之后连续减少,生态系统的稳定性被破坏,这说明生态系统的自动调节能力是有限的。
32. 图中,A~E表示人体的不同结构层次,请据图分析回答下列问题。
(1)整个人体都是由A细胞发育而成的,A细胞是____。
(2)A通过___形成B,在此过程中,____复制后形成形态、数量完全相同的两等份,分别进入两个新细胞。
(3)B通过___形成C,在此过程中,细胞的形态、结构和功能产生了差异。
(4)在图示的结构层次中,人体具有而植物体没有的是[ ]____。
【答案】(1)受精卵 (2) ①. 细胞分裂 ②. 染色体
(3)细胞分化 (4)E系统
【解析】
【分析】人体的结构层次由小到大依次是A细胞→C组织→D器官→E系统→人体。
【小问1详解】
如图可知,细胞是人体结构和功能的基本单位,人是由一个A受精卵发育来的。
【小问2详解】
A受精卵分裂形成很多细胞B,使细胞数目增多,在细胞的分裂过程中染色体的变化最明显,首先染色体要完成复制加倍,复制后形成形态、数量完全相同的两等份,分别进入两个新细胞,使新形成的细胞内的染色体和原来细胞内的染色体保持不变。
【小问3详解】
在个体发育过程中,一个或一种细胞通过分裂产生的后代,在形态、结构和生理功能上发生差异性的变化,形成了多种多样的细胞,这一过程叫做细胞的分化。细胞分化的结果是形成组织。
【小问4详解】
分析A—E表示的人体的不同结构层次,可知人体的结构层次由小到大依次是:A细胞→C组织→D器官→E系统→人体;植物体的结构层次是:细胞→组织→器官→植物体。可见人体具有而植物没有的是E系统。
33. 下图是桃花及其所结果实的结构示意图,请据图回答下列问题:
(1)图甲中___________构成雌蕊,________________构成雄蕊。(填序号)
(2)图甲②中的____________________落到①上的过程叫传粉,花粉管中的精子与⑥中的____________结合形成受精卵的过程称为________________,其个体发育的起点是_______________。
(3)图乙中可食用部分⑦是由____________________发育而来的,⑧是由图甲中的________(填序号)发育而来的。
【答案】(1) ①. ①④⑤ ②. ②③
(2) ①. 花粉 ②. 卵细胞 ③. 受精 ④. 受精卵
(3) ①. 子房壁 ②. ⑥
【解析】
【分析】图甲、乙可知,①柱头,②花药,③花丝,④花柱,⑤子房,⑥胚珠,⑦果皮,⑧种子。
【小问1详解】
雌蕊由①柱头、④花柱、⑤子房组成;雄蕊由②花药和③花丝组成,雄蕊和雌蕊是花的主要部分,与结出果实和种子有直接的关系。
【小问2详解】
花粉从花药落到雌蕊柱头上的过程叫做传粉;花粉落到雌蕊的柱头上后,在柱头黏液的刺激下,花粉粒萌发生成花粉管,花粉管内有2个精子,花粉管穿过花柱到达子房、胚珠后,前端破裂释放出两个精子,其中一个精子与珠孔附近的卵细胞融合,形成受精卵,另一个精子与中央极核融合形成受精极核,这个过程称为双受精。因此,图甲②花药中的花粉落到①柱头上的过程叫传粉,花粉管中的精子与⑥胚珠中的卵细胞结合形成受精卵的过程称为受精,其个体发育的起点是受精卵。
【小问3详解】
花经过传粉和受精后的发育情况为:
因此,图乙中可食用部分⑦果皮是由子房壁发育而来的,⑧是种子由图甲中的⑥胚珠发育而来的。
34. 唐山南湖公园是国家AAAA级景区,位于市中心的南部,是融自然生态、历史文化和现代文化为一体的大型城市中央生态公园。湖水、绿地、城市森林、花草组合成了天然的生态景观,置身优美的意境中,如江南水乡,烟波如幻,任人遐想。请据图分析并回答下列问题。
(1)园林工作者在移栽名贵树种时,常通过打“点滴”来给植物补充水和无机盐,打“点滴”用的针头应插入树木的______________。
(2)甲图中①过程表示绿色植物的________作用,其意义之一是为生物圈中所有生物提供有机物,该过程主要发生在叶肉细胞的_________中。
(3)甲图中③过程表示绿色植物的_________作用,其意义是释放有机物中储存的______,为生物的生命活动提供动力,该过程主要发生在活细胞的_________中。
(4)根据图乙的曲线判断,AB段内光合作用 ______(填“大于”或“小于”)呼吸作用;植物一天24小时内,光合作用制造的有机物的总量______(填“大于”或“小于”)呼吸作用消耗的有机物的总量;一天内有机物积累最多的是图乙曲线中的_____点。
(5)空气湿度增加的原因是大量的绿色植物通过甲图中②过程_______作用,将水分以气体的形式,从叶片的_______散失到大气中,促进和参与生物圈的___________。
(6)以上三种生理过程,绿色植物只在白天进行的是_________(填数字)。
【答案】(1)导管##木质部
相关试卷
这是一份山东省临沂市费县2023-2024学年八年级上学期期末生物试题,文件包含山东省临沂市费县2023-2024学年八年级上学期1月期末生物试题docx、八年级生物期末试题答案docx等2份试卷配套教学资源,其中试卷共9页, 欢迎下载使用。
这是一份山东省临沂市费县2023-2024学年七年级上学期期末生物试题,共1页。试卷主要包含了选择题,简答题等内容,欢迎下载使用。
这是一份山东省临沂市费县2023-2024学年七年级上学期期末生物试题(1),共8页。试卷主要包含了本试卷共8页等内容,欢迎下载使用。

