广东省东莞市黄江镇2023-2024学年七年级上学期生物期末模拟试题
展开
这是一份广东省东莞市黄江镇2023-2024学年七年级上学期生物期末模拟试题,共9页。
2.填涂答题卡时,要用2B铅笔填涂,填涂要清晰、规范、不涂改,不要用涂改液。
3.答案要填涂到相应的选项框内,答案符号要填涂完整,填涂不能超出选项框。
一、单项选择题(30小题,每题2分,共60分)
二、填空题(除特殊说明外每空1分,共40分)
31. (1) , , , 。
(2) , 。(3) 。
(4) , (5) 。
32. (1) (2) , ,
(3) (4)[ ]
(5) 。(6) , 。
33.(1) [ ] , ,[ ]
(2) (3) , 。
(4) , 。
34、(1) 。
(2) 。
(3) (4) ,
35、(1) , ,
(2) ,
生物七年级上册期末试题
满分为100分,考试用时为60分钟,考查范围:七上第1、2单元。
注意事项:
1.考生领取试卷和答题卡后,要认真检查试卷、答题卡。
2.如遇试卷、答题卡分发错误及试题字迹不清、重印、漏印或缺页等问题,应举手询问,在开考前报告监考员;如开考后再行报告、更换的,所延误的考试时间不予补充。
3.涉及试题内容的疑问,考生不得向监考员询问。
一、选择题(30题*2分=60分)
1.下列属于生物的是( )
①湖水 ②锦鲤 ③荷花 ④石头 ⑤蜻蜓 ⑥浮萍
A.①②⑤⑥ B.②③④⑤ C.①②③⑥ D.②③⑤⑥
2.当草履虫遇到障碍物时,会采取后退的方式,改变方向后再试探着前进,直到避开障碍物。这体现了生物( )
A.具有遗传的特征B.能繁殖后代C.能对外界刺激作出反应D.能够由小长大
3.“人是铁,饭是钢,一顿不吃饿得慌。”这句俗语能反映出生物的特征是( )
A.生物能生长和繁殖 B.生物的生活需要营养
C.生物具有遗传和变异的特性 D.生物能对外界刺激作出反应
4.按照生活环境对下列调查到的生物进行归类,属于水生生物的是
①虾 ②羊 ③玉米 ④海带 ⑤麻雀 ⑥鲤鱼 ⑦鹿
A.①②③ B.④⑤⑥ C.⑥④⑦ D.①④⑥
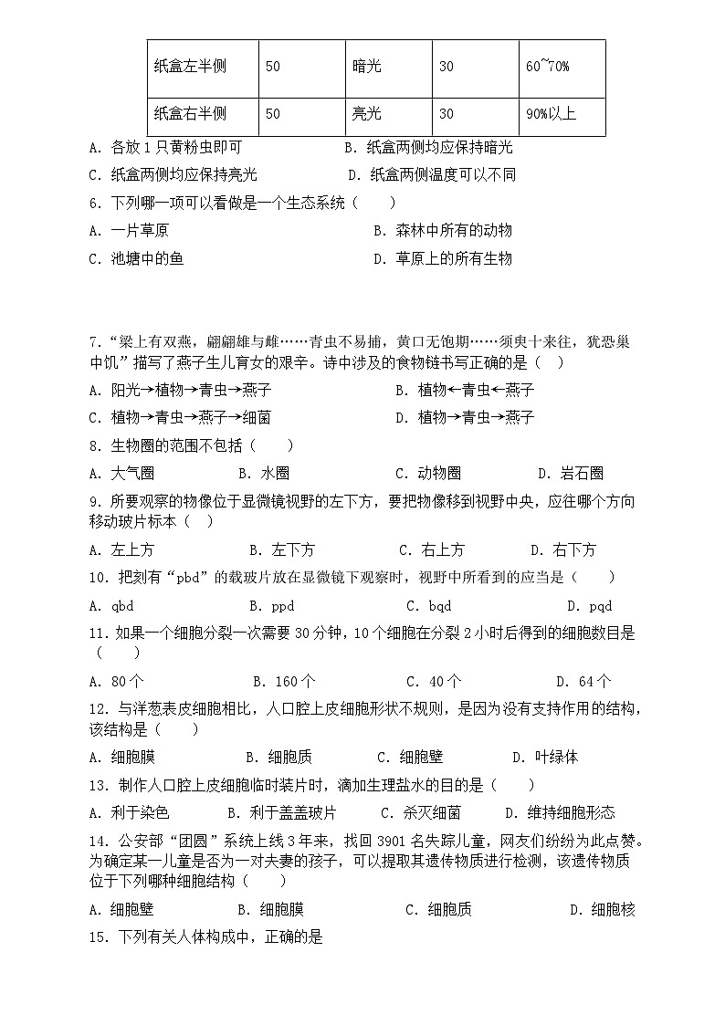
5.某生物兴趣小组调查发现:为探究“水分对黄粉虫生活的影响”,他们设计了如下的探究方案,但有不够严谨的地方,你认为应该修正的是( )
A.各放1只黄粉虫即可 B.纸盒两侧均应保持暗光
C.纸盒两侧均应保持亮光 D.纸盒两侧温度可以不同
6.下列哪一项可以看做是一个生态系统( )
A.一片草原 B.森林中所有的动物
C.池塘中的鱼 D.草原上的所有生物
7.“梁上有双燕,翩翩雄与雌……青虫不易捕,黄口无饱期……须臾十来往,犹恐巢中饥”描写了燕子生儿育女的艰辛。诗中涉及的食物链书写正确的是( )
A.阳光→植物→青虫→燕子 B.植物←青虫←燕子
C.植物→青虫→燕子→细菌 D.植物→青虫→燕子
8.生物圈的范围不包括( )
A.大气圈 B.水圈 C.动物圈 D.岩石圈
9.所要观察的物像位于显微镜视野的左下方,要把物像移到视野中央,应往哪个方向移动玻片标本( )
A.左上方 B.左下方 C.右上方 D.右下方
10.把刻有“pbd”的载玻片放在显微镜下观察时,视野中所看到的应当是( )
A.qbd B.ppd C.bqd D.pqd
11.如果一个细胞分裂一次需要30分钟,10个细胞在分裂2小时后得到的细胞数目是( )
A.80个 B.160个 C.40个 D.64个
12.与洋葱表皮细胞相比,人口腔上皮细胞形状不规则,是因为没有支持作用的结构,该结构是( )
A.细胞膜 B.细胞质 C.细胞壁 D.叶绿体
13.制作人口腔上皮细胞临时装片时,滴加生理盐水的目的是( )
A.利于染色 B.利于盖盖玻片 C.杀灭细菌 D.维持细胞形态
14.公安部“团圆”系统上线3年来,找回3901名失踪儿童,网友们纷纷为此点赞。为确定某一儿童是否为一对夫妻的孩子,可以提取其遗传物质进行检测,该遗传物质位于下列哪种细胞结构( )
A.细胞壁 B.细胞膜 C.细胞质 D.细胞核
15.下列有关人体构成中,正确的是
A.细胞→组织→器官→系统→人体 B.细胞→组织→系统→人体
C.细胞→器官→组织→人体 D.细胞→器官→系统→人体
16.血液被称为“流动的组织”,人体的血液属于( )
A.神经组织 B.结缔组织 C.上皮组织 D.肌肉组织
17.下图是植物细胞的分裂过程示意图,正确的顺序是( )
A.c→d→b B.a→d→b→c C.a→b→c→d D.a→c→d→b
18.植物体的三种生殖器官是( )
A.根、果实、种子B.叶、花、果实 C.花、果实、种子 D.根、茎、叶
19.根、茎、叶中能够运输水分和无机盐的导管属于 ( )
A.营养组织 B.输导组织 C.分生组织 D.保护组织
20.草履虫的结构很简单,但是它对外界的有利(肉汁)或有害刺激(食盐)分别做出靠近或远离反应。根据以上文字和下图,分析草履虫的移动方向 。( )
A.甲向右移动,乙向左移动 B.甲向左移动,乙向右移动
C.甲向左移动,乙向左移动 D.甲向右移动,乙向右移动
21.下列植物中,进化程度最高的是( )
A.蕨类植物 B.藻类植物 C.裸子植物 D.被子植物
22.小麦种子和菜豆种子都具有的结构是( )
A.种皮和胚 B.胚和胚乳 C.子叶和胚乳 D.种皮和胚乳
23.叶片与外界环境之间进行气体交换的“门户”是( )
A.叶肉 B.气孔 C.叶脉 D.保卫细胞
24.裸子植物区别于被子植物最显著的特点是( )
A.种子裸露,没有果皮包被 B.根系很发达
C.适于黄壤地生活 D.花小不美观
25.在适宜的温度条件下,将3粒菜豆种子分别放在盛水烧杯的不同位置,如下图所示,段时间后,种子乙萌发,种子甲、丙没有萌发。请回答问题。(注:三粒种子均具备自身萌发的条件)由此可知种子萌发需要的外界条件是( )。
A.适宜的温度 B.一定的水分 C.充足的空气 D.前面三项都是
26.下列种子萌发的条件中,属于自身条件的是( )
A.完整有生命力的胚 B.足够的水分 C.充足的空气 D.适宜的温度
27.将若干籽粒饱满的绿豆种子平均分成两组,甲组种在肥沃的土壤中,乙组种在贫瘠的土壤中。在适宜环境条件下,它们的发芽情况是( )
A.甲组种子萌发,乙组不萌发 B.乙组种子萌发,甲组不萌发
C.甲、乙两组种子都萌发 D.甲、乙两组种子都不萌发
28.沙漠中的植物“骆驼刺”,根可以扎入沙土十几米深,它的根能长那么长是因为( )
A.根冠部分的细胞不断增多
B.分生区细胞的分裂和伸长区细胞的体积的增大
C.成熟区细胞不断分裂
D.分生区细胞的伸长和伸长区细胞的分裂
29.植物体内需要量最大的无机盐是( )
A.氮、磷、铁 B.氮、磷、钾
C.氮、硼、钾 D.硼、磷、铁
30.“咬定青山不放松,立根原在破岩中”。竹子的根系发达,深入地下吸收水和无机盐。我们通过放大镜观察到其根尖上有很多根毛。这些根毛集中生长在根尖的( )
A.成熟区 B.伸长区 C.分生区 D.根冠
二、填空题(40分)
31.据下图回答问题。(10分,每空1分。)
(1)图中所示的各种生物中,______是生态系统中的生产者,图中一共有 食物链,鹰与蛇之间的关系是 ,若把鹰全部消灭后,蛇在短时间内会 (增加\减少)。
(2)图中所有生物若要构成一个完整的生态系统,还需要补充 和 。
(3)该生态系统的能量来源最终来源于植物光合作用所需的
(4)一般情况下,生态系统中各种生物的数量和所占比例是相对稳定的,这说明生态系统具有一定的______能力,一个生态系统中生物种类越复杂,这种能力就越______(选填强或弱)。
(5)若在这个食物网中,草原被农药污染,可以推断体内农药积累最多的是______。
32.如图1,A~E示意人体的不同结构层次,如图2是番茄的植物体,请据图分析回答下列问题。(10分,每空1分。)
(1)整个人体都是由A细胞发育而成的,A细胞是______。
(2)由A到B细胞的增多是由于细胞______的结果。在此过程中______经过复制而数量加倍,分别进入_____个新细胞。
(3)B到C变化是由于细胞______的结果。在此过程中,细胞的形态、结构和功能产生了差异。
(4)在上图的结构层次当中,人体具有而番茄没有的是[ ]______。
(5)系统是能够共同完成一种或几种生理功能的多个______按照一定次序的组合。
(6)番茄果实的表皮细胞起着保护作用,属于______组织;内部的果肉含有丰富的营养物质,绝大多数细胞属于______组织。
33.中国是大豆的故乡,中国栽培大豆已有五千年的历史。同时也是最早研发生产豆制品的国家。几千年来,中国古代劳动人民利用各种豆类创制了许多影响深远、广为流传的豆制品。下面是大豆不同生长发育时期的示意图,请据图回答问题:(10分,每空1分。)
(1)A→B表示种子萌发过程,其中最先突破种皮的结构是图A中的[ ]______,最终形成______,起到吸收水分、无机盐和固定的作用。图A中[ ]______发育成根和茎之间连接的部位。
某生物兴趣小组为了更加深入了解大豆的发育,进行了“探究大豆种子萌发的环境条件”的实验(表中未涉及的其他条件均适宜)。根据实验回答问题:
(2)用①组与②组进行对照,表明种子萌发需要的环境条件是______。
(3)若要探究光对大豆种子萌发的影响,应选择②组与______组进行对照。实验结果是大豆种子萌发______有光的条件(选填“需要”或“不需要”)。
(4)③组的种子都没有萌发,主要原因是缺少充足的______。如果要测定大豆种子的发芽率,可让种子处在与表中②相同的环境中,②组种子的发芽率为______。
34.根据探究“绿叶在光下制造淀粉”的实验回答。(每空1分,共5分)
(1)将图中操作环节正确排序______________。
(2)实验前,要将一盆天竺葵植物放在黑暗处一昼夜的目的是______________________。
(3)将暗处理过的天竺葵的一片叶部分遮光后,将植物放在阳光下照射30min。然后摘下这片叶放在酒精中水浴加热。经酒精脱色后,叶片变成了__________(填颜色)
(4)用酒精处理的叶片,用清水冲洗叶片后,在上面滴加碘液,其中变蓝色的是_____________(填遮光部分或是见光部分)。此实验说明了绿叶只能在光下产生__________。
35.“碧玉妆成一树高,万条垂下绿丝绦。不知细叶谁裁出,二月春风似剪刀。”“应怜屐齿印苍苔,小扣柴扉久不开。春色满园关不住,一枝红杏出墙来。”这些诗句形象的描写了植物生长现象。植株的生长包括根、茎的生长以及芽的发育。下图是植物根尖、枝芽以及枝条、茎的结构示意图,请据图回答:
图1中根尖生长最快的部位是【B】 ,根吸收水分和无机盐的主要部位是【A】 ,这是因为该部位生有 。
图2的枝芽中【1】 可发育成图3中的【4】;【3】 可发育成图3中的【7】。
纸盒
黄粉虫/只
光照
温度/℃
水分
纸盒左半侧
50
暗光
30
60~70%
纸盒右半侧
50
亮光
30
90%以上
组别
种子数(粒)
处理方法
萌发数(粒)
①
20
有光,不加水,25℃
0
②
20
有光,适量的水,25℃
18
③
20
有光,过量的水将种子淹没,25℃
0
④
20
无光,适量的水,25℃
17
相关试卷
这是一份广东省东莞市长安实验中学2023-2024学年八年级上学期期末生物试题,共6页。
这是一份广东省东莞市黄江镇2023-2024学年七年级上学期期末生物模拟试卷,共28页。试卷主要包含了选择题,填空题等内容,欢迎下载使用。
这是一份广东省东莞市黄江镇2023-2024学年八年级上学期生物期末模拟试题,共11页。试卷主要包含了微生物有着广泛的用途等内容,欢迎下载使用。

