福建省福州第一中学2022-2023学年高一下学期第四学段(期末考试)生物试卷(含答案)
展开一、单选题
1、下列各项中,不属于相对性状的是( )
A.狗的黑毛和卷毛B.荠菜蒴果形状的三角形与卵形
C.乌鸡鸡冠的玫瑰冠与单冠D.小红的A型血与小明的B型血
2、与有丝分裂相比,减数分裂所特有的是( )
A.出现纺锤体B.出现染色体C.着丝粒的分裂D.出现四分体
3、下列正常的人体细胞中,存在同源染色体的是( )
A.成熟的红细胞B.次级精母细胞C.初级卵母细胞D.第一极体
4、下图表示脱氧核苷酸、基因、DNA和染色体间的关系。下列有关叙述不正确的是( )
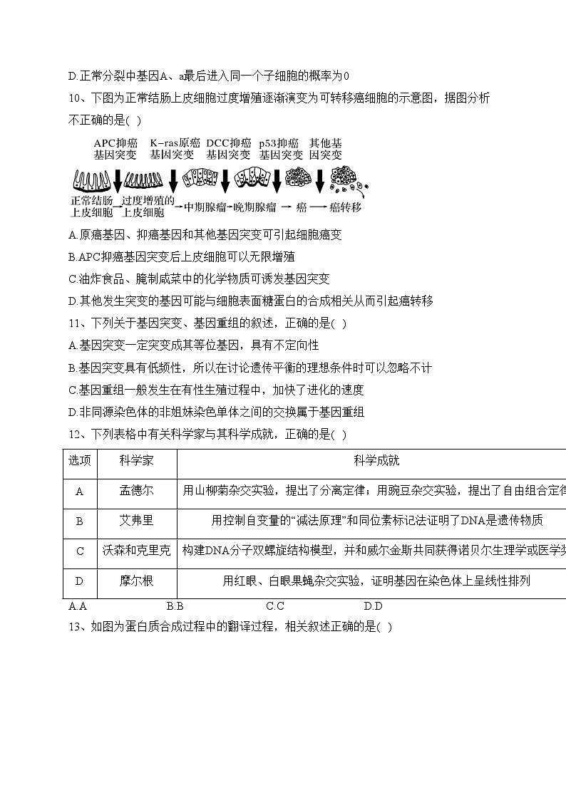
A.c共4种,其中有一种是烟草花叶病毒所没有的
B.遗传信息蕴藏在d的排列顺序中
C.e含有的碱基总数小于f含有的碱基总数
D.基因即具有遗传效应的f片段
5、下图示动物精子形成过程中某些时期。请按分裂时期的先后排序( )
A.①②④③B.②①④③C.①②③④D.②①③④
6、下列关于科学研究方法和生物实验方法的叙述,错误的是( )
A.DNA半保留复制方式的实验技术——差速离心法
B.基因位于染色体上的实验证据——假说—演绎法
C.DNA双螺旋结构模型的构建——模型构建法
D.噬菌体侵染细菌实验——放射性同位素标记法
7、TATAbx是真核细胞中基因的重要组成部分,与RNA聚合酶牢固结合之后才能起始转录。下列相关叙述正确的是( )
A.TATAbx彻底水解后得到的产物种类数为3种
B.TATAbx与RNA聚合酶间存在碱基互补配对
C.TATAbx甲基化后使基因的遗传信息发生改变
D.TATAbx的诱变或缺失可关闭异常基因的表达
8、如图为某DNA分子片段示意图,下列有关叙述正确的是( )
A.图中①②③是构成DNA分子的基本单位
B.DNA复制时,④是DNA聚合酶催化形成的
C.①②③交替排列构成DNA分子的基本骨架
D.一定长度的DNA分子中⑨含量越高,其热稳定性越低
9、如图为某动物体内处于分裂某时期的一个细胞的染色体示意图(仅展示部分染色体),下列相关叙述正确的是( )
A.图中共4个着丝粒,秋水仙素处理可抑制它们正常分裂
B.该细胞不可能为处于有丝分裂中的细胞
C.该细胞一定发生了基因突变
D.正常分裂中基因A、a最后进入同一个子细胞的概率为0
10、下图为正常结肠上皮细胞过度增殖逐渐演变为可转移癌细胞的示意图,据图分析不正确的是( )
A.原癌基因、抑癌基因和其他基因突变可引起细胞癌变
B.APC抑癌基因突变后上皮细胞可以无限增殖
C.油炸食品、腌制咸菜中的化学物质可诱发基因突变
D.其他发生突变的基因可能与细胞表面糖蛋白的合成相关从而引起癌转移
11、下列关于基因突变、基因重组的叙述,正确的是( )
A.基因突变一定突变成其等位基因,具有不定向性
B.基因突变具有低频性,所以在讨论遗传平衡的理想条件时可以忽略不计
C.基因重组一般发生在有性生殖过程中,加快了进化的速度
D.非同源染色体的非姐妹染色单体之间的交换属于基因重组
12、下列表格中有关科学家与其科学成就,正确的是( )
A.AB.BC.CD.D
13、如图为蛋白质合成过程中的翻译过程,相关叙述正确的是( )
A.tRNA分子由于存在碱基互补配对,嘌呤数等于嘧啶数
B.②是结合氨基酸的部位,该tRNA转运的氨基酸密码子为CUU
C.一种氨基酸只能由一种转运RNA转运
D.翻译过程也可发生于真核细胞的线粒体、叶绿体
14、在氮源为14N或15N的培养基上生长的大肠杆菌,其DNA分子分别为14N-DNA(相对分子质量为a)或15N-DNA(相对分子质量为b)。将亲代大肠杆菌转移到含14N的培养基上,连续繁殖两代(Ⅰ和Ⅱ),用离心方法分离提取得到的大肠杆菌的DNA,结果如图所示。下列对此实验的叙述错误的是( )
A.Ⅰ代大肠杆菌DNA分子中一条链含14N,另一条链15N
B.Ⅱ代大肠杆菌含15N的DNA分子占全部DNA分子的1/4
C.预计Ⅲ代大肠杆菌DNA分子的平均相对分子质量为(7a+b)/8
D.上述实验的结果能证明DNA的复制方式为半保留复制
15、下列关于现代生物进化理论的叙述,错误的是( )
A.进化的基本单位是种群B.进化的原材料是所有的变异
C.进化的方向由自然选择决定D.进化的实质是种群基因频率发生改变
16、如图是关于现代生物进化理论的概念图,下列分析合理的是( )
A.①直接作用于生物个体的表型
B.基因突变和重组、①③是新物种形成的3个基本条件
C.④表示地理隔离,是新物种形成的标志之一
D.⑤表示生物多样性,是协同进化的结果
17、对于遗传物质的探究,众多科学家进行了无数的实验。下列有关科学家的实验及实验结论的叙述中,错误的选项是( )
A.AB.BC.CD.D
18、生物体细胞中染色体以染色体组的形式成倍的增加或减少,会使染色体数目发生改变。下列叙述中正确的是( )
A.一个染色体组中不一定含同源染色体B.含一个染色体组的个体一定是单倍体
C.单倍体只含一个染色体组D.体细胞含有两个染色体组的是二倍体
19、下列关于有关实验操作或现象叙述错误的是( )
A.在性状分离比的模拟实验中,2个桶内的彩球数量既可以相等也可以不相等
B.选择小鼠精巢作为实验材料,既能观察到有丝分裂又能观察到减数分裂的细胞
C.低温诱导染色体数目变化实验中,卡诺氏液固定30分钟后用蒸馏水冲洗2次
D.观察蝗虫精母细胞减数分裂装片,视野中少数细胞的细胞核消失,染色体清晰可见
20、如图表示某生物几种细胞分裂过程中的核内染色体数目变化,下列有关说法中正确的是( )
A.ab段细胞中一定不存在同源染色体
B.仅bc段细胞中没有同源染色体
C.e产生的原因是染色体复制
D.fg段细胞中染色体数:DNA分子数=1: 1
21、寄生在某种鸟的羽毛的羽虱大量繁殖会造成鸟的羽毛失去光泽和尾羽残缺不全,影响雄鸟的求偶繁殖。若该种群中对羽虱有抵抗力的个体AA和Aa分别占20%和40%,则a基因的频率为( )
A.40%B.50%C.60%D.30%
22、科学家将在太空微重力环境下生长11天的拟南芥幼苗带回地球培育,观察发现拟南芥主根长度变化在F代中仍有保留,其中参与硝酸盐信号传导的基因TGA4和TGA1甲基化水平升高,基因表达量显著增加。下列说法错误的是( )
A.DNA甲基化可以在不改变基因碱基序列的前提下实现对基因表达的调控
B.基因TGA4和TGA1的甲基化可能促进了RNA聚合酶对启动子的识别与结合
C.基因甲基化变化是拟南芥在微重力环境下发生的适应性变化
D.TGA4和TGA1基因可能促进了后代氮吸收和主根的生长
23、家鸡的染色体上含基因B的个体其鸡爪呈粉色。现利用X射线处理母鸡甲,最终获得突变体丁,意在实现在雏鸡阶段鉴别雌雄,多养母鸡。下列相关叙述错误的是( )
A.X射线处理,既可引起基因突变也可引起染色体结构变异
B.使用光学显微镜观察细胞中的染色体形态可区分甲和乙
C.③过程中丙与bbZZ个体杂交,子代中有1/4为bbZWB
D.将丁与bbZZ个体杂交,可通过鸡爪颜色对子代进行性别鉴定
24、人类滥用抗生素往往会导致细菌整体耐药性增强。下列说法错误的是( )
A.该菌群的耐药基因频率增加,并通过有丝分裂完成世代传递
B.抗生素使用之前,易感菌群中就存在耐药性变异
C.易感菌群中最初出现的耐药基因可能是基因突变的结果
D.抗生素起到选择的作用,这种选择往往是定向的
25、和孟德尔同时代的一些科学家利用某些植物做一些性状的杂交实验时没有得出3:1和9:3:3:1的数量比,下列推测可能的原因中错误的是( )
A.选取的植物材料会进行无性生殖
B.实验时父本采集完花粉后进行去雄套袋处理
C.所研究的某性状受细胞质基因控制
D.所研究的某一性状受两对位于非同源染色体的非等位基因控制
26、如图是某哺乳动物体细胞内,一段DNA片段中基因X、基因Y以及它们之间无遗传效应片段I区域的结构示意图。下列相关叙述正确的是( )
A.在所有体细胞中都能检测到基因X与基因Y转录产生的mRNA
B.在减数第二次分裂后期的细胞内只能出现基因X或基因Y之一
C.I区域内部发生了碱基对的替换不属于基因突变的范畴
D.基因Y转录时RNA聚合酶结合在模板链的右端区域,mRNA向右延伸
二、读图填空题
27、水稻(2n)是自花传粉植物,其无香味(A)和有香味(a),耐盐碱(B)和不耐盐碱(b)是两对独立遗传的相对性状。某团队为培育纯含有香味耐盐碱的优良品种,采用了下图方法进行育种。请回答下列问题:
(1)图中过程①④育种的原理是_____。
(2)在过程③中,欲获得基因型为aaBB的植株,需要用_____对幼苗进行诱导处理。此法处理后染色体数目加倍的原理是_____。
(3)①②③育种方法的优势:_____(答出1点即可)。
28、某两岁男孩(Ⅳ5)患有黏多糖贮积症。该遗传病症状表现为骨骼畸形、智力低下。据调查,其父母非近亲结婚。该家庭遗传系谱图如下图所示:
(1)据图判断,该病最可能的遗传方式为_____遗传病。
(2)现确定该疾病的遗传方式如(1)题所推。那么Ⅳ5患者的致病基因来自第Ⅱ代中的_____号个体。随着生育政策的调整,该男孩的父母打算再生一个孩子。试求这对夫妇再生出一个正常孩子的概率是_____。
(3)Ⅳ2已有身孕。为减少该遗传病的发生,需要进行_____才能明确孩子是否携带致病基因。
29、图①-③分别表示人体细胞中发生的3种生物大分子的合成过程。请回答下列问题:
(1)完成①过程需要解旋酶和_____酶等。
(2)人体细胞中②发生的场所有_____。
(3)过程③除了需要mRNA,还需要⑧_____和原料氨基酸。
(4)请写出人口腔上皮细胞遵循的中心法则的内容:_____。
(5)图中所示生理过程的完成需要遵循碱基互补配对原则的有_____(填序号)。
(6)已知过程②的α链中鸟嘌呤与尿嘧啶之和占碱基总数的56%,α链及其模板链对应区段的碱基中鸟嘌呤分别占27%、17%,则与α链对应的该DNA片段中腺嘌呤所占的碱基比例为_____。
(7)由于基因中一个碱基对发生替换,而导致过程③合成的肽链中第9位氨基酸由缬氨酸(密码子有GUU、GUC、GUA)变成丙氨酸(密码子有GCU、GCC、GCA、GCG),则该基因模板链的碱基替换情况是_____,图中核糖体的移动方向是_____(“由左至右”或“由右至左”)。
30、新型冠状病毒(SARS-CV-2)是一种RNA病毒,该病毒依靠S蛋白识别靶细胞膜上的ACE2受体以侵染人体细胞。
(1)与T2噬菌体相比该病毒突变率更_____(选填“高”或“低”)。
(2)SARS-CV-2除感染肺部外,有些患者还出现肠道感染的症状。据题意推测可能是由于_____。
(3)研究人员通过分析来自公共数据库的103株SARS-CV-2的基因组,发现在某个保守序列的第28144位点编码的氨基酸,约70%的病毒为亮氨酸(L),定义该类病毒为L型病毒;约30%病毒对应的氨基酸为丝氨酸(S),定义该类病毒为S型病毒。
①通过与其他近缘冠状病毒的该保守序列进行比较发现:其他近缘冠状病毒在第28144位点与S型病毒相同,而与L型病毒不同,据此初步推测_____。
A.S型由L型进化而来
B.L型由S型进化而来
C.S型和L型无亲缘关系
②按照从患者体内提取病毒的时间和病毒类型,对SARS-CV-2进行分组统计,结果如图2所示。患者主要感染的是_____型病毒。科研人员据此推测该类型病毒的传播能力更强、潜伏期更短。随着医疗和隔离措施的实施,_____型病毒面临的选择淘汰压力更大,SARS-CV-2毒株群体的_____发生了定向改变,病毒类型所占比例发生了变化。
三、填空题
31、某自花传粉二倍体植物(2n=20)的花色受非同源染色体上的两对基因A,a和B,b控制。基因A对a完全显性,基因B对b不完全显性。已知基因A可以将白色物质转化为红色色素,BB可以将红色色素彻底淡化为白色,Bb将红色色素不彻底淡化为粉红色。将一株纯合的红花植株和一株白花植株(aaBB)杂交产生的大量种子(F1)用射线处理后萌发,在F1植株中发现一株白花,其余为粉红花。请量回答下列问题:
(1)性状白花的基因型除了题干中提到的aaBB,还有_____。
(2)关于F1白花植株产生的原因,科研人员提出了以下几种假说:
假说1:F1种子发生了一条染色体丢失;
假说2:F1种子发生了一条染色体部分片段缺失
假说3:F1种子一条染色体上的某个基因发生了突变。
①利用_____观察,F1白花植株_____时期形成的四分体的个数为_____个,可以否定假说1;
②已知4种不同颜色的荧光可以对A、a和B、b基因进行标记。经显微镜观察,F1白花植株的小孢子母细胞(与动物的初级精母细胞相同)中荧光点的数目为_____个,可以否定假说2.
(3)现已确定种子萌发时某个基因发生了突变。
①有人认为:F1种子一定发生了A→a的隐性突变。
该说法是否正确?_____;原因是_____。
②专家认为:F1种子中另一对基因发生了一次显性突变(突变基因与A、B基因都不在同一对染色体上),突变基因的产物可以抑制A基因的功能,但对a、B、b无影响。若假设正确。F1白花植株自交,子代表现型及比例为_____。
参考答案
1、答案:A
解析:A、狗的黑毛和卷毛不是同一性状,不属于相对性状,A错误;BCD、荠菜蒴果形状的三角形与卵形、乌鸡鸡冠的玫瑰冠与单冠、小红的A型血与小明的B型血均属于同种生物同一性状的不同表现形式,都属于相对性状,BCD正确。
2、答案:D
解析:A、有丝分裂的前期和减数第一次分裂的前期均有纺锤体的形成,A错误;B、减数分裂和有丝分裂都会出现染色体,B错误;C、有丝分裂的后期和减数第二次分裂的后期,均会发生着丝粒的分裂,C错误;D、有丝分裂过程中没有四分体形成,减数第一次分裂的前期会形成四分体,D正确。
3、答案:C
解析:A、人体成熟的红细胞中没有细胞核以及细胞器,因而其中不含有染色体,也就不会含有同源染色体,A错误;B、次级精细胞处于减数第二次分裂,染色体数目减半且不含同源染色体,B错误;C、初级卵细胞同源染色体还未分裂,含有同源染色体,C正确;D、第一极体是减数第一次分裂后形成的,细胞中的同源染色体已经分离,所以不含同源染色体,D错误。
4、答案:D
解析:CD、基因是有遗传效应的DNA或RNA片段,所以e含有的碱基总数小于f含有的碱基总数,C正确,D错误。
5、答案:B
解析:依据各时期细胞中染色体的行为特点可推知:①处于减数分裂Ⅰ(减数第一次分裂)后期,②处于减数分裂Ⅰ(减数第一次分裂)中期;③处于减数分裂Ⅱ(减数第二次分裂)后期;④处于减数第二次分裂中期。由此可见,按分裂时期的先后排序,正确的是②①④③,B正确,ACD错误。
6、答案:A
解析:A、科学家探究DNA半保留复制方式的实验运用了放射性同位素示踪法和密度梯度离心法,A错误。
7、答案:D
解析:D、TATAbx“关闭”后,RNA聚合没有了结合位点,不能启动基因转录,所以TATAbx的改变或缺失可关闭异常基因的表达,D正确。
故选D。
8、答案:D
解析:A、图中①与②③不是同一个脱氧核苷酸的组成部分,所以①②③不能构成一个DNA的基本单位,A错误;B、DNA复制时,④(氢键)的形成不需要DNA聚合酶的催化,脱氧核苷酸之间的磷酸二酯键形成需要DNA聚合酶的催化,B错误;C、①和②交替连接,排列在外侧,构成DNA分子的基本骨架,C错误;D、DNA分子中碱基对⑨(A-T)越多,氢键的相对含量越少,其热稳定性越低,D正确。
9、答案:D
解析:A、据图可知,图中含有4条染色体,共4个着丝粒,秋水仙素不会抑制着丝粒的分裂,它抑制的是有丝分裂或减数分裂中纺锤丝的形成,从而使着丝粒分裂后的子染色体不能被平均拉向两极,因而导致染色体数目加倍,A错误;B、如果该动物是单倍体生物,该细胞可能是处于有丝分裂中的细胞,B错误;C、该细胞中一条染色体的两条染色单体含有A和a基因,可能是基因突变或基因重组导致的,C错误;D、A和a属于姐妹染色单体上的等位基因,一般情况下,姐妹染色单体在后期会平均分配到细胞两极,不会进入同一个子细胞,D正确。
10、答案:B
解析:A、由图可知,正常结肠上皮细胞依次经过APC抑癌基因突变、K-ras原癌基因突变、DCC抑癌基因突变、p53抑癌基因突变和其他基因突变导致细胞癌变,A正确;B、APC抑癌基因突变后上皮细胞并没有癌变,故不可以无限增殖,B错误;C、油炸食品、腌制咸菜中的化学物质可诱发基因突变,属于化学致癌因子,C正确;D、其他发生突变的基因可能与细胞表面糖蛋白的合成相关,使糖蛋白的合成减少,从而引起癌转移,D正确。
11、答案:C
解析:A、原核生物中基因突变不会产生等位基因,A错误;B、讨论遗传平衡的理想条件之一是基因频率不发生改变,即基因不会发生突变,B错误;C、基因重组是指在生物体进行有性生殖的过程中,控制不同性状的基因重新组合,其加快了进化的速度,C正确;D、非同源染色体的非姐妹染色单体之间的交换属于染色体结构变异中的易位,同源染色体的非姐妹染色单体之间的交换才属于基因重组,D错误。
12、答案:C
解析:A、孟德尔以豌豆为实验材料进行杂交实验,提出了分离定律和自由组合定律,A错误;B、艾弗里的肺炎链球菌转化实验利用控制自变量的“减法原理”,即每个实验组都特异性的去除一种物质,从而证明了DNA是遗传物质,该实验过程没有采用同位素标记法,B错误;C、沃森和克里克在构建DNA分子双螺旋结构模型的过程中,主要以威尔金斯和他的同事富兰克林应用X射线衍射技术获得的高质量的DNA衍射图谱照片的有关数据为基础,推算出DNA呈双螺旋结构模型,进而经过一系列的努力成功地构建出DNA分子双螺旋结构模型,1962年,沃森、克里克和威尔金斯三人因这一研究成果共同获得了诺贝尔生理学或医学奖,C正确;D、摩尔根用红眼、白眼果蝇进行杂交实验,证明基因在染色体上。摩尔根和他的学生们经过十多年的努力,发明了测定基因位于染色体上的相对位置的方法,并绘出了第一幅果蝇各种基因在染色体上的相对位置图,同时也说明了基因在染色体上呈线性排列,D错误。
13、答案:D
解析:A、tRNA分子只是部分位置存在碱基互补配对,故嘌呤数不一定等于嘧啶数,A错误;B、②是结合氨基酸的部位,故该tRNA转运的氨基酸密码子为GAA,B错误;C、一种tRNA只能转运一种氨基酸,但一种氨基酸可以由多种tRNA转运,C错误;D、真核细胞的线粒体、叶绿体也存在DNA,也可以发生转录和翻译的过程,D正确。故选D。
14、答案:B
解析:Ⅰ代大肠杆菌DNA分子离心后都为中,说明Ⅰ代大肠杆菌DNA分子中一条链含14N,另一条链含15N,A正确。Ⅱ代大肠杆菌含15N的DNA分子有2个,占全部(4个)DNA分子的1/2,B错误。由于1个含有14N的DNA分子相对分子质量为a,则每条链的相对分子质量为a/2;1个含有15N的DNA分子的相对分子质量为b,则每条链的相对分子质量为b/2。将亲代大肠杆菌转移到含14N的培养基上,连续繁殖三代,共得到8个DNA分子,这8个DNA分子共16条链,其中有2条链含14N,14条链含14N,因此总相对分子质量为b/2×2+a/2×14=b+7a,所以每个DNA分子的平均相对分子质量为(7a+b)/8,C正确。该实验的结果能证明DNA的复制方式为半保留复制,D正确。
15、答案:B
解析:A、种群是生物进化的基本单位,A正确;B、变异分为可遗传变异和不可遗传变异,其中可遗传变异提供进化的原材料,B错误;C、自然选择决定生物进化的方向,C正确;D、进化的实质是种群基因频率发生改变,是现代生物进化论的基本观点之一,D正确。
16、答案:A
解析:①为改变种群基因频率的因素,表示自然选择,A正确;①表示自然选择,B错误;②为新物种形成的标志,故为生殖隔离,C错误;②为生殖隔离,并非地理隔离,D错误。
17、答案:C
解析:C、用噬菌体侵染实验证明DNA是遗传物质,需设计对照实验,用35S和32P分别标记的噬菌体去感染普通的大肠杆菌,处理后观察放射性的分布情况,只用35S做实验,离心后获得的上清液中放射性很高,只能说明蛋白质不进入噬菌体,不能说明DNA是遗传物质,C错误。
18、答案:B
解析:A、一个染色体组由一组非同源染色体构成,其中一定不含同源染色体,A错误;B、体细胞含一个染色体组的个体一定是配子直接发育而来的,属于单倍体,B正确;C、单倍体体细胞中不一定只含一个染色体组,如四倍体生物的配子有二个染色体组,由其发育而来的个体也是单倍体,C错误;D、由配子发育而来的个体,无论由多少个染色体组都叫单倍体,故体细胞含有两个染色体组不一定是二倍体,也可能是单倍体,D错误。
19、答案:C
解析:A、在性状分离比的模拟实验中,2个桶内的彩球分别代表雌、雄配子,因此2个桶内的彩球数量既可以相等也可以不相等,A正确;B、小鼠精巢中的精原细胞既能通过有丝分裂进行增殖,又能通过减数分裂产生精细胞,选择小鼠精巢作为实验材料,既能观察到有丝分裂又能观察到减数分裂的细胞,B正确;C、低温诱导染色体数目变化实验中,卡诺氏液固定0.5~1h分钟后用体积分数为95%的酒精冲洗2次,C错误;D、减数分裂前的间期持续的时间长细胞数量多,在减数第一次与第二次分裂的前期核膜与核仁逐渐消失,在减数第一次与第二次分裂的末期会有子细胞核的形成,所以观察蝗虫精母细胞减数分裂装片,处于视野中少数细胞的细胞核消失,染色体清晰可见,D正确。
20、答案:D
解析:ab段细胞中同源染色体没有分离,所以一定存在同源染色体,A错误;同源染色体在减数第一次分裂过程中分离,所以处于减数第二次分裂过程中的细胞都没有同源染色体,即be段细胞中没有同源染色体,B错误;e产生的原因是精子与卵细胞结合形成受精卵,C错误;fg段细胞中着丝点分裂,染色单体分离形成染色体,所以染色体数:DNA分子数=1:1,D正确;答案是D。
21、答案:C
解析:ABCD、AA和Aa分别占20%和40%,则aa占40%,因此a的基因频率=40%×1/2+40%×1=60%,ABD错误,C正确。
故选C。
22、答案:C
解析:A、DNA的甲基化导致基因无法表达,故可以在不改变基因碱基序列的前提下实现对基因表达的调控,A正确;B、据题意可知,参与硝酸盐信号传导的基因TGA4和TGA1甲基化水平升高,基因表达量显著增加,所以DNA甲基化水平的变化可能促进了RNA聚合酶对启动子的识别与结,影响了基因TGA4和TGA1的表达量,B正确;C、微重力环境将甲基化这一变化筛选出来,甲基化并不是适应性变化的结果,C错误;D、拟南芥根长增加,且基因TGA4和TGA1甲基化水平升高,基因表达量显著增加,说明TGA4和TGA1基因可能促进了后代氮吸收和主根的生长,D正确。
23、答案:B
解析:
24、答案:A
解析:A、应用抗生素使种群的耐药基因频率增加,并通过二分裂的方式,完成世代传递,A错误。
25、答案:B
解析:A、选取的植物材料会进行无性生殖,有时进行有性生殖,有时进行无性生殖,会导致杂交实验时没有得出3:1和9:3:3:1的数量比,A正确;B、实验时父本采集完花粉后进行去雄套袋处理,对实验没有影响,B错误;C、研究的某性状受细胞质基因控制,细胞质基因不遵循分离定律和自由组合定律,故会导致杂交实验时没有得出3:1和9:3:3:1的数量比,C正确;D、所研究的某一性状受两对位于非同源染色体的非等位基因控制,一对基因的表达受到另一对基因的影响,则会导致杂交实验时没有得出3:1和9:3:3:1的数量比,D正确。
26、答案:C
解析:A、由于体细胞中基因的选择性表达,不一定在所有体细胞中都能检测到基因X与基因Y转录产生的mRNA,A错误;B、基因X和基因Y位于一条染色体上,若不考虑互换,在减数第二次分裂后期基因X和基因Y会随着所在的该条染色体一起移向细胞的同一极,不存在分离的情况,因此在减数第二次分裂后期的细胞内会同时出现基因X和基因Y,B错误;C、Ⅰ区域没有遗传效应,不是基因,其内部发生的碱基对的替换不属于基因突变的范畴,C正确;D、基因转录时RNA聚合酶结合在模板链3'端,顺着模板链向5'端滑动,从而使转录产生的mRNA从5'端向3'端方向延伸,对于基因Y来说,其右端为模板链的3'端,故mRNA向左延伸,D错误。
27、答案:(1)基因重组
(2)秋水仙素;秋水仙素抑制纺锤体的形成,导致染色体不能移向细胞的两极
(3)大大缩短育种年限/所育植株为纯合体
解析:(1)分析题图可知,①④是杂交育种过程,其原理是基因重组。
(2)②过程是通过花药离体培养得到单倍体aB,在过程③中,欲获得基因型为aaBB的植株,需要用秋水仙素对单倍体幼苗进行诱导处理,秋水仙素抑制纺锤体的形成,导致染色体不能移向细胞的两极,从而使染色体数目加倍。
(3)①②③育种方法是单倍体育种的过程,其可以大大缩短育种年限且所育植株为纯合体。
28、答案:(1)伴X隐性
(2)3号;3/4
(3)基因检测
29、答案:(1)DNA聚合酶
(2)细胞核、线粒体
(3)tRNA
(4)DNA→RNA→蛋白质
(5)①②③
(6)28%
(7)A→G;由左至右
解析:(1)据图可知,①过程表示DNA复制,需要的酶有解旋酶和DNA聚合酶。
(2)②表示转录,人体细胞中过程②转录发生的场所有细胞核(主要场所)和线粒体。
(3)③过程是翻译过程,需要mRNA为模板、tRNA为转运氨基酸的工具,在核糖体(由rRNA和蛋白质组成)中进行,所以过程③除了需要mRNA,还需要⑧tRNA和原料氨基酸。
(4)人口腔上皮细胞不具有分裂能力,但可进行基因的表达,所以其遵循的中心法则的内容为:DNA→RNA→蛋白质。
(5)图中的①DNA复制,②转录,③翻译,都需要遵循碱基互补配对的原则。
(6)由题意知,α链是mRNA,其中G+U=56%,其中a链中G=27%,则U=29%;由于α的模板链中的G=17%,则α链中的C=17%,所以α链中的A=27%,A+U=56%,mRNA中的A+U的比值与双链DNA中的A+T的比值相等,为56%,双链DNA中A=T=56%÷2=28%。
(7)该基因突变是由于一个碱基对的改变引起的,对照缬氨酸密码子和丙氨酸密码子,都是中间位置的U变为C,即缬氨酸的密码子中第2个碱基U变为了碱基C成为丙氨酸的密码子,相应的则是模板链中A替换成了G;③翻译过程中,根据肽链的延伸方向可知,核糖体的移动方向是左→右。
30、答案:(1)高
(2)人体肠道细胞表面也具有ACE2受体
(3)B;L;L;基因频率
31、答案:(1)aaBb、aabb、AaBB、AABB
(2)光学显微镜;减数第一次分裂前期;10;8
(3)否;当发生b→B的(显性)突变时,基因型AaBB也表现为白花;红花:粉红花:白花=3:6:55
选项
科学家
科学成就
A
孟德尔
用山柳菊杂交实验,提出了分离定律;用豌豆杂交实验,提出了自由组合定律
B
艾弗里
用控制自变量的“减法原理”和同位素标记法证明了DNA是遗传物质
C
沃森和克里克
构建DNA分子双螺旋结构模型,并和威尔金斯共同获得诺贝尔生理学或医学奖
D
摩尔根
用红眼、白眼果蝇杂交实验,证明基因在染色体上呈线性排列
选项
实验材料
实验过程
实验结果与结论
A
R型和S型肺炎链球菌
将R型活细菌与加热致死的S型细菌混合后注射到小鼠体内
从死亡的小鼠的体内分离出S型活菌,说明加热致死的S型细菌含有转化因子促使R型菌发生转化
B
R型和S型肺炎链球菌
将R型活细菌与S型细菌的DNA和DNA水解酶混合培养
培养基上只生长R型细菌,说明DNA被水解后无法发生转化
C
噬菌体和大肠杆菌
用35S标记的噬菌体去感染普通的大肠杆菌,短时间保温
离心后获得的上清液中放射性很高,说明DNA是遗传物质
D
烟草花叶病毒和烟草
用从烟草花叶病毒中分离出的RNA侵染烟草
烟草出现病斑,说明烟草花叶病毒的RNA可能是遗传物质
福建省连城县第一中学2022-2023学年高一下学期月考(二)生物试卷(含答案): 这是一份福建省连城县第一中学2022-2023学年高一下学期月考(二)生物试卷(含答案),共13页。试卷主要包含了单选题,读图填空题,填空题,实验探究题等内容,欢迎下载使用。
四川省泸县第四中学2022-2023学年高一下学期第一学月生物试卷(含答案): 这是一份四川省泸县第四中学2022-2023学年高一下学期第一学月生物试卷(含答案),共18页。试卷主要包含了单选题,读图填空题,实验探究题等内容,欢迎下载使用。
东营市第一中学2022-2023学年高一下学期6月阶段检测生物试卷(含答案): 这是一份东营市第一中学2022-2023学年高一下学期6月阶段检测生物试卷(含答案),共20页。试卷主要包含了单选题,多选题,读图填空题,实验题等内容,欢迎下载使用。

