2023-2024学年福建省中学联考物理九上期末质量检测试题
展开1.答题前,考生先将自己的姓名、准考证号码填写清楚,将条形码准确粘贴在条形码区域内。
2.答题时请按要求用笔。
3.请按照题号顺序在答题卡各题目的答题区域内作答,超出答题区域书写的答案无效;在草稿纸、试卷上答题无效。
4.作图可先使用铅笔画出,确定后必须用黑色字迹的签字笔描黑。
5.保持卡面清洁,不要折暴、不要弄破、弄皱,不准使用涂改液、修正带、刮纸刀。
一、选择题(每题1.5分,共30题,45分)
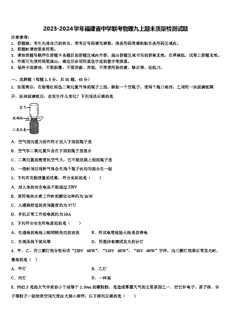
1.如图所示,在装着红棕色二氧化氮气体的瓶子上面,倒扣一个空瓶子,使两个瓶口相对,之间用一块玻璃板隔开.扯掉玻璃板后,会发生什么变化?下列说法正确的是
A.空气因为重力的作用才进入下面的瓶子里
B.空气和二氧化氮只会在下面的瓶子里混合
C.二氧化氮的密度比空气大,它不能进到上面的瓶子里
D.一段时间后两种气体会在两个瓶子内均匀混合在一起
2.下列有关物理量的估算,符合实际的是( )
A.对人体的安全电压不能超过220V
B.家用电热水壶工作时的额定功率约为1kW
C.人感到舒适的房间温度约为37℃
D.手机正常工作的电流约为10A
3.下列符合安全用电原则的是( )
A.在通电的电线上晾晒刚洗完的衣服B.用试电笔检验火线是否带电
C.在高压线下放风筝D.用湿抹布擦拭发光的台灯
4.甲、乙、丙三颗灯泡分别标有“220V 60W”、“110V 60W”、“36V 60W”字样,当三颗灯泡都正常发光时,最亮的是( )
A.甲灯B.乙灯
C.丙灯D.一样亮
5.PM2.5是指大气中直径小于或等于2.5µm的颗粒物,是造成雾霾天气的主要原因之一.把它和电子、原子核、分子等粒子一起按照空间尺度由大到小排序,以下排列正确的是( )
A.PM2.5 分子 原子核 电子
B.分子 PM2.5 原子核 电子
C.分子 原子核 PM2.5 电子
D.分子 原子核 电子 PM2.5
6.如图所示,R0为定值电阻,R1为滑动变阻器,A1,A2为实验室用电流表(接线柱上标有“﹣”,“0.6”,“3”),闭合开关后,调节滑片P.使两电流表指针所指位置相同.下列说法正确的是( )
A.电流表A1与A2的示数之比为1:4B.通过R0与R1的电流之比为4:1
C.R0与R1两端的电压之比为1:4D.R0与R1的阻值之比为4:1
7.将如图所示的滑动变阻器连入电路,要求当滑动变阻器的滑片P向C端滑动时,接入电路中的电阻变大,则滑动变阻器连入电路的接线柱应是
A.A和BB.B和CC.A和CD.C和D
8.下列事例中通过做功的方式改变物体内能的是( )
A.用酒精灯加热烧杯中的水
B.放入热汤中的金属勺子变热
C.刀在磨刀石上摩擦后温度升高
D.冬天人们较喜欢通过晒太阳使身体暖和起来
9.下列说法正确的是( )
A.在并联电路中,不论灯泡是大是小,每个灯泡两端的电压都相等
B.使用电压表时,它的两个接线柱不允许不通过用电器直接与电源两极相连
C.只要电路两端接上电源,则电路中一定有电流通过
D.电流表和电压表都有一定的量程,使用时应注意选择量程,量程越大越好
10.下列关于电能的说法正确的是
A.可以通过电流表把电能直接测量出来
B.电能的单位是“度”,学名叫做千瓦
C.消耗电能越多的用电器,电功率就越大
D.消耗电能相同的用电器,产生的热量不一定相同
11.现代社会倡导文明出行,某班同学对十字路口人行横道的红、绿交通信号灯进行了观察,画出了如图所示的控制人行红、绿灯的电路图,你认为可行的是
A.B.
C.D.
12.下列有关于电表的使用方法说法错误的是( )
A.电压表应与被测电路串联
B.电流表不可以直接与电源两极相连
C.电流应当从电表的正接线柱流入,从负接线柱流出
D.所测量的电流和电压不能超过电表的量程
13.已知水的比热容比煤油的大,用相同的两个试管分别装上质量相同的煤油和水,用相同热源同时对两试管加热,下列各图中能正确反映该实验情况的图象是( )
A.B.
C.D.
14.小明用如图所示电路研究电流与电压的关系。为了改变定值电阻R两端的电压,下列方案可行的是
A.电池与滑动变阻器串联接入MN
B.电池先后与不同定值电阻R′串联接入MN
C.用不同节数的干电池做电源先后串联接入MN
D.以上三种方案都可行
15.智能手机的使用使我们的生活变得更加便捷,下列说法中不正确的是( )
A.智能手机靠电磁波传递信息
B.在真空中,智能手机发出的电磁波无法传播
C.智能手机电池充电时,电能转化为化学能
D.手机既是无线电发射台又是无线电接收台
16.甲、乙、丙三只灯泡,按如图所示连接时恰好都能正常发光.当甲灯由于接触不良而熄灭时,则以下情况可能发生的是
A.乙、丙灯立即变得更亮B.乙灯烧毁,丙灯不亮
C.丙灯烧毁,乙灯不亮D.乙灯变得更暗,丙灯变得更亮
17.如图所示的日常物品中,为了减小压强的是( )
A.书包背带做得较宽
B.切水果器的刀片做得较薄
C.安全锤头做成锥形
D.注射器的针头做得很尖
18.如图所示电路,电源电压不变,闭合开关S后,P从a滑至b的过程中,有关电压表、电流表的示数变化情况,正确的是
A.电压表示数增大,电流表示数减小
B.电压表示数减小,电流表示数增大
C.电压表、电流表示数都增大
D.电压表、电流表示数都减小
19.根据公式可知
A.一段导体的电阻在电流不变时,与电压成正比
B.一段导体的电阻在电压不变时,与电流成反比
C.一段导体的电阻与电压成正比,与电流成反比
D.导体的电阻等于这段导体两端的电压与通过这段导体的电流的比值
20.关于材料和能源的说法,正确的是
A.太阳能是不可再生能源
B.如果将来制成常温下超导材料,则所有用电器就不必考虑发热问题
C.发光二极管的核心材料是由半导体制成的
D.当前的核电站利用核聚变给我们带来清洁能源
21.如图所示是探究电流通过导体时产生热量的多少跟什么因素有关的实验装置,两个透明容器中密封着等量的空气,U形管中液面的高度的变化反应密闭空气温度的变化,下列说法正确的是( )
A.该实验装置是为了探究电流产生的热量与电阻的关系
B.该实验装置是利用U形管中液体的热胀冷缩来反应电阻丝放出热量的多少
C.不改变导线的连接方式,将左边容器中的电阻丝换成10Ω的电阻丝后,就可以探究电流产生的热量与电阻的关系
D.不改变导线的连接方式,将右边容器上方的5Ω电阻丝也放入右边容器内,就可以探究电流产生的热量与电阻的关系
22.如图是电子体温计,它是通过感温头中电流的大小来反映人的体温.感温头是用半导体材料制成的,这是应用了半导体的
A.单向导电特性
B.良好的绝缘特性
C.电阻随压力变化而变化的特性
D.电阻随温度变化而变化的特性
23.如图是探究电流通过导体产生的热量与什么因素有关的实验装置,将两根阻值不等的电阻丝R1、R2串联后分别放入两个透明容器中,并封闭等量的空气。通电前,A、B两个U形管内的液面相平,接通电源一分钟后,通过R1、R2的电流分别为I1、I2,则( )。
A.I1>I2,A管中的液面较高
B.I1
D.I1=I2,A管中的液面较低
24.关于导体的电阻,下列说法正确的是
A.导体两端的电压增大,其电阻一定增大
B.导体中的电流增大,其电阻一定减小
C.若导体不接入电路,其电阻为0
D.导体的电阻与其两端电压及通过的电流无关
25.下列物质中,在通常情况下属于导体的是( )
A.玻璃、陶瓷、人体B.黑胶布、煤油、铅笔芯
C.塑料尺、空气、橡胶棒D.水银、大地、石墨
26.导体甲、乙、丙分别连接成三个电装置,如图所示.三個导体均由相同的材质组成,导体甲的长度为Lcm,截面积为Acm1;导体乙的长度为1Lcm,截面积为Acm1;导体丙的长度为Lcm,截面积为1Acm1.若电路中连线及安培计的电阻、电池內电阻忽略不计,导体甲、乙、丙所连接的电路装置中,流经三导体的电流值分别为I甲、I乙、I丙,其大小关系为下列何者
A.I甲>I乙>I丙B.I乙>I甲>I丙
C.I丙>I甲>I乙D.I丙>I乙>I甲
27.如图所示的斜面长3m,高1m.小明用200N的力沿斜面方向将重为420N的箱子推到斜面顶端.则此过程中( )
A.有用功是200J,总功是420J
B.有用功是420J,额外功是200J
C.总功是600J,效率为70%
D.有用功是200J,效率为70%
28.下列电路设计中,电源电压不变,能够满足开关同时控制两盏电灯,且两灯的发光情况互不影响的是( )
A.B.C.D.
29.下列实例中,力对物体没有做功的是( )
A.起重机吊起重物B.马拉车,车未动
C.跳水运动员从跳台跳下D.举重运动员,将杠铃举起
30.下列日用品中,一般情况下属于导体的是( )
A.钢勺B.玻璃杯C.塑料桶D.瓷碗
二、填空题(每空1分,共10题,20分)
31.安全警示:有许多重大火灾是因输电线路连接处接触不良造成的,教训十分深刻。这是因为当线路连接处接触不良时,该处的电阻将增大,根据_________(填“欧姆定律”或“焦耳定律”)可知,电流通过该接触处产生的热量_________(填“减少”或“增多”),从而使局部温度升高,以致引发火灾。
32.某电能表表盘上标有“3000r/ kW•h",该字样的物理意义为_______________,用该电能表和手表来测算某电灯的电功率,发现转盘转15转用了3min,则这只电灯的电功率是_________W。
33.炮弹里火药燃烧产生的高温高压气体炸开弹壳后温度降低,是用_____的方法减少了气体的内能.食物放进冰箱后温度降低,是用_____的方法减少了食物的内能.
34.小明在学校举行的航模比赛中,使用新型电动机,它的正常工作时电压是6V。电流是1A,电动机线圈电阻0.5Ω,这台电动机正常工作一分钟消耗的电能为______J,线圈中产生的热量为______J。
35.电炉丝热得发红,而跟它串联的导线却几乎不发热,这是因为通过它们的电流_____(填“相等”或“不相等”),而导线的电阻比电炉丝的电阻___(填“小”或“大”) 得多。
36.在“探究通电螺线管周围的磁场方向”的实验中,在螺线管附近放置了一枚小磁针,通电后小磁针静止时的指向如图所示,小磁针的A端为_____极,小磁针和螺线管间的相互作用是通过_____发生的。
37.导体两端电压为12V时,通过它的电流是0.6A,如果导体两端电压增大到36V,则导体的电阻为_____Ω。
38.如图所示,是有关电与磁实验的装置图,其中发电机是根据图______的原理制成;电动机是根据图_____的原理制成.
39.高速铁路的输电线,无论冬、夏都绷的直直的,以保障列车电极与输电线的良好接触。如图为输电线的牵引装置。钢绳通过滑轮组悬挂20个相同的坠砣,每个坠砣质量为25kg,不计滑轮和钢绳自重和摩擦,输电线A端受到的拉力大小为________N。若某段时间内坠砣串下降了30cm,则输电线A端向左移动了_______cm。(g取10N/kg,不考虑钢绳的热胀冷缩)
40.汽油的热值是4.6×107J/kg,现有500g汽油,若完全燃烧一半,要放出_____J 的热量,剩余汽油的热值是_____。
三、实验题(每空1分,共2题,15分)
41.在“测量滑轮组的机械效率”实验中,小丽用同一滑轮组提升不同的物体,如图甲、乙所示,实验数据记录如下:
(1)实验中要竖直向上_______拉动弹簧测力计,使物体升高一定距离;
(2)图乙中弹簧测力计的示数A为_______N,表格中B处的数据应为______%;
(3)将图甲滑轮组换为图丙绕法,不计摩擦及绳重,提升相同的物体时,滑轮组的机械效率将_______(选填“变大”、“不变”或“变小”)。
42.为了探究并联电路的电流规律,同学设计了如图所示的电路进行实验:
(1)刘扬小组实验试触时电流表的指针扫过有刻度的地方,偏转到右侧没有刻度的地方(如图所示),出现这种情况的原因是电流表的_________________________.
(2)纠正了实验操作的错误后,刘扬小组顺利进行了实验得出了并联电路的电流规律是干路电流等于各支路电流之和.张洪小组的实验中记录的数据见上表,也得出实验结论.请你分析张洪小组实验方案的不足_________________.
(3)为了验证结论的普遍性,张洪小组采用了更换不同规格的小灯泡的方法进行实验,他还可以采用的方法是_____________.
四、计算题(每题10分,共2题,20分)
43.如图所示,R1是阻值为10Ω的定值电阻,R2为滑动变阻器,灯泡上标有“6V 3W"字样,它两端的电压不能高于额定电压的20%,假设灯泡的电阻不随其两端电压的变化而变化.当断开S2,闭合S、S1时,灯泡恰好正常发光,而滑动变阻器的滑片P置于中点时,断开S1,闭合S、S2,电压表的示数变化了1V.求:
(1)灯泡的电阻;
(2)电源的电压;
(3)电路消耗的最大电功率;
(4)滑动变阻器可能的最大阻值(计算结果取整数).
44.如图所示电路,已知电源电压为6V,R1的阻值为2Ω,R2的阻值为3Ω,R3的阻值为6Ω.求:
(1)S1、S2都闭合时电流表的示数;
(2)S1、S2都断开时电路的总功率。
(3)只闭合S1,电路工作10s产生的热量。
参考答案
一、选择题(每题1.5分,共30题,45分)
1、D
【详解】因为分子在不停地做无规则运动,虽然二氧化氮的密度大于空气密度,但是它也会运动到上面的瓶子内,因此一段时间后两种气体会在两个瓶子内均匀混合在一起,故D正确.
故选D.
2、B
【解析】A.对人体的安全电压不能超过36V,不是220V,故A不合实际;
B.家用电热水壶工作时的额定功率约为1kW,故B符合实际;
C.人感到舒适的房间温度约为25℃,37℃接近人的体温,故C不合实际;
D.手机正常工作的电流非常小,不可能达到10A,故D不合实际。
故选B。
3、B
【详解】A.在通电的电线上晾晒试衣服容易造成触电事故,故A不符合题意;
B.用试电笔检验火线是否带电,符合安全用电的原则,故B符合题意;
C.在高压线下放风筝,容易触电,故C不符合题意;
D.用湿抹布擦拭发光的台灯,容易引发触电事故,故D不符合题意。
故选B。
4、D
【详解】由三灯泡的规格可知,它们的额定功率均为60W,因三只灯泡都在额定电压下工作,所以,P实=P额=60W,又因为灯泡的亮暗取决于实际功率的大小,所以,三只灯泡一样亮。
故选D。
5、A
【详解】PM2.5是指大气中直径小于或等于25μm=2.5×10-6m,物质由分子组成,分子的直径在10-10m左右,所以PM2.5空间尺度大于分子的空间尺度,分子由原子构成,原子由原子核和核外电子构成,原子核几乎集中了原子的全部质量,电子在不同轨道绕原子运动,就像地球绕太阳一样,所以原子核空间尺度大于电子的空间尺度.故选A。
6、D
【解析】A. 如图电路,两电阻并联,电流表A1测量R0的电流,电流表A2测量干路电流.
因为干路电流一定大于支路电流,且电流表的两个量程为5倍的关系,所以两电流表指针所指位置相同时,干路电流为R0电流的5倍,即电流表A1与A2的示数之比为1:5,故A错误;
B. 得:,则
即通过R0与R1的电流之比为1:4,故B错误;
C. 两电阻并联,电压相等,故C错误;
D. R0与R1的阻值之比为:
,故D正确;
故选D.
点睛:解题的关键是明白电流表两个量程的倍数关系,即大量程是小量程的5倍,并能根据电路图确定电流表分别测量哪部分的电流,分清楚哪个电流大,哪个电流小,则题目可解.
7、B
【详解】A.当A和B接入电路时,将下面两个接线柱接入了电路,即滑动变阻器接入电路的阻值为定值电阻,并且滑片失去调节电阻的作用,故A不符合题意;
B.当B和C接入电路时,滑动变阻器将右半部分电阻接入了电路,滑片向C端移动,接入电路的电阻线变长,即接入电路的电阻变大,故B符合题意;
C.当A和C接入电路时,滑动变阻器将左半部分电阻接入了电路,滑片向C端移动,接入电路的电阻线变短,即接入电路的电阻变小,故C不符合题意;
D.当C和D接入电路时,将上面两个接线柱接入了电路,即滑动变阻器接入电路的阻值为零,并且滑片失去调节电阻的作用,故D不符合题意。
8、C
【详解】A.用酒精灯加热烧杯中的水,是通过热传递改变物体内能的,故A不符合题意;
B.放入热汤中的金属勺子变烫,是通过热传递改变物体内能的,故B不符合题意;
C.刀在磨刀石上摩擦,克服摩擦做功,机械能转化为刀的内能,是通过做功的方式改变物体的内能,故C符合题意;
D.冬天人们较喜欢通过晒太阳使身体暖和起来,是通过热传递改变物体内能的,故D不符合题意.
9、A
【详解】A.并联电路两端电压相等;故A正确;
B.使用电压表时,它的两个接线柱允许不通过用电器直接与电源两极相连,故B错误;
C.电路两端接上电源后,若果不闭合开关使电路构成通路,电路中就不会有电流;故C错误;
D.电流表和电压表都有一定的量程,使用时应注意选择量程,量程合适即可,并不是越大越好,故D错误.
故选A。
10、D
【详解】A.电流表只能测量通过用电器的电流,而电能表是能够测量用电器消耗电能的多少的仪表,故A错误;
B.电能的常用单位是千瓦时,也就是度;千瓦是电功率的常用单位,故B错误;
C.由知道,用电器消耗电能较多,但通电时间不确定时,功率大小则不能确定,故C错误;
D.当电风扇和电烙铁消耗相同的电能时,由于电风扇主要是把电能转化为机械能,所以,产生的热量远小于电烙铁产生的热量,故D正确.
11、B
【详解】两开关均闭合时红绿交通信号灯同时发光,只闭合一个开关均不发光,故A错误;只闭合开关S1 时绿灯亮,只闭合开关S2 时红灯亮,两灯独立工作,互不影响,故B正确;两开关都闭合时会造成电源短路且两灯泡不发光,任何一个开关断开时红绿交通信号灯同时发光,故C错误;当只闭合开关S2 时,两灯泡都发光,只闭合S1 时绿灯亮,故D错误,故选B.
12、A
【详解】A.电压表应与被测电路并联,故A错误,符合题意;
B.电流表不可以直接与电源两极相连,如果接到电源两极会烧坏电流表,故B正确,不符合题意;
C.使用电表时,电流应当从电表的正接线柱流入,从负接线柱流出,故C正确,不符合题意;
D.为了保护电表,所测量的电流和电压不能超过电表的量程,故D正确,不符合题意。
故选A。
13、B
【详解】由于水的比热容大于煤油的比热容,水与煤油质量相同,用相同热源同时对两试管加热,当加热时间相同时,表示吸收热量相等,则由可知,当加热时间相同时,煤油的温度变化量更大,故选B。
14、D
【详解】电池与滑动变阻器串联接入MN与R构成串联电路,可以通过移动滑动变阻器滑片来改变定值电阻R两端的电压,故A可行;
电池先后与不同定值电阻R′串联接入MN与R构成串联电路,每一次定值电阻R两端的电压都不一样,故B可行;
用不同节数的干电池做电源先后串联接入MN与R构成串联电路,每一次定值电阻R两端的电压都不一样,故C可行;
以上三种方案都可行,故选D 。
15、B
【详解】A.手机通过电磁波传递信息的,故A正确,不符合题意;
B.电磁波可以在真空中传播,所以真空中智能手机发出的电磁波能够传播,故B错误,符合题意;
C.智能手机电池充电时,消耗电能,产生化学能,将电能转化为化学能,故C正确,不符合题意;
D.手机既是无线电发射台又是无线电接收台,可将声音和图象信号转化为电信号,再通过天线向空中发射电磁波,故D正确,不符合题意。
故选B。
16、B
【详解】由图可知,甲、乙并联后,再与丙串联,当甲灯由于接触不良而熄灭时,并联部分的电阻变大、电流变小、分压变大。对于乙灯,由得,分压变大,灯泡电阻不变,所以实际功率变大,故乙灯有可能先亮度变亮后烧毁;当乙灯分压变大时,丙灯分压变小,由得,分压变小,灯泡电阻不变,故灯泡会变暗,但当乙灯烧毁后,整个电路断路,丙灯也不亮。故选B。
17、A
【详解】减小压强的方式有两种,一为减小压力,二是增大受力面积。书包背带做的宽是通过增大受力面积的方式减小压强。刀片薄、安全锤为锥形、针头尖都是通过减小受力面积来增大压强。
故选A。
18、A
【详解】由电路图可知,定值电阻R与滑动变阻器串联,电压表测滑动变阻器两端的电压,电流表测电路中的电流。P从a滑至b的过程中,接入电路中的电阻增大,电路中的总电阻增大,根据可知,电路中的电流减小即电流表的示数减小,定值电阻R两端的电压减小;在串联电路中,总电压等于各分电压之和,所以滑动变阻器两端的电压增大即电压表的示数增大。故选A。
19、D
【详解】电阻是导体本身的一种性质,只与导体的材料、长度、横截面积、温度有关,与导体两端的电压和通过的电流无关,只是计算导体电阻的一种方法,故只有D正确.
20、C
【解析】A.太阳能是可再生能源,故A错误.
B.超导体电阻为0,利用电流热效应来工作的电热器不能使用超导体,故B错误.
C.发光二极管的核心材料是由半导体制成的,半导体材料应用广泛,故C正确为答案.
D.当前的核电站利用核裂变给我们带来清洁能源,故D错误.
21、D
【详解】A.由图可知装置中通过两烧杯中电阻的电流大小不同,两烧杯中的电阻大小相等,所以该实验装置是为了探究电流产生的热量与电流的关系。故A项错误;
B.该实验装置是利用U形管中液面的高度差来反应电阻丝放出热量的多少。故B项错误;
C.将左边容器中的电阻丝换成10Ω的电阻丝后,两边容器中电阻丝的电阻大小和通过的电流都不相同,不能用来探究电流产生的热量与电阻的关系。故C项错误;
D.将右边容器上方的5Ω电阻丝也放入右边容器内,通过两边容器中电阻的电流相同,容器中的电阻不同。所以可以探究电流产生的热量与电阻的关系。故D项正确。
22、D
【分析】半导体的阻值会随着光照或温度的变化而发生变化,电子体温计是利用了半导体的阻值会随着温度的变化而发生变化.
【详解】电子体温计,利用了电阻随温度变化而变化的特性,当温度变化时,电阻变化从而改变探头中电流的大小来反映人的体温.
即感温头是用电阻随温度变化而变化的半导体材料制成的.
故ABC错误,D正确.
故选D.
【点睛】
半导体,指常温下导电性能介于导体与绝缘体之间的材料.半导体在各种电器中都有着广泛的应用,是很多诸如计算机、自动化设备的核心部件.半导体是指一种导电性可受控制,范围可从绝缘体至导体之间的材料,如受温度、压力、光照、外部电压等多种因素影响,从而制成测温、测压、测光等多种半导体材料.
23、D
【分析】由电路图可知两电阻串联,根据串联电路的电流特点可知通过它们的电流关系,根据公式比较两电阻产生的热量关系,密闭空气吸收热量后,体积不变,压强变大,U形管内两液面的差值变大,据此进行解答。
【详解】AB.因串联电路中各处的电流相等,则两电阻丝串联时通过它们的电流相等,故AB错误;
CD.由可知,在电路和通电时间相同时,右侧电阻较大,产生的热量较多,密闭空气吸收热量后,体积不变,压强变大,右侧容器内气体的压强与大气压的差值较大,B测玻璃管液面较高,故C错误、D正确。
故选D。
24、D
【解析】导体电阻和导体两端的电压无关,当电压增大时,电阻不变,所以A是错误的;导体电阻和通过导体的电流无关,当电流增大时,电阻不变,所以B是错误的;导体不接入电路,电流和电压为零时,电阻不为零,所以C是错误的;导体的电阻和其两端电压和通过的电流无关,所以D是正确的.
25、D
【分析】容易导电的物体叫导体,不容易导电的物体叫绝缘体;常见的导体包括:人体、大地、各种金属、酸碱盐的溶液等;常见的绝缘体有陶瓷、玻璃、橡胶、油等;导体和绝缘体没有绝对的界限。
【详解】A.玻璃、陶瓷、人体中,玻璃和陶瓷属于绝缘体,人体是导体,则A不符合题意;
B.黑胶布、煤油、铅笔芯中,黑胶布和煤油属于绝缘体,铅笔芯的材料是碳,属于导体,则B不符合题意;
C.塑料尺、空气、橡胶棒中,三者均属于绝缘体,则C不符合题意;
D.水银、大地、石墨中,三者均易导电,属于导体,则D符合题意;
故选D。
【点睛】
此题考查了导体与绝缘体的概念以及生活中常见的实例;生活中哪些物体为导体,哪些物体为绝缘体,属于识记的内容,比较简单。
26、C
【详解】影响电阻大小的因素是材料、长度、横截面积,在材料和横截面积相同时,导体的电阻与长度成正比,在材料和长度一定时,导体的电阻与横截面积成反比,即长度越小,横截面积越大,电阻越小.由图知道,导体甲和丙长度相同,丙的横截面积是甲的1倍,所以R甲>R丙,导体甲和乙的横截面积相同,乙的长度是甲的1倍,所以R乙>R甲,故R乙>R甲>R丙,
由知道,在电源电压相同时,I丙>I甲>I乙,故C正确.
27、C
【详解】小明做的有用功:
;
小明做的总功:
;
由可得,
;
机械效率:
。
故选C。
28、C
【详解】A.A选项中电路是串联电路,两灯相互影响。故A项不符合题意;
B.B选项中电路是串联电路,两灯相互影响。故B项不符合题意;
C.C选项中两灯并联相互不影响,且开关在干路中可以同时控制两盏灯。故C项符合题意;
D.D项中两灯并联互不影响,但开关在支路中只能控制L2,故D项不符合题意;
29、B
【详解】A.起重机吊起重物,重物在拉力作用下提升了一段距离,符合做功的两个必要因素,所以拉力做了功,故A不符合题意;
B.马拉车,车未动,马对车施加一个拉力,向前没有移动距离,有力没有距离,所以没做功,故B符合题意;
C.跳水运动员从跳台跳下,是沿重力的方向向下运动,符合做功的两个必要因素,是重力在做功,故C不符合题意;
D.举重运动员,将杠铃举起,杠铃在运动员的举力作用下,被举高,符合做功的两个必要因素,是举力做功,故D不符合题意。
故选B。
30、A
【详解】A.钢勺是金属制品,善于导电,是导体,故A符合题意;
BCD.玻璃杯、塑料桶、瓷碗都不善于导电,是绝缘体,故BCD不合题意。
二、填空题(每空1分,共10题,20分)
31、焦耳定律 增多
【详解】[1][2]当线路连接处接触不良时,该处的电阻将增大,根据焦耳定律
可知,电流通过该接触处产生的热量增多,从而使局部温度升高,以致引发火灾。
32、该电能表所接电路中的用电器每消耗1kW•h电能,电能表转盘转3000转 100
【详解】[1]电能表表盘上标有“3000r/ kW•h",表示该电能表所接电路中的用电器每消耗1kW•h电能,电能表转盘转3000转;
[2]转盘转15转,电能消耗的电能为:
W==0.005 kW•h,
电灯的电功率为:
P===0.1kW=100W。
33、做功 热传递
【详解】改变内能的方式:做功和热传递.炮弹里高温高压的燃气炸开弹壳,对弹壳做功,自身内能减小,内能转化成机械能,是用做功的方法改变了内能;食物放进冰箱后温度降低,热量散发在冰箱中,是热传递改变内能.
34、360 30
【详解】[1]这台电动机正常工作1min=60s,电动机消耗的电能:
W=UIt=6V×1A×60s=360J,
[2]线圈中产生的电热:
Q=I2Rt=(1A)2×0.5Ω×60s=30J。
35、相等 小
【详解】[1][2]电热丝跟导线是串联的,根据串联电路电流关系,通过它们的电流相等,由焦耳定律Q=I2Rt可知,电流相等,通电时间相同,电阻越大产生的热量越多,电热丝产生的热量远远大于导线产生的热量,所以导线的电阻比电炉丝的电阻小得多。
36、S 磁场
【解析】由图知,螺线管中电流的方向是向上,利用安培定则可知,通电螺线管左侧为N极,右侧为S极。由于异名磁极相互吸引,所以当小磁针自由静止时,小磁针的A端为S极,B端为N极。
由磁场知识可知,小磁针和螺线管间的相互作用是通过磁场发生的;
37、20
【详解】由可得,导体的电阻:
电阻是导体本身的一种性质,与两端的电压和通过的电流无关,当导体两端的电压是36V时,导体的电阻仍为20Ω不变。
38、 A D
【解析】A、这是研究电磁感应现象的实验,是发电机的制作原理;
B、这是奥斯特实验装置,说明通电导线周围存在磁场;
C、这是研究电磁铁的磁性强弱与匝数多少关系的实验,结论是当电流一定时,线圈匝数越多,电磁铁的磁性越强;
D、此实验探究的是通电导体在磁场中受力运动的现象,是电动机的制作原理.
39、 104 15
【解析】分析:(1)知道钢绳通过滑轮组悬挂20个相同的坠砣,每个坠砣质量为25kg,可以知道坠砣的总质量,再利用重力公式计算总重力;滑轮的轴固定不动的叫定滑轮,轴随物体一起运动的滑轮叫动滑轮,据此判断;G相当于物重,F为A端受到的为拉力,根据图得出n=2,不计滑轮和钢绳自重和摩擦,可以得出F=2G;
(2)根据公式求出输电线A端向左移动的距离;
解答:(1),,根据图得出n=2,不计滑轮和钢绳自重和摩擦,可以得出A端受到的拉;
(2)某段时间内坠砣串下降了30cm,所以输电线A端向左移动的距离为;
故答案为:(1). 104 (2). 15
【点睛】本题综合了重力知识、质量知识、滑轮组的知识来解决实际问题,其中判断绳子的股数是关键。
40、1.15×1074.6×107J/kg
【解析】从题可知燃烧汽油的质量,知道燃料的热值,可利用公式计算燃料完全燃烧放出的热量,燃料的热值是燃料的属性,不会随着质量的改变而改变。
【详解】从题可知,燃烧汽油的质量为:而,∴汽油完全燃烧放出的热量为:,∵燃料的热值是燃料的属性,不会随着质量的改变而改变,∴汽油质量变少后,剩余汽油的热值不变,仍为4.6×107J/kg。
故答案为: (1). 1.15×107 (2). 4.6×107J/kg。
【点睛】
本题考查了学生对热量计算公式的理解和应用,以及燃料的热值是燃料的特性,与质量的多少无关。考查了学生对燃料燃烧的公式的掌握情况,要求学生对燃料燃烧的公式熟练掌握。
三、实验题(每空1分,共2题,15分)
41、匀速 3.2 62.5% 不变
【详解】(1)[1]实验中要竖直向上匀速拉动弹簧测力计,使钩码升高,此时,系统处于平衡状态,测力计示数才等于拉力大小。
(2)[2]由图乙可知,测力计分度值为0.2N,示数A为3.2N。
[3]有用功
总功
第2次机械效率为
B处数据应为 62.5%。
(3)[4]若将此滑轮组换一种绕绳方法,不计摩擦及绳重,额外功的来源是克服动滑轮自重做的功,额外功,有用功,总功为
此时滑轮组的机械效率
当用同一滑轮组提升相同的物体时,G动与G物均不变,由上式知,滑轮组的机械效率不变。
42、电流表的量程选小了 只进行一次实验,实验次数太少,不具有普遍性 更换电压不同的电源
【解析】(1)试触时电流表的指针扫过有刻度的地方,直到右侧没有刻度的地方,指针偏转过大,出现这种情况的原因是电流表的量程选小了;
(2)为得出普遍性的结论要多次测量,故只进行一次实验,实验次数太少,不具有普遍性;
(3)为了验证结论的普遍性,同学采用了更换不同规格的小灯泡的方法进行实验,由欧姆定律I=,还可以采用的方法是:更换电压不同的电源.
四、计算题(每题10分,共2题,20分)
43、 (1)12Ω (2)11V (3)6.6W (4)28Ω或14Ω
【分析】本题考查较为复杂的动态电路,主要应用欧姆定律、功率的公式来解决
【详解】(1)灯泡的电阻
(2)开关S2断开,S、S1闭合时,灯泡和电阻R1串联,R2断路,且灯泡正常发光,故电路中的电流
R1两端的电压
电源电压
(3)当灯泡两端的电压最大时,电路消耗电功率最大。此时,灯泡的最大电压
电路中电流
最大电功率
(4)滑片P置于变阻器中点,S1断开,S、S2闭合时,灯泡与R2串联,R1断路。
若,则灯泡两端电压
变阻器的电压
根据串联电路的特点有
即是
所以
R2=28Ω
若,则灯泡两端电压
变阻器的电压
根据串联电路的特点有
即是
所以
R2=14Ω
故滑动变阻器可能的最大阻值是28Ω或14Ω。
【点睛】
解题关键是分析清楚电压表示数的变化意味可能是示数变大,也可能是变小
44、(1)3A;(2)7.2W;(3)120J。
【详解】(1)由图知道,当S1、S2都闭合时,R2与R3并联,电流表测干路电流;电流表的示数是:
;
(2)当S1、S2都断开时,R1与R2串联,电路中的电流是:
;
由P=UI知道,电路的总功率是:
P=UI=6V×1.2A=7.2W;
(3)当只闭合S1时,电路为R2的基本电路,电路工作10s产生的热量是:
。
答:(1) S1、S2都闭合时电流表的示数为3A;
(2)S1、S2都断开时电路的总功率为7.2W;
(3)只闭合S1,电路工作10s产生的热量为120J。
实验次数
物体重力/N
提升高度/m
拉力/N
绳端移动的距离/m
机械效率η
1
3
0.1
2.0
0.3
50%
2
6
0.1
A
0.3
B
电流I1/A
电流I2/A
电流I/A
第一次测量
0.16
0.24
0.40
福建省师范大泉州附属中学2023-2024学年九上物理期末质量检测试题含答案: 这是一份福建省师范大泉州附属中学2023-2024学年九上物理期末质量检测试题含答案,共8页。试卷主要包含了电阻的国际单位是,在家庭电路中,导线相互连接处等内容,欢迎下载使用。
福建省厦门市五校2023-2024学年九上物理期末质量检测模拟试题含答案: 这是一份福建省厦门市五校2023-2024学年九上物理期末质量检测模拟试题含答案,共15页。
福建省2023-2024学年九上物理期末质量检测试题含答案: 这是一份福建省2023-2024学年九上物理期末质量检测试题含答案,共8页。试卷主要包含了下列数据最符合实际的是等内容,欢迎下载使用。

