山东省实验中学2023-2024学年高三上学期第三次诊断考试(12月)化学+Word版含解析
展开注意事项:
1.答题前,考生先将自己的姓名、考生号等填写在答题卡和试卷指定位置。
2.回答选择题时,选出每小题答案后,用铅笔把答题卡上对应题目的答案标号涂黑。如需改动,用橡皮擦干净后,再选涂其他答案标号。回答非选择题时,将答案写在答题卡上。写在本试卷上无效。
3.考试结束后,将本试卷和答题卡一并交回。
可能用到的相对原子质量:H:1 O:16 S:32 Fe:56 C:59
一、选择题:本题共10小题,每小题2分,共20分。每小题只有一个选项符合题目要求。
1. 唐代陆羽《茶经·三之造》中记载茶叶制作过程:“晴采之,蒸之,捣之,拍之,焙之,穿之,封之,茶之干矣”。以下操作中最不可能引起化学变化的是
A. 蒸B. 捣C. 焙D. 封
2. 下列关于物质性质与用途关系叙述正确的是
A. 钠能与水剧烈反应,可用作95%乙醇的强除水剂
B. 碳酸氢钠能与酸反应,可用作面食的膨松剂
C. 二氧化硫具有还原性,可用作食品的抗氧化剂
D. 铝盐溶于水形成胶体,可用于饮用水的杀菌消毒
3. 下列玻璃仪器的洗涤方法正确的是
A. 附有银镜的试管用氨水清洗
B. 附有油脂的烧杯用稀硫酸溶液清洗
C. 附有S的烧瓶用热的烧碱溶液清洗
D. 附有碘的试管用蒸馏水清洗
4. 实验室安全至关重要。下列有两个关于实验室安全的情境:
情境一:使用搅拌机对镁粉和磷酸搅拌;
情境二:向含有其他废液的废液缸内倾倒酸性废液。下列说法错误的是
A. 情境一需消除搅拌机转轴摩擦时产生的火花,避免爆炸
B. 情境一用小颗粒镁块代替镁粉会降低发生事故的概率
C. 情境二中倾倒酸性废液前应确定缸内废液的组成
D. 情境二中若原废液中含有,不能直接向其中倾倒酸性废液
5. 下列有关物质结构与性质的比较正确的是
A. 分子的极性:B. 酸性:
C. 键角:D. 基态原子未成对电子数:Mn>Cr
6. 下列化学事实不符合“事物发展遵循主要矛盾和次要矛盾辨证统一”的哲学原理的是
A. 钠、锂分别在氧气中燃烧生成Na2O2、Li2O
B. 在锌一铜稀硫酸原电池中铜极产生大量气泡,锌极产生微量气泡
C. 在Na2SO3和Na2S的混合液中滴加盐酸,产生大量沉淀和少量气体
D. 煮沸含Ca(HCO3)2、Mg(HCO3)2的自来水,生成CaCO3和Mg(OH)2
7. 甘草素是从甘草中提炼制成的甜味剂,其结构如图所示。下列说法错误的是
A. 该分子具有旋光性B. 分子中至少有5个碳原子共直线
C. 可使酸性溶液褪色D. 1ml甘草素最多可通过加成反应消耗
8. 钠碘电池的两极材料之一是聚2-乙烯吡啶(简写为)与的复合物,采用碘化钠电解液,放电时电池总反应为。下列说法正确的是
A. 碘化钠电解液由碘化钠固体溶于水得到
B. 该电池放电时,钠电极发生还原反应
C. 该电池放电时,碘离子移向复合物电极
D. 正极的电极反应式为
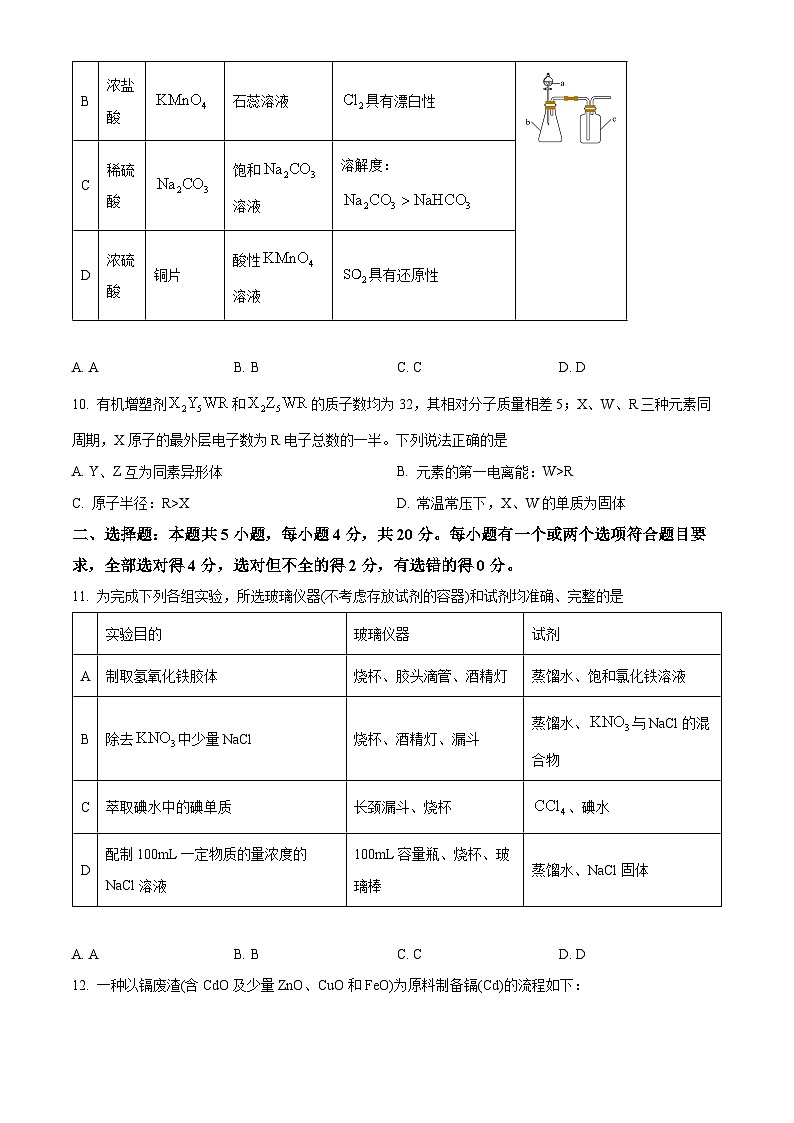
9. 利用如图所示的装置进行下列实验,能得出相应实验结论的是
A. AB. BC. CD. D
10. 有机增塑剂和的质子数均为32,其相对分子质量相差5;X、W、R三种元素同周期,X原子的最外层电子数为R电子总数的一半。下列说法正确的是
A. Y、Z互为同素异形体B. 元素的第一电离能:W>R
C. 原子半径:R>XD. 常温常压下,X、W的单质为固体
二、选择题:本题共5小题,每小题4分,共20分。每小题有一个或两个选项符合题目要求,全部选对得4分,选对但不全的得2分,有选错的得0分。
11. 为完成下列各组实验,所选玻璃仪器(不考虑存放试剂的容器)和试剂均准确、完整的是
A. AB. BC. CD. D
12. 一种以镉废渣(含CdO及少量ZnO、CuO和FeO)为原料制备镉(Cd)的流程如下:
已知:在酸性环境中被还原为,在弱酸性、弱碱性溶液中被还原为,在碱性环境中被还原为;部分阳离子以氢氧化物形式沉淀时溶液pH如下。
下列说法正确的是
A. “调pH=5”可除去Fe和Cu等杂质
B. 滤渣2的成分中含有
C. “置换”后滤液溶质主要成分是和
D. “熔炼”过程中有气体产生
13. 利用电渗析法再生钠碱循环脱硫中的吸收液,并获取高浓度的,工作原理如图所示。已知双极膜在电流作用下可将水解离,膜两侧分别得到和。下列说法正确的是
A. 双极膜右侧得到的是
B. 再生吸收液从N室流出
C. 相同条件下,阳极和阴极产生的气体体积比为2∶1
D. M室中SO、HSO分别与发生反应可得高浓度
14. T℃时,在恒容密闭容器中通入发生反应:,测得容器内初始压强为41.6kPa,反应过程中反应速率、时间t与分压的关系如图所示。反应的速率方程为,k为反应速率常数,只与温度有关。下列说法正确的是
A. 该温度下,只能通过使用催化剂缩短反应达到平衡所需的时间
B. t=400s时,的转化率约为16.0%
C. t=400s时,
D. 平衡时,测得体系总压强121.6kPa,则该反应的平衡常数
15. 某二元碱在水溶液中逐级电离。25℃时,、和三者各自的分布系数随溶液pH的变化曲线如图所示。已知:,下列说法错误的是
A. 的数量级为
B. 时,pH=8.39
C. 等物质的量的和混合溶液中
D. 溶液中,若,则
三、非选择题:本题共5小题,共60分。
16. 高压条件下,研究物质的聚集状态对化学科研具有指导意义。回答下列问题:
(1)Xe是第五周期的稀有气体元素,高压下可合成Xe-F化合物。基态F原子核外电子的运动状态有___________种;Xe与F形成的室温下易升华,其固体的晶体类型是___________。
(2)高压条件下形成的氨晶体中,氨分子之间形成的氢键更多。分子的VSEPR模型为___________,N原子的杂化方式为___________;与普通氨晶体相比,该氨晶体熔点___________(填“更高”“更低”或“不变”,下同),氨分子的热稳定性___________。
(3)NaCl晶体在50GPa~300GPa的高压下和Na或反应,可以形成不同组成、不同结构的晶体。如图给出其中部分晶体结构
结构①中氯原子均位于立方体表面构成正二十面体,结构①对应晶体的化学式为________,1ml结构①中与氯原子距离最近的钠原子有_______ml;由NaCl晶体在50GPa~300GPa的高压下和Na反应所得的晶体可能是上述三种结构中的_______(填标号)。
17. 利用原钴矿(主要含及少量、NiO等杂质)制备的流程如下:
已知:①在含有一定量的溶液中:;
②溶于有机胺试剂,、和不溶于有机胺试剂,有机胺试剂不溶于水;
③常温下,。
回答下列问题:
(1)原钴矿需预先粉碎的目的是___________;步骤i“浸取”时,盐酸体现的性质是___________。
(2)步骤ii中加入NaCl固体的目的是___________;步骤iv“洗脱”的过程类似于利用NaOH溶液进行海带提碘实验中的___________(填操作名称)。
(3)步骤V发生反应离子方程式为___________;“沉钴”时,温度不宜过高,原因是___________;常温下,“沉钴”滤液中,含量为,此时溶液的pH=___________。
18. 绿矾是含有一定量结晶水硫酸亚铁,在工农业生产中具有重要的用途。利用下列装置对绿矾的性质进行探究。回答下列问题:
(1)为测定绿矾中硫酸亚铁含量,取mg绿矾样品于烧杯中,加入适量稀硫酸,溶解后配成250mL溶液。用___________(填仪器名称)量取25.00mL待测液于锥形瓶中,用的标准溶液滴定至终点,平行操作三次,消耗标准溶液的平均体积为VmL。此样品中硫酸亚铁的含量为___________%(用含m、c、V的代数式表示)。导致测定结果偏高的可能原因是___________(填标号)。
a.量取绿矾溶液仪器没有润洗 b.配溶液定容时俯视刻度线
c.盛放待测液的锥形瓶洗净后未干燥 d.绿矾样品结晶水部分损失
(2)为测定绿矾中结晶水含量,将石英玻璃管(装置A,带两端开关和)称重,记为。将样品装入石英玻璃管中,再次将装置A称重,记为。按下图连接好装置进行实验。
①下列实验操作步骤正确排序为___________(填标号);重复上述操作直至A恒重,记为。
a.点燃酒精灯,加热 b.熄灭酒精灯 c.打开和,缓缓通入
d.关闭和 e.冷却至室温 f.称量A
②加热A时始终保持的通入,目的是___________。
③根据实验记录,计算绿矾化学式中结晶水数目x=___________(列式表示)。若实验时按a、c次序操作,则使x___________(填“偏大”“偏小”或“无影响”)。
(3)为探究硫酸亚铁的分解产物,将(2)中已恒重的装置A接入下图所示的装置中,打开和,缓缓通入,加热。实验后反应管中残留固体为红色粉末。
①硫酸亚铁高温分解反应的化学方程式为___________。
②C、D中的溶液依次为___________、___________(填标号)。
a.浓 b.NaOH c.品红 d. e.
19. 3D打印对钛粉要求很高,熔盐电解精炼是制取钛粉的有效途径。精炼时一般采用按一定比例组成的NaCl-KCl熔盐,其中含有一定浓度的低价氯化钛(,x=2、3)。回答下列问题:
(1)精炼制海绵钛时,废旧钛网作电解池的___________极。
(2)的一种制备原理为 。一定温度下,恒容密闭容器中发生该反应至平衡后,继续通入一定量的,则的平衡转化率将______(填“增大”“减小”或“不变”,下同),的浓度将___________。
(3)采用海绵钛(,固态)与制取低价钛离子(、)的电解质熔盐时,熔盐中存下如下4个反应:
i.
ii.
iii.
iv.∙∙∙∙∙∙
反应iv的离子方程式为___________;上述4个反应的平衡常数与温度的关系如图,由此可知___________(填“>”“<”或“=”)。
(4)向下图装置中加入海绵钛,从石英管中缓慢加入,恒温条件下进行反应。
①平衡时,测得消耗海绵钛及的物质的量分别为bml、cml。熔盐中低价钛离子的平均价态为___________。
②反应iii以物质的量分数表示的平衡常数___________。
20. 一种合成药物中间体G的路线如下:
已知:Ⅰ.多元醇、酚可与醛、酮反应:
Ⅱ.格氏试剂()与醛、酮反应:
回答下列问题:
(1)A具有芳香性,其化学名称为___________;设计由A转化为B的目的为___________。
(2)试剂X的结构简式为___________;B中官能团的名称为___________;D→E反应类型为___________。
(3)由E生成F的第①步反应的化学方程式为___________。
(4)G的同分异构体中,同时满足下列条件的结构有___________种(不考虑立体异构)。
①只含两种官能团,能发生显色反应,且苯环上连有两个取代基
②1ml该有机化合物最多能与反应
③核磁共振氢谱有6组吸收峰
(5)已知羟基能与格氏试剂发生反应,醛基能与发生反应。利用上述路线条件及信息,写出以和为原料制备的合成路线_________。
试剂a
试剂b
试剂c
实验结论
装置
A
稀盐酸
溶液
非金属性:C>Si
B
浓盐酸
石蕊溶液
具有漂白性
C
稀硫酸
饱和溶液
溶解度:
D
浓硫酸
铜片
酸性溶液
具有还原性
实验目的
玻璃仪器
试剂
A
制取氢氧化铁胶体
烧杯、胶头滴管、酒精灯
蒸馏水、饱和氯化铁溶液
B
除去中少量NaCl
烧杯、酒精灯、漏斗
蒸馏水、与NaCl的混合物
C
萃取碘水中的碘单质
长颈漏斗、烧杯
、碘水
D
配制100mL一定物质的量浓度的NaCl溶液
100mL容量瓶、烧杯、玻璃棒
蒸馏水、NaCl固体
开始沉淀时的pH
2.7
6.3
3.8
完全沉淀时的pH
3.2
8.3
5.0
山东省实验中学2024届高三第三次诊断考试
化学试题
注意事项:
1.答题前,考生先将自己的姓名、考生号等填写在答题卡和试卷指定位置。
2.回答选择题时,选出每小题答案后,用铅笔把答题卡上对应题目的答案标号涂黑。如需改动,用橡皮擦干净后,再选涂其他答案标号。回答非选择题时,将答案写在答题卡上。写在本试卷上无效。
3.考试结束后,将本试卷和答题卡一并交回。
可能用到的相对原子质量:H:1 O:16 S:32 Fe:56 C:59
一、选择题:本题共10小题,每小题2分,共20分。每小题只有一个选项符合题目要求。
1. 唐代陆羽《茶经·三之造》中记载茶叶制作过程:“晴采之,蒸之,捣之,拍之,焙之,穿之,封之,茶之干矣”。以下操作中最不可能引起化学变化的是
A. 蒸B. 捣C. 焙D. 封
【答案】D
【解析】
【分析】“晴采之,蒸之,捣之,拍之,焙之,穿之,封之,茶之干矣”的含义是晴好的天气时采摘茶叶,经过蒸青、捣泥、拍压、烘焙、穿孔、装袋等工序后,才能制造出优质的茶叶。
【详解】A. 蒸青,这样做出的茶去掉了生腥的草味,加热引起颜色的变化,有新物质产生,故A不符;
B. 捣泥压榨,去汁压饼,让茶叶的苦涩味大大降低,可能引起物质的变化,故B不符;
C. 烘焙加热可能引起物质分解、氧化等,故C不符;
D. 封装,保持干燥、防止氧化,最不可能引起化学变化,故D符合;
故选D。
2. 下列关于物质性质与用途关系的叙述正确的是
A. 钠能与水剧烈反应,可用作95%乙醇强除水剂
B. 碳酸氢钠能与酸反应,可用作面食的膨松剂
C. 二氧化硫具有还原性,可用作食品的抗氧化剂
D. 铝盐溶于水形成胶体,可用于饮用水的杀菌消毒
【答案】C
【解析】
【详解】A.钠和水、乙醇均会发生反应,A错误;
B.碳酸氢钠不稳定受热分解为二氧化碳,能使糕点疏松,可用作面食的膨松剂,B错误;
C.二氧化硫具有还原性,在国家规定用量内可用作食品抗氧化剂,C正确;
D.铝盐溶于水形成胶体,能吸附杂质,可以净化水,但是不能杀菌消毒,D错误;
故选C。
3. 下列玻璃仪器的洗涤方法正确的是
A. 附有银镜的试管用氨水清洗
B. 附有油脂的烧杯用稀硫酸溶液清洗
C. 附有S的烧瓶用热的烧碱溶液清洗
D. 附有碘的试管用蒸馏水清洗
【答案】C
【解析】
【详解】A.银单质与氨水不反应,可用稀硝酸洗去,洗涤方法不正确,A错误;
B.油脂在碱性环境下水解生成高级脂肪酸钠和甘油,高级脂肪酸钠和甘油都能溶于水而洗去,洗涤方法错误, B错误;
C.硫单质可以和热的烧碱溶液反应生成硫化钠、亚硫酸钠和水而洗去,洗涤方法正确, C正确;
D.碘单质在水中溶解度很小,易溶于酒精等有机溶剂,因此附有碘的试管用酒精清洗,洗涤方法不正确,D错误。
答案选C。
4. 实验室安全至关重要。下列有两个关于实验室安全的情境:
情境一:使用搅拌机对镁粉和磷酸搅拌;
情境二:向含有其他废液的废液缸内倾倒酸性废液。下列说法错误的是
A. 情境一需消除搅拌机转轴摩擦时产生的火花,避免爆炸
B. 情境一用小颗粒镁块代替镁粉会降低发生事故的概率
C. 情境二中倾倒酸性废液前应确定缸内废液的组成
D. 情境二中若原废液中含有,不能直接向其中倾倒酸性废液
【答案】D
【解析】
【详解】A.镁与磷酸反应生成易燃易爆的氢气,故需消除搅拌机转轴摩擦时产生的火花,避免爆炸,A正确;
B.用小颗粒镁块代替镁粉会降低反应的速率,能减小发生事故的概率,B正确;
C.高锰酸钾具有强氧化性,会和多种物质发生反应,故倾倒酸性废液前应确定缸内废液的组成,C正确;
D.亚铁离子和酸性高锰酸钾发生氧化还原反应生成锰离子和铁离子,反应不生成污染性物质可以向其中倾倒酸性废液,D错误;
故选D。
5. 下列有关物质结构与性质的比较正确的是
A. 分子的极性:B. 酸性:
C. 键角:D. 基态原子未成对电子数:Mn>Cr
【答案】C
【解析】
【详解】A.O2是非极性分子,O3是极性分子,分子的极性: ,故A错误;
B.F原子电负性大,吸电子能力强,所以酸性:,故B错误;
C.氧的电负性大于氯,Cl2O中键合电子对偏向氧;氟电负性强于氧,OF2中键合电子对偏向氟,两对键合电子对排斥小,键角就小键角,所以键角,故C正确;
D.基态原子Mn原子价电子排布式为3d84s2,未成对电子数为2;基态原子Cr原子价电子排布式为3d54s1,未成对电子数为6,基态原子未成对电子数Mn
6. 下列化学事实不符合“事物发展遵循主要矛盾和次要矛盾辨证统一”的哲学原理的是
A. 钠、锂分别在氧气中燃烧生成Na2O2、Li2O
B. 在锌一铜稀硫酸原电池中铜极产生大量气泡,锌极产生微量气泡
C. 在Na2SO3和Na2S混合液中滴加盐酸,产生大量沉淀和少量气体
D. 煮沸含Ca(HCO3)2、Mg(HCO3)2的自来水,生成CaCO3和Mg(OH)2
【答案】A
【解析】
【详解】A.钠比锂活泼,在氧气中燃烧时,分别生成过氧化钠、氧化锂,不在同一反应体系,与主、次矛盾无关,选项A符合题意;
B.锌一铜原电池中,锌极失去电子,主要传递到铜极表面,产生氢气,而锌极表面少量电子与硫酸接触,直接产生少量氢气,选项B不符合题意;
C.在亚硫酸钠、硫化钠的混合液中加入盐酸,发生的氧化还原反应为主要,发生的复分解反应为次要,选项C不符合题意;
D.溶解度:CaCO3
答案选A。
7. 甘草素是从甘草中提炼制成的甜味剂,其结构如图所示。下列说法错误的是
A. 该分子具有旋光性B. 分子中至少有5个碳原子共直线
C. 可使酸性溶液褪色D. 1ml甘草素最多可通过加成反应消耗
【答案】B
【解析】
【详解】A.连接4个不同原子或原子团的碳原子为手性碳原子,甘草素中有1个手性碳原子,手性碳有旋光性,则该分子具有旋光性,A项正确;
B.甘草素分子结构中含有苯环结构,对角线上的四个原子共线,若碳原子共线,则至少有3个碳原子共直线,B项错误;
C.甘草素含有酚羟基,能使酸性高锰酸钾褪色,C项正确;
D.甘草素含有两个苯环,一个羰基,1ml甘草素,最多可以通过加成反应消耗7ml氢气,D项正确;
答案选B。
8. 钠碘电池的两极材料之一是聚2-乙烯吡啶(简写为)与的复合物,采用碘化钠电解液,放电时电池总反应为。下列说法正确的是
A 碘化钠电解液由碘化钠固体溶于水得到
B. 该电池放电时,钠电极发生还原反应
C. 该电池放电时,碘离子移向复合物电极
D. 正极的电极反应式为
【答案】D
【解析】
【分析】由总反应可知,钠碘电池的正极的电极反应式为,故复合物电极为正极;钠较为活泼,失去电子发生氧化反应为负极,负极反应式为,电极材料必须能够导电,原电池中阴离子移向负极、阳离子移向正极;
【详解】A.钠为活泼金属,会和水反应,故不能溶于水形成电解液,A错误;
B.由分析可知,该电池放电时,钠电极发生氧化反应,B错误;
C.该电池放电时,碘离子移向负极钠极,C错误;
D.由分析可知,正极的电极反应式为,D正确;
故选D。
9. 利用如图所示的装置进行下列实验,能得出相应实验结论的是
A. AB. BC. CD. D
【答案】C
【解析】
【详解】A.挥发的氯化氢也会和硅酸钠溶液反应生成硅酸沉淀,干扰实验,不能证明非金属性:C>Si,A错误;
B.浓盐酸与酸性溶液发生氧化还原反应产生,将反应产生的通入到紫色溶液中,看到溶液褪色,这是由于与水反应产生HClO具有强氧化性,会将石蕊溶液氧化变为无色,因此不能证明是具有漂白性,B错误;
C.将稀硫酸加入到溶液中发生反应生成二氧化碳气体,将产生的CO2气体通入到饱和溶液中,发生反应生成溶解度较小的碳酸氢钠晶体,溶液中析出晶体,可以证明物质的溶解度:,C正确;
D.铜和浓硫酸需要加热才能反应,D错误;
故选C。
10. 有机增塑剂和的质子数均为32,其相对分子质量相差5;X、W、R三种元素同周期,X原子的最外层电子数为R电子总数的一半。下列说法正确的是
A. Y、Z互为同素异形体B. 元素的第一电离能:W>R
C. 原子半径:R>XD. 常温常压下,X、W的单质为固体
【答案】B
【解析】
【分析】化合物和所含元素相同,质子数均为32相同,而相对分子质量相差5,说明Y、Z为氢元素的两种核素,由题干信息可知,有32个质子,X、W和R三种元素位于同周期,X原子最外层电子数是R电子数的一半,则X、W、R的内层电子数为2,设X的最外层电子数为a,则R的核外电子数为2a,W的核外电子数为b,Y的质子数为1,则有2(a+2)+5+b+2a=32(a、b均为整数),4a+b=23,解得a=5,b=3(R为稀有气体舍去);a=4,b=7;a=3,b=11(X、R不在同周期,舍去);则X为C,R为O,W为N。
【详解】A.Y、Z为氢元素的两种核素,互为同位素,A错误;
B.同一周期随着原子序数变大,第一电离能变大,N的2p轨道为半充满稳定状态,第一电离能大于同周期相邻元素,故N、O的第一电离能大小:N>O;B正确;
C.电子层数越多半径越大,电子层数相同时,核电荷数越大,半径越小;原子半径:C>O,C错误;
D.常温常压下,氮气为气体,D错误;
故选B。
二、选择题:本题共5小题,每小题4分,共20分。每小题有一个或两个选项符合题目要求,全部选对得4分,选对但不全的得2分,有选错的得0分。
11. 为完成下列各组实验,所选玻璃仪器(不考虑存放试剂的容器)和试剂均准确、完整的是
A. AB. BC. CD. D
【答案】A
【解析】
【详解】A.制取红褐色胶体应该向煮沸的蒸馏水中滴加饱和氯化铁溶液至溶液变红褐色,需要的玻璃仪器有烧杯、胶头滴管、酒精灯,A正确;
B.硝酸钾溶解度受温度影响较大,除去中少量NaCl采用冷却热饱和溶液结晶、过滤的方法,故需烧杯、酒精灯、漏斗、玻璃棒,B错误;
C.萃取操作使用分液漏斗而不是长颈漏斗,C错误;
D.配制一定物质的量浓度的溶液,所需的步骤有计算、称量、溶解(冷却)、转移、洗涤、定容、摇匀、装瓶贴签;仪器中还缺少胶头滴管,D错误;
故选A。
12. 一种以镉废渣(含CdO及少量ZnO、CuO和FeO)为原料制备镉(Cd)的流程如下:
已知:在酸性环境中被还原为,在弱酸性、弱碱性溶液中被还原为,在碱性环境中被还原为;部分阳离子以氢氧化物形式沉淀时溶液pH如下。
下列说法正确的是
A. “调pH=5”可除去Fe和Cu等杂质
B. 滤渣2的成分中含有
C. “置换”后滤液溶质主要成分是和
D. “熔炼”过程中有气体产生
【答案】BD
【解析】
【分析】根据流程图,镉废渣加入硫酸溶解生成多种硫酸盐,加入石灰乳调节pH=5,沉淀除去Cu(OH)2和CaSO4;在滤液中加入KMnO4,把Fe2+氧化为Fe(OH)3沉淀、高锰酸钾在弱酸性环境中转化为MnO2;滤液中加入锌置换出Cd得到海绵镉,海绵镉用氢氧化钠溶解过量的锌,得到Cd和Na2ZnO2。
【详解】A.结合图表可知,调节pH=5,沉淀除去Cu(OH)2和CaSO4,没除去Fe元素,故A错误;
B.由分析可知,滤液中加入KMnO4,把Fe2+氧化为Fe(OH)3沉淀、高锰酸钾在弱酸性环境中转化为MnO2;“滤渣2”主要成分为MnO2、Fe(OH)3,故滤渣2的成分中含有,故B正确;
C.滤液中加入锌置换出Cd,“置换”后滤液溶质主要成分是ZnSO4,故C错误;
D.海绵镉用氢氧化钠溶解过量锌,“熔炼”过程中Zn转化为Na2ZnO2,发生的反应方程式为,有气体产生,故D正确;
选BD。
13. 利用电渗析法再生钠碱循环脱硫中的吸收液,并获取高浓度的,工作原理如图所示。已知双极膜在电流作用下可将水解离,膜两侧分别得到和。下列说法正确的是
A. 双极膜右侧得到的是
B. 再生吸收液从N室流出
C. 相同条件下,阳极和阴极产生的气体体积比为2∶1
D. M室中SO、HSO分别与发生反应可得高浓度
【答案】BD
【解析】
【分析】根据图1钠碱循环脱硫示意可知,Na2SO3吸收SO2得到NaHSO3溶液从pH>8变成pH<6,则图2中要再生吸收液,NaHSO3需要转化为Na2SO3;M室亚硫酸根和亚硫酸氢根与H+结合生成高浓度SO2;N室NaHSO3与OH-生成Na2SO3。
【详解】A.在电解池中,阳离子向阴极方向迁移,阴离子向阳极方向迁移,因此,双极膜右侧得到的是H+,左侧得到,A错误;
B.据分析可知,N室的亚硫酸氢根离子与其右侧迁移进来的氢氧根离子发生反应生成亚硫酸根离子,从而实现再生,因此,再生吸收液从N室流出,B正确;
C.阳极发生的电极反应是2H2O-4e-=O2↑+4H+,阴极发生的电极反应是4H2O+4e-=4OH-+2H2↑,则根据得失电子数相等,相同条件下,阳极和阴极产生的气体体积比为1∶2,C错误;
D.据分析,M室中SO、HSO分别与双极膜解离出的发生反应,得高浓度,D正确;
综上所述,本题选BD。
14. T℃时,在恒容密闭容器中通入发生反应:,测得容器内初始压强为41.6kPa,反应过程中反应速率、时间t与分压的关系如图所示。反应的速率方程为,k为反应速率常数,只与温度有关。下列说法正确的是
A. 该温度下,只能通过使用催化剂缩短反应达到平衡所需的时间
B. t=400s时,的转化率约为16.0%
C. t=400s时,
D. 平衡时,测得体系的总压强121.6kPa,则该反应的平衡常数
【答案】BD
【解析】
【详解】A.该温度下,增大反应物浓度也能改变反应达到平衡所需的时间,A错误;
B.由图可知,t=400s时,=35.0kPa,由恒容密闭容器中某物质压强之比等于物质的量之比,且初始容器中,则转化率为=16.0%,B正确;
C.,由图可知,时,,则,而t=400s,,则,C错误;
D.设加入的的物质的量为1ml,反应达到平衡时,转化的物质的量为aml,列三段式如下:
压强之比等于气体物质的量之比,1∶(1+2a)=41.6∶121.6,解得a=0.96ml,则总的物质的量为2.92ml,平衡常数 ,D正确;
故选BD。
15. 某二元碱在水溶液中逐级电离。25℃时,、和三者各自的分布系数随溶液pH的变化曲线如图所示。已知:,下列说法错误的是
A. 的数量级为
B. 时,pH=8.39
C. 等物质的量的和混合溶液中
D. 溶液中,若,则
【答案】AD
【解析】
【分析】二元碱中随着氢离子浓度增大,pH减小,含量减小、含量先增大后减小、含量一直增大,故对应的曲线为:;
【详解】A.根据图可知,当pH=6.85,pOH=7.15时,,,的数量级为10-8,A错误;
B.由pH=9.93可知,;=,时,,pOH=5.61,pH=8.39,B正确;
C.MCl2溶液水解显酸性,加入碱性溶液M(OH)Cl,促进了MCl2的水解,导致M(OH)+的量增大,M2+的量减小,所以,C正确;
D.根据电荷守恒规律:,然后把带入上式中,结果为:,则,D错误;
故选AD。
三、非选择题:本题共5小题,共60分。
16. 高压条件下,研究物质的聚集状态对化学科研具有指导意义。回答下列问题:
(1)Xe是第五周期的稀有气体元素,高压下可合成Xe-F化合物。基态F原子核外电子的运动状态有___________种;Xe与F形成的室温下易升华,其固体的晶体类型是___________。
(2)高压条件下形成的氨晶体中,氨分子之间形成的氢键更多。分子的VSEPR模型为___________,N原子的杂化方式为___________;与普通氨晶体相比,该氨晶体熔点___________(填“更高”“更低”或“不变”,下同),氨分子的热稳定性___________。
(3)NaCl晶体在50GPa~300GPa的高压下和Na或反应,可以形成不同组成、不同结构的晶体。如图给出其中部分晶体结构
结构①中氯原子均位于立方体表面构成正二十面体,结构①对应晶体的化学式为________,1ml结构①中与氯原子距离最近的钠原子有_______ml;由NaCl晶体在50GPa~300GPa的高压下和Na反应所得的晶体可能是上述三种结构中的_______(填标号)。
【答案】(1) ①. 9 ②. 分子晶体
(2) ①. 四面体形 ②. sp3 ③. 更高 ④. 不变
(3) ①. NaCl3 ②. 4 ③. ②③
【解析】
【分析】核外电子的运动状态数=核外电子数。分子晶体的熔沸点受分子间作用力的影响,一般熔沸点较低。根据所给晶体易升华可判断晶体熔点较低可确定该晶体为分子晶体。价层电子对数=成键电子对+孤电子对,计算出NH3的价层电子对数。根据价层电子对数=杂化轨道数,确定NH3的VSEPR模型和N原子的杂化方式。分子晶体的熔沸点受分子间作用力的影响,高压条件下形成的氨晶体中,氨分子之间形成的氢键更多,分子间作用力更强,熔沸点与普通氨晶体相比更高。利用均摊法计算出三个晶胞的化学式,再根据原子守恒确定由NaCl晶体在50GPa~300GPa的高压下和Na反应所得的晶体结构。
【小问1详解】
基态F原子核外9个电子,每个电子的运动状态不同,所以基态F原子核外电子的运动状态有9种; 室温下易升华,沸点较低,其固体的晶体属于分子晶体;故答案为:9;分子晶体
【小问2详解】
分子中N原子价层电子对数=,所以杂化轨道数为4, VSEPR模型为四面体形,N采取sp3杂化。高压条件下形成的氨晶体中,氨分子之间形成的氢键更多,分子间作用力更强,熔沸点与普通氨晶体相比更高。但氨分子内部的化学键的键能不变,所以热稳定性不变。故答案为:四面体形;sp3;更高;不变
【小问3详解】
结构①中Na原子8个位于晶胞的顶点1个位于体心,Cl原子12个位于面上。所以一个结构①的晶胞中Na: Cl: 所以结构①化学式为NaCl3。结构①中与钠原子位于晶胞的体心,;离钠原子距离距离最近的氯原子为12个,所以结构①中与氯原子距离最近的钠原子为4个。结构②中Na原子4个位于晶胞的棱上2个位于体内,Cl原子8个位于顶点。所以一个结构②的晶胞中Na: Cl: 结构②化学式为Na3Cl。结构③中Na原子4个位于晶胞的棱上2个位于体内,2个位于面心,Cl原子8个位于棱上。所以一个结构③的晶胞中Na: Cl: 结构③化学式为Na2Cl。晶胞①②③对应化学式为NaCl3、Na3Cl、Na2Cl。根据原子守恒可知晶胞①对应晶体是NaCl晶体在50GPa~300GPa的高压下和反应形成晶体。晶胞②③对应的晶体是NaCl晶体在50GPa~300GPa的高压下和Na反应,可以形成的晶体。故答案为NaCl3;4;②③
【点睛】利用均摊法计算晶胞中原子个数从而确定晶胞的化学式。
17. 利用原钴矿(主要含及少量、NiO等杂质)制备的流程如下:
已知:①在含有一定量的溶液中:;
②溶于有机胺试剂,、和不溶于有机胺试剂,有机胺试剂不溶于水;
③常温下,。
回答下列问题:
(1)原钴矿需预先粉碎的目的是___________;步骤i“浸取”时,盐酸体现的性质是___________。
(2)步骤ii中加入NaCl固体的目的是___________;步骤iv“洗脱”的过程类似于利用NaOH溶液进行海带提碘实验中的___________(填操作名称)。
(3)步骤V发生反应的离子方程式为___________;“沉钴”时,温度不宜过高,原因是___________;常温下,“沉钴”滤液中,含量为,此时溶液的pH=___________。
【答案】(1) ①. 增大反应物接触面积,加快反应速率,使反应更充分 ②. 酸性和还原性
(2) ①. 使溶液中Cl-浓度增大,平衡右移浓度增大,提高其在有机胺试剂中的浓度,提高原料的利用率 ②. 反萃取
(3) ①. ②. 温度过高,(NH4)2CO3分解,导致沉淀质量减少 ③. 8
【解析】
【分析】原钴矿粉加入盐酸浸取,被Cl-还原为C2+,向浸取液中加入NaCl固体,将C2+转化为,之后加入有机胺试剂萃取,分液后洗脱得到CCl2溶液,加入碳酸氢铵溶液得到C2 (OH) 2CO3沉淀,经煅烧得到C3O4。
【小问1详解】
预先粉碎可以增大反应物接触面积,加快反应速率,使反应更充分;根据后续流程中出现C2+,说明盐酸浸取时Cl-将被还原为C2+生成盐溶液,自身被氧化为Cl2,故体现了盐酸的酸性和还原性;
【小问2详解】
加入NaCl固体,可使溶液中Cl-浓度增大,平衡右移浓度增大,提高其在有机胺试剂中的浓度,提高原料的利用率;步骤iv“洗脱”的过程是将C元素从有机相中分离到水相中,类似于利用NaOH溶液进行海带提碘实验中的反萃取操作;
【小问3详解】
步骤V反应为CCl2溶液,加入碳酸氢铵溶液得到C2 (OH) 2CO3沉淀,根据质量守恒定律可知,还会生成二氧化碳和水,离子方程式为;(NH4)2CO3不稳定受热易分解,故“沉钴”时,温度不宜过高,原因是温度过高,(NH4)2CO3分解,导致沉淀质量减少;常温下,“沉钴”滤液中,含量为,则其物质的量浓度为,此时溶液中,pOH=6,则pH=8。
18. 绿矾是含有一定量结晶水的硫酸亚铁,在工农业生产中具有重要的用途。利用下列装置对绿矾的性质进行探究。回答下列问题:
(1)为测定绿矾中硫酸亚铁含量,取mg绿矾样品于烧杯中,加入适量稀硫酸,溶解后配成250mL溶液。用___________(填仪器名称)量取25.00mL待测液于锥形瓶中,用的标准溶液滴定至终点,平行操作三次,消耗标准溶液的平均体积为VmL。此样品中硫酸亚铁的含量为___________%(用含m、c、V的代数式表示)。导致测定结果偏高的可能原因是___________(填标号)。
a.量取绿矾溶液的仪器没有润洗 b.配溶液定容时俯视刻度线
c.盛放待测液的锥形瓶洗净后未干燥 d.绿矾样品结晶水部分损失
(2)为测定绿矾中结晶水含量,将石英玻璃管(装置A,带两端开关和)称重,记为。将样品装入石英玻璃管中,再次将装置A称重,记为。按下图连接好装置进行实验。
①下列实验操作步骤正确排序为___________(填标号);重复上述操作直至A恒重,记为。
a.点燃酒精灯,加热 b.熄灭酒精灯 c.打开和,缓缓通入
d.关闭和 e.冷却至室温 f.称量A
②加热A时始终保持的通入,目的是___________。
③根据实验记录,计算绿矾化学式中结晶水数目x=___________(列式表示)。若实验时按a、c次序操作,则使x___________(填“偏大”“偏小”或“无影响”)。
(3)为探究硫酸亚铁的分解产物,将(2)中已恒重的装置A接入下图所示的装置中,打开和,缓缓通入,加热。实验后反应管中残留固体为红色粉末。
①硫酸亚铁高温分解反应的化学方程式为___________。
②C、D中的溶液依次为___________、___________(填标号)。
a.浓 b.NaOH c.品红 d. e.
【答案】(1) ①. 酸式滴定管(或酸式移液管) ②. ③. bd
(2) ①. cabdef ②. 避免亚铁被氧化 ③. ④. 偏小
(3) ①. ②. c ③. a
【解析】
【分析】滴定实验的步骤是:滴定前的准备:滴定管:查漏→洗涤→润洗→装液→调液面→记录,锥形瓶:注液体→记体积→加指示剂;滴定:眼睛注视锥形瓶溶液颜色变化;终点判断:记录数据;数据处理:通过数据进行计算;
【小问1详解】
硫酸亚铁的溶液显酸性,用酸式滴定管(或酸式移液管)量取25.00mL待测液于锥形瓶中;用的标准溶液滴定至终点,反应为:,平行操作三次,消耗标准溶液的平均体积为VmL。此样品中硫酸亚铁的含量为;
a.量取绿矾溶液的仪器没有润洗,导致绿矾溶液被稀释,消耗标准液体积减小,导致测定结果偏小;
b.配溶液定容时俯视刻度线,导致绿矾溶液体积偏小,浓度偏大,使得消耗标准液体积偏大,导致测定结果偏大;
c.盛放待测液的锥形瓶洗净后未干燥,不影响实验测定结果;
d.绿矾样品结晶水部分损失,导致绿矾溶液溶质质量偏大,配制的溶液浓度偏大,使得消耗标准液体积偏大,导致测定结果偏大;
故选bd;
【小问2详解】
①实验时,为避免亚铁被氧化,应先通入氮气,冷却时注意关闭开关,防止氧气进入,冷却至室温再称量固体质量的变化,则正确的顺序为cabdef;
②亚铁离子不稳定,易被空气中氧气氧化生成铁离子,加热A时始终保持的通入,目的是避免亚铁被氧化;
③直至A恒重,记为,应为FeSO4和装置的质量,则,,则、,结晶水的数目等于;若实验时按a、c次序操作,则使的硫酸亚铁被氧气氧化为硫酸铁,使得数值增大,导致x偏小;
【小问3详解】
①实验后反应管中残留固体为红色粉末,则反应生成氧化铁,铁元素化合价升高,则根据电子守恒可知,部分硫元素化合价会降低生成二氧化硫气体,结合质量守恒,还会生成三氧化硫,故反应为;
②硫酸亚铁高温分解可生成Fe2O3、SO3、SO2,C为氯化钡,用于检验SO3,二氧化硫和氯化钡不反应,三氧化硫和氯化钡生成硫酸钡沉淀,可观察到产生白色沉淀;D为品红,可用于检验SO2,二氧化硫具有漂白性能使品红褪色,故选c、a。
19. 3D打印对钛粉要求很高,熔盐电解精炼是制取钛粉的有效途径。精炼时一般采用按一定比例组成的NaCl-KCl熔盐,其中含有一定浓度的低价氯化钛(,x=2、3)。回答下列问题:
(1)精炼制海绵钛时,废旧钛网作电解池的___________极。
(2)的一种制备原理为 。一定温度下,恒容密闭容器中发生该反应至平衡后,继续通入一定量的,则的平衡转化率将______(填“增大”“减小”或“不变”,下同),的浓度将___________。
(3)采用海绵钛(,固态)与制取低价钛离子(、)的电解质熔盐时,熔盐中存下如下4个反应:
i.
ii.
iii.
iv.∙∙∙∙∙∙
反应iv的离子方程式为___________;上述4个反应的平衡常数与温度的关系如图,由此可知___________(填“>”“<”或“=”)。
(4)向下图装置中加入海绵钛,从石英管中缓慢加入,恒温条件下进行反应。
①平衡时,测得消耗海绵钛及的物质的量分别为bml、cml。熔盐中低价钛离子的平均价态为___________。
②反应iii以物质的量分数表示的平衡常数___________。
【答案】(1)阳 (2) ①. 不变 ②. 增大
(3) ①. ②. >
(4) ①. ②.
【解析】
【小问1详解】
精炼时,粗品质的海绵钛、废钛材等作电解池的阳极,粗钛发生氧化反应被溶解;
【小问2详解】
由方程式可知,反应的平衡常数为,则一定温度下,恒容密闭容器中发生该反应至平衡后,继续通入一定量的,平衡正向移动,达到新平衡时为等效平衡,自身的平衡转化率将不变,通入一定量的使得的浓度将增大;
【小问3详解】
采用海绵钛(,固态)与制取低价钛离子(、),则据题意可知反应ⅳ的化学方程式为;已知:
i.
ii.
根据盖斯定律,将3×ⅱ-ⅰ整理可得,即ⅳ=3×ⅱ-ⅰ,根据温度与化学平衡常数的关系可知:温度升高,化学平衡常数减小,说明升高温度,平衡逆向移动,则该反应正反应为放热反应,,即;
【小问4详解】
①平衡时,测得消耗海绵钛及TiCl4的物质的量分别为b ml、c ml,Ti的总物质的量为(b+c) ml,Ti元素总化合价为+4c,则熔盐中低价钛离子的平均价态为;
②从石英管中缓慢加入a ml TiCl4,平衡时,测得消耗海绵钛及TiCl4的物质的量分别为b ml、c ml。假设反应ⅰ.消耗Ti0为x ml,则其消耗Ti4+为3x ml,反应产生Ti3+为4x ml,反应ⅱ.中消耗Ti0为(b-x) ml,消耗Ti4+为(b-x) ml,反应产生Ti2+为2(b-x) ml,所以消耗Ti4+为3x+(b-x)=c ml,解得x=,故平衡时n(Ti4+)=(a-c) ml,n(Ti3+)=4x ml=(2c-2b)ml,n(Ti2+)=2(b-x) ml=(3b-c) ml,所以反应ⅲ.的化学平衡常数。
20. 一种合成药物中间体G的路线如下:
已知:Ⅰ.多元醇、酚可与醛、酮反应:
Ⅱ.格氏试剂()与醛、酮反应:
回答下列问题:
(1)A具有芳香性,其化学名称为___________;设计由A转化为B的目的为___________。
(2)试剂X的结构简式为___________;B中官能团的名称为___________;D→E反应类型为___________。
(3)由E生成F的第①步反应的化学方程式为___________。
(4)G的同分异构体中,同时满足下列条件的结构有___________种(不考虑立体异构)。
①只含两种官能团,能发生显色反应,且苯环上连有两个取代基
②1ml该有机化合物最多能与反应
③核磁共振氢谱有6组吸收峰
(5)已知羟基能与格氏试剂发生反应,醛基能与发生反应。利用上述路线条件及信息,写出以和为原料制备的合成路线_________。
【答案】20. ①. 2,3-二羟基苯甲醛 ②. 保护酚羟基
21. ①. ②. 醚键、醛基 ③. 取代反应
22. +NaOH+C2H5OH
23. 3 24. +
【解析】
【分析】由流程可知,C被氧化为D,结合C化学式、D结构可知,C为;B发生已知Ⅱ原理得到C,则B为;A具有芳香性,则为芳香族化合价,A发生已知Ⅰ原理和试剂X在对甲基苯磺酸的作用下生成B,则A为、X为;D和BrCH2COOC2H5生成E,E在碱溶液中发生水解反应后酸化生成F,F转化为G,结合G与D结构对比可知,D和BrCH2COOC2H5发生取代反应E,E为,F为;
【小问1详解】
由分析可知,A的结构简式为:,化学名称为2,3-二羟基苯甲醛;设计由A转化为B过程中2个酚羟基被反应,在后续反应中反应的2个酚羟基又被转化为酚羟基,故其目的为保护酚羟基;
【小问2详解】
由分析可知,X为;B为,其中官能团的名称为醚键、醛基;由分析可知,D中支链上氢和BrCH2COOC2H5发生反应,被-CH2COOC2H5取代反应E,故为取代反应;
【小问3详解】
由E生成F的第①步反应为酯的碱性水解生成醇和羧酸盐,化学方程式为+NaOH+C2H5OH;
【小问4详解】
G的同分异构体中,同时满足下列条件:
①只含两种官能团,能发生显色反应,且苯环上连有两个取代基,则含有酚羟基;②1ml该有机化合物最多能与反应,则含有2个羧基且在同一条支链上;③核磁共振氢谱有6组吸收峰,说明含有6种情况的氢;故结构可以为:、、;
【小问5详解】
首先将中羟基氧化为醛基得到,再发生已知Ⅱ原理得到产物,故流程为:+。
试剂a
试剂b
试剂c
实验结论
装置
A
稀盐酸
溶液
非金属性:C>Si
B
浓盐酸
石蕊溶液
具有漂白性
C
稀硫酸
饱和溶液
溶解度:
D
浓硫酸
铜片
酸性溶液
具有还原性
实验目的
玻璃仪器
试剂
A
制取氢氧化铁胶体
烧杯、胶头滴管、酒精灯
蒸馏水、饱和氯化铁溶液
B
除去中少量NaCl
烧杯、酒精灯、漏斗
蒸馏水、与NaCl的混合物
C
萃取碘水中的碘单质
长颈漏斗、烧杯
、碘水
D
配制100mL一定物质的量浓度的NaCl溶液
100mL容量瓶、烧杯、玻璃棒
蒸馏水、NaCl固体
开始沉淀时的pH
2.7
6.3
3.8
完全沉淀时的pH
3.2
8.3
5.0
2024山东省实验中学高三上学期第三次诊断考试(12月)化学含解析: 这是一份2024山东省实验中学高三上学期第三次诊断考试(12月)化学含解析,共33页。试卷主要包含了 实验室安全至关重要等内容,欢迎下载使用。
百强校丨山东省实验中学2023-2024学年高三上学期第三次诊断考试(12月)化学试卷: 这是一份百强校丨山东省实验中学2023-2024学年高三上学期第三次诊断考试(12月)化学试卷,文件包含山东省实验中学2023-2024学年高三上学期第三次诊断考试12月化学答案docx、山东省实验中学2023-2024学年高三上学期第三次诊断考试12月化学docx等2份试卷配套教学资源,其中试卷共33页, 欢迎下载使用。
山东省实验中学2024届高三上学期10月第一次诊断考试化学含精品解析: 这是一份山东省实验中学2024届高三上学期10月第一次诊断考试化学含精品解析,文件包含精品解析山东省实验中学2024届高三上学期10月一诊考试化学试题原卷版docx、精品解析山东省实验中学2024届高三上学期10月一诊考试化学试题解析版docx等2份试卷配套教学资源,其中试卷共38页, 欢迎下载使用。

