百强校丨山东省实验中学2023-2024学年高三上学期第三次诊断考试(12月)化学试卷
展开
这是一份百强校丨山东省实验中学2023-2024学年高三上学期第三次诊断考试(12月)化学试卷,文件包含山东省实验中学2023-2024学年高三上学期第三次诊断考试12月化学答案docx、山东省实验中学2023-2024学年高三上学期第三次诊断考试12月化学docx等2份试卷配套教学资源,其中试卷共33页, 欢迎下载使用。
注意事项:
1.答题前,考生先将自己的姓名、考生号等填写在答题卡和试卷指定位置。
2.回答选择题时,选出每小题答案后,用铅笔把答题卡上对应题目的答案标号涂黑。如需改动,用橡皮擦干净后,再选涂其他答案标号。回答非选择题时,将答案写在答题卡上。写在本试卷上无效。
3.考试结束后,将本试卷和答题卡一并交回。
可能用到的相对原子质量:H:1 O:16 S:32 Fe:56 C:59
一、选择题:本题共10小题,每小题2分,共20分。每小题只有一个选项符合题目要求。
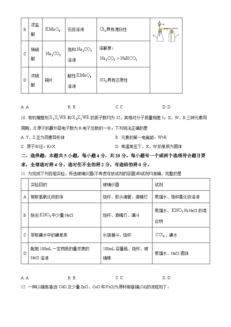
1. 唐代陆羽《茶经·三之造》中记载茶叶制作过程:“晴采之,蒸之,捣之,拍之,焙之,穿之,封之,茶之干矣”。以下操作中最不可能引起化学变化的是
A. 蒸B. 捣C. 焙D. 封
【答案】D
【解析】
【分析】“晴采之,蒸之,捣之,拍之,焙之,穿之,封之,茶之干矣”的含义是晴好的天气时采摘茶叶,经过蒸青、捣泥、拍压、烘焙、穿孔、装袋等工序后,才能制造出优质的茶叶。
【详解】A. 蒸青,这样做出的茶去掉了生腥的草味,加热引起颜色的变化,有新物质产生,故A不符;
B. 捣泥压榨,去汁压饼,让茶叶的苦涩味大大降低,可能引起物质的变化,故B不符;
C. 烘焙加热可能引起物质分解、氧化等,故C不符;
D. 封装,保持干燥、防止氧化,最不可能引起化学变化,故D符合;
故选D。
2. 下列关于物质性质与用途关系的叙述正确的是
A. 钠能与水剧烈反应,可用作95%乙醇强除水剂
B. 碳酸氢钠能与酸反应,可用作面食的膨松剂
C. 二氧化硫具有还原性,可用作食品的抗氧化剂
D. 铝盐溶于水形成胶体,可用于饮用水的杀菌消毒
【答案】C
【解析】
【详解】A.钠和水、乙醇均会发生反应,A错误;
B.碳酸氢钠不稳定受热分解为二氧化碳,能使糕点疏松,可用作面食的膨松剂,B错误;
C.二氧化硫具有还原性,在国家规定用量内可用作食品抗氧化剂,C正确;
D.铝盐溶于水形成胶体,能吸附杂质,可以净化水,但是不能杀菌消毒,D错误;
故选C。
3. 下列玻璃仪器的洗涤方法正确的是
A. 附有银镜的试管用氨水清洗
B. 附有油脂的烧杯用稀硫酸溶液清洗
C. 附有S的烧瓶用热的烧碱溶液清洗
D. 附有碘的试管用蒸馏水清洗
【答案】C
【解析】
【详解】A.银单质与氨水不反应,可用稀硝酸洗去,洗涤方法不正确,A错误;
B.油脂在碱性环境下水解生成高级脂肪酸钠和甘油,高级脂肪酸钠和甘油都能溶于水而洗去,洗涤方法错误, B错误;
C.硫单质可以和热的烧碱溶液反应生成硫化钠、亚硫酸钠和水而洗去,洗涤方法正确, C正确;
D.碘单质在水中溶解度很小,易溶于酒精等有机溶剂,因此附有碘的试管用酒精清洗,洗涤方法不正确,D错误。
答案选C。
4. 实验室安全至关重要。下列有两个关于实验室安全的情境:
情境一:使用搅拌机对镁粉和磷酸搅拌;
情境二:向含有其他废液的废液缸内倾倒酸性废液。下列说法错误的是
A. 情境一需消除搅拌机转轴摩擦时产生的火花,避免爆炸
B. 情境一用小颗粒镁块代替镁粉会降低发生事故的概率
C. 情境二中倾倒酸性废液前应确定缸内废液的组成
D. 情境二中若原废液中含有,不能直接向其中倾倒酸性废液
【答案】D
【解析】
【详解】A.镁与磷酸反应生成易燃易爆的氢气,故需消除搅拌机转轴摩擦时产生的火花,避免爆炸,A正确;
B.用小颗粒镁块代替镁粉会降低反应的速率,能减小发生事故的概率,B正确;
C.高锰酸钾具有强氧化性,会和多种物质发生反应,故倾倒酸性废液前应确定缸内废液的组成,C正确;
D.亚铁离子和酸性高锰酸钾发生氧化还原反应生成锰离子和铁离子,反应不生成污染性物质可以向其中倾倒酸性废液,D错误;
故选D。
5. 下列有关物质结构与性质的比较正确的是
A. 分子的极性:B. 酸性:
C. 键角:D. 基态原子未成对电子数:Mn>Cr
【答案】C
【解析】
【详解】A.O2是非极性分子,O3是极性分子,分子的极性: ,故A错误;
B.F原子电负性大,吸电子能力强,所以酸性:,故B错误;
C.氧的电负性大于氯,Cl2O中键合电子对偏向氧;氟电负性强于氧,OF2中键合电子对偏向氟,两对键合电子对排斥小,键角就小键角,所以键角,故C正确;
D.基态原子Mn原子价电子排布式为3d84s2,未成对电子数为2;基态原子Cr原子价电子排布式为3d54s1,未成对电子数为6,基态原子未成对电子数MnSi,A错误;
B.浓盐酸与酸性溶液发生氧化还原反应产生,将反应产生的通入到紫色溶液中,看到溶液褪色,这是由于与水反应产生HClO具有强氧化性,会将石蕊溶液氧化变为无色,因此不能证明是具有漂白性,B错误;
C.将稀硫酸加入到溶液中发生反应生成二氧化碳气体,将产生的CO2气体通入到饱和溶液中,发生反应生成溶解度较小的碳酸氢钠晶体,溶液中析出晶体,可以证明物质的溶解度:,C正确;
D.铜和浓硫酸需要加热才能反应,D错误;
故选C。
10. 有机增塑剂和的质子数均为32,其相对分子质量相差5;X、W、R三种元素同周期,X原子的最外层电子数为R电子总数的一半。下列说法正确的是
A. Y、Z互为同素异形体B. 元素的第一电离能:W>R
C. 原子半径:R>XD. 常温常压下,X、W的单质为固体
【答案】B
【解析】
【分析】化合物和所含元素相同,质子数均为32相同,而相对分子质量相差5,说明Y、Z为氢元素的两种核素,由题干信息可知,有32个质子,X、W和R三种元素位于同周期,X原子最外层电子数是R电子数的一半,则X、W、R的内层电子数为2,设X的最外层电子数为a,则R的核外电子数为2a,W的核外电子数为b,Y的质子数为1,则有2(a+2)+5+b+2a=32(a、b均为整数),4a+b=23,解得a=5,b=3(R为稀有气体舍去);a=4,b=7;a=3,b=11(X、R不在同周期,舍去);则X为C,R为O,W为N。
【详解】A.Y、Z为氢元素的两种核素,互为同位素,A错误;
B.同一周期随着原子序数变大,第一电离能变大,N的2p轨道为半充满稳定状态,第一电离能大于同周期相邻元素,故N、O的第一电离能大小:N>O;B正确;
C.电子层数越多半径越大,电子层数相同时,核电荷数越大,半径越小;原子半径:C>O,C错误;
D.常温常压下,氮气为气体,D错误;
故选B。
二、选择题:本题共5小题,每小题4分,共20分。每小题有一个或两个选项符合题目要求,全部选对得4分,选对但不全的得2分,有选错的得0分。
11. 为完成下列各组实验,所选玻璃仪器(不考虑存放试剂的容器)和试剂均准确、完整的是
A. AB. BC. CD. D
【答案】A
【解析】
【详解】A.制取红褐色胶体应该向煮沸的蒸馏水中滴加饱和氯化铁溶液至溶液变红褐色,需要的玻璃仪器有烧杯、胶头滴管、酒精灯,A正确;
B.硝酸钾溶解度受温度影响较大,除去中少量NaCl采用冷却热饱和溶液结晶、过滤的方法,故需烧杯、酒精灯、漏斗、玻璃棒,B错误;
C.萃取操作使用分液漏斗而不是长颈漏斗,C错误;
D.配制一定物质的量浓度的溶液,所需的步骤有计算、称量、溶解(冷却)、转移、洗涤、定容、摇匀、装瓶贴签;仪器中还缺少胶头滴管,D错误;
故选A。
12. 一种以镉废渣(含CdO及少量ZnO、CuO和FeO)为原料制备镉(Cd)的流程如下:
已知:在酸性环境中被还原为,在弱酸性、弱碱性溶液中被还原为,在碱性环境中被还原为;部分阳离子以氢氧化物形式沉淀时溶液pH如下。
下列说法正确的是
A. “调pH=5”可除去Fe和Cu等杂质
B. 滤渣2的成分中含有
C. “置换”后滤液溶质主要成分是和
D. “熔炼”过程中有气体产生
【答案】BD
【解析】
【分析】根据流程图,镉废渣加入硫酸溶解生成多种硫酸盐,加入石灰乳调节pH=5,沉淀除去Cu(OH)2和CaSO4;在滤液中加入KMnO4,把Fe2+氧化为Fe(OH)3沉淀、高锰酸钾在弱酸性环境中转化为MnO2;滤液中加入锌置换出Cd得到海绵镉,海绵镉用氢氧化钠溶解过量的锌,得到Cd和Na2ZnO2。
【详解】A.结合图表可知,调节pH=5,沉淀除去Cu(OH)2和CaSO4,没除去Fe元素,故A错误;
B.由分析可知,滤液中加入KMnO4,把Fe2+氧化为Fe(OH)3沉淀、高锰酸钾在弱酸性环境中转化为MnO2;“滤渣2”主要成分为MnO2、Fe(OH)3,故滤渣2的成分中含有,故B正确;
C.滤液中加入锌置换出Cd,“置换”后滤液溶质主要成分是ZnSO4,故C错误;
D.海绵镉用氢氧化钠溶解过量锌,“熔炼”过程中Zn转化为Na2ZnO2,发生的反应方程式为,有气体产生,故D正确;
选BD。
13. 利用电渗析法再生钠碱循环脱硫中的吸收液,并获取高浓度的,工作原理如图所示。已知双极膜在电流作用下可将水解离,膜两侧分别得到和。下列说法正确的是
A. 双极膜右侧得到的是
B. 再生吸收液从N室流出
C. 相同条件下,阳极和阴极产生的气体体积比为2∶1
D. M室中SO、HSO分别与发生反应可得高浓度
【答案】BD
【解析】
【分析】根据图1钠碱循环脱硫示意可知,Na2SO3吸收SO2得到NaHSO3溶液从pH>8变成pH”“
(4) ①. ②.
【解析】
【小问1详解】
精炼时,粗品质的海绵钛、废钛材等作电解池的阳极,粗钛发生氧化反应被溶解;
【小问2详解】
由方程式可知,反应的平衡常数为,则一定温度下,恒容密闭容器中发生该反应至平衡后,继续通入一定量的,平衡正向移动,达到新平衡时为等效平衡,自身的平衡转化率将不变,通入一定量的使得的浓度将增大;
【小问3详解】
采用海绵钛(,固态)与制取低价钛离子(、),则据题意可知反应ⅳ的化学方程式为;已知:
i.
ii.
根据盖斯定律,将3×ⅱ-ⅰ整理可得,即ⅳ=3×ⅱ-ⅰ,根据温度与化学平衡常数的关系可知:温度升高,化学平衡常数减小,说明升高温度,平衡逆向移动,则该反应正反应为放热反应,,即;
【小问4详解】
①平衡时,测得消耗海绵钛及TiCl4的物质的量分别为b ml、c ml,Ti的总物质的量为(b+c) ml,Ti元素总化合价为+4c,则熔盐中低价钛离子的平均价态为;
②从石英管中缓慢加入a ml TiCl4,平衡时,测得消耗海绵钛及TiCl4的物质的量分别为b ml、c ml。假设反应ⅰ.消耗Ti0为x ml,则其消耗Ti4+为3x ml,反应产生Ti3+为4x ml,反应ⅱ.中消耗Ti0为(b-x) ml,消耗Ti4+为(b-x) ml,反应产生Ti2+为2(b-x) ml,所以消耗Ti4+为3x+(b-x)=c ml,解得x=,故平衡时n(Ti4+)=(a-c) ml,n(Ti3+)=4x ml=(2c-2b)ml,n(Ti2+)=2(b-x) ml=(3b-c) ml,所以反应ⅲ.的化学平衡常数。
20. 一种合成药物中间体G的路线如下:
已知:Ⅰ.多元醇、酚可与醛、酮反应:
Ⅱ.格氏试剂()与醛、酮反应:
回答下列问题:
(1)A具有芳香性,其化学名称为___________;设计由A转化为B的目的为___________。
(2)试剂X的结构简式为___________;B中官能团的名称为___________;D→E反应类型为___________。
(3)由E生成F的第①步反应的化学方程式为___________。
(4)G的同分异构体中,同时满足下列条件的结构有___________种(不考虑立体异构)。
①只含两种官能团,能发生显色反应,且苯环上连有两个取代基
②1ml该有机化合物最多能与反应
③核磁共振氢谱有6组吸收峰
(5)已知羟基能与格氏试剂发生反应,醛基能与发生反应。利用上述路线条件及信息,写出以和为原料制备的合成路线_________。
【答案】20. ①. 2,3-二羟基苯甲醛 ②. 保护酚羟基
21. ①. ②. 醚键、醛基 ③. 取代反应
22. +NaOH+C2H5OH
23. 3 24. +
【解析】
【分析】由流程可知,C被氧化为D,结合C化学式、D结构可知,C为;B发生已知Ⅱ原理得到C,则B为;A具有芳香性,则为芳香族化合价,A发生已知Ⅰ原理和试剂X在对甲基苯磺酸的作用下生成B,则A为、X为;D和BrCH2COOC2H5生成E,E在碱溶液中发生水解反应后酸化生成F,F转化为G,结合G与D结构对比可知,D和BrCH2COOC2H5发生取代反应E,E为,F为;
【小问1详解】
由分析可知,A的结构简式为:,化学名称为2,3-二羟基苯甲醛;设计由A转化为B过程中2个酚羟基被反应,在后续反应中反应的2个酚羟基又被转化为酚羟基,故其目的为保护酚羟基;
【小问2详解】
由分析可知,X为;B为,其中官能团的名称为醚键、醛基;由分析可知,D中支链上氢和BrCH2COOC2H5发生反应,被-CH2COOC2H5取代反应E,故为取代反应;
【小问3详解】
由E生成F的第①步反应为酯的碱性水解生成醇和羧酸盐,化学方程式为+NaOH+C2H5OH;
【小问4详解】
G的同分异构体中,同时满足下列条件:
①只含两种官能团,能发生显色反应,且苯环上连有两个取代基,则含有酚羟基;②1ml该有机化合物最多能与反应,则含有2个羧基且在同一条支链上;③核磁共振氢谱有6组吸收峰,说明含有6种情况的氢;故结构可以为:、、;
【小问5详解】
首先将中羟基氧化为醛基得到,再发生已知Ⅱ原理得到产物,故流程为:+。
试剂a
试剂b
试剂c
实验结论
装置
A
稀盐酸
溶液
非金属性:C>Si
B
浓盐酸
石蕊溶液
具有漂白性
C
稀硫酸
饱和溶液
溶解度:
D
浓硫酸
铜片
酸性溶液
具有还原性
实验目的
玻璃仪器
试剂
A
制取氢氧化铁胶体
烧杯、胶头滴管、酒精灯
蒸馏水、饱和氯化铁溶液
B
除去中少量NaCl
烧杯、酒精灯、漏斗
蒸馏水、与NaCl的混合物
C
萃取碘水中的碘单质
长颈漏斗、烧杯
、碘水
D
配制100mL一定物质的量浓度的NaCl溶液
100mL容量瓶、烧杯、玻璃棒
蒸馏水、NaCl固体
开始沉淀时的pH
2.7
6.3
3.8
完全沉淀时的pH
3.2
8.3
5.0
相关试卷
这是一份2024山东省实验中学高三上学期第三次诊断考试(12月)化学含解析,共33页。试卷主要包含了 实验室安全至关重要等内容,欢迎下载使用。
这是一份山东省实验中学2023-2024学年高三上学期第三次诊断考试(12月)化学+Word版含解析,共33页。试卷主要包含了 实验室安全至关重要等内容,欢迎下载使用。
这是一份2024山东省实验中学高三上学期第二次诊断考试化学试卷含答案,文件包含化学试卷docx、化学答案pdf等2份试卷配套教学资源,其中试卷共14页, 欢迎下载使用。

