陕西省宝鸡市金台区2023-2024学年高二上学期期中生物试题(Word版附解析)
展开2023.11
注意事项:
1.本试卷共8页,答题纸2页,考试时间90分钟,满分100分。
2.答卷前请考生务必将试卷及答题纸内的信息项目填涂清楚。
3.请将所有答案正确填涂在答题纸上所对应的空白处,写在本试卷上无效。
4.考试结束后,只需交回答题纸。
一、单项选择题(本题包含30小题,每题1.5分,共45分,每小题只有一个正确答案)
1. 关于人体内激素的叙述,正确的是( )
A. 激素的化学本质都是蛋白质
B. 因激素直接参与细胞内多种生命活动,所以人体需要不断地产生激素
C. 激素在人体内含量较低,但有高效的生物催化作用
D. 激素在人体内作为信使传递信息而发挥作用
2. 下列关于生命活动调节的叙述,正确的有( )
①刺激支配肌肉的神经,引起该肌肉收缩的过程属于非条件反射
②垂体功能受损的幼犬会出现抗寒能力减弱等现象
③突触后膜上的受体与相应神经递质结合后,就会引起突触后膜的电位变化为外负内正
④甲亢病人体内促甲状腺激素的含量低于正常值
⑤糖尿病患者体内细胞吸收利用血糖的速率加快。
A. 一项B. 两项C. 三项D. 四项
3. 下面关于下丘脑功能的叙述中,正确的是( )
①大量出汗后,下丘脑分泌的抗利尿激素增加②在水平衡调节中,下丘脑同时是感受器、神经中枢、效应器③下丘脑是体温调节的中枢,在下丘脑产生冷觉和热觉④血糖浓度低时,下丘脑可通过有关神经的作用,促进胰岛A细胞的分泌活动⑤下丘脑、垂体、肾上腺皮质通过分级调节调控醛固酮的分泌,从而调节血钠的平衡⑥寒冷刺激使下丘脑分泌促甲状腺激素,促进甲状腺的活动来调节体温⑦下丘脑对肾上腺的调控既可通过神经调节,又可通过体液调节
A. ①②③⑦B. ①②④⑥C. ①③④⑤D. ①②④⑦
4. 如下图①-④表示甲刺激所引起的调节过程,乙表示参与调节的重要器官,下列有关叙述不正确的是( )
A. 若甲刺激为食物过咸,则在乙处下丘脑产生渴觉,且垂体释放抗利尿激素增多
B. 若甲刺激为血糖浓度升高,则“甲刺激→乙→胰岛”过程属于神经调节
C. 若甲刺激为寒冷条件,则“甲刺激→乙→垂体→甲状腺”过程中存在分级调节
D. 图中乙表示下丘脑,②过程主要通过体液调节实现
5. 植物性神经系统通常是指支配内脏器官的传出神经,分布于人体的平滑肌、心肌和腺体等部位,调节机体的消化、呼吸、分泌、生长和繁殖等多种生理机能。植物性神经系统包括交感神经和副交感神经,它们的作用既相互拮抗又协调统一。交感神经的作用主要是保证人体在紧张、运动状态时的生理需要,而副交感神经的作用主要是维持安静、休息时的生理功能。据此推测,下列有关叙述错误的是( )
A. 闪身躲过一辆汽车后心跳加快,此时交感神经兴奋、肾上腺素分泌增多
B. 不少内分泌腺受神经系统的调节,此时神经调节可以看做体液调节的一个环节
C. 人在恐惧时瞳孔放大,主要是由交感神经支配;安静后瞳孔缩小,主要是由副交感神经支配
D. 饭后立即进行剧烈运动会影响消化,原因可能是运动时副交感神经活动减弱,使胃肠蠕动减弱,消化腺分泌功能下降
6. 如图表示动物生命活动过程,下列相关叙述错误的是( )
A. 若该图为反射弧的结构模式图,则c表示神经中枢
B. 若该图表示甲状腺激素分泌的分级调节,则d表示促甲状腺激素释放激素
C. 若该图表示生命活动所需物质的运输过程,则a、b、c分别表示外界环境、内环境和细胞
D. 若该图表示血糖的神经-体液调节途径,则a表示下丘脑,b、c、d、e分别表示有关神经、胰岛、胰岛素或胰高血糖素、靶器官或靶细胞
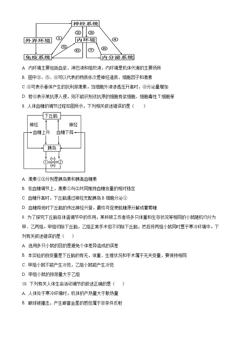
7. 下图表示内环境稳态的调节机制。据图分析,下列说法正确的是( )
A. 内环境主要包括血浆、淋巴液和组织液,内环境是机体代谢的主要场所
B. 图中③、⑤、⑧可以代表的物质依次是神经递质、细胞因子和激素
C. ⑧可表示垂体产生的抗利尿激素,当细胞外液渗透压升高时,⑧分泌量增加
D. 若⑥表示某抗原入侵,则不能识别该抗原的细胞有浆细胞、细胞毒性T细胞等
8. 人体血糖的调节过程如图所示,下列相关叙述错误的是( )
A. 激素①②分别是胰岛素和胰高血糖素
B. 在血糖调节上,激素①与②共同维持血糖含量的相对稳定
C. 血糖升高时,下丘脑通过神经支配胰岛B细胞分泌①
D. 血糖降低时下丘脑的传出神经兴奋,最终可促使肌糖原分解成葡萄糖
9. 为了探究下丘脑在体温调节中的作用,某科研工作者将多只体重和生存状况等相同的小鼠随机均分为甲、乙两组。甲组切除下丘脑,乙组正常手术但不切除下丘脑,然后将两组小鼠同时置于寒冷环境中。下列有关叙述错误的是( )
A. 选用多只小鼠的目的是避免个体差异造成的误差
B. 本实验的自变量是下丘脑的有无,体重、生理状况和手术属于无关变量,要保持相同
C. 甲组小鼠不能产生冷觉,乙组小鼠能产生冷觉
D. 甲组小鼠的排尿量大于乙组
10. 下列有关人体生命活动调节的叙述正确的是( )
A. 人体处于寒冷环境时,机体的产热量大于散热量
B. 眼球被撞击,产生眼冒金星的感觉属于非条件反射
C. 促甲状腺激素的增加抑制下丘脑分泌
D. 胰腺分泌胰液的过程受促胰液素调节
11. 龙舟运动是一项中国传统体育运动,某同学参加龙舟训练后,感觉浑身酸痛,并伴随着大量出汗等。下列有关叙述正确是( )
A. 运动后感觉到酸痛,产生这种感觉的中枢在下丘脑
B 运动过程大量消耗能量,其血糖浓度会大幅度下降
C 大量流汗导致Na+流失,肾上腺皮质分泌醛固酮增加
D. 剧烈运动中,肌细胞的代谢产物会使组织液的pH升高
12. 如图为下丘脑参与的人体生命活动调节的部分示意图,其中字母代表有关器官或细胞,数字代表有关激素。据图分析下列说法正确的是( )
A. 下丘脑既参与了神经调节,又参与了激素调节
B. C表示胰岛A细胞,D、E分别表示垂体和肾
C. 激素②④之间和激素④⑦之间均为协同作用
D. 寒冷条件下,激素④⑦分泌逐渐增多,激素⑤⑥分泌逐渐减少
13. 下列关于免疫活性物质的叙述,错误的是( )
A. 免疫活性物质就是指由免疫细胞产生的、发挥免疫作用的物质
B. 溶菌酶、淋巴细胞分泌的细胞因子等属于免疫活性物质
C. 细胞因子能促进B细胞的分裂、分化过程
D. 可用人工标记的抗体对机体组织中的抗原进行检测
14. 人若被生锈的钉子扎伤脚底、手指等部位,需注射破伤风抗毒素或破伤风免疫球蛋白,必要时可以接种破伤风疫苗。下列相关叙述错误的是( )
A. 注射破伤风免疫球蛋白的疗效要比接种破伤风疫苗及时、有效
B. 破伤风抗毒素中的主要有效成分为破伤风杆菌表面抗原
C. 接种破伤风疫苗可引起机体产生特异性免疫反应
D. B细胞的激活需要破伤风杆菌表面抗原和辅助性T细胞提供信号
15. 下列关于免疫调节的叙述正确的是( )
A. 若病原体不具有细胞结构,就不会使人体产生抗体
B. 浆细胞可以直接杀死病原体,细胞毒性T细胞杀死靶细胞
C. 病原体裂解后再注射到人体,就不会使人体产生抗体
D. 疫苗通常是用灭活的或减毒的病原体制成的生物制品
16. 环孢素A是霉菌的一种代谢产物,它能选择性地抑制辅助性T细胞的增殖。那么,环孢素A可用于( )
A. 预防和治疗艾滋病
B. 降低恶性肿瘤的发病率
C. 降低移植器官被排斥的概率
D. 清除宿主细胞内的结核分枝杆菌
17. 下列属于非特异性免疫的是( )
①预防接种乙肝疫苗②血浆中溶菌酶对病原体的水解作用③抗毒素与细菌外毒素结合④吞噬细胞对细胞集团的吞噬消化⑤激活的细胞毒性T细胞裂解靶细胞⑥鼻黏膜分泌的黏液对病菌的黏附⑦皮肤的阻挡作用⑧胃液对病菌的杀灭作用
A. ②④⑥⑦B. ①③④⑤
C. ①③④⑥D. ②⑥⑦⑧
18. 胰岛素依赖型糖尿病是一种自身免疫病,主要表现为胰岛B细胞数量减少,血液中胰岛素浓度低、血糖浓度高。下列叙述正确的是( )
A. 胰岛B细胞是胰岛素依赖型糖尿病患者的自身抗原
B. 胰岛素和胰高血糖素通过协同作用调节血糖平衡
C 胰腺导管堵塞会导致胰岛素无法排出,血糖浓度升高
D. 该种自身免疫病可通过口服胰岛素进行治疗
19. 编码乙肝病毒(HBV)表面S蛋白的基因疫苗,被小白鼠骨骼肌细胞吸收后可表达出S蛋白。S蛋白(抗原)引发一系列的体液免疫和细胞免疫。图中数字代表细胞,字母代表生理过程,细胞⑦可诱导靶细胞裂解。有关分析不正确的是( )
A. 图甲中细胞①和⑤均是T细胞,细胞⑦是细胞毒性T细胞
B. 树突状细胞的功能是摄取和处理抗原,呈递抗原S蛋白
C. 经图甲中N过程形成的细胞③与细胞⑦细胞膜上均缺少抗原S蛋白的受体
D. 细胞③分泌的抗体与病原体结合后,形成细胞沉淀,进而被其他免疫细胞吞噬消化
20. 植物激素对植物的生长发育有显著影响。下列相关叙述错误的是( )
A. 色氨酸可经一系列反应转变为IAA
B. 激素的含量随植物生长发育而变化
C. 赤霉素对果实的发育有抑制作用
D. 干旱条件下植物能合成较多的脱落酸
21. 独脚金内酯是一类新型植物激素,具有抑制侧枝生长等多种生理功能。细胞分裂素具有促进侧芽生长的功能。为了探究这两种激素在调节侧枝生长方面的相互作用机制,研究者用人工合成的细胞分裂素类似物6-BA和独脚金内酯类似物GR24等试剂,以独脚金内酯合成突变体和受体突变体豌豆为实验材料进行相关实验,结果如下图所示,下列叙述错误的是( )
A. 实验要在光照和温度可控的温室中进行,目的是排除光照和温度对实验结果的影响
B. 实验材料是豌豆原本不发育的第三侧芽,选择此侧芽为材料实验现象更明显
C. 由实验结果可知,6-BA促进侧芽生长的效果在突变体1和突变体2中比野生型更明显
D. 据实验结果推知,突变体2是独脚金内酯合成突变体
22. 图为不同浓度的生长素对某植物生长的影响曲线图。下列叙述不正确的是( )
A. 生长素促进该植物生长的最适浓度是g
B. 生长素的浓度从g提高到e,其抑制作用逐渐增强
C. 植物的横放根向地生长时,近地侧的生长素浓度大于e
D. 该图能体现生长素具有低浓度促进,高浓度抑制的作用特点
23. 为探索生长素类似物促进插条生根的最适浓度,某生物兴趣小组先做了一个预实验,用浓度由低到高(a~d)的NAA溶液处理柳树插条促使其生根,得到结果如下表。下列分析错误的是( )
A. 由清水组推断该实验中选用的柳树插条可能带有相同数量的芽或幼叶
B. 正式实验的浓度梯度设计应在a~b之间
C. 该预实验说明NAA溶液对柳树插条生根的作用具有两重性
D. 选用插条的长势、处理时间的长短等属于本实验的无关变量
24. 研究表明,外源多胺能抑制生长素的极性运输。下列相关叙述错误的是( )
A. 生长素的极性运输需要消耗能量
B. 生长素主要在顶芽合成,细胞分裂素主要在侧芽合成
C. 施用适宜浓度的外源多胺能促进侧芽发育
D. 光照、温度等环境因子会影响植物激素的合成
25. 植物的形态建成与植物激素和环境条件密不可分。下列相关说法错误的是( )
A. 生长素在细胞水平上通过促进细胞伸长生长、诱导细胞分化等方面起作用
B. 茎的背地性体现了生长素低浓度促进生长,高浓度抑制生长的特点
C. “淀粉—平衡石假说”认为平衡石细胞将重力信号转变成运输生长素的信号
D. 植物的生长发育过程始终在环境因素的影响和调节下完成
26. 如图所示为赤霉素与生长素之间的相互关系,下列叙述中正确的是( )
A. 赤霉素与生长素在细胞伸长过程中具协同作用
B. 赤霉素在该生理过程中体现了低浓度促进细胞伸长,高浓度抑制细胞伸长的作用特点
C. 色氨酸是赤霉素的重要合成原料
D. 赤霉素是一种生长素类调节剂
27. 以下关于植物激素的说法,错误的是( )
A. 植物激素能促进植物生长
B. 植物激素是一类化学物质
C. 植物激素在植物体内含量很少
D. 植物激素不直接参与细胞内的代谢活动
28. 油菜素内酯(BL)被称为第六类植物激素,某实验小组进行了如下实验,在含有(+)或者不含(-)1 nml/L BL的琼脂培养基上,利用不同生长素浓度处理培养拟南芥幼苗,培养一段时间后,统计结果如图所示。相关叙述错误的是( )
A. BL和生长素合成均受植物体细胞内基因的调控
B. 生长素浓度大于20mml/L时,促进侧根形成的效果显著
C. 由图可知,适宜浓度的BL与生长素可协同促进侧根的形成
D. 由图可知,随着BL浓度增大,拟南芥侧根形成率逐渐升高
29. 下列关于“引来繁花缀满枝,瓜熟蒂落也有时”现象的分析,错误的是( )
A. 环境因子只能通过激素来影响植物的各项生命活动
B. 这一现象是多种植物激素相互作用的结果
C. 适当喷2,4-D能延长“繁花缀满枝”的时间
D. 乙烯和脱落酸协同调节了“瓜熟蒂落”的过程
30. 下面关于生长素的生理作用及其应用的叙述中,正确的是( )
A. 植物的向光性是生长素的两重性体现
B. 为得到四倍体无子番茄,可用生长素类似物处理二倍体番茄未受精的雌蕊柱头
C. 高浓度生长素可促进乙烯的合成,说明生长素与乙烯具有协同作用
D. 单侧光会影响燕麦胚芽鞘生长素的横向运输,但不影响其极性运输
二、不定项选择题(本小题包括5道小题,每小题2分,共10分,每小题正确选项不定,选不全得1分,有错选的得0分)
31. 人体内环境稳态是神经—体液—免疫调节网络调控的结果,如图是人体内某些生命活 动的调节过程。下列说法正确的是( )
A. 进入低温环境后,图中信息分子A、B、C、D 的释放量均有所增加
B. 与调节方式乙相比,甲的作用时间短暂、作用范围局限、反应迅速
C. 信息分子 E 的作用方式是直接与受体接触
D. 信息分子 D 可以影响神经系统的发育和功能
32. 抗利尿激素(又称血管升压素)是由下丘脑的视上核和室旁核的神经细胞分泌的9肽激素,其主要作用是提高肾小管远曲端和集合管对水的通透性,促进水的吸收,是尿液浓缩和稀释的关键性调节激素,下图是人体水平衡调节机理示意图。有关说法错误的是( )
A. 下丘脑能调节水盐平衡和血糖平衡,并负责体温调节
B. 抗利尿激素通过主动运输方式进入细胞,促进相关基因表达
C. 抗利尿激素可以使膜上水通道蛋白数量增加进而加强对水的重吸收
D. 直接参与该激素合成和分泌过程的带膜细胞器有核糖体、内质网、高尔基体
33. 下列关于免疫失调的叙述,错误的是( )
A. 免疫缺陷病都是由于人体感染HIV引起的
B. 健康机体接触过敏原即可引发过敏反应
C. 对自身成分发生免疫反应时,只进行细胞免疫
D. 艾滋病患者常死于各种严重感染或恶性肿瘤等疾病
34. 图甲曲线表示不同浓度的生长素对根和茎生长情况的影响;将豌豆幼苗水平放置几小时后,取一段弯曲部位制成临时装片,观察到细胞大小如图乙所示。检测到Ⅰ侧生长素的浓度低于Ⅱ侧(图中·表示生长素的分布状况)。下列有关叙述正确的是( )
A. 该部位不可能是根尖的分生区
B. Ⅰ侧和Ⅱ侧的生长素浓度可分别对应曲线①的a和b所示的生长素浓度
C. 参与图乙现象调节的环境因素是重力
D. 生长素在图乙所示部位体现了低浓度促进生长,高浓度抑制生长
35. 为探究单侧光是使胚芽鞘尖端的生长素转移,还是将生长素分解,某研究性课题小组设计了如图所示实验(一段时间后,将图甲中的琼脂块放置到图乙中去掉尖端的胚芽鞘上)。下列有关说法正确的是( )
A. 如果胚芽鞘的长度关系为c<a=b=d,说明单侧光将向光侧生长素分解了
B. 琼脂块中的生长素能促进胚芽鞘生长,原因是生长素促进了细胞伸长
C. 该实验的自变量是①②③④四组琼脂块中的生长素浓度
D. 如果胚芽鞘的长度关系为c<a=b<d,说明单侧光将向光侧生长素转移了
三.非选择题(本题共5小题,共45分)
36. 人体生命活动的正常进行是在神经-体液-免疫调节网络共同作用下,各器官、系统协调参与的结果,是多种信息分子参与的结果。如图是人体内部分信息分子的作用示意图,字母A-F表示信息分子,①②表示相关生理变化。请据图回答:
(1)人体内信息分子B的分泌量受到____和____两种信息分子的调节,这是一种反馈调节机制。
(2)图中①过程表示肾小管细胞在____(C)的作用下,加强对水分的重吸收,从而使细胞外液渗透压降低。在这一神经调节过程中,感受器和效应器均位于____。
(3)研究发现,这些分泌信息分子E的细胞,除了直接受到较高血糖浓度的刺激时会增加分泌外,还可在下丘脑感受较高血糖浓度刺激时,通过某些神经作用于这些分泌细胞促进其的分泌,从而降低血糖,此时的调节方式是____。
(4)下丘脑神经细胞在接受信息分子A的作用时,存在的信号转换形式____,引起下丘脑兴奋,进一步通过____调节,引起骨骼肌战栗。
(5)信息分子D是____,信息分子A-F中不是通过血液运输到组织细胞发挥作用的是____。
37. 如图表示胰岛素分泌的调节过程及胰岛素的作用机理。请回答有关问题:
(1)影响胰岛B细胞分泌活动的物质有____。
(2)胰岛素与组织细胞膜上的受体结合后,一方面会增加细胞膜上____的数量,促进组织细胞摄入葡萄糖;另一方面能促进细胞内____的合成加快,从而使血糖浓度降低。
(3)糖尿病病因之一是患者血液中存在异常抗体。与抗体②引起的糖尿病相比,抗体①引起的糖尿病的症状较____,原因是____。从免疫学的角度分析,这两种异常抗体引起的糖尿病都属于____病。
38. 乳头瘤病毒(HPV)为DNA病毒,已知的亚型有100多种,分低危型和高危型。子宫颈癌主要由高危型持续感染所致,严重危害妇女的身心健康。图1是HPV入侵机体后,机体作出的免疫应答示意图,据图回答下列问题。
(1)图1中甲是____________细胞,其功能是______________________________。
(2)若要完全清除HPV病毒,还需要通过___________免疫产生抗体参与,过程如图2。大多数抗原经过A细胞的摄取和处理,可将其内部隐蔽的抗原决定簇暴露出来,然后呈递给[B]_________细胞;B淋巴细胞受到两个信号刺激后增殖分化形成[D]________细胞和记忆B细胞,这两个信号是:①____________________;②______________________________________________。
(3)目前,针对HPV已经研制出预防效果较好的四价疫苗和九价疫苗,HPV疫苗价数越多,其中所含的________________种类越多,可以预防的HPV类型越多。纯化HPV的衣壳蛋白以制备疫苗注入机体后一般不会引起细胞免疫,其原因是:__________________________________________________。
39. 草莓果实成熟通常经过绿果期、白果期和红果期等阶段;果实成熟过程除受多种植物激素的调节外,光和水分等环境因素也参与了调节。科研人员利用外源脱落酸(ABA)和生长素(IAA)对草莓果实成熟的影响进行了研究,结果如下图所示。请回答下列有关问题。
(1)在植物体内,生长素进行极性运输是以___________的方式进行的。生长素在细胞水平上具有促进细胞伸长生长和___________等作用。
(2)光作为一种信号,被草莓植株的光敏色素等受体捕获后,光敏色素被激活,信号经过转导,影响细胞核内___________,从而影响幼苗的形态建成。光敏色素在___________细胞内含量比较丰富。
(3)根据实验结果分析,施用___________能延迟草莓果实衰老,判断依据是___________。有人认为外施IAA和ABA会相互抑制对方的合成,可在此实验的基础上测定对照组中的___________含量、ABA处理组中的___________含量以及IAA处理组中的___________含量,再进行对比,予以验证。
(4)植物激素调节具有微量、高效性,但在植物的生长发育过程中,生长素在植物体需要源源不断的合成,其原因是___________。
40. 赤霉素(GA)能诱导α-淀粉酶的产生,促进种子萌发,6-甲基嘌呤是mRNA合成抑制剂,脱落酸(ABA)在将要脱落的器官和组织中含量较多。科学家用萌发的小麦种子进行实验,所得结果如图所示。回答下列问题:
(1)在小麦种子的萌发过程中,ABA与GA表现为____作用,ABA的作用机理可能与6-甲基嘌呤的____(填“不同”或“相似”)。
(2)GA除能促进种子萌发外,还有促进细胞伸长,从而引起植株增高,____、____等作用(答出2点)。
(3)6-甲基嘌呤能抑制GA诱导小麦种子合成α-淀粉酶,其实质是____;ABA对GA诱导小麦种子合成α-淀粉酶也有影响,说明在植物的生长发育过程中,各种植物激素是____共同调节的。
(4)植物的生命活动调节受基因的调控、激素的调节和环境因素的影响,请用箭头和文字表示调节植物生长发育的环境因素、植物激素和基因表达的关系____。
(5)为了探究GA诱导小麦种子合成α-淀粉酶的最适浓度,请补充实验设计思路:配制____的GA溶液,分别用它们处理小麦种子,测量每组小麦种子合成α-淀粉酶的____;该实验的自变量是____。2023—2024学年度第一学期期中检测题
高二生物
2023.11
注意事项:
1.本试卷共8页,答题纸2页,考试时间90分钟,满分100分。
2.答卷前请考生务必将试卷及答题纸内的信息项目填涂清楚。
3.请将所有答案正确填涂在答题纸上所对应的空白处,写在本试卷上无效。
4.考试结束后,只需交回答题纸。
一、单项选择题(本题包含30小题,每题1.5分,共45分,每小题只有一个正确答案)
1. 关于人体内激素的叙述,正确的是( )
A. 激素的化学本质都是蛋白质
B. 因激素直接参与细胞内多种生命活动,所以人体需要不断地产生激素
C. 激素在人体内含量较低,但有高效的生物催化作用
D. 激素在人体内作为信使传递信息而发挥作用
【答案】D
【解析】
【分析】1、激素调节是指动物机体通过各种内分泌腺分泌的激素,间接调节动物机体的活动。内分泌腺分泌的激素直接进入血液、随着血液循环到达身体各个部分,在一定的器官或组织中发生作用,从而协调动物机体新陈代谢、生长、发育、生殖及其它生理机能,使这些机能得到兴奋或抑制,使它们的活动加快或减慢。
2、激素调节的特点是微量和高效、通过体液进行运输、作用于靶器官、靶细胞。
【详解】A、激素的化学本质不都是蛋白质,如:甲状腺激素本质是氨基酸衍生物,性激素本质是脂质,A错误;
B、激素不参与细胞内生命活动,之所以人体需要不断地产生激素,是因为激素一旦起作用后马上就被灭活,B错误;
C、激素在人体内含量较低,有高效性,但没有生物催化作用,C错误;
D、激素在人体内种类多,量极微,既不组成细胞结构,又不提供能量,也不起催化作用,而是作为信息分子发挥作用,D正确。
故选D。
2. 下列关于生命活动调节的叙述,正确的有( )
①刺激支配肌肉的神经,引起该肌肉收缩的过程属于非条件反射
②垂体功能受损的幼犬会出现抗寒能力减弱等现象
③突触后膜上的受体与相应神经递质结合后,就会引起突触后膜的电位变化为外负内正
④甲亢病人体内促甲状腺激素的含量低于正常值
⑤糖尿病患者体内细胞吸收利用血糖的速率加快。
A. 一项B. 两项C. 三项D. 四项
【答案】B
【解析】
【分析】1、甲状腺激素的分级调节过程:下丘脑→促甲状腺激素释放激素→垂体→促甲状腺激素→甲状腺→甲状腺激素,同时甲状腺激素还能对下丘脑和垂体进行负反馈调节。
2、胰岛素是机体内唯一降低血糖的激素,胰岛素能促进全身组织细胞对葡萄糖的摄取和利用,并抑制糖原的分解和糖原异生,进而降低血糖浓度。
【详解】①反射需要完整的反射弧参与,因此刺激支配肌肉的神经,引起该肌肉收缩的过程不属于反射, ①错误;
②垂体能分泌促甲状腺激素,促进甲状腺分泌甲状腺激素,进而促进新陈代谢,增加产热,因此垂体功能受损的幼犬会出现抗寒能力减弱等现象,②正确;
③神经递质包括兴奋性和抑制性两种,其中兴奋性递质可使突触后膜的电位变为外负内正,而抑制性递质不会使突触后膜的电位变为外负内正,③错误;
④甲亢病人体内甲状腺激素水平偏高,但由于甲状腺激素存在负反馈调节,甲亢病人体内促甲状腺激素的含量低于正常值,④正确;
⑤糖尿病患者体内缺少胰岛素,因此组织细胞吸收利用血糖的速率减慢,⑤错误。
故选B。
3. 下面关于下丘脑功能的叙述中,正确的是( )
①大量出汗后,下丘脑分泌的抗利尿激素增加②在水平衡调节中,下丘脑同时是感受器、神经中枢、效应器③下丘脑是体温调节的中枢,在下丘脑产生冷觉和热觉④血糖浓度低时,下丘脑可通过有关神经的作用,促进胰岛A细胞的分泌活动⑤下丘脑、垂体、肾上腺皮质通过分级调节调控醛固酮的分泌,从而调节血钠的平衡⑥寒冷刺激使下丘脑分泌促甲状腺激素,促进甲状腺的活动来调节体温⑦下丘脑对肾上腺的调控既可通过神经调节,又可通过体液调节
A. ①②③⑦B. ①②④⑥C. ①③④⑤D. ①②④⑦
【答案】D
【解析】
【分析】下丘脑在机体稳态中的作用主要包括以下四个方面:①感受:渗透压感受器感受渗透压升降, 维持水代谢平衡。②传导:可将渗透压感受器产生的兴奋传导至大脑皮层,使之产生渴觉。③分泌:分泌促激素释放激素,作用于垂体,使之分泌相应的激素或促激素。在外界环境温度低时分泌促甲状腺激素释放激素。④调节:体温调节中枢、血糖调节中枢、渗透压调节中枢。
【详解】①人体剧烈运动大量出汗后,细胞外液渗透压会增大,下丘脑合成和分泌抗利尿激素增加,①正确;②当细胞外液渗透压升高后,下丘脑作为感受器感受到细胞外液渗透压变化,下丘脑作为水盐平衡中枢,参与水盐平衡的调节,下丘脑还作为效应器,合成并分泌抗利尿激素,②正确;③下丘脑是体温调节的中枢,但冷觉和热觉是在大脑皮层形成,③错误;④血糖浓度低时,下丘脑通过有关神经的作用,促进胰岛A细胞的分泌胰高血糖素,促进肝糖原分解,升高血糖,④正确;⑤醛固酮由肾上腺皮质分泌,其分泌受到下丘脑和垂体的调控,调节方式为分级调节,最终维持血钠含量的平衡,⑤正确;⑥寒冷刺激使下丘脑分泌促甲状腺激素释放激素,促进垂体释放促甲状腺激素,进而促进甲状腺合成分泌甲状腺激素,通过甲状腺激素的的作用来调节体温,⑥错误;⑦肾上腺既有神经与之相连,又有相关激素的特异性受体,因此下丘脑对肾上腺的调控既可通过神经调节,又可通过体液调节,⑦正确。ABC错误,D正确。
故选D。
4. 如下图①-④表示甲刺激所引起的调节过程,乙表示参与调节的重要器官,下列有关叙述不正确的是( )
A. 若甲刺激为食物过咸,则在乙处下丘脑产生渴觉,且垂体释放抗利尿激素增多
B. 若甲刺激为血糖浓度升高,则“甲刺激→乙→胰岛”过程属于神经调节
C. 若甲刺激为寒冷条件,则“甲刺激→乙→垂体→甲状腺”过程中存在分级调节
D. 图中乙表示下丘脑,②过程主要通过体液调节实现
【答案】A
【解析】
【分析】1、下丘脑功能:
①感受:渗透压感受器感受渗透压升降,维持水代谢平衡;
②传导:可将渗透压感受器产生的兴奋传导至大脑皮层,使之产生渴觉;
③分泌:分泌促激素释放激素,作用于垂体,使之分泌相应的激素或促激素。在外界环境温度低时分泌促甲状腺激素释放激素,在细胞外液渗透压升高时促使垂体分泌抗利尿激素;
④调节:体温调节中枢、血糖调节中枢、渗透压调节中枢。
2、题图分析,图中乙表示下丘脑,②过程为下丘脑分泌促甲状腺激素释放激素、抗利尿激素到达垂体。
【详解】A、若甲刺激为食物过咸,细胞外液渗透压升高,下丘脑渗透压感受器感受到兴奋后,通过传入神经传到大脑皮层渴觉中枢,在大脑皮层产生渴觉,且下丘脑分泌、垂体释放抗利尿激素增多,A错误;
B、若甲刺激为血糖浓度升高,则“甲刺激→乙→胰岛”过程是高浓度血糖刺激血糖感受器,通过传入神经传到下丘脑血糖调节中枢,再通过传出神经到达胰岛B细胞,属于神经调节,B正确;
C、若甲刺激为寒冷条件,则“甲刺激→乙→垂体→甲状腺“过程是寒冷刺激皮肤冷觉感受器,通过传入神经传到下丘脑体温调节中枢,通过传出神经到达下丘脑神经分泌细胞,分泌促甲状腺激素释放激素作用于垂体,促进垂体分泌促甲状腺激素,作用于甲状腺,促进甲状腺分泌甲状腺激素,增强新陈代谢,使体温升高,在该过程中存在激素分级调节,C正确;
D、图中乙表示下丘脑,②过程可表示为下丘脑分泌促甲状腺激素释放激素通过体液运输到达垂体,所以②过程主要通过激素调节实现,激素调节是体液调节的重要内容,D正确。
故选A。
5. 植物性神经系统通常是指支配内脏器官的传出神经,分布于人体的平滑肌、心肌和腺体等部位,调节机体的消化、呼吸、分泌、生长和繁殖等多种生理机能。植物性神经系统包括交感神经和副交感神经,它们的作用既相互拮抗又协调统一。交感神经的作用主要是保证人体在紧张、运动状态时的生理需要,而副交感神经的作用主要是维持安静、休息时的生理功能。据此推测,下列有关叙述错误的是( )
A. 闪身躲过一辆汽车后心跳加快,此时交感神经兴奋、肾上腺素分泌增多
B. 不少内分泌腺受神经系统的调节,此时神经调节可以看做体液调节的一个环节
C. 人在恐惧时瞳孔放大,主要是由交感神经支配;安静后瞳孔缩小,主要是由副交感神经支配
D. 饭后立即进行剧烈运动会影响消化,原因可能是运动时副交感神经活动减弱,使胃肠蠕动减弱,消化腺分泌功能下降
【答案】B
【解析】
【分析】自主神经系统由交感神经和副交感神经两部分组成,它们的作用通常是相反的。
【详解】A、当人体处于兴奋状态时,交感神经活动占据优势,闪身躲过一辆汽车后心跳加快,此时交感神经兴奋、肾上腺素分泌增多,A正确;
B、不少内分泌腺受神经系统的调节,此时体液调节可以看做神经调节的一个环节,B错误;
C、人在恐惧时瞳孔放大,主要是由交感神经支配使瞳孔扩张;当人处于安静状态时,副交感神经活动则占据优势,安静后瞳孔缩小,主要是由副交感神经支配使瞳孔收缩,C正确;
D、当人处于安静状态时,副交感神经活动则占据优势,此时胃肠的蠕动和消化液的分泌会加强,有利于食物的消化和营养物质的吸收,因此饭后立即进行剧烈运动会影响消化,原因可能是运动时副交感神经活动减弱,使胃肠蠕动减弱,消化腺分泌功能下降,D正确。
故选B。
6. 如图表示动物生命活动过程,下列相关叙述错误的是( )
A. 若该图为反射弧的结构模式图,则c表示神经中枢
B. 若该图表示甲状腺激素分泌的分级调节,则d表示促甲状腺激素释放激素
C. 若该图表示生命活动所需物质的运输过程,则a、b、c分别表示外界环境、内环境和细胞
D. 若该图表示血糖的神经-体液调节途径,则a表示下丘脑,b、c、d、e分别表示有关神经、胰岛、胰岛素或胰高血糖素、靶器官或靶细胞
【答案】B
【解析】
【分析】析题图∶ 图示表示人体和人体细胞内某些信息传递机制的模式图,图中箭头表示信息传递的方向。该图可表示反射弧(a为感受器、b为传入神经、c为神经中枢、d为传出神经、e为效应器); 该图为甲状腺激素的分级调节,则a为下丘脑,c为垂体,e为甲状腺;该图表示细胞中遗传信息传递的过程,a为DNA、c为RNA、e为多肽或蛋白质、b为转录、d为翻译。
【详解】A、若该图为反射弧的结构模式图,则a为感受器,b为传入神经,为神经中枢,d为传出神经,e为效应器,A正确;
B、若该图表示甲状腺激素的分级调节,则a为下丘脑,c为(腺)垂体,e为甲状腺,d表示由腺垂体释放的促甲状腺激素,B错误;
C、细胞通过内环境与外界环境进行物质交换,若该图表示生命活动所需物质的运输过程,则a、b、c分别表示外界环境、内环境和细胞,C正确;
D、若该图表示血糖的神经-体液调节途径,则a表示下丘脑(血糖调节中枢),b、c、d、e分别表示有关神经、胰岛、胰岛素或胰高血糖素、靶器官或靶细胞,D正确。
故选B。
7. 下图表示内环境稳态的调节机制。据图分析,下列说法正确的是( )
A. 内环境主要包括血浆、淋巴液和组织液,内环境是机体代谢的主要场所
B. 图中③、⑤、⑧可以代表的物质依次是神经递质、细胞因子和激素
C. ⑧可表示垂体产生的抗利尿激素,当细胞外液渗透压升高时,⑧分泌量增加
D. 若⑥表示某抗原入侵,则不能识别该抗原的细胞有浆细胞、细胞毒性T细胞等
【答案】B
【解析】
【分析】阅读题干和题图可知,本题是神经调节、免疫调节、体液调节与内环境稳态的关系的综合性题目,先解读题图梳理四者之间的关系,然后根据选项的具体描述分析相关知识点,综合判断。
【详解】A、内环境是由细胞外液构成的液体环境,主要包括血浆、淋巴液和组织液,细胞质基质是机体代谢的主要场所,A错误;
B、据图示可知,③由神经系统产生、⑤由免疫系统产生、⑧由内分泌系统产生,则它们可以代表的物质依次是神经递质、细胞因子和激素,B正确;
C、抗利尿激素由下丘脑产生,垂体释放,C错误;
D、细胞毒性T细胞能识别抗原,D错误。
故选B。
8. 人体血糖调节过程如图所示,下列相关叙述错误的是( )
A. 激素①②分别是胰岛素和胰高血糖素
B. 在血糖调节上,激素①与②共同维持血糖含量的相对稳定
C. 血糖升高时,下丘脑通过神经支配胰岛B细胞分泌①
D. 血糖降低时下丘脑的传出神经兴奋,最终可促使肌糖原分解成葡萄糖
【答案】D
【解析】
【分析】据图分析:①能够使血糖下降,判断①是胰岛素;②能够使血糖上升,判断②是胰高血糖素.血糖升高可直接刺激胰岛B细胞分泌胰岛素,是体液调节;血糖下降刺激下丘脑,通过神经支配胰岛A细胞分泌胰高血糖素,从而使血糖上升的过程应该属于神经和体液的共同调节。
【详解】A、根据分析可知,①是胰岛素,②是胰高血糖素,A正确;
B、在血糖调节上,激素①与②相互拮抗,共同维持血糖含量的相对稳定,B正确;
C、血糖升高,刺激下丘脑血糖感受器,可以通过神经支配胰岛B细胞分泌胰岛素,C正确;
D、血糖降低时,肌糖原不能分解为葡萄糖,D错误。
故选D。
9. 为了探究下丘脑在体温调节中的作用,某科研工作者将多只体重和生存状况等相同的小鼠随机均分为甲、乙两组。甲组切除下丘脑,乙组正常手术但不切除下丘脑,然后将两组小鼠同时置于寒冷环境中。下列有关叙述错误的是( )
A. 选用多只小鼠的目的是避免个体差异造成的误差
B. 本实验的自变量是下丘脑的有无,体重、生理状况和手术属于无关变量,要保持相同
C. 甲组小鼠不能产生冷觉,乙组小鼠能产生冷觉
D. 甲组小鼠的排尿量大于乙组
【答案】C
【解析】
【分析】本实验的自变量是下丘脑的有无,体重、生理状况和手术属于无关变量,要保持相同且适宜,冷觉的形成部位在大脑皮层,下丘脑是体温调节中枢,在寒冷环境中,甲组小鼠能产生冷觉,不能维持正常体温,耗氧量比乙组小鼠低。
【详解】A、实验时每组用多只小鼠,取平均值,可以防止因个体差异造成的误差,A正确;
B、根据题干分析,“甲组切除下丘脑,乙组正常手术但不切除下丘脑”,说明该实验中自变量是下丘脑的有无,而体重、生理状况和手术属于无关变量,为遵循单一变量原则,无关变量需保持相同且适宜,B正确;
C、甲组小鼠虽切除下丘脑,但仍具有大脑皮层,能产生冷觉,乙组小鼠大脑皮层也正常,故也能产生冷觉,C错误;
D、甲组小鼠下丘脑被切除,则抗利尿激素分泌减少,排尿量大于乙组,D正确。
故选C。
10. 下列有关人体生命活动调节的叙述正确的是( )
A. 人体处于寒冷环境时,机体的产热量大于散热量
B. 眼球被撞击,产生眼冒金星的感觉属于非条件反射
C. 促甲状腺激素的增加抑制下丘脑分泌
D. 胰腺分泌胰液的过程受促胰液素调节
【答案】D
【解析】
【分析】完成反射的结构基础是反射弧;体温的相对恒定,是机体产热量和散热量保持动态平衡的结果;激素的分泌存在分级调节和反馈调节过程。
【详解】A、人体处于寒冷环境时,人产热量和散热量处于动态平衡,使得体温维持相对恒定,A错误;
B、眼球被撞击,产生眼冒金星的感觉没有构成一个完成的反射弧,不属于反射,B错误;
C、垂体分泌促甲状腺激素能促进甲状腺分泌甲状腺激素,当血液中甲状腺激素的含量升高时,会抑制下丘脑的分泌,而非促甲状腺激素直接抑制下丘脑分泌,C错误;
D、小肠黏膜会分泌促胰液素,进入血液作用于胰腺,从而分泌胰液,D正确。
故选D。
【点睛】反射完成的条件:完成的反射弧;足够强度的刺激。
11. 龙舟运动是一项中国传统体育运动,某同学参加龙舟训练后,感觉浑身酸痛,并伴随着大量出汗等。下列有关叙述正确的是( )
A. 运动后感觉到酸痛,产生这种感觉的中枢在下丘脑
B. 运动过程大量消耗能量,其血糖浓度会大幅度下降
C. 大量流汗导致Na+流失,肾上腺皮质分泌醛固酮增加
D. 剧烈运动中,肌细胞的代谢产物会使组织液的pH升高
【答案】C
【解析】
【分析】大量出汗会丢失大量水分和无机盐,故应该及时补偿盐水,并注意适当散热,维持水盐与体温平衡。
【详解】A、感觉的产生部位均是大脑皮层,A错误;
B、由于能量大量消耗,其血液中的血糖浓度会下降,此时胰高血糖素分泌量增加,促进肝糖原分解,维持血糖浓度,故血糖浓度不会大幅度下降,B错误;
C、大量流汗导致Na+流失,血液中K+浓度升高,可直接作用于肾上腺皮质,引起醛固酮分泌增加,C正确;
D、活动的过程中,无氧呼吸产生了乳酸,会使pH略有降低,但由于人体缓冲物质的调节作用,内环境pH维持相对稳定的状态,D错误。
故选C。
12. 如图为下丘脑参与的人体生命活动调节的部分示意图,其中字母代表有关器官或细胞,数字代表有关激素。据图分析下列说法正确的是( )
A. 下丘脑既参与了神经调节,又参与了激素调节
B. C表示胰岛A细胞,D、E分别表示垂体和肾
C. 激素②④之间和激素④⑦之间均为协同作用
D 寒冷条件下,激素④⑦分泌逐渐增多,激素⑤⑥分泌逐渐减少
【答案】A
【解析】
【分析】由题图分析:A产生的②能使血糖浓度下降,可得②为胰岛素,A为胰岛B细胞;③④可使血糖浓度升高,并且④还可以维持体温的作用,可知③是胰高血糖素,对应的B是胰岛A细胞,并由甲状腺分泌的⑦甲状腺激素与④共同维持体温,所以④为肾上腺素,C就为肾上腺;⑥作用于甲状腺,⑥为促甲状腺激素,则可知D为垂体,⑤为促甲状腺激素释放激素; E调节尿量减少,E为肾小管和集合管,则①是抗利尿激素。
【详解】A、下丘脑在神经调节中起到神经中枢的作用,又能分泌多种激素参与激素调节,A正确;
B、③为胰高血糖素,B为胰岛A细胞;④为肾上腺素,C为肾上腺细胞,D表示垂体,E表示肾脏,B错误;
C、协同作用指不同激素对同一生理效应有相同的作用,拮抗作用指不同激素对同一生理效应有相反的作用,激素②胰岛素降低血糖、④肾上腺素升高血糖,两则之间为拮抗作用,激素④肾上腺素、⑦甲状腺激素都可以提高细胞代谢,两则之间为协同作用,C错误;
D、寒冷条件下,机体的产热增加,散热减少,激素④肾上腺素,⑦甲状腺激素的分泌均会逐渐增加,提高代谢,增加产热;寒冷条件下,⑤(促甲状腺激素释放激素)、⑥(促甲状腺激素)的释放促进⑦甲状腺激素释放,故⑤(促甲状腺激素释放激素)、⑥(促甲状腺激素)分泌增多,D错误。
故选A。
13. 下列关于免疫活性物质的叙述,错误的是( )
A. 免疫活性物质就是指由免疫细胞产生的、发挥免疫作用的物质
B. 溶菌酶、淋巴细胞分泌的细胞因子等属于免疫活性物质
C. 细胞因子能促进B细胞的分裂、分化过程
D. 可用人工标记的抗体对机体组织中的抗原进行检测
【答案】A
【解析】
【分析】人体的免疫系统包括免疫器官、免疫细胞和免疫活性物质。免疫器官包括骨髓、扁桃体、胸腺、脾和淋巴结等,是免疫细胞生成、成熟和集中分布的场所;免疫细胞包括树突状细胞、巨噬细胞和淋巴细胞;免疫活性物质是由免疫细胞或其它细胞产生的,能发挥免疫作用的物质,包括溶菌酶、抗体和细胞因子等。
【详解】A、免疫活性物质是由免疫细胞或其它细胞产生的,能发挥免疫作用的物质,A错误;
B、免疫活性物质包括溶菌酶和淋巴细胞分泌的细胞因子等,B正确;
C、在体液免疫中,T细胞产生的细胞因子能促进B细胞的分裂、分化过程,C正确;
D、利于抗体和抗原特异性结合的特性,可用人工标记的抗体对机体组织中的抗原进行检测,D正确。
故选A。
14. 人若被生锈的钉子扎伤脚底、手指等部位,需注射破伤风抗毒素或破伤风免疫球蛋白,必要时可以接种破伤风疫苗。下列相关叙述错误的是( )
A. 注射破伤风免疫球蛋白的疗效要比接种破伤风疫苗及时、有效
B. 破伤风抗毒素中的主要有效成分为破伤风杆菌表面抗原
C. 接种破伤风疫苗可引起机体产生特异性免疫反应
D. B细胞的激活需要破伤风杆菌表面抗原和辅助性T细胞提供信号
【答案】B
【解析】
【分析】1、注射疫苗,引起人体的免疫反应,在体内产生抗体和记忆细胞,进而获得了对该抗原的抵抗能力。
2、体液免疫:病原体侵入机体后,一些病原体被树突状细胞、B细胞等抗原呈递细胞摄取,这为激活B细胞提供了第一个信号,抗原呈递细胞将抗原处理后呈递在细胞表面,然后传递给辅助性T细胞,辅助性T细胞表面的特定分子发生变化并与B细胞结合,这为激活B细胞提供了第二个信号,辅助性T细胞开始分裂、分化,并分泌细胞因子,B细胞受到两个信号的刺激后开始分裂、分化,大部分分化为浆细胞,小部分分化为记忆B细胞,细胞因子促进B细胞的分裂、分化过程,浆细胞产生和分泌大量抗体,抗体可以随体液在全身循环并与这种病原体结合,抗体与病原体结合可以抑制病原体增殖或对人体细胞的黏附。
【详解】A、接种破伤风疫苗能引起机体的免疫反应,产生抗体中和破伤风毒素,而破伤风免疫球蛋白,含有破伤风抗体,注射进入人体后,可以直接中和破伤风毒素,比接种破伤风疫苗及时、有效,A正确;
B、破伤风抗毒素是能与破伤风毒素特异性结合的抗体,不是抗原,B错误;
C、疫苗相当于抗原,接种破伤风疫苗可引起机体产生特异性免疫反应,C正确;
D、病原体侵入机体后,一些病原体被树突状细胞、B细胞等抗原呈递细胞摄取,这为激活B细胞提供了第一个信号,抗原呈递细胞将抗原处理后呈递在细胞表面,然后传递给辅助性T细胞,辅助性T细胞表面的特定分子发生变化并与B细胞结合,这为激活B细胞提供了第二个信号,因此B细胞的激活需要破伤风杆菌表面抗原和辅助性T细胞提供信号,D正确。
故选B。
15. 下列关于免疫调节的叙述正确的是( )
A. 若病原体不具有细胞结构,就不会使人体产生抗体
B. 浆细胞可以直接杀死病原体,细胞毒性T细胞杀死靶细胞
C. 病原体裂解后再注射到人体,就不会使人体产生抗体
D. 疫苗通常是用灭活的或减毒的病原体制成的生物制品
【答案】D
【解析】
【分析】1、大多数病原体经过吞噬细胞等的摄取和处理,暴露出这种病原体所特有的抗原,将抗原传递给辅助性T细胞,刺激辅助性T细胞产生细胞因子。少数抗原直接刺激B细胞,B细胞受到刺激后,在淋巴因子的作用下,开始一系列的增殖、分化,大部分分化成浆细胞,产生抗体,小部分形成记忆细胞。抗体可以和病原体结合,从而抑制病原体的繁殖或对人体细胞的附着。在多数情况下,抗原和抗体结合后会发生进一步变化,如形成沉淀或细胞集团,进而被吞噬细胞吞噬消化。记忆细胞可以在抗原消失后很长时间内保持对这种抗原的记忆,当再接触这种抗原时,能迅速增殖分化,快速产生大量的抗体。
2、细胞毒性T细胞在接受抗原的刺激后,通过分化形成新的细胞毒性T细胞,细胞毒性T细胞可以与被抗原入侵的宿主细胞密切接触,使这些细胞裂解死亡。病原体失去了寄生的基础,因而能被吞噬、消灭。
【详解】A、病毒无细胞结构,侵入人体后也可以作为抗原刺激机体免疫反应产生抗体,A错误;
B、细胞毒性T细胞可以直接裂解靶细胞,但浆细胞不能直接杀死病原体,而是通过产生抗体,抗体和抗原形成沉淀或细胞基团进而被吞噬细胞吞噬消化,B错误;
C、病原体裂解后,抗原特性暴露,再注入人体,会作为抗原刺激机体免疫反应产生抗体,C错误;
D、疫苗主要就是由致病菌的少量有害物质经过加工而产生出来的,通常是用灭活的或减毒的病原体制成的,可以刺激机体产生抗体,D正确。
故选D。
16. 环孢素A是霉菌的一种代谢产物,它能选择性地抑制辅助性T细胞的增殖。那么,环孢素A可用于( )
A. 预防和治疗艾滋病
B. 降低恶性肿瘤的发病率
C. 降低移植器官被排斥的概率
D. 清除宿主细胞内的结核分枝杆菌
【答案】C
【解析】
【分析】器官移植面临的最大问题是免疫排斥,而免疫排斥是由T细胞引起的。
【详解】A、根据题干信息“环孢素A是霉菌的一种代谢产物,它能选择性地抑制辅助性T细胞的增殖”可知,环孢素A不能预防和治疗艾滋病,A错误;
BC、环孢素A的作用相当于免疫抑制剂,可降低移植器官被排斥的概率,但不能降低恶性肿瘤的发病率,B错误、C正确;
D、环孢素A能降低机体免疫防御功能,不利于清除宿主细胞内的结核分枝杆菌,D错误。
故选C。
17. 下列属于非特异性免疫的是( )
①预防接种乙肝疫苗②血浆中溶菌酶对病原体的水解作用③抗毒素与细菌外毒素结合④吞噬细胞对细胞集团的吞噬消化⑤激活的细胞毒性T细胞裂解靶细胞⑥鼻黏膜分泌的黏液对病菌的黏附⑦皮肤的阻挡作用⑧胃液对病菌的杀灭作用
A. ②④⑥⑦B. ①③④⑤
C. ①③④⑥D. ②⑥⑦⑧
【答案】D
【解析】
【分析】人体免疫系统的三道防线:
(1)第一道:皮肤、黏膜的屏障作用及皮肤、黏膜的分泌物(泪液、唾液)的杀灭作用;
(2)第二道:吞噬细胞的吞噬作用及体液中杀菌物质的杀灭作用;
(3)第三道:免疫器官、免疫细胞、免疫物质共同组成的免疫系统.其中第一道和第二道防线属于非特异性免疫,第三道防线属于特异性免疫。
【详解】①预防接种乙肝疫苗,属于特异性免疫的人工主动免疫,①错误;
②血浆中溶菌酶对病原体的水解作用属于人体免疫的第二道防线,属于非特异性免疫,②正确;
③抗毒素与细菌外毒素结合属于特异性免疫,③错误;
④吞噬细胞对细胞集团的吞噬消化属于体液免疫,④错误;
⑤激活的细胞毒性T细胞裂解靶细胞属于细胞免疫,⑤错误;
⑥鼻黏膜分泌的黏液对病菌的黏附属于人体免疫的第一道防线,是非特异性免疫,⑥正确;
⑦皮肤的阻挡作用属于人体免疫的第一道防线,是非特异性免疫,⑦正确;
⑧胃液对病菌的杀灭作用属于非特异性免疫,⑧正确。
故选D。
【点睛】
18. 胰岛素依赖型糖尿病是一种自身免疫病,主要表现为胰岛B细胞数量减少,血液中胰岛素浓度低、血糖浓度高。下列叙述正确的是( )
A. 胰岛B细胞是胰岛素依赖型糖尿病患者的自身抗原
B. 胰岛素和胰高血糖素通过协同作用调节血糖平衡
C. 胰腺导管堵塞会导致胰岛素无法排出,血糖浓度升高
D. 该种自身免疫病可通过口服胰岛素进行治疗
【答案】A
【解析】
【分析】血糖平衡调节:(1)胰岛素的作用:①促进各组织、细胞对血糖的吸收;②促进葡萄糖的氧化分解;③促进肝脏、肌肉组织合成糖原;④促进葡萄糖转化为非糖物质; ⑤抑制肝糖原的分解;⑥抑制非糖物质转化为葡萄糖。(2)胰高血糖素的作用:①促进肝糖原分解;②促进非糖物质转化为葡萄糖。
【详解】A、胰岛素依赖型糖尿病是一种自身免疫病,主要表现为胰岛B细胞数量减少,说明胰岛B细胞是胰岛素依赖型糖尿病患者的自身抗原,抗体与胰岛B细胞结合导致其分泌胰岛素减少,A正确;
B、胰岛素能降低血糖,胰高血糖素能升高血糖,二者通过拮抗作用调节血糖平衡,B错误;
C、胰岛素属于内分泌腺分泌的激素,不需要导管,所以胰腺导管堵塞不会导致胰岛素排出,C错误;
D、胰岛素的本质为蛋白质,口服后会被消化酶分解,D错误。
故选A。
19. 编码乙肝病毒(HBV)表面S蛋白的基因疫苗,被小白鼠骨骼肌细胞吸收后可表达出S蛋白。S蛋白(抗原)引发一系列的体液免疫和细胞免疫。图中数字代表细胞,字母代表生理过程,细胞⑦可诱导靶细胞裂解。有关分析不正确的是( )
A. 图甲中细胞①和⑤均是T细胞,细胞⑦是细胞毒性T细胞
B. 树突状细胞的功能是摄取和处理抗原,呈递抗原S蛋白
C. 经图甲中N过程形成的细胞③与细胞⑦细胞膜上均缺少抗原S蛋白的受体
D. 细胞③分泌的抗体与病原体结合后,形成细胞沉淀,进而被其他免疫细胞吞噬消化
【答案】C
【解析】
【分析】分析题图可知,图甲是S蛋白(抗原)引发系列的体液免疫和细胞免疫,其中①为辅助性T细胞,能呈递抗原;②为B细胞;③为浆细胞,能合成与分泌抗体;④为记忆细胞;⑤为细胞毒性T细胞;⑥为记忆细胞;⑦为细胞毒性T细胞,能将靶细胞裂解死亡。
【详解】A、由分析可知,图甲中细胞①和⑤均属于T细胞,细胞⑦是细胞毒性T细胞,A正确;
B、树突状细胞是抗原呈递细胞,其功能是摄取和处理抗原,呈递抗原S蛋白,B正确;
C、经图甲中N过程形成的细胞③是浆细胞,不能识别抗原,其细胞膜上缺少抗原S蛋白的受体,细胞⑦是细胞毒性T细胞,细胞膜上有该受体,C错误;
D、细胞③浆细胞分泌的抗体与病原体结合后,形成细胞沉淀,被其他免疫细胞吞噬消化,D正确。
故选C。
【点睛】
20. 植物激素对植物的生长发育有显著影响。下列相关叙述错误的是( )
A. 色氨酸可经一系列反应转变为IAA
B. 激素的含量随植物生长发育而变化
C. 赤霉素对果实的发育有抑制作用
D. 干旱条件下植物能合成较多的脱落酸
【答案】C
【解析】
【分析】本题主要考查植物激素的作用的相关知识;考查考生对知识的理解能力、记忆能力以及分析问题、解决问题的能力。
【详解】IAA是由细胞中色氨酸通过一系列的化学变化形成的,A正确;激素的含量是随着不同的生长发育时期而不断变化的,B正确;赤霉素的生理作用是促进细胞伸长,从而引起茎秆伸长和植物增高,没有对果实的发育抑制作用,C错误;干旱条件下植物能合成较多的脱落酸,使叶片脱落有利于减少蒸腾作用,D正确。故选C。
【点睛】要熟记植物激素作用:生长素类具有促进植物生长的作用,在生产上的应用主要有:(1)促进扦插的枝条生根;(2)促进果实发育;(3)防止落花落果;赤霉素的生理作用是促进细胞伸长,从而引起茎秆伸长和植物增高。此外,它还有防止器官脱落和解除种子、块茎休眠促进萌发等作用;乙烯具有催熟的作用。
21. 独脚金内酯是一类新型植物激素,具有抑制侧枝生长等多种生理功能。细胞分裂素具有促进侧芽生长的功能。为了探究这两种激素在调节侧枝生长方面的相互作用机制,研究者用人工合成的细胞分裂素类似物6-BA和独脚金内酯类似物GR24等试剂,以独脚金内酯合成突变体和受体突变体豌豆为实验材料进行相关实验,结果如下图所示,下列叙述错误的是( )
A. 实验要在光照和温度可控的温室中进行,目的是排除光照和温度对实验结果的影响
B. 实验材料是豌豆原本不发育的第三侧芽,选择此侧芽为材料实验现象更明显
C. 由实验结果可知,6-BA促进侧芽生长的效果在突变体1和突变体2中比野生型更明显
D. 据实验结果推知,突变体2是独脚金内酯合成突变体
【答案】D
【解析】
【分析】由柱形图可知,该实验的自变量是不同激素的处理、植物种类,因变量是第三侧枝的长度,其他属于无关变量,无关变量应该保持一致且适宜;用6-BA处理后,与野生型相比,突变体1和突变体2的第三侧枝生长更显著;与单独用6-BA处理相比,6-BA+GR24处理后,突变体1和突变体2第三侧枝长度都缩短,与突变体2相比,突变体1缩短的效果更明显。
【详解】A、由题图可知,该实验的自变量是不同激素处理及植物类型,光照和温度属于无关变量,整个实验在光照和温度可控的温室中进行,目的是控制无关变量相同且适宜,排除光照和温度对实验结果的影响,A正确;
B、实验处理和测量的材料都是豌豆原本不发育的第三侧芽,选择此侧芽的目的是使实验现象更明显,更易观察,B正确;
C、由柱形图可知,与野生型相比,6-BA促进侧芽生长的效果在突变体1和突变体2中更明显,C正确;
D、由题图可知,突变体1加入6-BA和GR24的组比单独加6-BA侧枝长度短得比突变体2更明显,因此突变体1是独脚金内酯合成突变体,D错误。
故选D。
【点睛】本题考查学生理解植物激素的作用,学会分析实验目的、因变量、自变量、无关变量,学会控制无关变量,并具备分析实验结果、获取结论的能力。
22. 图为不同浓度的生长素对某植物生长的影响曲线图。下列叙述不正确的是( )
A. 生长素促进该植物生长的最适浓度是g
B. 生长素的浓度从g提高到e,其抑制作用逐渐增强
C. 植物的横放根向地生长时,近地侧的生长素浓度大于e
D. 该图能体现生长素具有低浓度促进,高浓度抑制的作用特点
【答案】B
【解析】
【分析】图中H点对应的浓度g为最适生长素浓度,C点的浓度e为既不促进也不抑制的浓度,A、B两点对应的浓度促进作用相同,生长素浓度大于C点的浓度e时会抑制生长。
【详解】A、识图分析可知,图中H点对应的生长素浓度g为促进相应植物生长的最适浓度,A正确;
B、识图分析可知,生长素的浓度从g提高到e时,其对植物生长的促进作用逐渐减弱,B错误;
C、植物的横放根向地生长时,受到重力影响,向地侧的生长素浓度较高抑制根的生长,因此其浓度大于图中的e,C正确;
D、图中体现了低浓度生长素(在e浓度之前)促进生长,高浓度生长素(大于e浓度)抑制生长,因此能体现生长素具有低浓度促进,高浓度抑制的作用特点,D正确。
故选B。
23. 为探索生长素类似物促进插条生根的最适浓度,某生物兴趣小组先做了一个预实验,用浓度由低到高(a~d)的NAA溶液处理柳树插条促使其生根,得到结果如下表。下列分析错误的是( )
A. 由清水组推断该实验中选用的柳树插条可能带有相同数量的芽或幼叶
B. 正式实验的浓度梯度设计应在a~b之间
C. 该预实验说明NAA溶液对柳树插条生根的作用具有两重性
D. 选用插条的长势、处理时间的长短等属于本实验的无关变量
【答案】B
【解析】
【分析】1、生长素生理作用:促进生长、促进扦插的枝条生根、促进果实的发育;特点:具有双重性,即低浓度促进生长,高浓度抑制生长。
2、根据题意和图表分析可知:本实验的自变量为生长素类似物溶液浓度,因变量是生根数量,植物插条生长状况,每组的枝条数量都是无关变量,无关变量各组的设置要遵循等量性原则。
【详解】A、由于在清水中也能生根,而带芽或幼叶的插条能产生生长素,促进插条生根,所以实验中用于扦插的枝条可能带有芽或幼叶,A正确;
B、正式实验的浓度梯度设计应在a~c之间,B错误;
C、从表格中看出,随着浓度的增加,生根数目先增加后减少,在浓度d时生根数比清水中少,说明了NAA对柳树插条生根的作用具有两重性,C正确;
D、实验自变量是NAA的浓度,所以选用插条的长势、处理时间的长短等属于本实验的无关变量,D正确。
故选B。
24. 研究表明,外源多胺能抑制生长素的极性运输。下列相关叙述错误的是( )
A. 生长素的极性运输需要消耗能量
B. 生长素主要在顶芽合成,细胞分裂素主要在侧芽合成
C. 施用适宜浓度的外源多胺能促进侧芽发育
D. 光照、温度等环境因子会影响植物激素的合成
【答案】B
【解析】
【分析】1、产生:主要是幼嫩的芽、叶和发育中的种子。2、分布:集中分布于生长旺盛的部位,如胚芽鞘、芽、和根顶端的分生组织、形成层、发育中的种子等处。3、运输:(1)极性运输:生长素只能由形态学上端运向形态学下端;极性运输是细胞的主动运输。在成熟组织中可以通过韧皮部进行非极性运输。(2)横向运输:影响因素--单侧光、重力、离心力。
【详解】A、生长素的极性运输属于主动运输,因此需要消耗细胞释放的能量,A正确;
B、细胞分裂素主要由根尖合成,B错误;
C、施用适宜浓度的外源多胺,抑制生长素的极性运输,则侧芽生长素浓度降低,促进侧芽发育,C正确;
D、光照、温度等环境因子的变化,会引起植物体内产生包括植物激素合成在内的多种变化,进而对基因组的表达进行调节,D正确。
故选B。
【点睛】
25. 植物的形态建成与植物激素和环境条件密不可分。下列相关说法错误的是( )
A. 生长素在细胞水平上通过促进细胞伸长生长、诱导细胞分化等方面起作用
B. 茎的背地性体现了生长素低浓度促进生长,高浓度抑制生长的特点
C. “淀粉—平衡石假说”认为平衡石细胞将重力信号转变成运输生长素的信号
D. 植物的生长发育过程始终在环境因素的影响和调节下完成
【答案】B
【解析】
【分析】1、植物激素是由植物体内产生,能从产生部位运送到作用部位,对植物的生长发育有显著影响的微量有机物,包括生长素、赤霉素、细胞分裂素、脱落酸和乙烯。
2、植物的生长发育,在根本上是基因组在一定时间和空间上程序性表达的结果,同时也会受到环境因素的影响。
【详解】A、生长素在细胞水平上既能促进细胞的伸长生长,也能促进细胞分化,A正确;
B、茎的背地性体现了生长素促进生长的作用,没有体现高浓度抑制生长的特点,B错误;
C、平衡石细胞中的“淀粉体”会沿着重力方向沉降,引起植物体内一系列信号分子的改变,如通过生长素的运输导致生长素沿着重力刺激的方向不对称分布,说明“淀粉体”能将重力信号转换成运输生长素的信号,C正确;
D、植物的生长发育过程会受到环境因素的影响、在基因的调节下完成,D正确。
故选B。
26. 如图所示为赤霉素与生长素之间的相互关系,下列叙述中正确的是( )
A. 赤霉素与生长素在细胞伸长过程中具协同作用
B. 赤霉素在该生理过程中体现了低浓度促进细胞伸长,高浓度抑制细胞伸长的作用特点
C. 色氨酸是赤霉素的重要合成原料
D. 赤霉素是一种生长素类调节剂
【答案】A
【解析】
【分析】据图可知,该图是赤霉素与生长素促进茎秆伸长的机理,由题图可以看出赤霉素是通过促进前体物质色氨酸转化成生长素、抑制生长素氧化分解而提高生长素的浓度进而促进植物生长的。
【详解】A、赤霉素与生长素都促进细胞伸长,二者表现为协同关系,A正确;
B、赤霉素在该生理过程中体现了提高生长素浓度,促进细胞伸长,不能体现高浓度抑制细胞伸长的作用特点,B错误;
C、色氨酸是生长素的重要合成原料,C错误;
D、赤霉素是一种植物激素,不是生长素类调节剂,D错误。
故选A。
27. 以下关于植物激素的说法,错误的是( )
A. 植物激素能促进植物生长
B. 植物激素是一类化学物质
C. 植物激素在植物体内含量很少
D. 植物激素不直接参与细胞内的代谢活动
【答案】A
【解析】
【分析】植物激素是由植物体内产生,并从产生部位运输到作用部位,对植物的生长发育具有显著影响的微量有机物。不同的植物激素对植物的生长发育的作用不同。赤霉素的主要作用是促进细胞伸长,从而引起植物的增高,促进种子的萌发和果实的发育;脱落酸的主要作用是抑制细胞分裂,促进叶和果实的衰老和脱落;乙烯的主要作用是促进果实成熟;细胞分裂素的主要作用是促进细胞分裂。
【详解】A、植物激素不都能促进植物生长,如脱落酸会抑制生长,A错误;
B、由植物激素的概念可知,在植物激素的本质是有机物,是一类化学物质,B正确;
C、植物激素在植物体内含量很少,C正确;
D、植物激素不直接参与细胞内的代谢活动,只能调节代谢活动,D正确。
故选A。
【点睛】本题考查植物激素的作用,要求考生识记植物激素的种类、分布和功能,能结合所学的知识准确答题。
28. 油菜素内酯(BL)被称为第六类植物激素,某实验小组进行了如下实验,在含有(+)或者不含(-)1 nml/L BL的琼脂培养基上,利用不同生长素浓度处理培养拟南芥幼苗,培养一段时间后,统计结果如图所示。相关叙述错误的是( )
A. BL和生长素的合成均受植物体细胞内基因的调控
B. 生长素浓度大于20mml/L时,促进侧根形成的效果显著
C. 由图可知,适宜浓度的BL与生长素可协同促进侧根的形成
D. 由图可知,随着BL浓度增大,拟南芥侧根形成率逐渐升高
【答案】D
【解析】
【分析】BL是植物体内合成的植物激素,和其他的植物激素一样,具有调节植物生长发育,从图中可分析得:随IAA浓度的增加,加入BL培养拟南芥时侧根的形成率都高于不加BL时,因此适宜浓度的BL与IAA可协同促进拟南芥侧根形成。
【详解】A、BL和生长素都是植物体内合成的植物激素,植物激素的合成均受植物体细胞内基因的调控,A正确;
B、根据不加入BL的曲线图可知,生长素浓度大于20nml/L时,促进侧根形成的效果显著,B正确;
C、图中随IAA浓度的增加,加入BL培养拟南芥时侧根的形成率都高于不加BL时,说明适宜浓度的BL与IAA可协同促进拟南芥侧根形成,C正确;
D、本实验的自变量是生长素浓度和有无BL,因此无法判断BL浓度和拟南芥侧根形成率的关系,D错误。
故选D。
29. 下列关于“引来繁花缀满枝,瓜熟蒂落也有时”现象的分析,错误的是( )
A. 环境因子只能通过激素来影响植物的各项生命活动
B. 这一现象是多种植物激素相互作用的结果
C. 适当喷2,4-D能延长“繁花缀满枝”的时间
D. 乙烯和脱落酸协同调节了“瓜熟蒂落”的过程
【答案】A
【解析】
【分析】
【详解】A、环境因子不仅仅是通过激素来影响植物的各项生命活动,如:也可以影响酶的活性影响植物生命活动等,A错误;B、与“瓜熟蒂落”有关的激素是乙烯和脱落酸,说明这一现象是多种植物激素相互作用的结果,B正确;
C、2,4-D是生长素类似物,具有跟生长素类似的功能,一定浓度也可以防止落花落果,C正确;
D、乙烯具有促进果实成熟,脱落酸具有促进叶和果实的衰老和脱落,因此乙烯和脱落酸协同调节了“瓜熟蒂落”的过程,D正确。
故选A。
30. 下面关于生长素的生理作用及其应用的叙述中,正确的是( )
A. 植物的向光性是生长素的两重性体现
B. 为得到四倍体无子番茄,可用生长素类似物处理二倍体番茄未受精的雌蕊柱头
C. 高浓度生长素可促进乙烯的合成,说明生长素与乙烯具有协同作用
D. 单侧光会影响燕麦胚芽鞘生长素的横向运输,但不影响其极性运输
【答案】D
【解析】
【分析】
1、生长素的运输:(1)极性运输:生长素只能由形态学上端运向形态学下端,极性运输是细胞的主动运输,在成熟组织中可以通过韧皮部进行非极性运输;(2)横向运输:影响因素——单侧光、重力、离心力。
2、生长素作用具有两重性,即低浓度促进生长,高浓度抑制生长,主要表现为:既能促进生长,也能抑制生长;既可以疏花蔬果,也可以防止落花落果;既能促进生根,也能抑制生根。
3、生长素类似物的应用:(1)促进扦插的枝条生根;(2)促进果实发育(用于培育无籽果实);(3)防止落花落果,可用于棉花的保蕾保铃;(4)控制性别分化。此外生长素类似物还应用于除草,作为“除草剂”。
【详解】A、生长素的两重性体现在既能促进生长,也能抑制生长,而植物的向光性是由于背光侧生长素多,促进生长作用更强导致的,故植物的向光性不能体现两重性,A错误;
B、为得到四倍体无子番茄,可用生长素类似物处理四倍体番茄未受精的雌蕊柱头,而用生长素类似物处理二倍体番茄未受精的雌蕊柱头,得到是二倍体无子番茄,B错误;
C、高浓度生长素可促进乙烯的合成,但乙烯浓度升高会反过来抑制生长素促进细胞伸长的作用,可见两者不具有协同作用,C错误;
D、单侧光会影响燕麦胚芽鞘生长素的横向运输,但不影响其极性运输,因为极性运输是从形态学上端运输到形态学下端,D正确。
故选D。
【点睛】
二、不定项选择题(本小题包括5道小题,每小题2分,共10分,每小题正确选项不定,选不全得1分,有错选的得0分)
31. 人体内环境稳态是神经—体液—免疫调节网络调控的结果,如图是人体内某些生命活 动的调节过程。下列说法正确的是( )
A. 进入低温环境后,图中信息分子A、B、C、D 的释放量均有所增加
B. 与调节方式乙相比,甲的作用时间短暂、作用范围局限、反应迅速
C. 信息分子 E 的作用方式是直接与受体接触
D. 信息分子 D 可以影响神经系统的发育和功能
【答案】BCD
【解析】
【分析】分析图示可知,图中信息分子A表示传入神经释放的神经递质,信息分子B表示抗利尿激素,信息分子C表示促甲状腺激素,信息分子D表示甲状腺激素,信息分子E表示淋巴因子。
【详解】A、进入低温环境后,进行神经-体液调节,进而增加产热量,则图中信息分子ACD释放量增加,而寒冷时,排尿量增加,则B抗利尿激素减少,A错误;
B、甲调节方式为神经调节,乙调节方式为体液调节,则甲的作用时间短暂、作用范围精准、反应迅速,B正确;
C、信息分子E是淋巴因子,其作用方式是直接与B淋巴细胞膜表面的受体接触,促进B淋巴细胞增殖分化,C正确;
D、信息分子D是甲状腺激素,能影响中枢神经系统的发育和功能,D正确。
故选BCD。
32. 抗利尿激素(又称血管升压素)是由下丘脑的视上核和室旁核的神经细胞分泌的9肽激素,其主要作用是提高肾小管远曲端和集合管对水的通透性,促进水的吸收,是尿液浓缩和稀释的关键性调节激素,下图是人体水平衡调节机理示意图。有关说法错误的是( )
A. 下丘脑能调节水盐平衡和血糖平衡,并负责体温调节
B. 抗利尿激素通过主动运输方式进入细胞,促进相关基因表达
C. 抗利尿激素可以使膜上水通道蛋白数量增加进而加强对水的重吸收
D. 直接参与该激素合成和分泌过程的带膜细胞器有核糖体、内质网、高尔基体
【答案】BD
【解析】
【分析】根据题意可知,抗利尿激素是由下丘脑合成的九肽类激素,合成后由垂体后叶释放,它能够促进肾小管和集合管对水分的重吸收。由于该九肽的分子量较大,因此通过胞吐的方式运输到细胞外,因此相当于分泌蛋白,因此其合成场所为核糖体,同时依次需要内质网和高尔基体的加工和运输,并需要细胞膜的分泌功能,在整个过程中需要线粒体提供能量。
【详解】A、下丘脑存在体温调节中枢、水盐调节中枢、血糖调节中枢,故能调节水盐平衡和血糖平衡,并负责体温调节,A正确;
B、由图可知,抗利尿激素与膜上的受体结合,进而调控相关基因表达,B错误;
C、由图可知,抗利尿激素可以使膜上水通道蛋白数量增加进而加强对水的重吸收,C正确;
D、核糖体没有膜结构,D错误。
故选BD。
33. 下列关于免疫失调的叙述,错误的是( )
A. 免疫缺陷病都是由于人体感染HIV引起的
B. 健康机体接触过敏原即可引发过敏反应
C. 对自身成分发生免疫反应时,只进行细胞免疫
D. 艾滋病患者常死于各种严重感染或恶性肿瘤等疾病
【答案】ABC
【解析】
【分析】免疫系统失调会引起相应的疾病,免疫系统疾病分为免疫过强引起的疾病和免疫缺陷病。
(1)过敏反应:指已免疫的机体再次接受相同物质的刺激时所发生的反应。引起过敏反应的物质叫做过敏原,如花粉、油漆、鱼虾等海鲜、青霉素、磺胺类药物等(因人而异)。
(2)自身免疫病:是指机体对自身抗原发生免疫反应而导致自身组织损害所引起的疾病,举例:风湿性心脏病、类风湿性关节炎、系统性红斑狼疮等。
(3)免疫缺陷病:是指由于机体免疫功能不足或缺乏而引起疾病,一类是由于遗传而使机体生来就有的先天性免疫缺陷病;一类是由于疾病和其他因素引起的获得性免疫缺陷病,如艾滋病。
【详解】A、免疫缺陷症包括先天性免疫缺陷病和获得性免疫缺陷病,HIV病毒侵染而导致人体免疫功能下降属于获得性免疫缺陷病,A错误;
B、过敏反应一般是第二次接触过敏原引发异常免疫反应,B错误;
C、对自身成分发生免疫反应时,细胞免疫和体液免疫都进行,C错误;
D、艾滋病导致患者免疫功能大部分丧失,患者常死于各种严重感染或恶性肿瘤等疾病,D正确。
故选ABC。
34. 图甲曲线表示不同浓度的生长素对根和茎生长情况的影响;将豌豆幼苗水平放置几小时后,取一段弯曲部位制成临时装片,观察到细胞大小如图乙所示。检测到Ⅰ侧生长素的浓度低于Ⅱ侧(图中·表示生长素的分布状况)。下列有关叙述正确的是( )
A. 该部位不可能是根尖的分生区
B. Ⅰ侧和Ⅱ侧的生长素浓度可分别对应曲线①的a和b所示的生长素浓度
C. 参与图乙现象调节的环境因素是重力
D. 生长素在图乙所示部位体现了低浓度促进生长,高浓度抑制生长
【答案】AC
【解析】
【分析】图甲分析,①曲线c点之前的生长素浓度促进生长,c点之后的生长素浓度抑制生长。②曲线d点之前生长素浓度促进生长,d点之后生长素浓度抑制生长。
图乙分析,Ⅱ侧生长素浓度高,促进生长,Ⅰ侧生长素浓度低,促进生长效应较弱,应该取自弯曲的部位是茎。
【详解】A、根据所取弯曲部位高浓度的生长素促进生长,应取自敏感性更低的茎的分生区,A正确;
B、Ⅰ侧和Ⅱ侧的生长素浓度都促进生长,Ⅱ侧生长素浓度高,促进作用强,而曲线①的a点比b生长素浓度低但促进作用更强,B错误;
C、水平放置下,受重力因素的影响,茎近地侧的生长素浓度高,促进作用更强,从而表现为茎的背地性,弯曲生长,C正确;
D、生长素在图乙所示部位没有体现低浓度促进生长,高浓度抑制生长的两重性特点,D错误。
故选AC。
35. 为探究单侧光是使胚芽鞘尖端的生长素转移,还是将生长素分解,某研究性课题小组设计了如图所示实验(一段时间后,将图甲中的琼脂块放置到图乙中去掉尖端的胚芽鞘上)。下列有关说法正确的是( )
A. 如果胚芽鞘的长度关系为c<a=b=d,说明单侧光将向光侧生长素分解了
B. 琼脂块中的生长素能促进胚芽鞘生长,原因是生长素促进了细胞伸长
C. 该实验的自变量是①②③④四组琼脂块中的生长素浓度
D. 如果胚芽鞘的长度关系为c<a=b<d,说明单侧光将向光侧生长素转移了
【答案】ABD
【解析】
【分析】若单侧光引起胚芽鞘尖端的生长素转移,则生长素含量①=②,③<④,且③<①=②<④。若单侧光引起生长素的分解,则生长素的含量①=②,③<④,且③<①=②=④。
【详解】A、如果胚芽鞘的长度关系为c<a=b=d,说明琼脂块中生长素的含量为③<①=②=④,说明单侧光将向光侧生长素分解了,A正确;
B、琼脂块中的生长素能促进胚芽鞘生长,是因为生长素可以促进细胞生长,B正确;
C、该实验的自变量是是否有单侧光,C错误;
D、如果胚芽鞘的长度关系为c<a=b<d,说明琼脂块中生长素的含量为③<①=②<④,说明单侧光将向光侧生长素转移了,D正确。
故选ABD。
三.非选择题(本题共5小题,共45分)
36. 人体生命活动的正常进行是在神经-体液-免疫调节网络共同作用下,各器官、系统协调参与的结果,是多种信息分子参与的结果。如图是人体内部分信息分子的作用示意图,字母A-F表示信息分子,①②表示相关生理变化。请据图回答:
(1)人体内信息分子B的分泌量受到____和____两种信息分子的调节,这是一种反馈调节机制。
(2)图中①过程表示肾小管细胞在____(C)的作用下,加强对水分的重吸收,从而使细胞外液渗透压降低。在这一神经调节过程中,感受器和效应器均位于____。
(3)研究发现,这些分泌信息分子E的细胞,除了直接受到较高血糖浓度的刺激时会增加分泌外,还可在下丘脑感受较高血糖浓度刺激时,通过某些神经作用于这些分泌细胞促进其的分泌,从而降低血糖,此时的调节方式是____。
(4)下丘脑神经细胞在接受信息分子A的作用时,存在的信号转换形式____,引起下丘脑兴奋,进一步通过____调节,引起骨骼肌战栗。
(5)信息分子D是____,信息分子A-F中不是通过血液运输到组织细胞发挥作用的是____。
【答案】36. ①. 甲状腺激素 ②. 促甲状腺激素释放激素
37. ①. 抗利尿激素 ②. 下丘脑
38. 神经-体液调节
39. ①. 化学信号→电信号 ②. 神经
40. ①. 细胞因子 ②. A
【解析】
【分析】据图分析,图中A对应过程是神经调节,B对应过程是甲状腺调节促进新陈代谢,C对应过程是水平衡调节,D对应过程是免疫调节,E对应过程是血糖调节。
【小问1详解】
信息分子B能促进甲状腺产生甲状腺激素,为垂体分泌的促甲状腺激素,下丘脑分泌的促甲状腺激素释放激素能促进垂体分泌促甲状腺激素,甲状腺分泌的甲状腺激素可通过反馈调节抑制垂体分泌促甲状腺激素,因此信息分子B的分泌量受到甲状腺激素、促甲状腺激素释放激素两种信息分子的调节。
【小问2详解】
C是抗利尿激素,可促进肾小管和集合管对水分的重吸收,从而使细胞外液渗透压降低;感受渗透压的感受器分布在下丘脑,分泌抗利尿激素的部位也在下丘脑,所以在抗利尿激素分泌的这一神经调节过程中感受器和效应器均位于下丘脑。
【小问3详解】
E为胰岛素,下丘脑通过神经支配胰岛B细胞,使其分泌胰岛素增加,该过程属于神经调节,胰岛素作用于靶细胞,使血糖降低,属于体液调节,因此上述过程为神经-体液调节。
【小问4详解】
下丘脑神经细胞在接受信息分子A的作用时,可引起下丘脑兴奋,此时下丘脑的神经细胞膜作为突触后膜,因此下丘脑细胞膜上存在化学信号→电信号的转化;下丘脑兴奋后可通过传出神经支配骨骼肌,引起骨骼肌战栗。
【小问5详解】
信息分子D能作用于B细胞,为辅助性T细胞分泌的细胞因子;图示信息分子中BCEF均为激素,通过血液运输,D为细胞因子,也可通过血液运输,而A为神经递质,可存在突触间隙中的组织液中,不需要通过血液运输。
37. 如图表示胰岛素分泌的调节过程及胰岛素的作用机理。请回答有关问题:
(1)影响胰岛B细胞分泌活动的物质有____。
(2)胰岛素与组织细胞膜上的受体结合后,一方面会增加细胞膜上____的数量,促进组织细胞摄入葡萄糖;另一方面能促进细胞内____的合成加快,从而使血糖浓度降低。
(3)糖尿病病因之一是患者血液中存在异常抗体。与抗体②引起的糖尿病相比,抗体①引起的糖尿病的症状较____,原因是____。从免疫学的角度分析,这两种异常抗体引起的糖尿病都属于____病。
【答案】(1)葡萄糖、神经递质、胰高血糖素
(2) ①. 葡萄糖转运蛋白 ②. 蛋白质、糖原、脂肪
(3) ①. 轻 ②. 机体可以通过神经调节促使胰岛B细胞分泌胰岛素 ③. 自身免疫
【解析】
【分析】据图分析,当血糖浓度上升时,葡萄糖感受器接受刺激产生兴奋,通过下丘脑血糖调节中枢,最终由传出神经末梢释放神经递质,与胰岛B细胞膜上相应的受体结合,引起胰岛素分泌增多,另外葡萄糖可直接与胰岛B细胞膜上相应的受体结合。胰岛素与组织细胞膜上的受体结合后,一方面增加细胞内葡萄糖转运蛋白的合成,促进葡萄糖进入细胞;另一方面促进细胞内蛋白质、脂肪、糖原的合成。图中抗体1与胰岛B细胞膜上相应的受体结合,使得胰岛素不能合成分泌,血糖浓度升高;抗体2与靶细胞膜上的受体结合,使得血糖不能被组织细胞利用;从免疫学的角度分析,这两种异常抗体引起的糖尿病都属于自身免疫病;抗体1引起的糖尿病可以通过注射胰岛素来治疗。
【小问1详解】
从图上可以看出,胰岛B细胞上还含有神经递质和胰高血糖素的受体,因此影响胰岛B细胞分泌活动的物质除了葡萄糖外,还有神经递质和胰高血糖素。
【小问2详解】
胰岛素与组织细胞膜上的受体结合后,一方面增加细胞内葡萄糖转运蛋白的合成,促进葡萄糖进入细胞;另一方面促进细胞内蛋白质、脂肪、糖原的合成。
【小问3详解】
糖尿病病因之一是患者血液中存在异常抗体(图中抗体1、抗体2),这些抗体致病的原因是由于它们能与某些细胞细胞膜表面的受体结合,而导致血糖调节异常。从免疫学角度分析,这两种异常抗体引起的糖尿病在免疫学上都属于自身免疫病。抗体2与靶细胞膜上的受体结合,胰岛素不能发挥作用,使得血糖不能被组织细胞利用,而抗体1与胰岛B细胞膜上相应的受体结合,使得这一途径的胰岛素不能合成分泌,但机体还可以通过神经调节促使胰岛B细胞分泌胰岛素发挥作用,使血糖浓度下降,因此抗体①引起的糖尿病的症状较抗体②引起的糖尿病轻。
38. 乳头瘤病毒(HPV)为DNA病毒,已知的亚型有100多种,分低危型和高危型。子宫颈癌主要由高危型持续感染所致,严重危害妇女的身心健康。图1是HPV入侵机体后,机体作出的免疫应答示意图,据图回答下列问题。
(1)图1中甲是____________细胞,其功能是______________________________。
(2)若要完全清除HPV病毒,还需要通过___________免疫产生抗体参与,过程如图2。大多数抗原经过A细胞的摄取和处理,可将其内部隐蔽的抗原决定簇暴露出来,然后呈递给[B]_________细胞;B淋巴细胞受到两个信号刺激后增殖分化形成[D]________细胞和记忆B细胞,这两个信号是:①____________________;②______________________________________________。
(3)目前,针对HPV已经研制出预防效果较好的四价疫苗和九价疫苗,HPV疫苗价数越多,其中所含的________________种类越多,可以预防的HPV类型越多。纯化HPV的衣壳蛋白以制备疫苗注入机体后一般不会引起细胞免疫,其原因是:__________________________________________________。
【答案】(1) ①. 细胞毒性T ②. 与靶细胞接触使其裂解
(2) ①. 体液 ②. 辅助性T ③. 浆 ④. 病原体(抗原)与B细胞接触 ⑤. 接受抗原呈递(被激活)的辅助性T细胞与B细胞结合
(3) ①. 抗原 ②. 衣壳蛋白不能侵入到细胞内,没有靶细胞所以不会引起细胞免疫
【解析】
【分析】分析图1:HPV属于病毒,入侵机体宿主细胞后,细胞毒性T细胞能裂解HPV入侵的宿主细胞,导致HPV释放出来。
分析图2:该图是体液免疫过程,A是树突状细胞、B细胞樊登抗原呈递细胞,B是辅助性T细胞,C是B细胞,D是浆细胞,E是记忆细胞,F是抗体。
【小问1详解】
人乳头瘤病毒(HPV)在免疫学上称为抗原,图中甲可以使乙靶细胞裂解死亡,所以甲是细胞毒性T细胞,作用是与靶细胞接触使其裂解,释放抗原。
【小问2详解】
体液免疫中的浆细胞才能产生抗体,若要完全清除HPV病毒,还需要体液免疫参与。据图可知B是辅助性T细胞,B淋巴细胞受到两个信号刺激后增殖分化形成[D]浆细胞和记忆B细胞。体液免疫过程是病原体侵入机体后,一些病原体被树突状细胞、B细胞等抗原呈递细胞摄取,这为激活B细胞提供了第一个信号,抗原呈递细胞将抗原处理后呈递在细胞表面,然后传递给辅助性T细胞,辅助性T细胞表面的特定分子发生变化并与B细胞结合,这为激活B细胞提供了第二个信号。
【小问3详解】
HPV疫苗价数越多,其中所含的抗原种类越多,可以预防的HPV类型越多。病毒的组成是蛋白质和核酸,病毒侵入宿主细胞时是核酸进入宿主细胞,衣壳蛋白不能侵入到细胞内,不能形成靶细胞,不会产生细胞免疫。
【点睛】本题考查体液免疫、细胞免疫和免疫学应用的相关知识,意在考查学生能从题图中提取有效信息并结合这些信息,运用所学知识与观点,通过比较、分析与综合等方法对某些生物学问题进行解释、推理,做出合理的判断或得出正确结论的能力。
39. 草莓果实成熟通常经过绿果期、白果期和红果期等阶段;果实成熟过程除受多种植物激素的调节外,光和水分等环境因素也参与了调节。科研人员利用外源脱落酸(ABA)和生长素(IAA)对草莓果实成熟的影响进行了研究,结果如下图所示。请回答下列有关问题。
(1)在植物体内,生长素进行极性运输是以___________的方式进行的。生长素在细胞水平上具有促进细胞伸长生长和___________等作用。
(2)光作为一种信号,被草莓植株的光敏色素等受体捕获后,光敏色素被激活,信号经过转导,影响细胞核内___________,从而影响幼苗的形态建成。光敏色素在___________细胞内含量比较丰富。
(3)根据实验结果分析,施用___________能延迟草莓果实衰老,判断依据是___________。有人认为外施IAA和ABA会相互抑制对方的合成,可在此实验的基础上测定对照组中的___________含量、ABA处理组中的___________含量以及IAA处理组中的___________含量,再进行对比,予以验证。
(4)植物激素调节具有微量、高效性,但在植物的生长发育过程中,生长素在植物体需要源源不断的合成,其原因是___________。
【答案】(1) ①. 主动运输 ②. 诱导细胞分化
(2) ①. 特定基因的表达(转录) ②. 分生组织
(3) ①. 生长素(或IAA) ②. 和对照组及ABA处理比较,用一定浓度IAA处理后,绿果比例升高,红果比例降低 ③. IAA、ABA ④. IAA ⑤. ABA
(4)激素一经靶细胞接受并起作用后就失活了
【解析】
【分析】生长素:合成部位:幼嫩的芽、叶和发育中的种子。主要生理功能:生长素的作用表现为两重性,即:低浓度促进生长,高浓度抑制生长。
脱落酸:合成部位:根冠、萎蔫的叶片等。主要生理功能:抑制植物细胞的分裂和种子的萌发;促进植物进入休眠;促进叶和果实的衰老、脱落。
题图分析,图示为ABA和IAA对果实成熟的影响,与对照组相比,ABA处理后,红果明显增多,绿果和白果减少,说明ABA能促进果实成熟;IAA处理后,绿果和白果增多,红果减少,说明IAA能延迟草莓果实成熟。
【小问1详解】
在植物体内,生长素进行极性运输指的是生长素的运输方向,只能从形态学上端运输到形态学下端,而不能方向运输,其运输的方式是主动运输。生长素在细胞水平上具有促进细胞伸长生长和诱导细胞分化的作用。
【小问2详解】
光作为一种信号,被草莓植株的光敏色素等受体捕获后,光敏色素被激活,信号经过转导,影响细胞核内特定基因的表达,从而影响幼苗的形态建成。根据其功能可推测,光敏色素在分生组织细胞内含量比较丰富,从而可以影响细胞的分化过程。
【小问3详解】
实验结果显示,和对照组及ABA处理比较,用一定浓度IAA处理后,绿果比例升高,红果比例降低,据此可知,施用生长素(或IAA)能延迟草莓果实衰老。有人认为外施IAA和ABA会相互抑制对方的合成,为了验证上述推测,在此实验的基础上测定对照组中的IAA和ABA含量、ABA处理组中的IAA含量以及IAA处理组中的ABA含量,然后对数据进行分析对比,予以验证。
【小问4详解】
植物激素调节具有微量、高效的 特点,且激素一经靶细胞接受并起作用后就失活了,因此,在植物的生长发育过程中,激素尽管有微量高效的特点,还需要不断合成,作为植物激素的生长素就是如此。
【点睛】 熟知各种植物激素的生理作用以及在生产中的应用是解答本题的关键,激素作用的特点也是本题的重要考点,生长素的化学本质、生理作用、运输方式和运输特点是本题的重要考点。
40. 赤霉素(GA)能诱导α-淀粉酶的产生,促进种子萌发,6-甲基嘌呤是mRNA合成抑制剂,脱落酸(ABA)在将要脱落的器官和组织中含量较多。科学家用萌发的小麦种子进行实验,所得结果如图所示。回答下列问题:
(1)在小麦种子的萌发过程中,ABA与GA表现为____作用,ABA的作用机理可能与6-甲基嘌呤的____(填“不同”或“相似”)。
(2)GA除能促进种子萌发外,还有促进细胞伸长,从而引起植株增高,____、____等作用(答出2点)。
(3)6-甲基嘌呤能抑制GA诱导小麦种子合成α-淀粉酶,其实质是____;ABA对GA诱导小麦种子合成α-淀粉酶也有影响,说明在植物的生长发育过程中,各种植物激素是____共同调节的。
(4)植物的生命活动调节受基因的调控、激素的调节和环境因素的影响,请用箭头和文字表示调节植物生长发育的环境因素、植物激素和基因表达的关系____。
(5)为了探究GA诱导小麦种子合成α-淀粉酶的最适浓度,请补充实验设计思路:配制____的GA溶液,分别用它们处理小麦种子,测量每组小麦种子合成α-淀粉酶的____;该实验的自变量是____。
【答案】40. ①. 拮抗 ②. 相似
41. ①. 促进细胞分裂与分化 ②. 促进开花和果实发育
42. ①. 6-甲基嘌呤可抑制α-淀粉酶基因的转录 ②. 相互作用
43. 44. ①. 适宜浓度梯度 ②. 平均含量 ③. 不同浓度的GA(赤霉素)溶液
【解析】
【分析】根据题意和图示信息可知,6-甲基嘌呤能抑制mRNA合成,图中曲线显示赤霉素和脱落酸处理种子中淀粉酶含量与用赤霉素和6-甲基嘌呤处理种子淀粉酶含量,都远低于单独用赤霉素处理的对照组,说明脱落酸与6-甲基嘌呤的作用可能相同,都能抑制α淀粉酶的合成。
【小问1详解】
在小麦种子的萌发过程中,脱落酸ABA抑制种子萌发,赤霉素GA促进种子萌发,两者表现为拮抗作用。图中曲线赤霉素+6-甲基嘌呤组与赤霉素+脱落酸组的处理种子中淀粉酶含量相近,都远低于单独用赤霉素处理的对照组,说明脱落酸与6-甲基嘌呤的作用可能相似,都是抑制基因的转录过程。
【小问2详解】
GA除能促进种子萌发外,还有促进细胞伸长,从而引起植株增高;还具有促进细胞分裂与分化;促进开花和果实发育作用。
【小问3详解】
据题意可知,6-甲基嘌呤是mRNA合成抑制剂,6-甲基嘌呤能抑制GA诱导小麦种子合成α-淀粉酶,其实质是6-甲基嘌呤可抑制α-淀粉酶基因的转录,脱落酸对赤霉素诱导小麦种子合成α-淀酶也有影响,说明在植物生长发育过程中,任何一种生理活动都不是受单一激素调控,而是各种各种激素相互作用,共同调节。
【小问4详解】
调节植物生长发育的环境因素、植物激素和基因表达的关系如图所示:
【小问5详解】
为了探究赤霉素诱导小麦种子合成α-淀粉酶的最适浓度,本实验自变量为不同浓度的GA(赤霉素)溶液,因变量为α-淀粉酶含量,据此设计实验,实验思路为:配置适宜浓度梯度的赤霉素溶液,分别用它们处理小麦种子,测量每组小麦种子合成α-淀粉酶的平均含量。组别
清水
浓度a
浓度b
浓度c
浓度d
平均生根数
15
29
38
22
7
组别
清水
浓度a
浓度b
浓度c
浓度d
平均生根数
15
29
38
22
7
激素名称
合成部位
生理作用
应用
赤霉素
主要是未成熟的种子、幼根和幼芽
促进细胞伸长,从而引起植株增高;促进种子萌发和果实发育
促进矮生性植物茎秆伸长;解除种子休眠,提早用来播种
细胞分裂素
主要是根尖
促进细胞分裂和组织分化
蔬菜贮藏中,常用它来保持蔬菜鲜绿,延长贮藏时间
乙烯
广泛存在于多种植物的组织中,成熟的果实中更多
促进果实成熟
促进香蕉、凤梨等果实成熟
脱落酸
根冠、萎蔫的叶片等,
将要脱落的器官和组织中含量多
抑制细胞分裂,抑制植物的生长,也能抑制种子的萌发;促进叶和果实的衰老和脱落
落叶或棉铃在未成熟前的大量脱落
陕西省宝鸡市渭滨区2023-2024学年高二上学期期末考试生物试卷(Word版附解析): 这是一份陕西省宝鸡市渭滨区2023-2024学年高二上学期期末考试生物试卷(Word版附解析),共38页。试卷主要包含了单选题,非选择题等内容,欢迎下载使用。
2023-2024学年陕西省宝鸡市金台区宝鸡中学高二上学期期中考试生物含答案: 这是一份2023-2024学年陕西省宝鸡市金台区宝鸡中学高二上学期期中考试生物含答案,共59页。试卷主要包含了11,考试结束后,只需交回答题纸等内容,欢迎下载使用。
陕西省宝鸡市金台区2023-2024学年高一上学期期中生物试题(含答案): 这是一份陕西省宝鸡市金台区2023-2024学年高一上学期期中生物试题(含答案),共25页。试卷主要包含了单选题,多选题,读图填空题,填空题等内容,欢迎下载使用。

