期末模拟测试(试题)-五年级上册数学人教版
展开这是一份期末模拟测试(试题)-五年级上册数学人教版,共13页。试卷主要包含了选择题,填空题,计算题,作图题,解答题等内容,欢迎下载使用。
一、选择题(共16分)
1.(本题2分)运用了( )。
A.加法结合律B.乘法结合律C.乘法分配律D.乘法交换律
2.(本题2分)某天上午9时,我军监测到一架不明无人侦察机在东经161°、北纬37°的位置,我军用数对表示其位置是(161,37),到了上午10时,该架无人侦察机的位置是(178,16),此时它的位置处于( )。
A.东经16°、北纬178°B.东经178°、北纬16°
C.东经178°、北纬178°D.无法确定
3.(本题2分)下面的问题不可以用算式4.8÷0.8解决的是( )。
A.妈妈买0.8千克的桃花酥用去4.8元,每千克的桃花酥多少钱?
B.一个长方形的周长是4.8米,宽是0.8米,长是多少米?
C.某公园的游船0.8小时行进4.8千米,游船每小时行进多少千米?
D.特制一种生日蛋糕,每个需要0.8kg面粉,4.8kg面粉可做几个这样的蛋糕?
4.(本题2分)一个箱子中有8个白球、12个红球、20个绿球,从中摸出20个球后,摸出的球中含有红球的可能性是( )。
A.一定B.可能C.不可能D.无法确定
5.(本题2分)把8a+3错写成8(a+3)后再计算,结果会比原来( )。
A.多24B.多16C.多21D.少21
6.(本题2分)福州西湖公园至今有一千七百多年的历史,是福州迄今为止保留最完整的一座古典园林,被称为“福建园林明珠”,现占地面积为42.51公顷,其中陆地面积是12.21公顷,水面面积是x公顷。根据其中的数量关系,下列方程正确的是( )。
A.B.
C.D.
7.(本题2分)把20本练习本叠成一个长方体(如图),量出前面长方形的长和宽,算出它的面积。再把这叠练习本均匀地斜放,这时前面变成了一个近似的平行长四边形。它的面积与原来长方形面积相比,( )。
A.不变B.变大了C.变小了D.以上都有可能
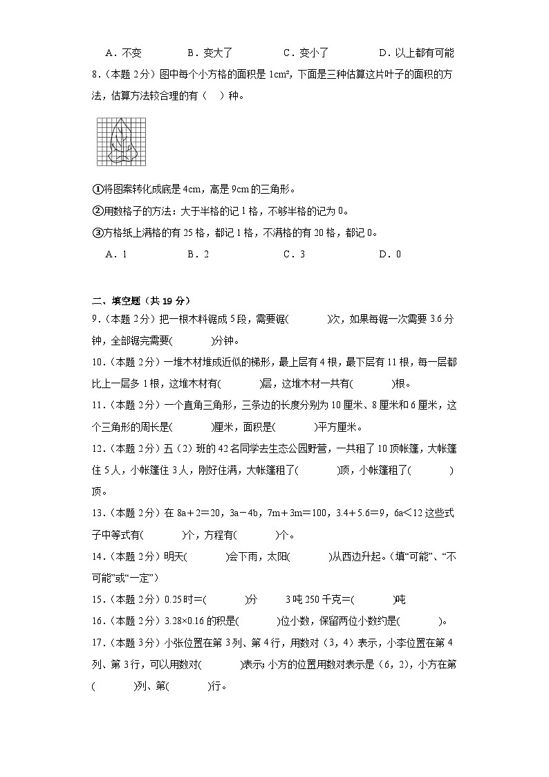
8.(本题2分)图中每个小方格的面积是1cm²,下面是三种估算这片叶子的面积的方法,估算方法较合理的有( )种。
①将图案转化成底是4cm,高是9cm的三角形。
②用数格子的方法:大于半格的记1格,不够半格的记为0。
③方格纸上满格的有25格,都记1格,不满格的有20格,都记0。
A.1B.2C.3D.0
二、填空题(共19分)
9.(本题2分)把一根木料锯成5段,需要锯( )次,如果每锯一次需要3.6分钟,全部锯完需要( )分钟。
10.(本题2分)一堆木材堆成近似的梯形,最上层有4根,最下层有11根,每一层都比上一层多1根,这堆木材有( )层,这堆木材一共有( )根。
11.(本题2分)一个直角三角形,三条边的长度分别为10厘米、8厘米和6厘米,这个三角形的周长是( )厘米,面积是( )平方厘米。
12.(本题2分)五(2)班的42名同学去生态公园野营,一共租了10顶帐篷,大帐篷住5人,小帐篷住3人,刚好住满,大帐篷租了( )顶,小帐篷租了( )顶。
13.(本题2分)在8a+2=20,3a-4b,7m+3m=100,3.4+5.6=9,6a<12这些式子中等式有( )个,方程有( )个。
14.(本题2分)明天( )会下雨,太阳( )从西边升起。(填“可能”、“不可能”或“一定”)
15.(本题2分)0.25时=( )分 3吨250千克=( )吨
16.(本题2分)3.28×0.16的积是( )位小数,保留两位小数约是( )。
17.(本题3分)小张位置在第3列、第4行,用数对(3,4)表示,小李位置在第4列、第3行,可以用数对( )表示;小方的位置用数对表示是(6,2),小方在第( )列、第( )行。
三、计算题(共29分)
18.(本题8分)直接写得数
5.5÷5= 0.2×0.7= 0.33×3= 9.9÷9=
2.1×3= 1.2÷0.2= 6.8÷2= 5.4÷0.6=
19.(本题12分)递等式计算(能简算要简算)
3.7×6.9÷2.3 28.4×99+28.4 2.6+1.3÷2.6-1.3 3.76÷0.4÷2.5
20.(本题9分)解方程
5x-1.3×5=9.7 3.5x-x=4 7(x+2.8)=84
四、作图题(共6分)
21.(本题6分)周六,红红的活动路线是从家(2,1)出发,先去图书馆(1,6),再去少年宫(5,9),然后去邮局(9,6),再到商场(8,1),最后从商场回家。
(1)请在图上标出红红活动场所的位置。
(2)请把红红的活动场所依次连成封闭图形。
五、解答题(共30分)
22.(本题6分)小明家的电表上月抄见数是539,本月抄见数是657,如果每度电的单价是0.61元,那么小明家这个月要付电费多少元?
23.(本题6分)一个林场用喷雾器给树喷药,3台喷雾器2.5小时喷了300棵。照这样计算,一台喷雾器每小时可以喷多少棵?
24.(本题6分)四年级同学要去参加为期5天的研学实践活动,学校安排房间时发现如果每间住8人,那么有6人没有房间住;如果每间多住2人,那么有6间空出来,四年级一共有多少人?
25.(本题6分)张大伯家用56米长的竹篱笆在一块靠墙的空地上围了一块直角梯形的菜地(如图),这块菜地的面积是多少平方米?如果按照每平方米地一年能收入36元计算,这块菜地一年能收入多少元?
26.(本题6分)请看以下相关信息,解决数学问题。
“双11”快到了,海尔电器商场准备进行抽奖活动,奖品如下:
如果你是商场的经理,你会怎样设计抽奖方案?并说一说理由。
参考答案:
1.C
【分析】乘法分配律:两个数相加,再同第三个数相乘,等于把这个数分别同两个加数相乘,再把两个积相加,得数不变;由此进行解答即可。
【详解】2.5×101
=2.5×(100+1)
=2.5×100+2.5×1
=250+2.5
=252.5
所以原算式运用了乘法分配律。
故答案为:C
2.B
【分析】本题中,东经161°、北纬37°的位置用数对表示其位置是(161,37),说明数对第一个数字表示东经的度数,第二个数字表示北纬的度数,由此可分析数对(178,16)表示的位置是东经178°、北纬16°。
【详解】由分析可知,我军用数对表示的位置(178,16),它的位置处于东经178°、北纬16°;
故答案为:B
3.B
【分析】根据单价=总价÷数量;长方形周长公式:速度=路程÷时间;个数=面粉总量÷每个生日蛋糕需要面粉的数量进行分析解答。
【详解】A.妈妈买0.8千克的桃花酥用去4.8元,每千克的桃花酥多少钱?用4.8÷0.8解答;
B.一个长方形的周长是4.8米,宽是0.8米,长是多少米?用4.8÷2-0.8解答;
C.某公园的游船0.8小时行进4.8千米,游船每小时行进多少千米?用4.8÷0.8解答;
D.特制一种生日蛋糕,每个需要0.8kg面粉,4.8kg面粉可做几个这样的蛋糕?用4.8÷0.8解答。
下面的问题不可以用算式4.8÷0.8解决的是一个长方形的周长是4.8米,宽是0.8米,长是多少米?
故答案为:B
4.D
【分析】箱子中有有8个白球、12个红球、20个绿球,那么从中摸出20个球后,摸出的球中可能含有红球,也可能都是白球和绿球,没有红球。
【详解】通过分析,从中摸出20个球后,摸出的球中含有红球的可能性无法确定。
故答案为:D
5.C
【分析】先运用乘法分配律(a+b)×c=a×c+b×c,把算式8(a+3)改写成8a+8×3=8a+24;
然后与8a+3进行比较,发现8a相同,只是3和24不同,24比3多了(24-3),据此解答。
【详解】8(a+3)=8a+8×3=8a+24
8a+24>8a+3
多了:24-3=21
结果会比原来多21。
故答案为:C
6.A
【分析】根据题意,可知陆地面积+水面面积=占地面积,据此列出方程为。据此选择即可。
【详解】根据其中的数量关系,下列方程正确的是。
故答案为:A
7.A
【分析】摆成长方体时前面的长方形是由这些练习本的侧面组成的,当他们均匀斜放时变成的平行四边形依旧是由这几本练习本的侧面组成的.所以面积大小不变。
【详解】长方体的长是2厘米,宽是1厘米,前面长方形的面积是:2×1=2(平方厘米)
当这叠练习本均匀地斜放,这时前面变成了一个近似的平行长四边形,平行四边行的底是2厘米,高是1厘米,平行四边形面积:2×1=2(平方厘米)。
故答案为:A
【点睛】掌握长方形和平行四边形面积计算公式是解答的关键。
8.A
【分析】①可以把不规则图形看成近似于规则的图形估算面积。
②③用数格子估计不规则图形面积的方法:分别数出整数格数合不完整格数;再定:根据整数格数和所有格数确定面积大小的范围;后估:把不完整格按半格计算加上整数格,估算出面积。
【详解】①,可以将图案转化成底是7cm,高是9cm的三角形,原方法错误。
②用数格子的方法:大于半格的记1格,不够半格的记为0,方法正确。
③方格纸上满格的有25格,都记1格,不满格的有20格,都记0,记0的太多,方法错误。
估算方法较合理的有1种。
故答案为:A
【点睛】关键是掌握不规则图形面积的估算方法。
9. 4 14.4
【分析】把一根木料锯成5段,则需要锯5-1=4次;根据乘法的意义,用锯一次的时间乘锯的次数即可求出全部锯完需要的时间。
【详解】5-1=4(次)
3.6×4=14.4(分钟)
则把一根木料锯成5段,需要锯4次,如果每锯一次需要3.6分钟,全部锯完需要14.4分钟。
【点睛】本题考查植树问题,明确锯的段数和次数之间的关系是解题的关键。
10. 8 60
【分析】依据题意可知,这堆木材共有(11-4+1)层,利用梯形面积=(上底+下底)×高÷2,把这堆木材的最上层和最下层分别看作梯形的上底和下底,层数看作梯形的高,把这堆木材的根数转化为梯形的面积,由此计算即可。
【详解】11-4+1
=7+1
=8(层)
(4+11)×8÷2
=15×8÷2
=120÷2
=60(根)
即这堆木材共有8层,这堆木材一共有60根。
【点睛】本题考查的是梯形面积公式的应用,要重点掌握。
11. 24 24
【分析】围成三角形的三条线段的长度之和就是三角形的周长,据此把三条边的长度加起来即可求出这个三角形的周长;三角形的面积=底×高÷2,根据直角三角形的特点,8厘米和6厘米是直角三角形的一组底和高,代入公式即可求出三角形的面积。
【详解】10+8+6=24(厘米)
8×6÷2=24(平方厘米)
则这个三角形的周长是24厘米,面积是24平方厘米。
【点睛】掌握周长的意义和三角形的面积公式,确定直角三角形对应的底和高是解题的关键。
12. 6 4
【分析】根据“一共租了10顶帐篷”,可以设大帐篷租了顶,则小帐篷租了(10-)顶。
根据题意可得出等量关系:每顶大帐篷住的人数×大帐篷的顶数+每顶小帐篷住的人数×小帐篷的顶数=住帐篷的总人数,据此列出方程,并求解。
【详解】解:设大帐篷租了顶,则小帐篷租了(10-)顶。
5+3(10-)=42
5+30-3=42
2+30=42
2+30-30=42-30
2=12
2÷2=12÷2
=6
10-6=4(顶)
大帐篷租了6顶,则小帐篷租了4顶。
【点睛】本题考查列方程解决问题,从题目中找到等量关系,按等量关系列出方程。也可以用鸡兔同笼的假设法解答。
13. 3 2
【分析】含有等号的式子叫做等式,含有未知数的等式就是方程。根据等式和方程的意义解答即可。
【详解】8a+2=20,7m+3m=100,3.4+5.6=9这三个式子含有等号,它们是等式,所以等式有3个。
8a+2=20和7m+3m=100中含有未知数,且是等式,它们是方程,所以方程有2个。
【点睛】所有的方程都是等式,但等式不一定是方程。
14. 可能 不可能
【分析】“一定”表示确定事件,“可能”表示不确定事件,“不可能”属于确定事件中的必然事件,结合实际生活,再按要求解答即可。
【详解】由分析可知:
明天可能会下雨;太阳不可能从西边升起。
15. 15 3.25
【分析】0.25时转化成分,是大单位变成小单位,要乘进率60;
3吨250千克转化为吨,先把250千克转化为吨,250千克转为化吨,是小单位变为大单位,除以进率1000,再把商加上3即可。
【详解】0.25时=0.25×60=15(分)
250千克=250÷1000=0.25(吨)
3+0.25=3.25(吨)
0.25时=(15)分 3吨250千克=(3.25)吨
【点睛】掌握不同单位之间的进率及转化方向,采用合适的计算方法是解答的关键。
16. 四 0.52
【分析】小数乘小数的计算方法,先按照整数乘法的计算方法计算,再看因数中共有几位小数,就从积的右边起数出几位点上小数点,据此求出3.28×0.16的积,进而知道3.28×0.16的积是几位小数;保留两位小数,看千分位上的数字是否满5,然后运用“四舍五入”法求得近似数即可。
【详解】3.28×0.16=0.5248≈0.52
则3.28×0.16的积是四位小数,保留两位小数约是0.52。
17. (4,3) 6 2
【分析】用数对表示物体的位置时,先说列,后说行,表示形式为(列数,行数)。两个数之间一定要用逗号隔开。据此解答即可。
【详解】小李位置在第4列、第3行,可以用数对(4,3)表示;小方的位置用数对表示是(6,2),小方在第6列、第2行。
18.1.1;0.14;0.99;1.1
6.3;6;3.4;9
【详解】略
19.11.1;2840;1.8;3.76
【分析】3.7×6.9÷2.3,先算除法,再算乘法比较简便;
28.4×99+28.4,利用乘法分配律进行简算;
2.6+1.3÷2.6-1.3,先算除法,再算加法,最后算减法;
3.76÷0.4÷2.5,根据除法的性质,将后两个数先乘起来再计算。
【详解】3.7×6.9÷2.3
=3.7×(6.9÷2.3)
=3.7×3
=11.1
28.4×99+28.4
=28.4×(99+1)
=28.4×100
=2840
2.6+1.3÷2.6-1.3
=2.6+0.5-1.3
=3.1-1.3
=1.8
3.76÷0.4÷2.5
=3.76÷(0.4×2.5)
=3.76÷1
=3.76
20.x=3.24;x=1.6;x=9.2
【详解】(1)先算出1.3×5,再根据等式的基本性质,等号的左右两边先同时加上6.5,再同时除以5;
(2)先算出3.5x-x,再根据等式的基本性质,等号的两边同时除以2.5;
(3)根据等式的基本性质,等号的左右两边同时除以7,再同时减去2.8。
【分析】5x-1.3×5=9.7
解:5x-6.5+6.5=9.7+6.5
5x=16.2
5x÷5=16.2÷5
x=3.24
3.5x-x=4
解:2.5x=4
2.5x÷2.5=4÷2.5
x=1.6
7(x+2.8)=84
解:7(x+2.8)÷7=84÷7
x+2.8=12
x+2.8-2.8=12-2.8
x=9.2
21.(1)见详解;(2)见详解
【分析】(1)用数对表示位置时,前一个数表示第几列,后一个数表示第几行;据此标出红红活动场所的位置;
(2)根据红红的行动路线依次连接即可。
【详解】如图:
【点睛】本题主要考查了用数对表示位置的方法,熟练掌握相应的方法是解答本题的关键。
22.71.98元
【分析】根据减法的意义,用657减去539即可得到本月的用电量,再根据单价×数量=总价,据此进行计算即可。
【详解】(657-539)×0.61
=118×0.61
=71.98(元)
答:小明家这个月要付电费71.98元。
23.40棵
【分析】用300÷3,先求出一台喷雾器2.5小时喷多少棵,再除以2.5求出一台喷雾器每小时可以喷多少棵。
【详解】300÷3÷2.5
=100÷2.5
=40(棵)
答:一台喷雾器每小时可以喷40棵。
24.270人
【分析】先设一共有x个房间,根据题意可知,两个分配方法不改变的是人数,所以列式为:8x+6=(8+2)(x-6)。据此解答即可。
【详解】解:先设一共有x个房间。
8x+6=(8+2)(x-6)
8x+6=10(x-6)
8x+6=10x-60
66=2x
x=66÷2
x=33
8×33+6
=264+6
=270(人)
答:四年级一共有270人。
25.360平方米;12960元
【分析】由题意可知:篱笆的长(56米)是直角梯形的上底、下底和高的和,即上、下底的和等于56米减去梯形的高(20米)。先用56-20求出上、下底的和(36米);根据梯形的面积=(上底+下底)×高÷2,再用36×20÷2求出这块菜地的面积;最后用36元乘这块菜地的面积可求出这块菜地一年的收入。
【详解】(56-20)×20÷2
=36×20÷2
=720÷2
=360(平方米)
360×36=12960(元)
答:这块菜地的面积是360平方米,这块菜地一年能收入12960元。
26.如果我是经理我会这样设计:一等奖商品最贵,数量最少;二等奖数量次之,三等奖数量第三少,四等奖数量最多;因为贵的商品越少,商场的利益越大。(答案不唯一)
【分析】商场的经理为保证商场利益,应该把最贵的一等奖数量设置最少,摸到的可能性最小;二等奖第二少,三等奖第三少,四等奖最多,据此解答即可(答案不唯一)。
【详解】答:如果我是经理我会这样设计:一等奖商品最贵,数量最少;二等奖数量次之,三等奖数量第三少,四等奖数量最多;因为贵的商品越少,商场的利益越大。(答案不唯一)
【点睛】本题考查可能性的大小,解答本题的关键是掌握可能性的概念
相关试卷
这是一份期末模拟测试(试题)-五年级上册数学人教版2,共15页。试卷主要包含了选择题,填空题,计算题,作图题,解答题等内容,欢迎下载使用。
这是一份期末模拟测试(试题)-五年级上册数学人教版 (19),共13页。
这是一份期末模拟测试(试题)-五年级上册数学人教版 (17),共14页。试卷主要包含了判断题,选择题,填空,计算,如图图形的面积是多少?,填一填,画一画,解决问题等内容,欢迎下载使用。

