湖南省岳阳市岳阳县岳阳经济技术开发区长岭中学2023-2024学年八年级上学期12月月考生物试题
展开这是一份湖南省岳阳市岳阳县岳阳经济技术开发区长岭中学2023-2024学年八年级上学期12月月考生物试题,共6页。试卷主要包含了单项选择题,非选择题等内容,欢迎下载使用。
1. “春来桃花水,中有桃花鱼。”该诗句中提到的“桃花鱼”身体呈辐射对称,触手上有刺丝,根据描述判断“桃花鱼”属于( )
A. 腔肠动物B. 扁形动物C. 鱼类D. 软体动物
2. 线形动物中,是人类研究遗传、发育、衰老等过程的重要实验动物的是( )
A. 蛔虫 B. 秀丽隐杆线虫 C. 钩虫 D. 蛲虫
3. 下列选项中均属于环节动物的是( )
A. 蚯蚓、沙蚕B. 水螅、蚯蚓C. 水蛭、绦虫D. 钩虫、水蛭
4. 体温恒定增强了动物对环境的适应能力。下列各组动物中,均属于恒温动物的是( )
A. 企鹅、家兔B. 蚯蚓、壁虎C. 鲤鱼、蝴蝶D. 绵羊、蜥蜴
5. 下图为隐翅虫图示,隐翅虫体外没有毒腺,不会蜇人,但体内的毒液会引起急性皮肤炎症。它有趋光习性,夜间喜欢围绕日光灯等飞行。下列说法错误的是( )
A. 隐翅虫属于昆虫 B. 隐翅虫发育过程中有蜕皮现象
C. 当隐翅虫爬到皮肤上时需用力拍打
D. 隐翅虫的趋光行为是生来就有的,属于先天性行为
6. 我国有“夏三月,川泽不入网罟(细眼的网),以成鱼鳖之长”的古训。这样做的主要目的是( )
A. 夏季高温可能导致鱼类肉质差 B. 保护产卵期、肥育期的鱼类
C. 保证夏季旅游高峰的航运畅通 D. 避免渔民在高温天气下中暑
7. 有位同学捉到一只青蛙,他将它放在有较多水鱼缸中,准备精心饲养,可是第二天蛙就死掉了,其死亡的原因是( )
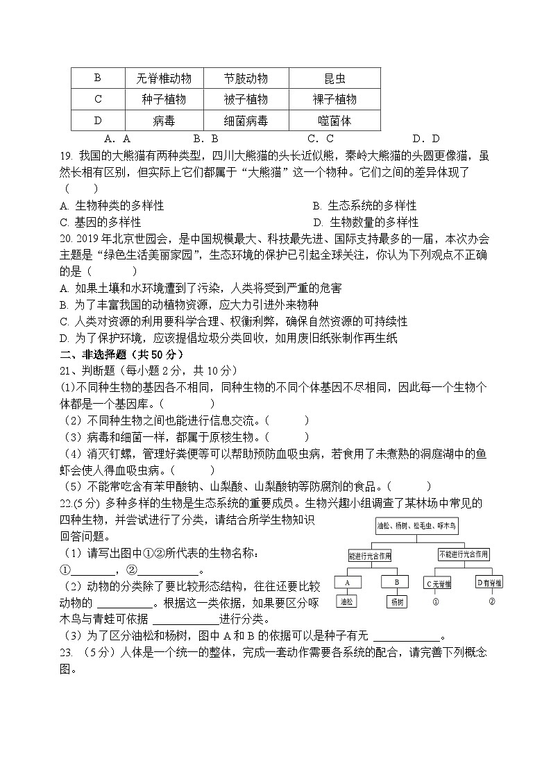
A. 无法呼吸到充足的氧气 B. 饥饿 C. 受到惊吓 D. 水质有问题
8. “生物体的结构与功能相适应”是重要的生物学观点,下列与此观点不符的是 ( )
A. 河蚌具有坚硬的贝壳能保护内部柔软器官
B. 鲫鱼身体呈流线型,有利于减小游泳阻力
C. 蜥蜴体表覆盖有鳞片,利于贴地迅速爬行
D. 鸟类胸肌发达,收缩有力,利于空中飞行
9.动物保护者在偷猎者的营地里发现了如图所示的动物头骨。
被捕杀的动物最可能是( )
A. 野狼 B. 野驴C. 牦牛D. 羚羊
10.研究发现,周氏啮小蜂在杀灭美国白蛾方面,与其他鸟类吃其蛹有所不同。它是在瞬间将受精卵注入美国白蛾的蛹内,利用蛹内的营养物质繁殖自身后代,从而杀死白蛾。分析以上材料,说法正确的是( )
A.上述研究说明了动物能维持自然界中的生态平衡
B.周氏啮小蜂与美国白蛾之间是捕食关系
C.周氏啮小蜂受精卵的形成场所是美国白蛾蛹内
D.周氏啮小蜂杀灭美国白蛾属于一种学习行为
11. 群体中的分工合作需要及时交流信息。下列不属于信息交流的是( )
A. 雌性飞蛾分泌性外激素吸引雄性飞蛾
B. 黑长尾猴遇到不同危险会发出不同叫声示警
C. 河豚被人们从水中抓出后立马充气变成球状
D. 蜜蜂跳“8字舞”或“圆舞”传递蜜源信息
12. 某种鸟在繁殖期间,若发现卵掉落巢外,会用喙推动卵,直到把卵滚回巢中。若卵回巢过程中被取走,亲鸟仍会凭空继续做这些动作。下列对该行为描述错误的是( )
A. 由体内遗传物质决定B. 通过生活经验和学习获得
C. 这是一种本能的行为D. 与蚯蚓走迷宫的行为不同
13. 为验证“蚂蚁是通过气味进行通讯的”,某兴趣小组设计了图装置,实验前蚂蚁需饥饿处理后放在丙岛,食物放在甲岛。下列叙述不合理的是( )
A. 蚂蚁应来自同一蚁穴
B. 一段时间后,需交换桥1和桥2再观察
C. 换桥后大部分蚂蚁短时间内依然通往桥1
D. 樟木气味浓烈,适合做“桥”
14. 有人用鸽子做实验,.他放出一只饿鹰使鹰向鸽群袭击,并将结果绘制成下图,据图分析正确的是( )
A. 图甲表明,鸽群数量越大,鹰捕食成功的机率越大
B. 图乙表明,鸽群数量越大,发现敌害越晚
C. 饿鹰的捕食行为属于社会行为,
D. 鸽子的报警行为属于信息交流
15. 我国科学家发现塔宾曲霉菌对塑料具有一定的降解作用,这一研究成果给塑料的生物降解提供了新的思路。下列对于塔宾曲霉菌的叙述,不正确的是( )
A. 没有细胞核 B. 菌体由菌丝构成 C. 属于分解者 D. 通过孢子繁殖后代
16.如图为巴斯德的“鹅颈瓶”实验,对实验分析不正确的是 ( )
A.本实验所控制的变量是空气的有无
B.肉汤煮沸会将瓶内原有的微生物杀死
C.断开鹅颈管外界微生物才可进入瓶内D.使肉汤腐败的细菌来自空气
17. 如图为某校内西府海棠的标识牌,下列叙述中正确的是( )
A. 花是其进行分类的依据之一 B. 西府海棠属于裸子植物
C. 属是最基本的分类单位 D. 蔷薇科的植物都属于苹果属
18.(2分)如图表示各种概念间的关系,下列选项与图示相符的是( )
A.A B.B C.C D.D
19. 我国的大熊猫有两种类型,四川大熊猫的头长近似熊,秦岭大熊猫的头圆更像猫,虽然长相有区别,但实际上它们都属于“大熊猫”这一个物种。它们之间的差异体现了( )
A. 生物种类的多样性 B. 生态系统的多样性
C. 基因的多样性 D. 生物数量的多样性
20. 2019年北京世园会,是中国规模最大、科技最先进、国际支持最多的一届,本次办会主题是“绿色生活美丽家园”,生态环境的保护已引起全球关注,你认为下列观点不正确的是( )
A. 如果土壤和水环境遭到了污染,人类将受到严重的危害
B. 为了丰富我国的动植物资源,应大力引进外来物种
C. 人类对资源的利用要科学合理、权衡利弊,确保自然资源的可持续性
D. 为了保护环境,应该提倡垃圾分类回收,如用废旧纸张制作再生纸
二、非选择题(共50分)
21、判断题(每小题2分,共10分)
(1)不同种生物的基因各不相同,同种生物的不同个体基因不尽相同,因此每一个生物个体都是一个基因库。( )
(2)不同种生物之间也能进行信息交流。( )
(3)病毒和细菌一样,都属于原核生物。( )
(4)消灭钉螺,管理好粪便等可以帮助预防血吸虫病,若食用了未煮熟的洞庭湖中的鱼虾会使人得血吸虫病。( )
(5)不能常吃含有苯甲酸钠、山梨酸、山梨酸钠等防腐剂的食品。( )
22.(5分) 多种多样的生物是生态系统的重要成员。生物兴趣小组调查了某林场中常见的四种生物,并尝试进行了分类,请结合所学生物知识回答问题。
(1)请写出图中①②所代表的生物名称:①________,②___________。
(2)动物的分类除了要比较形态结构,往往还要比较动物的 __________。根据这一类依据,如果要区分啄木鸟与青蛙可依据 ____________进行分类。
(3)为了区分油松和杨树,图中A和B的依据可以是种子有无 ____________。
23. (5分)人体是一个统一的整体,完成一套动作需要各系统的配合,请完善下列概念图。
(1)A________;(2)B________;(3)C________;(4)D________;(5)E________。
24.(5分)鳄鱼和大鲵都是既能生活在水中,又能在陆地上活动的动物。请据图表回答:
( 1 ) 完善表格内容:①________ ②_________ ③__________
( 2 ) 图中更适应陆地环境的动物是__________(填文字),原因是____________________。(只答一点即可)
25. (5分)研究显示幽门螺杆菌是常见的胃肠道致病细菌,其感染人体后,能附着在胃及十二指肠的黏膜层中生活,引起胃溃疡、萎缩性胃炎,甚至胃癌。医学上常采用阿莫西林、克拉霉素等多种抗生素药物进行联合治疗。该方法杀灭幽门螺杆菌的有效率可达80%左右,具有治疗效果好、不易二次感染等优点。
(1)如图所示,幽门螺杆菌进入胃后,可以依靠其______(填结构名称)在胃内自由运动。
(2)与动植物细胞相比,幽门螺杆菌最突出的特点是没有成形的________,属于原核生物。幽门螺杆菌也没有________,只能利用现成的有机物生活。
(3)感染者治疗幽门螺杆菌时,往往需要连续服药10~14天,是因为幽门螺杆菌形成的休眠体________具有较强的抵抗不良环境的能力。
(4)某研究员进行了如下实验:在幽门螺杆菌均匀分布的培养基上,铺设两张大小合适的纸片,其中一张含有适量的某中药提取液,另一张含有等量的无菌水,然后进行恒温培养。如果在含有中药提取液的纸片周围没有幽门螺杆菌生长,说明该中药提取液能够______________(填“抑制”或“促进”)幽门螺杆菌的生长。
26. (10分)随着科技水平高速发展,水下探索逐渐受到国家和社会的重视,许多具有高危险性的水下任务对于仿生鱼的需求日趋明显。科学家设计了一种基于海扁虫柔性侧鳍结构的仿生鱼,结构如下图甲。请据图回答下列问题:
(1)仿生鱼整体外形及游动方式模仿海扁虫,海扁虫结构如图乙。海扁虫身体扁平,身体呈两侧对称,有口无肛门。由此判断,海扁虫属于__________动物。
(2)仿生鱼包括头部、躯干部、尾部3个部分,头部主控制板类似于鱼类的_________系统,对运动有调节和控制作用。在主控制板的调控下,位于头部的电机驱动各个摆动杆依次摆动,带动仿生鱼的__________(填图甲中仿生鱼结构名称)波动,实现鱼体在水中前进。躯干部由多个单节构成,可大幅度弯曲,还安装一根贯穿全身的聚氨酯棒,这类似于脊椎动物体内的________,能够支撑整个身体,保证鱼身的稳定性。
(3)为了更好地让仿生鱼完成水下探索任务,克服水中阻力较大、暗流、旋涡等困难,你觉得还应在仿生鱼上添加哪些元件?或者参照鱼类外形,提出对它的改进建议:_______________。(写出一点即可)
27.(10分) 提到蜜蜂,人们往往想到的是香甜的蜂蜜、六边形的巢穴和穿梭于花丛间的忙碌“身影”。在自然界中蜜蜂不仅是酿造者、建筑师,更是传粉“使者”,需要传粉的植物中有90%都依赖蜜蜂传粉。近年来研究发现,蜜蜂的种类和数量大幅度下降。原因是复杂多样的,如气候变化使一些植物提前开花,导致蜜蜂采蜜时间和蜜源植物花期不一致;农业生产中杀虫剂的使用不当可能会直接杀死蜜蜂;土地用途的改变导致蜜蜂栖息地减少;外来蜂种的引进可提高作物产量,但会争夺本土蜜蜂的蜜粉源。为解决这些问题,我国科研人员从不同方面开展了大量研究(如下文),成果可观。
①研究蜜蜂形态结构和访花行为;②研究蜜源植物的种类和开花特征;③研究蜜蜂巢穴结构,并进行仿生学应用研究;④研究杀虫剂对蜜蜂发育的影响。
(1)研究蜜蜂需要先了解它。蜜蜂的身体和附肢分节,属于_________动物。
(2)蜜蜂采蜜的行为,从行为获得的途径上看,是一种___________行为。蜜蜂可以通过表演“圆形舞”和“8”字形舞蹈告诉同伴蜜源的距离和方向,这是蜜蜂通过_________(填“动作”“声音”或“气味”)在传递信息。
(3)外来蜂种和本地蜂种间存在__________关系,在引进外来蜂种时需要考虑生态安全。
(4)为解决“蜜蜂采蜜时间与蜜源植物花期不一致”的问题,可以从文中所示的_________(填序号,多选)进行研究。
28、象甲是一种常见的农业害虫。科学家对象甲的产卵过程进行了相关研究。请据图回答下列问题:
(1)图1为象甲产卵过程示意图,科学家研究象甲产卵过程,所采用的研究方法主要是___________。
(2)科学家将取自同一植株的无裂叶加工成两种不同形状,就雌性象甲取食和产卵过程对叶形的偏好进行了相关研究,并统计了象甲对叶片的使用比例(图2),由图可知,雌性成年象甲取食偏向于________叶,雌性象甲产卵(需对叶片进行切割和卷曲处理)偏向于_________叶。
(3)为验证象甲产卵是否与营养有关,科学家将深裂叶组进行人工卷叶(如图1步骤⑥)处理,无裂叶组进行原始卷叶处理,卷叶内均含1个虫卵。一段时间后,对虫卵发育情况进行检测,结果如图3所示。实验过程中,无裂叶组是________组。实验结果表明,虫卵的发育________(填“受”或“不受”)卷叶方式的影响。选项
1
2
3
A
目
纲
门
B
无脊椎动物
节肢动物
昆虫
C
种子植物
被子植物
裸子植物
D
病毒
细菌病毒
噬菌体
大鲵
鳄鱼
体表特征
①______
皮厚带有鳞甲
呼吸器官
鳃(幼体)②_____(成体)
肺
产卵场所
水中
③______
相关试卷
这是一份2023-2024学年湖南省岳阳市岳阳县八年级(上)期中生物试卷(无答案),共9页。试卷主要包含了选择题,看图作答题,实验探究题,综合题等内容,欢迎下载使用。
这是一份湖南省岳阳市岳阳经济技术开发区长岭中学2023-2024学年八年级上学期期中生物试题,共4页。
这是一份湖南省岳阳市岳阳县2022-2023学年八年级上学期期中生物试卷,共23页。试卷主要包含了选择题,判断题,解答题等内容,欢迎下载使用。

