【学考复习】2024年高中化学学业水平考试(新教材专用)第14讲 无机非金属材料-复习讲义
展开TOC \ "1-2" \h \u \l "_Tc4572" PAGEREF _Tc4572 \h 1
\l "_Tc25544" PAGEREF _Tc25544 \h 1
\l "_Tc19995" 考点一 传统无机非金属材料 PAGEREF _Tc19995 \h 1
\l "_Tc16142" 考点二 硅和二氧化硅 PAGEREF _Tc16142 \h 2
\l "_Tc11231" 考点三 新型无机非金属材料 PAGEREF _Tc11231 \h 3
\l "_Tc30754" PAGEREF _Tc30754 \h 4
\l "_Tc9766" PAGEREF _Tc9766 \h 6
1.知道传统的无机非金属材料陶瓷、玻璃、水泥的制备原料、成分及其主要应用。
2.结合具体实例了解新型无机非金属材料的结构特点、性能及其主要应用。
3.了解制备高纯度硅的化学原理。
4.能从材料组成的角度对生活中常见的材料进行分类,能根据使用需求选择适当的材料能解释使用注意事项,并能科学合理使用。
考点一 传统无机非金属材料
1.硅酸盐的结构
在硅酸盐中,Si和O构成了 ,每个Si结合 个O, 在中心, 在四面体的4个顶角。硅氧四面体结构的特殊性,决定了硅酸盐材料大多具有硬度 、 溶于水、耐高温、耐腐蚀等特点。
2.无机非金属材料根据组成、性能和应用的不同可分为 非金属材料和 非金属材料两种,其中传统无机非金属材料多为硅酸盐材料,通常包括 、 和 三种。
【温馨提示】传统无机非金属材料都是以含硅物质为原料,经过高温发生复杂的物理、化学变化制成,产品都为硅酸盐。
【典例分析】
【例1】(甘肃省2022年夏季普通高中学业水平合格性考试)材料是人类赖以生存和发展的物质基础。下列不属于传统无机非金属材料的是
A.玻璃B.水泥C.陶瓷D.石墨烯
【例2】(河北省2022年普通高中学业水平合格性考试)下列属于传统无机非金属材料的是
A.单晶硅B.石墨烯C.普通玻璃D.二氧化硅
【例3】(山东省2022年普通高中学业水平合格性考试)随着科学技术的发展,无机非金属材料突破了传统的硅酸盐体系。下列物质中属于新型无机非金属材料的是
A.水泥B.普通玻璃C.石墨烯D.陶瓷
考点二 硅和二氧化硅
(1)硅的存在与性质
①硅在自然界主要以 和 的形式存在;
②单质硅是应用最为广泛的半导体材料;
③高温下,硅能与氧气反应生成 ,与氯气反应生成 。
(2)二氧化硅的性质
①二氧化硅硬度大、熔点高,不溶于水;
②酸性氧化物:SiO2+2NaOH=== ;
③具有氧化性:SiO2+2Ceq \(=====,\s\up7(高温)) ;
④特性:SiO2+4HF=== 。
【典例分析】
【例1】(云南省2023年春季学期期末普通高中学业水平考试)2023年《自然》刊载了我国科研人员研发的一种薄如纸、可弯曲折叠的太阳能电池的研究成果。下列物质用于制作太阳能电池的是
A.二氧化硅B.碳化硅C.硅酸钠D.硅单质
【例2】(2023年四川省高中学业水平考试)下列物品中,含有硅单质的是
A.有机玻璃B.石英钟表C.计算机芯片D.水晶镜片
【例3】(2022年宁夏普通高中学业水平考试)下列物质中,可用于制造光导纤维的材料是
A.陶瓷B.二氧化硅C.聚乙烯D.铜合金
考点三 新型无机非金属材料
(1)新型陶瓷与传统陶瓷相比,在 上有很大的变化,在 等方面具有很多新的特性和功能。
(2)常见的新型陶瓷
(3)碳纳米材料
3.传统无机非金属材料与新型无机非金属材料的区别
【典例分析】
【例1】(2023年黑龙江省春季普通高中学业合格考试)下列工业产品的制造材料为非金属材料的是
A.地铁列车的车体——不锈钢B.“蛟龙号”载人潜水器——钛合金
C.喷气式飞机的发动机——镍钴合金D.耐高温的陶瓷轴承——碳化硅
【例2】(湖南省2022年高一下学期学业水平考试)下列有关无机非金属材料的描述不正确的是
A.SiO2可用于制造太阳能光伏电池
B.手机芯片的主要成分是硅
C.普通玻璃是以纯碱、石灰石和石英为原料制成的
D.碳纳米管属于新型无机非金属材料
1.(2022年海南省普通高中学业水平合格性考试)高纯度的硅用于制造
A.电脑芯片B.光导纤维C.水晶项链D.陶瓷餐具
2.(甘肃省2022年夏季普通高中学业水平合格性考试)单晶硅是现代信息技术的基础材料。工业上制备硅的反应原理为,下列说法不正确的是
A.该反应为置换反应B.是氧化剂
C.1mlC参加反应转移4ml电子D.单晶硅是良好的半导体材料
3.(江苏省2022年普通高中学业水平合格性考试)石墨烯(结构模型如图所示)可用作电极材料,体现了石墨烯具备良好的
A.导热性B.导电性C.透光性D.声音传导性
4.(2022年7月辽宁省普通高中学业水平合格性考试)“中国芯”的研发是我国自主创新领域的重中之重,生产芯片的基础材料是( )
A.SiB.C.SiCD.
5.(四川省2022-2023学年高二上学期普通高中学业水平考试)下列有关物质用途的叙述中,错误的是
A.二氧化硫可用来漂白纸浆B.明矾可用于自来水杀菌消毒
C.氧化铁可用作红色油漆和涂料D.硅酸钠溶液可用于木材防火
6.(四川省2022-2023学年高二上学期普通高中学业水平考试)下列物质中,属于酸性氧化物但不溶于水的是
A.B.C.D.
7.(黑龙江省2022年7月学业水平合格考试)生产计算机芯片的基础材料是
A.晶体硅B.金刚砂C.石墨烯D.二氧化硅
8.(内蒙古自治区2022年普通高中学业水平考试)下列说法正确的是
A.液氨具有还原性,因此常用作制冷剂
B.二氧化硅用来制造光导纤维
C.浓硫酸具有强氧化性,因此可以干燥氢气
D.为防止中秋月饼等富脂食品因被氧化而变质,常在包装袋中放入硅胶
9.(四川省2022-2023学年高二上学期普通高中学业水平考试)芯片是各种计算机、手机和微电子产品的核心部件,它的主要材料是:
A.SiB.SiO2C.H2SiO3D.Na2SiO3
10.(贵州省普通高中2022年7月学业水平考试)光导纤维被广泛用于光缆通讯,其主要成分是
A.CuOB.Fe2O3C.A12O3D.SiO2
11.(湖南省2023年普通高中学业水平考试合格性考试)资源、能源、材料、环保等是当今社会重要的研究主题。请根据题意回答:
(1)中国是全球光伏发电安装量增长最快的国家。制造太阳能电池板的主要材料是 (填“Si”或“SiO2”);
(2)将98%的浓硫酸在空气中敞口放置一段时间后,发现溶质的质量分数减小,则浓硫酸表现出 (填“吸水性”或“脱水性”);
(3)NO是大气污染物之一。目前有一种治理方法是在400℃左右、有催化剂存在的条件下,使NH3与NO反应生成无污染的N2和H2O。该反应的化学方程式为 。
1.(2023年天津市河东区普通高中学业水平合格性考试模拟)下列转化中,需要加入还原剂才能实现的是
A.B.C.D.
2.(黑龙江省哈尔滨市2022-2023学年学业水平合格性考试模拟)2022年北京冬奥会开幕式精彩绝伦,未来感十足的数字化产品离不开半导体材料。下列元素可作为半导体材料的是
A.硅B.铁C.铝D.碘
3.(四川省雅安市2022-2023学年高一学业水平考试模拟)下列有关物质性质与用途对应关系正确的是
A.NH3易溶于水,可用作制冷剂
B.浓H2SO4具有脱水性,常用作干燥剂
C.SiO2硬度大,可用于制造光导纤维
D.Na2O2 吸收CO2产生O2,可用作呼吸面具供氧剂
4.(宁夏银川市2022-2023学年高一学业水平合格性考试模拟)半导体材料为现代信息技术发展提供了基础。下列物质中常用于制造计算机芯片的基础材料是
A.SiB.CaSiO3C.SiCD.Si3N4
5.(云南省玉溪市2022-2023学年高一学业水平合格性考试模拟)硅及其化合物在现代信息技术、航天、医疗等领域有着广泛的应用。下列硅的单质或化合物中,广泛用作半导体材料的是
A.SiO2B.SiC.Na2SiO3D.SiN
6.(辽宁省鞍山市2023年高中学业水平考试模拟)下列关于硅及其化合物的叙述中,不正确的是
A.晶体硅常用作半导体材料B.二氧化硅不能与任何酸反应
C.硅在地壳中主要以化合态形式存在D.硅酸可通过硅酸钠与盐酸反应制得
7.(江苏省徐州市2022-2023学年高二上学期学业水平合格性模拟)下列有关硅及其化合物的说法错误的是
A.二氧化硅常用于制作计算机芯片B.工业上常用焦炭还原石英砂制得粗硅
C.硅位于元素周期表第三周期第ⅣA族D.碳纳米材料属于新型无机非金属材料
8.(江苏省句容高级中学2022-2023学年高二学业水平考试调研)下列说法不正确的是
A.硫酸钡可用作检查肠胃的内服药物B.水玻璃可用木材、纺织品的防火剂
C.氯碱工业的主要产品有H2、Cl2和NaOHD.硫和氮的氧化物是酸雨的主要成分
9.(吉林省长春市2022-2023学年高二学业水平考试模拟)下列叙述错误的是
A.二氧化硅可用于生产玻璃B.硅是应用最广泛的半导体材料之一
C.高纯度的硅可用于制造计算机芯片D.硅在自然界中主要以单质形式存在
10.(广东省东莞市2022-2023学年学业水平考试模拟)下列说法正确的是
A.具有耐高温和高度密封性的返回舱舷窗玻璃属于传统无机非金属材料
B.返回舱表面的烧蚀材料由玻璃纤维与合成树脂复合而成,属于新型无机非金属材料
C.烧蚀材料应具有高熔点、高沸点、难分解的特性,从而保护返回舱的安全
D.返回舱次外层的“避火衣”热容量大、熔点高,由钛合金制成,属于金属材料
11.(湖南省长沙市2022-2023学年普通高中学业水平考试模拟)光导纤维的通信容量大,抗干扰性能好,能有效提高通信效率。用来生产光导纤维的物质是
A.Na2SiO3B.SiO2C.SiD.H2SiO3
12.(广东省清远市2022-2023学年学业水平考试模拟)下列叙述错误的是
A.硅在自然界中主要以单质形式存在B.硅是应用最为广泛的半导体材料
C.高纯度的硅可用于制造计算机芯片D.二氧化硅可用于生产玻璃
13.(湖南省株洲市2023年高一学业水平合格考试模拟)化学与人类生活、生产密切相关。请根据题意填空:
(1)将适量的蔗糖放入烧杯中,加入几滴水,搅拌均匀;然后再加入适量浓硫酸,迅速搅拌,观察到蔗糖逐渐变黑,体积膨胀,并产生有刺激性气味的气体。生成的刺激性气味的气体是 (填化学式);
(2)新型冠状病毒流行时期,“84”消毒液是常用的消毒剂。“84”消毒液的主要成分是 (填“”或“”)
(3)我国5G通信技术处于世界领先地位,高速通信离不开光导纤维。用于制造光导纤维的基本原料是 (填化学式)。
14.(2023年湖南省娄底市高一学业水平考试模拟)非金属元素在化学生活中也扮演着重要角色,请根据题意填空:
(1)某学习小组为了探究碳与浓硫酸反应的产物,将浓硫酸和木炭反应产生的气体通入品红溶液,溶液褪色:微热后,溶液又恢复红色,说明气体中含有 (填“”或“”);
(2)取少量新制氯水于试管中,加入碳酸钙粉末,发现有气泡产生。则说明起作用的成分是HCl,HCl表现出 (填“氧化性”或“酸性”);
(3)随着社会发展,现在很多地区都使用太阳能电池,用于制造太阳能电池的芯片是 (填“”或“Si”)。
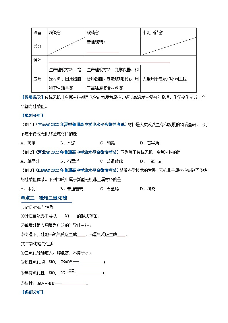
陶瓷
玻璃
水泥
原料
_
及其他辅料
设备
陶瓷窑
玻璃窑
水泥回转窑
成分
普通玻璃:
性能
应用
生产建筑材料、绝缘材料、日用器皿和卫生洁具等
生产建筑材料、光学仪器、和各种器皿,制造玻璃纤维、用于高强度复合材料等
大量用于建筑和水利工程
新型材料
成分
性能
主要应用
金刚砂
碳化硅(SiC)
硬度大、耐高温、抗氧化
磨料、耐高温结构材料、耐高温半导体材料
高温结
构陶瓷
碳化硅、氮化硅、金属氧化物
耐高温、抗氧化、耐腐蚀
用于火箭发动机、汽车发动机和高温电极材料等
钛酸盐、锆酸盐等
能实现机械能和电能的相互转化
用于滤波器、扬声器、超声波探伤器和点火器等
透明陶瓷
氧化铝、氧化钇等透明陶瓷;氮化铝、氟化钙等非氧化物透明陶瓷
具有优异的光学性能、耐高温、绝缘性好
用于高压钠灯、激光器、高温探测窗等
临界温度下具有超导性
用于电力、交通、医疗领域等
新型材料
结构特点
主要性能
主要应用
富勒烯
碳原子构成的一系列笼形分子
工业材料,应用于电化学,催化剂,化妆品,抗癌药物等
碳纳
米管
石墨片层卷成的直径纳米级的管状物
比表面积大,具有高的强度和优良的电学性质
生产复合材料、电池和传感器等
石墨烯
一个碳原子直径厚度的单层石墨
电阻率低、热导率高、具有很高的强度
应用于光电器件、超级电容器、电池和复合材料等方面
类别
传统无机非金属材料
新型无机非金属材料
主要成分
不一定是硅酸盐
主要特性
抗腐蚀、耐高温、质脆、经不起热冲击
大都强度高、硬度大,耐高温,另外还具有一定的电学特性、光学特性和生物功能等
【学考复习】2024年高中化学学业水平考试(新教材专用)第06讲 物质的量-复习讲义: 这是一份【学考复习】2024年高中化学学业水平考试(新教材专用)第06讲 物质的量-复习讲义,文件包含知识梳理2024年高中化学学业水平考试新教材专用第06讲物质的量-讲义原卷版docx、知识梳理2024年高中化学学业水平考试新教材专用第06讲物质的量-讲义解析版docx等2份试卷配套教学资源,其中试卷共33页, 欢迎下载使用。
【学考复习】2024年高中化学学业水平考试(新教材专用)第03讲 氧化还原反应-复习讲义: 这是一份【学考复习】2024年高中化学学业水平考试(新教材专用)第03讲 氧化还原反应-复习讲义,文件包含知识梳理2024年高中化学学业水平考试新教材专用第03讲氧化还原反应-讲义原卷版docx、知识梳理2024年高中化学学业水平考试新教材专用第03讲氧化还原反应-讲义解析版docx等2份试卷配套教学资源,其中试卷共27页, 欢迎下载使用。
【学考复习】2024年高中化学学业水平考试(新教材专用)第02讲 离子反应-复习讲义: 这是一份【学考复习】2024年高中化学学业水平考试(新教材专用)第02讲 离子反应-复习讲义,文件包含知识梳理2024年高中化学学业水平考试新教材专用第02讲离子反应-讲义原卷版docx、知识梳理2024年高中化学学业水平考试新教材专用第02讲离子反应-讲义解析版docx等2份试卷配套教学资源,其中试卷共30页, 欢迎下载使用。

