【学考复习】2024年高中化学学业水平考试(新教材专用)第12讲 硫及其化合物-复习讲义
展开TOC \ "1-2" \h \u \l "_Tc24768" PAGEREF _Tc24768 \h 1
\l "_Tc889" PAGEREF _Tc889 \h 1
\l "_Tc22194" 考点一 硫和二氧化硫 PAGEREF _Tc22194 \h 1
\l "_Tc18439" 考点二 硫酸 PAGEREF _Tc18439 \h 5
\l "_Tc7033" 考点三 含硫化合物的转化及实验 PAGEREF _Tc7033 \h 7
\l "_Tc12671" PAGEREF _Tc12671 \h 13
\l "_Tc27215" PAGEREF _Tc27215 \h 21
1.了解硫单质、二氧化硫、硫酸的主要性质,认识其在生产中的应用。
2.了解硫元素在自然界中的存在形态,及常见的不同价态的含硫物质。
3.掌握SOeq \\al(2-,4)的检验方法。
4.能从物质类别和元素价态变化的角度认识物质间的转化。
考点一 硫和二氧化硫
一、硫及其单质
1.硫——重要的非金属元素
(1)硫位于元素周期表中的第三周期第ⅥA族,硫原子最外层有6个电子,在化学反应中容易得到电子,形成-2价硫的化合物。
(2)硫元素的原子半径比氯原子半径大,硫原子得电子能力比氯原子弱,硫化氢的稳定性比氯化氢弱。
(3)硫元素的非金属性比氧元素弱,在富含氧气的地表附近的含硫化合物中,硫常显+4或+6价,氧为-2价。
2.物理性质
(2)化学性质
写出下列反应的化学方程式
3.化学性质
(1)S的氧化性
S与Fe、Cu、Hg反应的化学方程式依次为S+Feeq \(=====,\s\up7(△))FeS、S+2Cueq \(=====,\s\up7(△))Cu2S、S+Hg===HgS(此反应适用于除去室内洒落的Hg)。
(2)S的还原性
A.S与O2反应的化学方程式为S+O2eq \(=======,\s\up8(点燃))SO2,空气中燃烧火焰为淡蓝色。
B.与强氧化剂反应(如浓硫酸):S+2H2SO4(浓) eq \(=====,\s\up7(△))3SO2↑+2H2O。
(3)S与NaOH溶液反应的化学方程式为3S+6NaOHeq \(=====,\s\up7(△))2Na2S+Na2SO3+3H2O,此反应可用于除去试管内黏附的S。
4.主要应用
硫黄主要用于制造硫酸、化肥、火柴及杀虫剂等。
二、 二氧化硫
1.物理性质
2.化学性质
(1)酸性氧化物的通性
A.与水反应:SO2+H2OH2SO3
向生成物方向进行的反应叫正反应,向反应物方向进行的反应叫逆反应,在相同条件下,既能向正反应方向进行,同时又能向逆反应方向进行的反应叫可逆反应。
B.使指示剂变色:SO2能使紫色石蕊溶液变红
C.与碱反应:SO2(少量)+2NaOH==Na2SO3+H2O,SO2(过量)+NaOH==NaHSO3
D.与碱性氧化物反应:SO2+CaO==CaSO3
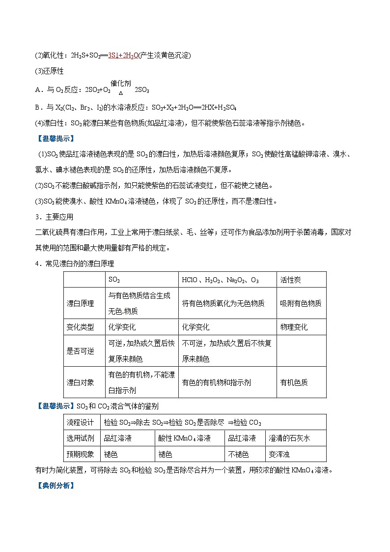
(2)氧化性:2H2S+SO2==3S↓+2H2O(产生淡黄色沉淀)
(3)还原性
A.与O2反应:2SO2+O2eq \(\s\d4(△),,\s\up11(催化剂)) 2SO3
B.与X2(Cl2、Br2、I2)的水溶液反应:SO2+X2+2H2O==2HX+H2SO4
(4)漂白性:SO2能漂白某些有色物质(如品红溶液),但不能使紫色石蕊溶液等指示剂褪色。
【温馨提示】
(1)SO2使品红溶液褪色表现的是SO2的漂白性,加热后溶液颜色复原;SO2使酸性高锰酸钾溶液、溴水、氯水、碘水褪色表现的是SO2的还原性,加热后溶液颜色不复原。
(2)SO2不能漂白酸碱指示剂,如只能使紫色的石蕊试液变红,但不能使之褪色。
(3)SO2能使溴水、酸性KMnO4溶液褪色,体现了SO2的还原性,而不是漂白性。
3.主要应用
二氧化硫具有漂白作用,工业上常用于漂白纸浆、毛、丝等;还可作为食品添加剂用于杀菌消毒,国家对其使用的范围和最大使用量都有严格的规定。
4.常见漂白剂的漂白原理
【温馨提示】SO2和CO2混合气体的鉴别
有时为简化装置,可将除去SO2和检验SO2是否除尽合并为一个装置,用较浓的酸性KMnO4溶液。
【典例分析】
【例1】(2023年湖北省普通高中学业水平合格性考试)硫可与许多金属单质及非金属单质发生化学反应,下列反应的化学方程式错误的是
A.B.
C.D.
【答案】C
【解析】A.S的氧化性较弱,与Fe反应只能生成低价态的FeS,反应正确,故A正确;
B.S与氢气在加热条件下发生化合反应生成硫化氢,反应正确,故B正确;
C.S的氧化性较弱,与Cu反应只能生成低价态的Cu2S,反应为:,故C错误;
D.S在氧气中燃烧只能生成二氧化硫,故D正确;
故选C。
【例2】(云南省2023年春季学期期末普通高中学业水平考试)下列关于SO2的叙述错误的是
A. SO2是有毒的气体B. SO2能与NaOH溶液反应
C. SO2能使酸性KMnO4溶液褪色D. SO2不能用作食品添加剂
【答案】D
【解析】A.SO2是大气污染物,是有毒的气体,A正确;
B.SO2属于酸性氧化物,能与NaOH溶液反应,B正确;
C.SO2具有还原性,能使酸性KMnO4溶液褪色,C正确;
D.SO2虽然有毒,但有时也用作食品添加剂,如葡萄酒中加入少量二氧化硫,可起到抗氧化、杀菌等作用,D错误;故选D。
【例3】(2022年7月辽宁省普通高中学业水平合格性考试)是一种无色、有刺激性气味的气体。下列关于的叙述错误的是
A.只有还原性B.属于酸性氧化物
C.可以使品红溶液褪色D.适量可用作食品添加剂
【答案】A
【解析】A.中S元素是+4价,位于S元素自身的中间价态,既有氧化性也有还原性,A错误;
B.可以与碱反应生成盐和水,属于酸性氧化物,B正确;
C.具有漂白性,可以使品红溶液褪色,C正确;
D.适量可用作食品添加剂,D正确;故选A。
考点二 硫酸
一、硫酸的工业应用及制备
1.主要应用
硫酸是一种重要的化工原料,可用于生产化肥、农药、炸药、燃料和盐类等。
2.制备方法
(1)流程:
(2)原理:(写出化学方程式)
①制气:燃烧硫黄: S+O2eq \(=====,\s\up7(点燃))SO2
煅烧黄铁矿: 4FeS2+11O2eq \(=====,\s\up7(高温))2Fe2O3+8SO2
②氧化:2SO2+O2eq \(\s\d4(△),,\s\up11(催化剂)) 2SO3
③吸收: SO3+H2O==H2SO4
【温馨提示】由于三氧化硫与水反应放出大量的热,且水的沸点较低,用水吸收三氧化硫容易形成酸雾,从而影响吸收效率,所以通常用98.3%的浓硫酸吸收。
二、硫酸的主要性质
(1)稀硫酸
在稀硫酸中H2SO4==2H++SOeq \\al(2-,4),硫酸是一种二元强酸,具有酸的通性,能与酸碱指示剂变色,与活泼金属、碱性氧化物、碱、盐等物质发生反应。
(2)浓硫酸
【温馨提示】浓硫酸与金属反应的规律
(1)浓硫酸与金属反应时,既表现酸性又表现强氧化性,而与非金属反应时,只表现强氧化性。
(2)浓硫酸与不活泼金属(如铜)反应时,随着反应的进行,浓硫酸浓度变小,一旦变为稀硫酸,就不再与不活泼金属反应。
(3)浓硫酸与活泼金属(如锌)反应时,开始浓硫酸表现其强氧化性,产生二氧化硫气体;当浓硫酸变为稀硫酸时,则产生的气体为氢气。
三、几种重要的硫酸盐
四、SOeq \\al(2-,4)的检验
1.硫酸根离子的检验方法
未知溶液eq \(―――――→,\s\up7(加盐酸酸化))无明显现象eq \(―――――→,\s\up7(加氯化钡溶液))产生白色沉淀eq \(――→,\s\up7(说明))原未知液中含SOeq \\al(2-,4)
上述检验过程中先加入盐酸酸化的目的是排除COeq \\al(2-,3)等离子的干扰。
【温馨提示】SOeq \\al(2-,4)检验的易错点
(1)误将Ag+、Pb2+判断成SOeq \\al(2-,4)。如向待测液中滴加BaCl2溶液,再加稀盐酸有白色沉淀便断定含SOeq \\al(2-,4)。其错误是未注意溶液中不含SOeq \\al(2-,4),而含Ag+或Pb2+时也会产生同样的现象:Ag++Cl-===AgCl↓(白色),Pb2++2Cl-===PbCl2↓(白色)。
(2)误将SOeq \\al(2-,3)判断成SOeq \\al(2-,4)。如向待测液中滴加用稀盐酸酸化的Ba(NO3)2溶液生成白色沉淀,便误以为有SOeq \\al(2-,4)。该错误是未注意NOeq \\al(-,3)在酸性环境中具有强氧化性,发生反应:Ba2++SOeq \\al(2-,3)===BaSO3↓(白色),3BaSO3+2H++2NOeq \\al(-,3)===3BaSO4↓(白色)+2NO↑+H2O。
【典例分析】
【例1】(云南省2023年春季学期期末普通高中学业水平考试)用浓硫酸干燥,是利用了浓硫酸的
A.脱水性B.难挥发性C.强氧化性D.吸水性
【答案】D
【解析】浓硫酸具有吸水性,在实验室中常用浓硫酸做某些气体的干燥剂,用浓硫酸干燥,是利用了浓硫酸的吸水性,故D正确;故选D。
【例2】(四川省2022-2023学年高二上学期普通高中学业水平考试)运输浓硫酸的特种车辆上,所贴的危险化学品标志是
A.B.C.D.
【答案】A
【解析】A.图中标志代表腐蚀品,浓硫酸是具有强腐蚀性的液体,运输浓硫酸的特种车辆上应贴该标志,A选项正确;
B.图中标志代表易燃气体,浓硫酸不是易燃性气体,B选项错误;
C.图中标志代表放射性物品,浓硫酸无放射性,C选项错误;
D.图中标志代表剧毒品,浓硫酸不是剧毒品,D选项错误;
故选A。
考点三 含硫化合物的转化及实验
一、含硫物质价态和类别的关系
1.不同价态硫元素间转化的思维模型
2.硫及其化合物的相互转化
3.硫单质及其化合物之间的转化规律
(1)邻位价态原则
当硫元素的化合价升高或降低时,一般升高或降低到其相邻的价态,即台阶式升降,如
H2eq \(S,\s\up6(-2)) eq \(,\s\up7(O2不足),\s\d5(H2,△))eq \(S,\s\up6(0))eq \(,\s\up7(O2),\s\d5(H2S))eq \(S,\s\up6(+4))O2eq \(――→,\s\up7(O2))eq \(S,\s\up6(+6))O3
(2)相邻价态的粒子不发生氧化还原反应:如S和H2S、S和SO2、SO2和浓硫酸之间不发生氧化还原反应。
(3)归中规律
当硫元素的高价态粒子与低价态粒子反应时,一般生成中间价态,如2H2S+SO2===3S+2H2O,2Na2S+Na2SO3+3H2SO4===3Na2SO4+3S↓+3H2O。
(4)含硫物质的连续氧化规律
硫元素eq \b\lc\{\rc\ (\a\vs4\al\c1(H2S\(――→,\s\up7(足量O2))SO2\(――→,\s\up7(O2))SO3\(――→,\s\up7(H2O))H2SO4,S\(――→,\s\up7(O2))SO2\(――→,\s\up7(O2))SO3\(――→,\s\up7(H2O))H2SO4))
二、相关实验
1.实验室制备二氧化硫实验
(1)原理:Na2SO3+H2SO4 ==Na2SO4+SO2↑+H2O
(2)实验装置
(3)净化:用浓硫酸或无水氯化钙除水蒸气
(4)收集
①排液法:排饱和NaHSO3溶液法,导气管长进短出
②排气法:向上排空气法,导气管长进短出
(5)检验:通入品红溶液,品红褪色,加热又变红
(6)尾气:注意防倒吸
①酸性气体:一般用NaOH溶液吸收
②还原性气体:一般用酸性高锰酸钾溶液吸收
2.浓硫酸与铜的反应
(1)原理:Cu+2H2SO4(浓)eq \(=====,\s\up7(△))CuSO4+SO2↑+2H2O
(2)实验装置
(3)实验现象
a试管中铜丝表面变黑;
b试管中的溶液有气泡冒出,逐渐变为无色;
冷却后将a试管里的物质慢慢倒入水中,溶液呈蓝色
在反应中,浓硫酸体现强氧化性和酸性
【典例分析】
【例1】(2023年7月黑龙江省普通高中学业水平合格性考试)铜与浓硫酸在加热条件下可发生化学反应,为检验部分产物的性质,某研究小组设计了如图所示的实验。请据此回答下列问题。
(1)铜与浓硫酸反应的化学方程式为Cu+2H2SO4(浓)CuSO4+ +2H2O
(2)反应过程中观察到品红溶液 ,说明产物二氧化硫具有漂白性。
(3)反应过程中观察到酸性KMnO4溶液褪色,说明产物二氧化硫具有 性(选填“氧化”或“还原”)。
(4)浸A溶液的棉团的作用是吸收多余的尾气,防止污染空气,A是 (选填“Na2SO4”或“NaOH”)。
(5)工业生产中二氧化硫的大量排放使雨水的pH 5.6(选填“>”或“<”),会形成 ,使土壤、湖泊酸化,还能加速建筑物的腐蚀。
(6)实验室中的检验方法:向溶液中加入稀盐酸,然后加入 溶液(选填“BaCl2”或“MgCl2”),观察是否有白色沉淀生成。
【答案】(1)SO2↑
(2)褪色
(3)还原
(4)NaOH
(5) < 酸雨
(6)BaCl2
【分析】利用图示装置验证铜与浓硫酸的反应产物,左侧试管为反应装置,中间盛有品红溶液的试管用来验证产物中SO2的存在,右侧盛有酸性KMnO4的试管用于验证SO2的还原性,同时也可以吸收SO2,右侧试管口的棉花需浸有NaOH,用来防止SO2进入到空气中污染空气。
【解析】(1)Cu与浓硫酸反应的化学方程式为Cu+2H2SO4(浓)CuSO4+SO2↑+2H2O。
(2)由于反应生成SO2,SO2具有漂白性,可以使品红溶液褪色。
(3)实验中观察到酸性高锰酸钾溶液褪色,说明反应生成是SO2与酸性高锰酸钾溶液反应生成的硫酸根,可以说明SO2具有还原性。
(4)浸A溶液的棉团的作用是吸收多余的尾气,防止污染空气,A为NaOH溶液,SO2可以与NaOH反应生成Na2SO3。
(5)排放的SO2进入到空气中与空气中的水蒸气反应生成酸性物质,使雨水的pH小于5.6,使当地形成酸雨,加速建筑物的腐蚀,加速土壤酸化。
(6)硫酸根可以用盐酸酸化的BaCl2检验,向溶液中加入稀盐酸,可以排除溶液中含有的碳酸根、银离子等干扰离子,再加入BaCl2,若生成白色沉淀,则说明原溶液中含有硫酸根。
【例2】(甘肃省2022年夏季普通高中学业水平合格性考试)二氧化硫在食品加工中有着重要作用,但过量使用可能导致食品中残留量超标,会对人体健康造成不利影响。实验室可用下图装置制取并探究二氧化硫的性质。回答下列问题:
(1)①中试管内发生反应的化学方程式为 ,该反应中体现了浓H2SO4的酸性和 性。在标准状况下生成224 mLSO2时,消耗的H2SO4的物质的量为 ml。
(2)实验过程中铜丝可以上下抽动,其作用为 。
(3)②中试管内的溴水褪色,SO2表现出 性,③中试管内的石蕊溶液出现的实验现象为 。
(4)浸有NaOH溶液的棉团的作用为 。
【答案】(1)Cu+2H2SO4(浓) CuSO4+SO2↑+2H2O 氧化 0.02
(2)便于控制反应的发生和停止
(3)还原 溶液由紫色变为红色
(4)吸收多余SO2,防止污染环境
【分析】Cu与浓硫酸混合加热,发生氧化还原反应产生CuSO4、SO2、H2O,SO2具有还原性,能够与溴水发生氧化还原反应产生H2SO4、HBr,从而使溴水褪色;SO2是酸性氧化物,与水反应产生H2SO3,因此溶液表现酸性,可以使紫色石蕊试液变为红色;SO2会导致大气污染,可根据其能够与碱反应的性质,用NaOH溶液进行尾气处理,从而保护环境。
【解析】(1)①中试管内Cu与浓硫酸混合加热,发生氧化还原反应产生CuSO4、SO2、H2O,发生反应的化学方程式为:Cu+2H2SO4(浓) CuSO4+SO2↑+2H2O;
在该反应中硫酸中的S元素化合价为+6价,反应后部分得到电子被还原为+4价的SO2,表现氧化性,部分仍以+6价形式存在,与Cu2+结合形成盐,起酸的作用,故该反应中体现了浓H2SO4的酸性和强氧化性;
根据方程式可知:每反应消耗2 ml H2SO4,反应产生1 ml SO2,其在标准状况下体积为22.4 L。现在反应生成在标准状况下224 mLSO2气体,其物质的量是0.01 ml,则反应消耗的H2SO4的物质的量为0.02 ml;
(2)在反应过程中,将同时向下推动,Cu与热的浓硫酸溶液接触,发生反应产生SO2气体,当向上拉,使Cu丝脱离硫酸溶液时,反应物不再接触,反应就停止,故实验过程中铜丝可以上下抽动,其作用为便于控制反应的发生和停止;
(3)在②中,将SO2气体通入溴水中,发生反应:SO2+Br2+2H2O=H2SO4+2HBr,S元素化合价升高,失去电子被氧化,故SO2表现还原性;
在③中SO2与石蕊溶液中的水反应产生酸H2SO3,从而使紫色石蕊溶液变为红色;
(4)SO2是有毒气体,随意排放,会导致大气污染。由于该气体是酸性氧化物,能够与碱NaOH发生反应变为可溶性盐,故在③的试管口处塞有浸有NaOH溶液,其作用是吸收多余SO2气体,防止大气污染。
【例3】(2023年山西省普通高中学业水平合格性考试)硫元素广泛存在于自然界中,是植物生长不可缺少的元素。回答下列问题:
(1)某小组同学设计实验实现不同价态含硫物质的转化。
可选用的实验试剂如下:
A.溶液 B.浓硫酸 C.溶液
D.稀硫酸 E.酸性溶液 F.品红溶液 G.铜丝
实验i选择的试剂是E和 (填字母),证明实现转化的现象是 。
(2)该小组同学利用所选试剂,设计了如图所示装置研究实验ⅱ。
①试管甲中发生反应的化学方程式是 。
②试管乙中的现象是 ;若实验结束后,将试管乙中的溶液加热,可以观察到的现象是 。
③下列关于的说法,不正确的是 。(填字母)
a.正常雨水的等于7,酸雨因为溶解了,其小于7
b.金属冶炼时产生的含废气经回收后可用于制备硫酸
c.在适当的温度并有催化剂存在的条件下,可以被氧气氧化,生成
【答案】(1)A或AD 酸性溶液褪色或溶液紫色褪去
(2) 品红溶液褪色 溶液由无色变为红色 a
【解析】(1)+4价S转化成+6价,需要加入氧化剂,根据所给试剂,试剂为Na2SO3和酸性高锰酸钾溶液,即A,高锰酸钾溶液显紫红色,证明实现转化的现象是酸性溶液褪色或溶液紫色褪去;故答案为A;酸性溶液褪色或溶液紫色褪去;
(2)①试管甲中铜和浓硫酸加热反应制取二氧化硫,发生反应的化学方程式是。
②具有漂白性,可以使品红溶液褪色,试管乙中的现象是品红溶液褪色;可以和有色物质反应生成不稳定的无色物质,加热又恢复颜色,所以实验结束后,将试管乙中的溶液加热,可以观察到的现象是溶液由无色变为红色。
③a.正常雨水由于溶解了CO2,约等于5.6,酸雨因为雨水溶解了二氧化硫或氮氧化物等,其小于7,a错误;
b.二氧化硫可以生成硫酸,可实现废物利用,b正确;
c.在适当的温度并有催化剂存在的条件下,可以被氧气氧化,生成,c正确;
故选a。
1.(2023年四川省高中学业水平考试)下列物质中,不能用作漂白剂的是
A.B.NaClOC.D.NaCl
【答案】D
【解析】A.Ca(ClO)2具有强氧化性,能氧化有色物质,能作漂白剂,A不合题意;
B.NaClO具有强氧化性,能将有色物质氧化,能作漂白剂,B不合题意;
C.SO2跟品红等某些有色物质结合成无色不稳定物质,能作漂白剂,C不合题意;
D.NaCl不能漂白有色物质,不能作漂白剂,D符合题意;
故选D。
2.(广东省2022年普通高中学业水平考试)规范操作是实验安全的保障。下列操作符合实验安全要求的是
A.将未用完的Na丢入废液缸B.用力吸闻集气瓶中SO2的气味
C.皮肤不慎接触烧碱立即用抹布擦D.用漏斗向酒精灯缓慢注入适量酒精
【答案】D
【解析】A.Na性质活泼,会和废缸中的水剧烈反应,未用完的Na应放回原试剂瓶,A错误;
B.不能用力吸闻集气瓶中SO2的气味,否则可能中毒,B错误;
C.皮肤不慎接触烧碱应立即用大量的水冲洗,再涂上稀硼酸溶液,C错误;
D.向酒精灯中添加酒精要用漏斗缓慢注入,D正确;
故选D。
3.(广东省2023年普通高中学业水平考试)H2O2在纸张漂白和废水处理等领域具有重要应用。一定条件下用H2和O2合成H2O2的反应过程示意图如图。下列说法错误的是
A.O2在催化剂表面得到电子
B.消耗H2和O2物质的量相等
C.H2O2既有氧化性又有还原性
D.H2O2与SO2的漂白原理相同
【答案】D
【解析】A.根据图中信息得到O2在催化剂表面得到电子,故A正确;
B.根据总反应方程式H2+O2 H2O2,则H2和O2物质的量相等,故B正确;
C.H2O2中氧为−1价,既可升高,又可降低,因此H2O2既有氧化性又有还原性,故C正确;
D.H2O2是强氧化性漂白,SO2是与有色物质生成不稳定的无色物质而漂白,因此H2O2与SO2的漂白原理不相同,故D错误。
综上所述,答案为D。
4.(四川省2022-2023学年高二上学期普通高中学业水平考试)下列气体中,对人体无毒害作用的是
A.B.C.D.
【答案】D
【解析】A.Cl2是有毒的黄绿色气体,对人体有害,A项错误;
B.SO2是有刺激性气味的气体,有毒,影响人体健康,B项错误
C.CO有毒气体,影响人体健康,C项错误;
D.N2是空气组成成分,无毒且对人体无害,D项正确;
故选D。
5.(山东省2022年冬季普通高中学业水平合格考试)下列气体直接排放不会形成酸雨的是
A.B.C.D.
【答案】A
【解析】二氧化硫在空气最终能形成硫酸,导致硫酸型酸雨;一氧化氮、二氧化氮在空气中最终生成硝酸,导致硝酸型酸雨,三者都是引起酸雨的主要气体,而二氧化碳不会形成酸雨,故答案为A。
故选A。
6.(河南省普通高中2021年高二下学期学业水平)下列关于S和SO2的说法正确的是
A.硫粉在过量的纯氧中燃烧生成SO3
B.可用澄清石灰水鉴别SO2和CO2
C.SO2通入到紫色石蕊溶液中,溶液只变红不褪色
D.SO2能使酸性KMnO4溶液褪色,体现了SO2的漂白性
【答案】C
【解析】A.硫粉在过量的纯氧中燃烧只能生成二氧化硫,故A错误;
B.二氧化硫和二氧化碳都能与澄清石灰水反应使溶液变混浊,所以不能用澄清石灰水鉴别二氧化硫和二氧化碳,故B错误;
C.二氧化硫不能使酸碱指示剂漂白褪色,所以二氧化硫通入到紫色石蕊溶液中,溶液只变红不褪色,故C正确;
D.二氧化硫与酸性高锰酸钾溶液反应使溶液褪色,反应中二氧化硫表现还原性,故D错误;
故选C。
7.(内蒙古自治区2021年普通高中学业水平考试)工业废气中的可用氨水吸收,这体现了的
A.氧化性B.还原性C.漂白性D.酸性氧化物的性质
【答案】D
【解析】氨水为弱碱,与水反应生成亚硫酸,则工业废气中的可用氨水吸收,这体现了的酸性氧化物的性质,故选D。
8.(内蒙古自治区2021年普通高中学业水平考试)实验室中,下列操作不符合安全要求的是
A.在通风橱内制备有毒气体B.洒在桌上的酒精不慎着火时,立即用湿毛巾盖灭
C.稀释浓硫酸时,将水注入浓硫酸中D.点燃氢气前,先要检验氢气的纯度
【答案】C
【解析】A.在实验室,有毒气体会污染室内环境,甚至使人中毒,制备有毒气体时应在通风橱内进行,A符合安全要求;
B.酒精洒在桌上不慎着火时,不能用水灭火,以防燃烧面积扩大,应立即用湿毛巾盖灭,B符合安全要求;
C.稀释浓硫酸时,若将水注入浓硫酸中,液体会发生暴沸,应将浓硫酸沿烧杯内壁缓缓倒入烧杯内,且边倒边搅拌,C不符合安全要求;
D.点燃氢气前,若氢气不纯,可能会发生爆炸,所以应先检验氢气的纯度,D符合安全要求;
故选C。
9.(贵州省普通高中2022年7月学业水平考试)下列有关SO2的叙述不正确的是
A.SO2可以用作漂白剂B.SO2的水溶液显酸性
C.SO2是一种大气污染物D.SO2是无色无味的气体
【答案】D
【解析】A.SO2对某些特定的色素结合为无色物质,因此具有漂白性,A项正确;
B.SO2溶于水产生亚硫酸,亚硫酸电离出H+而呈酸性,B项正确;
C.SO2造成酸雨属于大气污染物,C项正确;
D.SO2为无色有味的气体,D项错误;
故选D。
10.(2022年广东省高中学业平合格考试)SO2可用作漂白剂、食品添加剂等。某兴趣小组用如下装置制取SO2,并验证其性质:
(1)盛放的仪器名称为 。
(2)D装置用于吸收尾气。在答题卡虚线框内画出D装置图,并注明所用试剂 。
(3)进行实验,观察并记录现象,做出相应解释。
【答案】(1)圆底烧瓶
(2)
(3) Na2SO3+H2SO4=Na2SO4+H2O+SO2↑ 红色褪去 漂白 还原 溶液变浑浊或有淡黄色沉淀生成
【分析】如题干实验装置可知,装置A为SO2的制备装置,原理为:Na2SO3+H2SO4=Na2SO4+H2O+SO2↑,装置B为SO2的性质实验,装置C为SO2与H2S反应的装置以验证SO2的弱氧化性,反应原理为:2H2S+SO2=3S↓+2H2O,装置D为尾气吸收装置,可以用NaOH溶液来吸收多余的SO2,据此分析解题。
【解析】(1)由题干图示实验装置可知,盛放的仪器名称为圆底烧瓶,故答案为:圆底烧瓶;
(2)二氧化硫酸性气体尾气用浓的氢氧化钠吸收,装置为 ;
(3)打开装置A中的漏斗活塞,A装置中有气泡产生即制备出了SO2,该化学方程式为Na2SO3+H2SO4=Na2SO4+H2O+SO2↑,SO2具有漂白性,能够漂白品红、纸张和草帽辫等,则B装置中浸润过品红溶液的滤纸a的颜色红色褪去,说明SO2具有漂白性,SO2具有强还原性,能够被酸性高锰酸钾溶液氧化,故B装置中浸润过酸性KMnO4溶液的滤纸b褪色,证明SO2具有还原性,C 装置为SO2与H2S反应的装置以验证SO2的弱氧化性,反应原理为:2H2S+SO2=3S↓+2H2O,C装置中的现象是溶液变浑浊或有淡黄色沉淀生成。
11.(2023年福建省普通高中学业合格性考试)为研究二氧化硫的性质,某兴趣小组设计如下装置进行实验。
(1)a是 (填仪器名称)。
(2)在组装好装置装入药品前,需要进行的操作是 。
(3)将少量溶液缓慢推入粉末处,发生反应。
①与反应的化学方程式为 。
②随着反应的进行,c处实验现象为 ,b处实验现象为 。
③几分钟后,发现d处气球变小,逐渐恢复至原样,说明二氧化硫具有的性质是 。
④为证明二氧化硫与水反应具有可逆性,需要进行的实验操作是 。
(4)这种实验设计的优点之一是 。
【答案】(1)酒精灯
(2)检查装置气密性
(3) 试纸变红色 品红溶液褪色 易溶于水 加热褪色后的b试管,红色复原
(4)节约药品或不污染环境
【分析】注射器中硫酸注入盛有亚硫酸钠的导管中反应生成二氧化硫,二氧化硫是酸性氧化物可使湿润紫色石蕊试纸变红,具有漂白性可使品红溶液褪色,同时易溶于水。据此解答。
【解析】(1)由仪器构造可知a为酒精灯;
(2)在组装好装置装入药品前,需要进行的操作是检查装置气密性;
(3)①将少量溶液缓慢推入粉末处,发生反应生成硫酸钠和二氧化硫气体,反应方程式为:;
②随着反应的进行,c处实验现象为:紫色石蕊试纸变红,原因是二氧化硫和水反应生成亚硫酸,亚硫酸呈酸性;同时二氧化硫就有漂白性,能使b中品红溶液褪色;
③几分钟后,发现d处气球变小,逐渐恢复至原样,说明二氧化硫易溶于水;
④为证明二氧化硫与水反应具有可逆性,可点燃酒精灯,加热褪色后的b试管,红色复原;
(4)这种实验设计的优点之一是节约药品、不会污染环境等;
12.(2021年陕西省普通高中学业水平考试)实验室用下列装置制备二氧化硫并探究其性质。
回答下列问题:
(1)仪器a的名称是 。
(2)该实验制备的化学方程式是 。
(3)b装置中的酸性溶液褪色,证明具有 (填“漂白”“氧化”或“还原”)性。
(4)品红溶液褪色,证明具有 (填“漂白”“氧化”或“还原”)性。
(5)烧杯中用于吸收尾气的试剂是 (填字母)。
A.氯化钠溶液 B.浓硫酸 C.氢氧化钠溶液
【答案】(1)分液漏斗
(2)
(3)还原
(4)漂白
(5)C
【分析】该实验为铜与浓硫酸反应制备二氧化硫,并检验二氧化硫的性质的仪器,发生装置→性质检验装置→尾气处理装置
【解析】(1)发生装置为固液混合加热制备二氧化硫装置,a装置为分液漏斗,用于添加液体;
(2)该反应为Cu与浓硫酸加热反应生成硫酸铜、二氧化硫和水,发生的反应为:
(3)KMnO4溶液具有强氧化性,二氧化硫中+4价硫具有还原性,可使高锰酸钾还原褪色,故体现还原性;
(4)二氧化硫与水反应生成亚硫酸,亚硫酸与品红结合生成无色物质,体现二氧化硫的漂白性;
(5)氢氧化钠可与二氧化硫反应,故可用氢氧化钠溶液吸收二氧化硫,故选C。
13.(云南省2022-2023学年高二下学期普通高中学业水平考试)某校化学兴趣小组用下图所示装置探究的性质。请回答:
(1)装置②中发生反应的化学方程式是 。
(2)若X为品红溶液,可观察到装置①中溶液 ,说明具有 性。
(3)若X为紫色石蕊溶液,可观察到装置①中溶液 ,说明的水溶液显 (填“酸性”或“碱性”)。
(4)若X为溶液,可观察到装置①中 (填“有”或“无”)明显现象。打开活塞a,通入氧气,有白色沉淀生成,说明最终被氧化为,由此可知具有 (填“氧化性”或“还原性”)。
(5)若X为溶液,可观察到装置①中产生浅黄色沉淀(单质硫),说明具有 (填“氧化性”或“还原性”)。写出相应的化学方程式: 。
【答案】(1)SO2+2NaOH=Na2SO3+H2O
(2) 品红溶液褪色 漂白
(3) 由紫变红 酸
(4)无 还原性
(5) 氧化性 2H2S+SO2=3S↓+2H2O
【分析】二氧化硫使石蕊变红,体现二氧化硫的酸性,使品红褪色,体现二氧化硫的漂白性,与H2S 有黄色沉淀产生,体现二氧化硫的氧化性,与氧气作用,与BaCl2产生白色沉淀,说明二氧化硫具有还原性,最后经氢氧化钠溶液吸收,防止污染空气。
【解析】(1)为吸收尾气防止污染空气,装置②中发生反应的化学方程式是SO2+2NaOH=Na2SO3+H2O。故答案为:SO2+2NaOH=Na2SO3+H2O;
(2)若X为品红溶液,可观察到装置①中溶液品红溶液褪色,说明具有漂白性。故答案为:品红溶液褪色;漂白;
(3)若X为紫色石蕊溶液,可观察到装置①中溶液由紫变红,说明的水溶液显酸性。故答案为:由紫变红;酸;
(4)若X为溶液,可观察到装置①中无明显现象。打开活塞a,通入氧气,有白色沉淀生成,说明最终被氧化为,由此可知具有还原性。故答案为:无;还原性;
(5)若X为溶液,可观察到装置①中产生浅黄色沉淀(单质硫),二氧化硫与硫化氢发生归中反应,产生黄色沉淀S单质,二氧化硫化合价降低,体现其氧化性,说明具有氧化性。化学方程式:2H2S+SO2=3S↓+2H2O 。故答案为:氧化性;2H2S+SO2=3S↓+2H2O。
1.(辽宁省鞍山市2023年高中学业水平考试模拟)硫是一种重要的非金属,位于元素周期表中第三周期第ⅥA族。根据硫及其化合物的性质回答问题。不能由两种单质直接化合而成的是
A.CuSB.Na2SC.FeCl3D.SO2
【答案】A
【解析】A.硫的氧化性较弱,和变价金属反应生成低价态化合物,所以和铜反应生成的是Cu2S,CuS不能由单质直接化合得到,故A正确;
B.硫能与活泼金属反应生成硫化物,单质钠和硫化合生成Na2S,故B错误;
C.氯气具有强氧化性,和变价金属反应生成最高价态化合物,因此Fe和Cl2化合生成FeCl3,能由两种单质直接化合而成,故C错误;
D.硫在氧气中燃烧生成的是SO2,能由两种单质直接化合而成,故D错误;
故选A。
2.(2023年天津市河北区普通高中学业水平合格性考试模拟)下列物质中,不能由两种单质直接化合生成的是
A.B.C.D.FeS
【答案】C
【解析】A.氢气和S反应生成,故不选A;
B.铁和氯气点燃生成,故不选B;
C.铁和氯气点燃生成,不能由铁和氯气直接化合生成,故选C;
D.铁和S点燃生成FeS,故不选D;
选C。
3.(河北省衡水山市2023年高中学业水平考试模拟测试)硫是一种重要的非金属,位于元素周期表中第三周期第ⅥA族。根据硫及其化合物的性质回答问题。下列物质的转化中,浓H2SO4只表现了氧化性的是
A.Cu→CuSO4B.C→CO2
C.CuO→CuSO4D.Fe2O3→Fe2(SO4)3
【答案】B
【解析】A.Cu与浓硫酸加热发生Cu+2H2SO4CuSO4+SO2↑+2H2O,该反应中硫酸体现氧化性和酸性,故A不符合题意;
B.C与浓硫酸加热条件下,发生C+2H2SO4CO2↑+2SO2↑+2H2O,该反应中硫酸只作氧化剂,故B符合题意;
C.CuO与硫酸发生CuO+H2SO4=CuSO4+H2O,硫酸体现酸性,故C不符合题意;
D.氧化铁与硫酸发生Fe2O3+3H2SO4=Fe2(SO4)3+3H2O,硫酸体现酸性,故D不符合题意;
答案为B。
4.(浙江省温州市2022-2023学年高一下学期业水平考试模拟)为检验浓硫酸与木炭在加热条件下发生化学反应的产物,某同学设计了如图所示的实验。下列说法不正确的是
A.装置A中白色粉末变蓝证明产物中有
B.装置B中品红溶液褪色证明产物中有
C.检验产物的先后顺序一定是:水、、
D.装置C中紫色褪去且装置D中出现白色沉淀,证明产物有
【答案】D
【分析】木炭和浓硫酸反应生成SO2、CO2和H2O,装置A中无水硫酸铜检验水,装置B中品红溶液检验SO2,装置C中酸性高锰酸钾溶液除去SO2,装置D中澄清石灰水检验CO2,据此分析解答。
【解析】A.装置A中无水硫酸铜变蓝,说明产物中有H2O,A正确;
B.SO2具有漂白性,能使品红溶液褪色,装置B中品红溶液褪色,则可证明产物中有SO2,B正确;
C.SO2、CO2的检验是在水溶液中进行,为排除水的干扰,则最先检验的是水。SO2、CO2均能使澄清石灰水变浑浊,为避免SO2干扰CO2的检验,则先检验SO2,将SO2除净后再检验CO2,C正确;
D.装置C中紫色褪去,则SO2有可能过量,过量的SO2也能使澄清石灰水变浑浊,根据此现象不能由此证明产物中有CO2,D错误;
故选D。
5.(四川省雅安中学2022-2023学年高一下学期学业水平模拟考试)根据实验操作及现象所得结论正确的是
【答案】D
【解析】A.向某溶液中滴加BaCl2溶液,生成的白色沉淀可能为亚硫酸钡、碳酸钡,原溶液中可能含有、,不一定含有,故A错误;
B.先加氯水可氧化亚铁离子,不能排除原溶液是否含铁离子,应先加KSCN溶液无现象,后加氯水检验亚铁离子,故B错误;
C.二氧化碳、二氧化硫通入澄清石灰水都可以产生白色沉淀,将未知气体通入到新制澄清石灰水中产生白色沉淀,则该气体不一定是CO2,可能是SO2气体,故C错误;
D.焰色反应为元素的性质,钠的焰色反应为黄色,由操作和现象可知液一定含Na+,故D正确;
故选D。
6.(北京市丰台区2023年普通高中学业水平合格性考试调研)下列操作不符合实验安全规范的是
A.金属钠不慎着火时,立即用沙土覆盖
B.熄灭酒精灯时,用嘴吹灭
C.大量氯气泄漏时,戴好防毒面具,喷稀碱液进行吸收
D.稀释浓硫酸时,将浓硫酸沿器壁缓慢倒入水中并用玻璃棒不断搅拌
【答案】B
【解析】A.金属钠不慎着火时,立即用沙土覆盖隔绝氧气灭火,符合实验规范,A不符合题意;
B.熄灭酒精灯时,用灯帽盖灭,不能用嘴吹灭,不符合实验规范,B符合题意;
C.氯气有毒能和碱性物质反应,大量氯气泄漏时,戴好防毒面具,喷稀碱液进行吸收,符合实验规范,C不符合题意;
D.浓硫酸溶于水放出大量的热,稀释浓硫酸时,将浓硫酸沿器壁缓慢倒入水中并用玻璃棒不断搅拌,符合实验规范,D不符合题意;
故选B。
7.(2023年江苏省扬州市普通高中学业水平合格考试模拟)下列关于的实验,能达到实验目的的是
【答案】B
【解析】A.铜和浓硫酸在加热条件下反应生成二氧化硫,和稀硫酸不反应,A错误;
B.二氧化硫通入品红溶液中,溶液褪色,说明二氧化硫具有漂白性,B正确;
C.二氧化硫密度大于空气,应该用向上排空气法收集,即长口进,短口出,C错误;
D.应该用氢氧化钠溶液吸收二氧化硫,亚硫酸氢钠溶液不能吸收二氧化硫,D错误;
故选B。
8.(湖南省长沙市宁乡市2022-2023学年高一下学期5月学业水平考试模拟)已知能使酸性褪色,此反应中体现了的性质是
A.氧化性B.还原性C.酸性氧化物D.漂白性
【答案】B
【解析】酸性高锰酸钾能将二氧化硫在水溶液中氧化成硫酸,自身还原为无色的二价锰离子,是酸性高锰酸钾的氧化性的体现,这里体现的是二氧化硫的还原性,故选B。
9.(广东省深圳市2022-2023学年学业水平合格性模拟)制备二氧化硫并检验其性质,用铜和浓硫酸在试管中制得二氧化硫,先通到品红溶液中,然后通到新制氯水中,最后尾气处理,下列说法正确的是
A.是氧化产物B.品红溶液褪色体现的漂白性
C.新制氯水褪色体现的氧化性D.用饱和亚硫酸钠溶液处理尾气
【答案】B
【解析】A.用浓硫酸与铜反应制备,发生反应(浓):,是还原产物,A错误;
B.能与品红结合生成不稳定的无色物质,从而使品红溶液褪色,体现的漂白性,B正确;
C.与新制氯水发生反应使新制氯水褪色,体现了的还原性,C错误;
D.在饱和亚硫酸钠溶液中溶解度很小,应选用氢氧化钠溶液来处理尾气,D错误;
故选B。
10.(江苏省扬州市2022-2023学年高二上学期普通高中学业水平合格性模拟)下列叙述不正确的是
A.在常温及燃烧条件下与反应的产物相同
B.不同条件下,与可反应产生,也可能发生钝化
C.在加热条件下可结合,向煤炭中加入可进行脱硫
D.具有强氧化性,可用于环境消毒
【答案】A
【解析】A.钠在常温下与氧气反应生成氧化钠,在燃烧条件下与氧气反应生成过氧化钠,反应条件不同,产物不同,故A错误;
B.常温下,铁在浓硫酸中发生钝化,与稀硫酸反应生成硫酸亚铁和氢气,故B正确;
C.碳酸钙高温下发生分解反应生成氧化钙,氧化钙与煤燃烧生成的二氧化硫生成亚硫酸钙,亚硫酸钙被空气中氧气氧化生成硫酸钙,所以向煤炭中加入碳酸钙可进行脱硫,故C正确;
D.次氯酸钠具有强氧化性,能使蛋白质变性而起到杀菌消毒的作用,常用于环境消毒,故D正确;
故选A。
11.(黑龙江省哈尔滨市2022-2023学年高三上学期学业水平测试质量监测)下列物质的转化在给定条件下均能实现的一组是
A.B.
C.D.
【答案】A
【解析】A.铁高温的时候和水蒸气反应生成四氧化三铁和氢气,四氧化三铁和铝可以发生铝热反应生成单质铁,A正确;
B.氧化铝和盐酸反应生成氯化铝溶液,但是电解氯化铝溶液无法得到单质铝,B错误;
C.氮气和氧气放电生成一氧化氮不是二氧化氮,C错误;
D.硫在氧气点燃生成的是二氧化硫不是三氧化硫,D错误;
故选A。
12.(2023年湖南省娄底市高一学业水平考试模拟)下列关于的叙述错误的是
A.可使品红溶液褪色B.是电解质
C.的大量排放可形成酸雨D.是酸性氧化物
【答案】B
【解析】A.二氧化硫具有漂白性,能使品红溶液褪色,故A正确;
B.二氧化硫不能电离出离子,为非电解质,故B错误;
C.SO2与水反应生成H2SO3,工业制备硫酸产生的含SO2的尾气大量排放至空气中会形成酸雨,故C正确;
D.二氧化硫能与碱反应生成盐和水,故二氧化硫为酸性氧化物,故D正确;
故选B。
13.(黑龙江省哈尔滨市2022-2023学年学业水平合格性考试模拟)检验某未知溶液中是否含有SO,下列操作最合理的是
A.先加稀H2SO4酸化,再加BaCl2溶液B.加入BaCl2溶液
C.加入稀HNO3和BaCl2溶液D.先用盐酸酸化,再加BaCl2溶液
【答案】D
【解析】A.检验SO,加稀H2SO4酸化,引入了SO,故A不合理;
B.直接加入BaCl2溶液,溶液中若有CO,也会产生白色沉淀,故B不合理;
C.加入稀HNO3,若溶液中有SO,HNO3会将其氧化为SO,加入BaCl2溶液,也会产生白色沉淀,故C不合理;
D.先用盐酸酸化,可以反应掉溶液中可能存在的CO 、SO,也可检验溶液中是否存在Ag+,若加入盐酸,无明显现象,再加BaCl2溶液,生成白色沉淀,可证明未知溶液中含有SO,故D合理;
故选D。
14.(江苏省盐城市2022-2023学年高二上学期学业水平合格性考试模拟)某同学设计了如下图所示装置用于制取,并验证的部分性质。回答下列问题:
(1)实验前要在装置A中先鼓入,目的是 。
(2)为了验证是酸性氧化物,进行操作是 。
(3)装置C中可观察到白色沉淀,相关反应的离子方程式为: (写出一个即可)。
(4)请判断该同学设计的上述装置是否合理,并说出你的理由: 。
【答案】(1)排净装置中的空气,防止+4价硫被空气中的氧化而干扰实验
(2)将通入紫色石蕊溶液中,溶液变红,说明是酸性氧化物
(3)或
(4)不合理,缺少尾气处理装置
【分析】氧气、硝酸根离子都能将二氧化硫氧化,实验前要在装置A中先鼓入,排净装置中的空气,装置A中亚硫酸钠和浓硫酸反应生成,因二氧化硫具有漂白性,则B中的品红溶液褪色,装置C中硝酸根离子和FeCl3发生氧化还原反应生成硫酸根离子,硫酸根离子和钡离子反应生成硫酸钡白色沉淀。
【解析】(1)氧气、硝酸根离子都能将二氧化硫氧化,所以如果装置中含有氧气,会干扰实验,所以排入氮气的目的是排净装置中的空气,防止+4价硫被空气中的氧化而干扰实验。
(2)酸性氧化物和水反应生成相应的酸,将通入紫色石蕊溶液中,溶液变红,说明是酸性氧化物。
(3)氯化铁具有氧化性,能够将二氧化硫氧化为硫酸,同时证明二氧化硫具有还原性,反应的离子方程式为:或。
(4)有毒,会污染空气,过量的需要除去,该同学设计的上述装置不合理,缺少尾气处理装置。
15.(陕西省2022-2023学年高二下学期学业水平考试模拟)已知反应:,某化学兴趣小组用如图所示装置制取SO2,并进行相关性质实验。
请回答下列问题:
(1)仪器a的名称是 ;
(2)B中品红溶液褪色,说明SO2具有 (填“漂白性”或“还原性”);
(3)C中石蕊溶液变为 (填“蓝色”或“红色”);
(4)为防止SO2污染环境,D中可选用 (填“NaOH”或“H2SO4”)溶液;
(5)酸性条件下,SO2与发生如下反应:,使溶液褪色。当参加反应时,转移电子的物质的量是 ml。
【答案】(1)酒精灯
(2)漂白性
(3)红色
(4)NaOH
(5)1
【分析】铜与浓硫酸在加热条件下发生反应生成硫酸铜、二氧化硫和水,装置B是为了验证二氧化硫的漂白性,生成的气体经过装置B,品红溶液会褪色,装置C的目的是为了验证二氧化硫的酸性,装置D为尾气处理装置,吸收多余二氧化硫,防止污染环境,据此结合二氧化硫性质分析解答。
【解析】(1)根据仪器结构可知,仪器a的名称是酒精灯;
(2)二氧化硫能使品红溶液褪色,说明二氧化硫具有漂白性;
(3)二氧化硫水溶液呈酸性,所以将二氧化硫通入石蕊溶液,溶液会变为红色,二氧化硫不能漂白石蕊溶液,所以最终变为红色;
(4)二氧化硫为酸性气体,所以尾气处理装置中应盛放碱性溶液,故答案为:NaOH;
(5)根据方程式可知,二氧化硫转化为硫酸,S元素化合价升高,根据电子转移数守恒可知,当参加反应时,转移电子的物质的量是=1 ml。
颜色
状态
质地
溶解性
熔沸点
密度
黄色
晶体
质脆,易研成粉末
难溶于水,微溶于酒精,易溶于CS2
较低
较小
颜色
气味
状态
密度
毒性
水溶性
无色
刺激性
气态
比空气大
有毒
易溶于水
SO2
HClO、H2O2、Na2O2、O3
活性炭
漂白原理]
与有色物质结合生成无色物质
将有色物质氧化为无色物质
吸附有色物质
变化类型
化学变化
化学变化
物理变化
是否可逆
可逆,加热或久置后恢复原来颜色
不可逆,加热或久置后不恢复原来颜色
漂白对象
有色的有机物,不能漂白指示剂
有色的有机物和指示剂
有机色质
流程设计
检验SO2⇒除去SO2⇒检验SO2是否除尽 ⇒检验CO2
选用试剂
品红溶液
酸性KMnO4溶液
品红溶液
澄清的石灰水
预期现象
褪色
褪色
不褪色
变浑浊
物理性质
纯净的硫酸是无色粘稠状液体,沸点高,难挥发,密度大于水(98%的浓H2SO4,密度为1.84 g·cm-3),溶于水放出大量的热
化
学
性
质
吸水性
常用作干燥
剂
能干燥
H2、O2、N2、CO2、Cl2、HCl、SO2、CO、CH4等
不能
干燥
碱性气体,如 NH3等
还原性气体,如 H2S、HBr、HI 等
脱水性
将有机物中的氢、氧元素按原子个数2∶1的比例脱去,如蔗糖脱水炭化
强氧化性
与活泼金属反应
2Fe+6H2SO4(浓) eq \(=====,\s\up7(△))Fe2(SO4)3+3SO2↑+6H2O,常温下浓硫酸使Fe、Al钝化
与不活泼金属反应
Cu+2H2SO4(浓) eq \(=====,\s\up7(△))CuSO4+SO2↑+2H2O
与非金属反应
C+2H2SO4(浓) eq \(=====,\s\up7(△))CO2↑+2SO2↑+2H2O
硫酸盐
俗名
颜色
用途
2CaSO4·H2O
熟石膏
白色
作磨光粉、纸张填充物、气体干燥剂等
CaSO4·2H2O
生石膏
白色
塑像、模型、粉笔、医疗绷带等
FeSO4·7H2O
绿矾
浅绿色
生产铁系列净水剂、补血剂等
CuSO4·5H2O
胆矾、蓝矾
蓝色
配波尔多液、镀铜液
BaSO4
重晶石
白色
白色颜料、医疗上作“钡餐”
KAl(SO4)2·12H2O
明矾
白色
净水剂
实验序号
预期转化
选择试剂
证明实现转化的现象
i
ii
实验操作
实验现象
分析与解释
打开装置A中的漏斗活塞
A装置中有气泡产生
化学方程式为
B装置中浸润过品红溶液的滤纸a的颜色
具有 作用
B装置中浸润过酸性溶液的滤纸b褪色
具有 性
C装置中的现象是
具有氧化性
选项
实验操作及现象
结论
A
向某溶液中加入溶液,产生白色沉淀
该溶液一定含
B
向某溶液中先加入氯水,再加入KSCN溶液,溶液变红色
该溶液一定含
C
将某气体通入澄清石灰水中,产生白色沉淀
该气体一定是
D
用洁净的铂丝蘸取某溶液在酒精灯上灼烧,火焰呈黄色
该溶液一定含元素
A.制取
B.验证漂白性
C.收集
D.尾气处理
【学考复习】2024年高中化学学业水平考试(新教材专用)第08讲 金属材料 铝及其化合物-复习讲义: 这是一份【学考复习】2024年高中化学学业水平考试(新教材专用)第08讲 金属材料 铝及其化合物-复习讲义,文件包含知识梳理2024年高中化学学业水平考试新教材专用第08讲金属材料铝及其化合物-讲义原卷版docx、知识梳理2024年高中化学学业水平考试新教材专用第08讲金属材料铝及其化合物-讲义解析版docx等2份试卷配套教学资源,其中试卷共21页, 欢迎下载使用。
【学考复习】2024年高中化学学业水平考试(新教材专用)第07讲 铁及其化合物-复习讲义: 这是一份【学考复习】2024年高中化学学业水平考试(新教材专用)第07讲 铁及其化合物-复习讲义,文件包含知识梳理2024年高中化学学业水平考试新教材专用第07讲铁及其化合物-讲义原卷版docx、知识梳理2024年高中化学学业水平考试新教材专用第07讲铁及其化合物-讲义解析版docx等2份试卷配套教学资源,其中试卷共34页, 欢迎下载使用。
【学考复习】2024年高中化学学业水平考试(新教材专用)第05讲 氯及其化合物-复习讲义: 这是一份【学考复习】2024年高中化学学业水平考试(新教材专用)第05讲 氯及其化合物-复习讲义,文件包含知识梳理2024年高中化学学业水平考试新教材专用第05讲氯及其化合物-讲义原卷版docx、知识梳理2024年高中化学学业水平考试新教材专用第05讲氯及其化合物-讲义解析版docx等2份试卷配套教学资源,其中试卷共41页, 欢迎下载使用。

