苏科版八年级数学下册同步精品讲义 第11讲 矩形、菱形、正方形(学生版)
展开目标导航
知识精讲
知识点01 矩形的性质与判定
(一)矩形的定义
有一个角是直角的平行四边形叫做矩形。
【微点拨】
矩形定义的两个要素:①是平行四边形;②有一个角是直角.即矩形首先是一个平行四边形,然后增加一个角是直角这个特殊条件。
(二)矩形的性质
矩形的性质包括四个方面:
1.矩形具有平行四边形的所有性质;
2.矩形的对角线相等;
3.矩形的四个角都是直角;
4.矩形是轴对称图形,它有两条对称轴。
【微点拨】
(1)矩形是特殊的平行四边形,因而也是中心对称图形.过中心的任意直线可将矩形分成完全全等的两部分;
(2)矩形也是轴对称图形,有两条对称轴(分别通过对边中点的直线).对称轴的交点就是对角线的交点(即对称中心);
(3)矩形是特殊的平行四边形,矩形具有平行四边形的所有性质,从而矩形的性质可以归结为从三个方面看:从边看,矩形对边平行且相等;从角看,矩形四个角都是直角;从对角线看,矩形的对角线互相平分且相等。
(三)矩形的判定
矩形的判定有三种方法:
1.定义:有一个角是直角的平行四边形叫做矩形;
2.对角线相等的平行四边形是矩形;
3.有三个角是直角的四边形是矩形。
【微点拨】在平行四边形的前提下,加上“一个角是直角”或“对角线相等”都能判定平行四边形是矩形。
(四)直角三角形斜边上的中线的性质
直角三角形斜边上的中线等于斜边的一半。
【微点拨】
(1)直角三角形斜边上的中线的性质是矩形性质的推论.性质的前提是直角三角形,对一般三角形不可使用;
(2)学过的直角三角形主要性质有:①直角三角形两锐角互余;②直角三角形两直角边的平方和等于斜边的平方;③直角三角形中30°所对的直角边等于斜边的一半;
(3)性质可以用来解决有关线段倍分的问题。
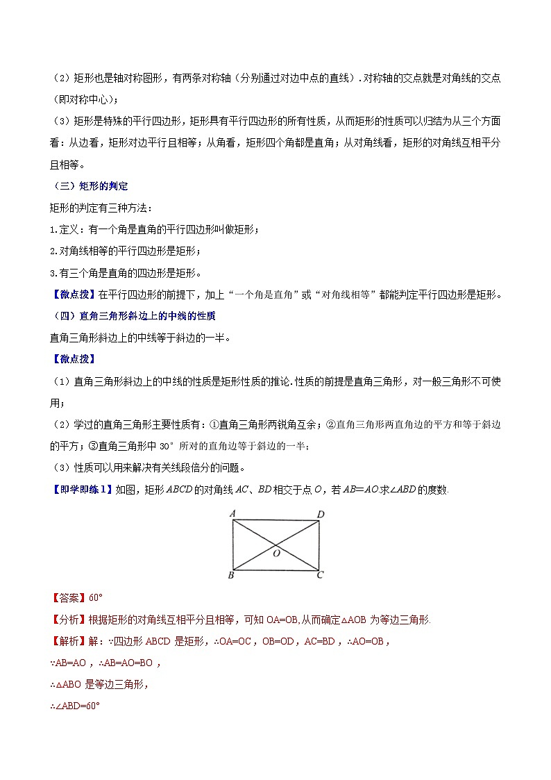
【即学即练1】如图,矩形ABCD的对角线AC、BD相交于点O,若AB=AO.求∠ABD的度数.
【答案】60°
【分析】根据矩形的对角线互相平分且相等,可知OA=OB,从而确定△AOB为等边三角形.
【解析】解:∵四边形ABCD是矩形,∴OA=OC,OB=OD,AC=BD,∴AO=OB,
∵AB=AO,∴AB=AO=BO,
∴△ABO是等边三角形,
∴∠ABD=60°
【即学即练2】如图,在平行四边形中,、分别是边、上的点,且,,求证:四边形是矩形
【答案】证明见解析
【分析】平行四边形,可知;由于 ,可得,,知四边形为平行四边形,由可知四边形是矩形.
【解析】证明:∵四边形 是平行四边形
∴
∵
∴
∵
∴四边形为平行四边形
又∵
∴四边形是矩形.
知识点02 菱形的性质与判定
(一)菱形的定义
有一组邻边相等的平行四边形叫做菱形。
【微点拨】
菱形的定义的两个要素:①是平行四边形.②有一组邻边相等.即菱形是一个平行四边形,然后增加一对邻边相等这个特殊条件。
(二)菱形的性质
菱形除了具有平行四边形的一切性质外,还有一些特殊性质:
1.菱形的四条边都相等;
2.菱形的两条对角线互相垂直,并且每一条对角线平分一组对角;
3.菱形也是轴对称图形,有两条对称轴(对角线所在的直线),对称轴的交点就是对称中心。
【微点拨】
(1)菱形是特殊的平行四边形,是中心对称图形,过中心的任意直线可将菱形分成完全全等的两部分;
(2)菱形的面积由两种计算方法:一种是平行四边形的面积公式:底×高;另一种是两条对角线乘积的一半(即四个小直角三角形面积之和).实际上,任何一个对角线互相垂直的四边形的面积都是两条对角线乘积的一半;
(3)菱形可以用来证明线段相等,角相等,直线平行,垂直及有关计算问题.。
(三)菱形的判定
菱形的判定方法有三种:
1.定义:有一组邻边相等的平行四边形是菱形;
2.对角线互相垂直的平行四边形是菱形;
3.四条边相等的四边形是菱形。
【微点拨】
前两种方法都是在平行四边形的基础上外加一个条件来判定菱形,后一种方法是在四边形的基础上加上四条边相等。
【即学即练3】如图,四边形是菱形,于点H,求的长.
【答案】
【分析】先根据菱形的性质得到,,∠AOB=90°,即可利用勾股定理求出AB的长,再由进行求解即可.
【解析】解:∵四边形ABCD是菱形,
∴,,AC⊥BD,
∴∠AOB=90°,
∴
∵,
∴.
【即学即练4】如图,在中,点,分别在线段,上,连接,,,,求证:四边形是菱形.
【答案】见解析
【分析】根据平行四边形的性质可得,,然后再依据平行四边形的判定可得四边形是平行四边形,对边的等式进行等量代换得出,最后依据菱形的判定定理即可证明.
【解析】证明:∵四边形是平行四边形,
∴,,
∵,
∴四边形是平行四边形,
∵,
∴.
∴,
∴四边形是菱形.
知识点03 正方形
(一)正方形的定义
四条边都相等,四个角都是直角的四边形叫做正方形。
【微点拨】
既是矩形又是菱形的四边形是正方形,它是特殊的菱形,又是特殊的矩形,更为特殊的平行四边形,正方形是有一组邻边相等的矩形,还是有一个角是直角的菱形。
(二)正方形的性质
正方形具有四边形、平行四边形、矩形、菱形的一切性质。
1.边——四边相等、邻边垂直、对边平行;
2.角——四个角都是直角;
3.对角线——①相等,②互相垂直平分,③每条对角线平分一组对角;
4.是轴对称图形,有4条对称轴;又是中心对称图形,两条对角线的交点是对称中心。
【微点拨】
正方形具有平行四边形、矩形、菱形的一切性质,其对角线将正方形分为四个等腰直角三角形。
(三)正方形的判定
正方形的判定除定义外,判定思路有两条:或先证四边形是菱形,再证明它有一个角是直角或对角线相等(即矩形);或先证四边形是矩形,再证明它有一组邻边相等或对角线互相垂直(即菱形)。
【即学即练3】如图,边长为4的正方形ABCD中,以对角线BD为边作菱形BDFE,C,E点在同一直线上,连接BF
(1)求菱形BDFE的面积;
(2)求CG的长度.
【答案】(1)16.(2)
【分析】(1)已知正方形的边长可求BD,根据BE,DC即可求菱形BDFE的面积.
(2)连接DE,可证△BCG≌△DCE,得出CG=CE,可求CG的长度.
【解析】解:(1)正方形边长为4,则BD=,则菱形BDFE的边长为,
菱形BDFE的面积为S=4×4=16.
答:菱形BDFE的面积为16.
(2)连接DE,则DE⊥BF,
∴∠CBG+∠DEC=90°,
∵∠CDE+∠DEC=90°,
∴∠CDE=∠CBG,
又∵BC=DC,∠BCG=∠DCE,
∴△BCG≌△DCE(ASA),
∴CG=CE=BE-BC=,
【即学即练4】已知:如图,在△ABC中,∠ACB=90°,AC=BC,D为AB的中点,DE//AC,CE//AD,连接BE,CD.求证:四边形CDBE是正方形.
【答案】见解析
【分析】根据平行四边形的判定和性质得出DE=AC,CE=AD,进而利用正方形的判定解答即可.
【解析】证明:∵DE∥AC,CE∥AD,
∴四边形ADEC是平行四边形,
∴DE=AC,CE=AD,
∵AD=DB,
∴CE=DB,
∵CE∥DB,
∴四边形CDBE是平行四边形,
∵AC=BC,
∴BC=DE,
∴平行四边形DBEC是矩形,
∵∠ACB=90°,
∴CD=AD=DB,
∴矩形CDBE是正方形.
∴四边形CDBE是正方形.
能力拓展
考法01 矩形的性质与判定
【典例1】如图,矩形,延长至点,使,连接,,过点作交的延长线于点,连接.
(1)求证:四边形是菱形;
(2)连接,当,时,求的长.
【答案】(1)见解析 (2)
【分析】(1)根据矩形的性质得到∠ADC=90°,求得AE=AC,EF=CF,根据平行线的性质得到∠EAD=∠AFC,求得AE=EF=AC=CF,于是得到结论;
(2)由直角三角形的性质可求AB=2,BC=2,由勾股定理可求解.
【解析】(1)证明:四边形是矩形,
,
,
又,
,,
,
,
,
,
,
,
四边形是菱形;
(2)解:,,,
,,
,
.
考法02 菱形的性质与判定
【典例2】问题情境:
在数学课外小组活动中,老师要求大家对“菱形的剪拼”问题进行探究.
如图1,将边长为4,度的菱形纸片ABCD沿着对角线BD剪开,得到和.将绕着点D逆时针旋转.
初步探究:
(1)“爱心小组”将绕点D逆时针旋转,当时,的度数为________;
再次探究:
(2)“勤奋小组”将绕点D逆时针旋转至图2,连接AC,,此时四边形是矩形,求的度数;
深入探究:
(3)“创新小组”将绕点D逆时针旋转至图3,此时点B,D,恰好在一条直线上,延长BA,交于点E,试判断四边形ADCE的形状,并说明理由.
【答案】(1)67.5°;(2)135°;(3)菱形,见详解.
【分析】(1)由四边形ABCD是菱形且AB=AD=4,∠A=45°知∠ABD=∠ADB=67.5°,再结合DB′∥AB可得∠BDB′=∠B=67.5°;
(2)由AB=AD=CD=B′C=4,∠BAD=∠DCB′=45°知∠ABD=∠DB′C=67.5°,根据四边形ABB′C是矩形得∠DBB′=∠DB′B=22.5°,由三角形内角和定理可得答案;
(3)由AB=AD=CD=B′C=4,∠BAD=∠DCB′=45°知∠ABD=∠ADB=∠CDB′=∠DB′C=67.5°,根据点B,D,B′恰好在一条直线上及三角形的内角和定理得∠ADC=∠DAB=∠E=45°,据此可证AE∥CD,AD∥CE,继而得四边形ADCE是平行四边形,结合AD=CD=4知四边形ADCE是菱形.
【解析】解:(1)∵四边形ABCD是菱形,且AB=AD=4,∠A=45°,
∴∠ABD=∠ADB==67.5°,
∵DB′∥AB,
∴∠BDB′=∠B=67.5°,
故答案为:67.5°;
(2)∵AB=AD=CD=B′C=4,∠BAD=∠DCB′=45°,
∴∠ABD=∠DB′C=67.5°,
∵四边形ABB′C是矩形,
∴∠DBB′=∠DB′B=22.5°,
∴∠BDB′=180°−∠DBB′−∠DB′B=135°;
(3)∵AB=AD=CD=B′C=4,∠BAD=∠DCB′=45°,
∴∠ABD=∠ADB=∠CDB′=∠DB′C=67.5°,
∵点B,D,B′恰好在一条直线上,
∴∠ADC=∠DAB=∠E=45°,
∴AE∥CD,AD∥CE,
∴四边形ADCE是平行四边形,
又∵AD=CD=4,
∴四边形ADCE是菱形.
考法03 正方形的性质与判定
【典例3】已知在正方形和正方形中,直线,交于点H.
(1)如图1,当B,C,E共线时,求证:;
(2)如图2,把正方形绕C点顺时针旋转度(),M,N分别为,的中点,探究,,之间的数量关系,并证明你的结论.
【答案】(1)见解析;(2),证明见解析
【分析】(1)根据正方形的性质得到,,,根据全等三角形的性质得到,根据余角的性质即可得到结论;
(2)根据正方形的性质得到,,,由全等三角形的性质得到,,求得,得到,根据全等三角形的性质得到,,根据勾股定理即可得到结论.
【解析】(1)证明:在正方形和正方形中,,,,
,
,
,
,
,
.
(2)解:结论:,
理由:在正方形和正方形中,,,,
,
,
,,
,
,
,
,分别为,的中点,
,,
,
,
,
,,
,
;
分层提分
题组A 基础过关练
1.下列命题中是真命题的选项是( )
A.一组对边平行,另一组对边相等的四边形是平行四边形
B.对角线互相垂直且相等的四边形是正方形
C.对角线相等的平行四边形是矩形
D.三条边都相等的四边形是菱形
【答案】C
【分析】利用平行四边形、矩形、菱形及正方形的判定方法分别判断后,即可确定正确的选项.
【解析】解:A.一组对边平行且相等的四边形是平行四边形,原命题是假命题,不符合题意;B.对角线互相平分、垂直且相等的四边形是正方形,原命题是假命题,不符合题意;C.对角线相等的平行四边形是矩形,是真命题,符合题意;D.四条边都相等的四边形是菱形,原命题是假命题,不符合题意;故答案选:C.
2.如图,矩形ABCD中,DE⊥AC于E,若∠ADE=2∠EDC,则∠BDE的度数为( )
A.36°B.30°C.27°D.18°
【答案】B
【分析】根据已知条件可得以及的度数,然后求出各角的度数便可求出.
【解析】解:在矩形ABCD中,,
∵,
∴,,
∵,
∴,
∵,
∴,
∴,
∴.
故选:B.
3.如图,四边形是菱形,与相交于点,添加一个条件:________,可使它成为正方形.
【答案】
【分析】根据“有一个角是直角的菱形是正方形”可得到添加的条件.
【解析】解:由于四边形 是菱形,
如果 ,
那么四边形是正方形.
故答案为: .
4.一个菱形的两条对角线的长分别为3和6,这个菱形的面积是______.
【答案】9
【分析】根据菱形面积的计算公式:两对角线乘积的一半,即可计算出面积.
【解析】
故答案为:9.
5.如图,在菱形中,点为边的中点,且,则的大小为______度.
【答案】120
【分析】连接BD,根据线段垂直平分线的性质,可得AD=BD,从而得到△ABD是等边三角形,即可求解.
【解析】解:如图,连接BD,
在菱形中,AD=AB,
∵点为边的中点,且,
∴DE垂直平分AB,
∴AD=BD,
∴AD=BD=AB,
∴△ABD是等边三角形,
∴ ,
∴.
故答案为:120.
题组B 能力提升练
1.下列条件中,不能判定平行四边形ABCD为矩形的是( )
A.∠A=∠CB.∠A=∠BC.AC=BDD.AB⊥BC
【答案】A
【分析】由矩形的判定方法分别对各个选项进行判断,即可得出结论.
【解析】解:A、在▱ABCD,若∠A=∠C,
则四边形ABCD还是平行四边形;故选项A符合题意;B、在▱ABCD中,AD∥BC,
∴∠A+∠B=180°,
∵∠A=∠B,
∴∠A=∠B=90°,
∴▱ABCD是矩形,故选项B不符合题意;C、在▱ABCD中,AC=BD,
则▱ABCD是矩形;故选项C不符合题意;D、在▱ABCD中,AB⊥BC,
∴∠ABC=90°,
∴▱ABCD是矩形,故选项D不符合题意;故选:A.
2.如图,点E、F分别在正方形ABCD的边DC、BC上,AG⊥EF,垂足为G,且AG=AB,则∠EAF=( )度
A.30°B.45°C.50°D.60°
【答案】B
【分析】根据正方形的性质以及HL判定,可得出△ABF≌△AGF,故有∠BAF=∠GAF,再证明△AGE≌△ADE,有∠GAE=∠DAE,即可求∠EAF=45°
【解析】解:在正方形ABCD中,∠B=∠D=∠BAD=90°,AB=AD,
∵AG⊥EF,∴∠AGF=∠AGE=90°,
∵AG=AB,∴AG=AB=AD,
在Rt△ABF与Rt△AGF中,
∴△ABF≌△AGF,
∴∠BAF=∠GAF,
同理可得:△AGE≌△ADE,
∴∠GAE=∠DAE;
∴∠EAF=∠EAG+∠FAG,
∴∠EAF=45°
故选:B
3.已知,如图长方形ABCD中,AB=3,AD=9,将此长方形折叠,使点B与点D重合,折痕为EF,则BEF的面积为( )
A.6B.7.5C.12D.15
【答案】B
【分析】根据翻折的性质可得,BE=DE,设AE=x,则ED=BE=9−x,在直角△ABE中,根据勾股定理可得32+x2=(9−x)2,即可得到BE的长度,由翻折性质可得,∠BEF=∠FED,由矩形的性质可得∠FED=∠BFE,即可得出△BEF是等腰三角形,BE=BF,即可得出答案.
【解析】解:设AE=x,则ED=BE=9−x,
根据勾股定理可得,32+x2=(9−x)2,
解得:x=4,
由翻折性质可得,∠BEF=∠FED,
∵ADBC,
∴∠FED=∠BFE,
∴∠BEF=∠BFE,
∴BE=BF=5,
∴S△BFE=×5×3=7.5.
故选:B.
4.如图,菱形的对角线、相交于点,,,为过点的一条直线,则图中阴影部分的面积为( )
A.4B.6C.8D.12
【答案】B
【分析】根据菱形的性质可证出,可将阴影部分面积转化为的面积,根据菱形的面积公式计算即可.
【解析】解:四边形为菱形,
,,,
,
,
∴,
∴,
∴
故选:.
5.如图,菱形ABCD的面积为24cm2,对角线BD长6cm,点O为BD的中点,过点A作AE⊥BC交CB的延长线于点E,连接OE,则线段OE的长度是( )
A.3cmB.4cmC.4.8cmD.5cm
【答案】B
【分析】由菱形的性质得出BD=6cm,由菱形的面积得出AC=8cm,再由直角三角形斜边上的中线等于斜边的一半即可得出结果.
【解析】解:∵四边形ABCD是菱形,
∴BD⊥AC,
∵BD=6cm,S菱形ABCD═AC×BD=24cm2,
∴AC=8cm,
∵AE⊥BC,
∴∠AEC=90°,
∴OE=AC=4cm,
故选:B.
6.如图,正方形ABCD的两条对角线AC,BD相交于点O,点E在BD上,且BE=AD,则∠ACE的度数为( )
A.22.5°B.27.5°C.30°D.35°
【答案】A
【分析】利用正方形的性质证明∠DBC=45°和BE=BC,进而证明∠BEC=67.5°.
【解析】解:∵四边形ABCD是正方形,
∴BC=AD,∠DBC=45°,
∵BE=AD,
∴BE=BC,
∴∠BEC=∠BCE=(180°﹣45°)÷2=67.5°,
∵AC⊥BD,
∴∠COE=90°,
∴∠ACE=90°﹣∠BEC=90°﹣67.5°=22.5°,
故选:A.
7.如图,在矩形中,的角平分线交于点,连接,恰好平分,若,则的长为______.
【答案】
【分析】根据矩形的性质得,,,根据BE是的角平分线,得,则,,在中,根据勾股定理得,根据平行线的性质得,由因为EC平分则,等量代换得,所以,,即可得.
【解析】解:∵四边形ABCD为矩形,
∴,,,
∵,BE是的角平分线,
∴,
∴,
在中,根据勾股定理得,
,
∵,
∴,
∵EC平分,
∴,
∴,
∴,
∴,
∴,
故答案为:.
8.如图, 在矩形中, 对角线,相交于点,若,,则的长为_____.
【答案】8
【分析】由四边形为矩形,根据矩形的对角线互相平分且相等,可得,由,根据有一个角为的等腰三角形为等边三角形可得三角形为等边三角形,根据等边三角形的每一个角都相等都为可得出为,在直角三角形中,根据直角三角形的两个锐角互余可得为,根据角所对的直角边等于斜边的一半,由的长可得出的长.
【解析】解:四边形为矩形,
,,且,,
,
又,
为等边三角形,
,
在直角三角形中,,,
,
,
则.
故答案为:8.
9.如图,在矩形中,,,将矩形翻折,使得点落在边上的点处,折痕交于点,则______
【答案】
【分析】在Rt△ADE中,AD2+DE2=AE2,可得DE=3,CE=CD-DE=2,设FC=x,则EF=BC-FC=4-x,在Rt△ECF中,EF2=EC2+FC2,可得(4-x)2=22+x2,解方程即可.
【解析】解∵△ABF≌△AEF,
∴AE=AB=5,
在矩形ABCD中,AD=BC=4,
在Rt△ADE中,
AD2+DE2=AE2,
∴DE=3,CE=CD-DE=2,
设FC=x,则EF=BC-FC=4-x,
在Rt△ECF中,
EF2=EC2+FC2,
即(4-x)2=22+x2,
8x=12,
x=,
∴FC=.
故此答案为.
10.如图,以边长为2的正方形的中心O为端点,引两条相互垂直的射线,分别与正方形的边交于A、B两点,则线段AB长度的最小值为_________.
【答案】
【分析】根据正方形的对角线平分一组对角线可得∠OCD=∠ODB=45°,正方形的对角线互相垂直平分且相等可得∠COD=90°,OC=OD,然后根据同角的余角相等求出∠COA=∠DOB,再利用“ASA”证明△COA和△DOB全等,根据全等三角形对应边相等可得OA=OB,从而得到△AOB是等腰直角三角形,再根据垂线段最短可得OA⊥CD时,OA最小,然后求出OA,再根据等腰直角三角形的斜边等于直角边的倍解答.
【解析】解:如图,
∵四边形CDEF是正方形,
,
,
,
在与中,
,
,
∴OA=OB,
∵∠AOB=90°,
∴△AOB是等腰直角三角形,
由勾股定理得: ,
要使AB最小,只要OA取最小值即可,
根据垂线段最短,OA⊥CD时,OA最小,
∵正方形CDEF,
∴FC⊥CD,OD=OF,
∴CA=DA,
∴OA=,
∴AB=.
11.如图,在正方形ABCD中,点F为CD上一点,BF与AC交于点E.
(1)的大小=______°;
(2)求证:≌;
(3)若,则的大小=______°.
【答案】(1)45 (2)证明见解析 (3)65
【分析】(1)由正方形的性质求解即可;
(2)由正方形ABCD可知,,,进而可证≌(SAS);
(3)由≌可知,由三角形外角的性质可知,计算求解即可.
【解析】(1)解:∵四边形ABCD是正方形,
∴,
故答案为45.
(2)证明:∵四边形ABCD是正方形
∴,
在和中
∵
∴≌(SAS).
(3)解:∵≌
∴
∵
∴
故答案为65.
12.已知:如图,菱形ABCD中,∠B=60°,点E,F在边BC,CD上,且∠EAF=60°;求证:AE=AF.
【答案】见解析
【分析】连接AC,如图,根据菱形的性质得AB=BC,而∠B=60°,则可判定△ABC为等边三角形,得到∠2=60°,∠1+∠4=60°,AC=AB,易得∠ACF=60°,∠1=∠3,然后利用“ASA”可证明△AEB≌△AFC,于是得到AE=AF.
【解析】解:证明:连接AC,如图,
∵四边形ABCD为菱形,
∴AB=BC,
∵∠B=60°,
∴△ABC为等边三角形,
∴∠2=60°,∠1+∠4=60°,AC=AB,
∴∠ACF=60°,
∵∠EAF=60°,即∠3+∠4=60°,
∴∠1=∠3,
在△AEB和△AFC中,
,
∴△AEB≌△AFC,
∴AE=AF.
13.如图,在平行四边形ABCD中,BE⊥AD,BF⊥CD,垂足分别为E,F,且AE=CF.
(1)求证:平行四边形ABCD是菱形;
(2)若DB=10,AB=13,求平行四边形ABCD的面积.
【答案】(1)见解析 (2)120
【分析】(1)根据平行四边形的性质可得,利用全等三角形的判定和性质得出,,依据菱形的判定定理(一组邻边相等的平行四边形的菱形)即可证明;
(2)连接AC,交BD于点H,利用菱形的性质及勾股定理可得,再根据菱形的面积公式求解即可得.
【解析】(1)证明:∵四边形ABCD是平行四边形,
∴,
∵,,
∴,
在和中,
,
∴,
∴,
∴平行四边形ABCD是菱形;
(2)解: 如图所示:连接AC,交BD于点H,
∵四边形ABCD是菱形,
∴,
∵,,
∴,
在中,
,
∴,
∴平行四边形ABCD的面积为:.
14.如图,AM//BN,C是BN上一点,BD平分∠ABN且过AC的中点O,交AM于点D, DE⊥BD,交BN于点E.
(1)求证:四边形ABCD是菱形.
(2)若DE=AB=2,求菱形ABCD的面积.
【答案】(1)见解析 (2)
【分析】(1)由ASA可证明△ADO≌△CBO,再证明四边形ABCD是平行四边形,再证明AD=AB,即可得出结论;
(2)由菱形的性质得出AC⊥BD,证明四边形ACED是平行四边形,得出AC=DE=2,AD=EC,由菱形的性质得出EC=CB=AB=2,得出EB=4,由勾股定理得BD=,即可得出答案.
【解析】(1)解:证明:∵点O是AC的中点,
∴AO=CO,
∵AM∥BN,
∴∠DAC=∠ACB,
在△AOD和△COB中,
,
∴△ADO≌△CBO(ASA),
∴AD=CB,
又∵AM∥BN,
∴四边形ABCD是平行四边形,
∵AM∥BN,
∴∠ADB=∠CBD,
∵BD平分∠ABN,
∴∠ABD=∠CBD,
∴∠ABD=∠ADB,
∴AD=AB,
∴平行四边形ABCD是菱形;
(2)由(1)得四边形ABCD是菱形,
∴AC⊥BD,AD=CB,
又DE⊥BD,
∴AC∥DE,
∵AM∥BN,
∴四边形ACED是平行四边形,
∴AC=DE=2,AD=EC,
∴EC=CB,
∵四边形ABCD是菱形,
∴EC=CB=AB=2,
∴EB=4,
在Rt△DEB中,由勾股定理得BD=,
∴S菱形ABCD=AC•BD==.
题组C 培优拔尖练
1.如图,矩形ABCD中,,点E、F分别在边AB、CD上,点O是EF与AC的交点,且点O是线段EF的中点,沿AF、CE折叠,使AD、CB都落在AC上,且D、B恰与点O重合.下列结论:①;②点E是AB的中点;③四边形AECF是菱形;④AD的长是.其中正确的结论有( ).
A.1个B.2个C.3个D.4个
【答案】C
【分析】由四边形ABCD是矩形,D是EF的平分点,可得,可知O是AC的平分点,可证≌(SAS),,,可得,则≌(SAS),可知,则①正确;因为,可得,由翻折可知,∴≌以及≌,所以≌≌≌,,则E是AB的三等分点,则②错误;因为AC、EF相互垂直平分,,四边形AECF是菱形,则③正确;由,可得,由此可知故④正确.
【解析】解:根据题意得:,
∵四边形ABCD是矩形,
∴,,
∴,
∵O是EF的平分点,
∴,
∵≌(SAS),
∴,,
∴,
∴≌(SAS),
∴,
∴①正确;
∴,
∴,
∵是由翻折的,
∴≌,同理,≌,
∴≌≌≌,
∴,
∴E是AB的三等分点,
∴②错误;
∵AC、EF相互垂直平分,,
∴四边形AECF是菱形,
∴③正确;
∵,,∴,
∴,
∴④正确,
故选:C.
2.如图,在矩形纸片ABCD中,AB=6,BC=8,点M为AB上一点,将△BCM沿CM翻折至△ECM,ME与AD相交于点G,CE与AD相交于点F,且AG=GE,则BM的长度是( )
A.B.4C.D.5
【答案】C
【分析】由ASA证明△GAM≌△GEF(ASA),得出GM=GF,AF=ME=BM=x,EF=AM=6-x,因此DF=8-x,CF=x+2,在Rt△DFC中,由勾股定理得出方程,解方程即可.
【解析】解:设BM=x,
由折叠的性质得:∠E=∠B=90°=∠A,
在△GAM和△GEF中,,
∴△GAM≌△GEF(ASA),
∴GM=GF,
∴AF=ME=BM=x,EF=AM=6-x,
∴DF=8-x,CF=8-(6-x)=x+2,
在Rt△DFC中,由勾股定理得:(x+2)2=(8-x)2+62,
解得:x=,
∴BM=.
故选:C.
3.如图,正方形ABCD,对角线AC,BD相交于点O,过点B作∠ABO的角平分线交OA于点E,过点A作AG⊥BE,垂足为F,交BD于点G,连接EG,则S△ABG:S△BEG等于( )
A.3:5B.:2C.1:2D.(+1):1
【答案】D
【分析】由BE平分,得,根据正方形的性质得,,故,根据AAS得,故,设,进而可用含的式子表示出线段和的长,要求的比值即求和的比值,代入即可求解.
【解析】∵BE平分,,
∴是等腰三角形,
∴,
四边形是正方形,
∴,,
∴,
∴,
在与中,
,
∴,
∴,
设,则,
∴,
∴,
∵,,
∴.
故选:D.
4.如图,在给定的正方形中,点从点出发,沿边方向向终点运动, 交于点,以,为邻边构造平行四边形,连接,则的度数的变化情况是( )
A.一直减小B.一直减小后增大C.一直不变D.先增大后减小
【答案】A
【分析】根据题意,作交的延长线于,证明是的角平分线即可解决问题.
【解析】解:作交的延长线于,
∵四边形 是正方形,
∴,
,
∵,
∴,,
∴,
∴,
∴,
∵四边形是平行四边形,
∴,,
∵, ,
∴,
∵,.
∴,
∴,,
∴,
∴,
∵,
∴,
∴是的角平分线,
∴点的运动轨迹是的角平分线,
∵,
由图可知,点P从点D开始运动,所以一直减小,
故选:A .
5.如图,已知E为邻边相等的平行四边形ABCD的边BC上一点,且∠DAE=∠B=80º,那么∠CDE的度数为( )
A.20ºB.25ºC.30ºD.35º
【答案】C
【分析】依题意得出AE=AB=AD,∠ADE=50°,又因为∠B=80°故可推出∠ADC=80°,∠CDE=∠ADC-∠ADE,从而求解.
【解析】∵ADBC,
∴∠AEB=∠DAE=∠B=80°,
∴AE=AB=AD,
在三角形AED中,AE=AD,∠DAE=80°,
∴∠ADE=50°,
又∵∠B=80°,
∴∠ADC=80°,
∴∠CDE=∠ADC-∠ADE=30°.
故选:C.
6.如图,在四边形中,,,面积为21,的垂直平分线分别交于点,若点和点分别是线段和边上的动点,则的最小值为( )
A.5B.6C.7D.8
【答案】C
【分析】连接AQ,过点D作,根据垂直平分线的性质得到,再根据计算即可;
【解析】连接AQ,过点D作,
∵,面积为21,
∴,
∴,
∵MN垂直平分AB,
∴,
∴,
∴当AQ的值最小时,的值最小,根据垂线段最短可知,当时,AQ的值最小,
∵,
∴,
∴的值最小值为7;
故选C.
7.如图,在菱形中,,为边的中点,为对角线上任意一点,,则的最小值为__________.
【答案】
【分析】根据轴对称的性质,首先准确找到点的位置,根据菱形的性质,知:点和关于对称.则连接交于点,即为所求作的点,的最小值即为的长.
【解析】解:连接AC,
∵菱形,
∴=4,AC⊥BD且平分BD,
∴点和关于对称.则连接交于点,此时的值最小为CE的长,
∵,,
∴是等边三角形,
∵为边的中点,
∴,
∵为边的中点,
∴BE=2,
在Rt△BCE中,
故答案为.
8.已知如图,在矩形ABCD中,点E、F分别是AD、BC上一点,将四边形ABFE沿着EF折叠,点B恰好与点D重合,点A与点A'重合,∠A'DC的角平分线交EF于点O,若AE=5,BF=13,则OD=_____.
【答案】
【分析】连接,,根据折叠的性质求得,根据矩形的性质可得,进而可得,,证明,四边形是平行四边形,中勾股定理即可求得的长.
【解析】如图,连接,
四边形是矩形
,
将四边形ABFE沿着EF折叠,点B恰好与点D重合,点A与点A'重合,
,,
在中,
在与中,
,
是的角平分线
又
,
又
四边形是平行四边形
在中,
故答案为:
9.如图,正方形ABCD中,E是BC边上的一点,连接AE,将AB边沿AE折叠到AF.延长EF交DC于G,点G恰为CD边中点,连接AG,CF,AC.若AB=6,则△AFC的面积为_______.
【答案】3.6
【分析】首先通过HL证明Rt△ABE≌Rt△AFB,得BE=EF,同理可得:DG=FG,设BE=x,则CE=6﹣x,EG=3+x,在Rt△CEG中,利用勾股定理列方程求出BE=2,S△AFC=S△AEC﹣S△AEF﹣S△EFC代入计算即可.
【解析】解:∵四边形ABCD是正方形,
∴AB=AD,∠B=∠D=90°,
∵将AB边沿AE折叠到AF,
∴AB=AF,∠B=∠AFB=90°,
在Rt△ABE和Rt△AFB中,
,
∴Rt△ABE≌Rt△AFB(HL),
∴BE=EF,
同理可得:DG=FG,
∵点G恰为CD边中点,
∴DG=FG=3,
设BE=x,则CE=6﹣x,EG=3+x,
在Rt△CEG中,由勾股定理得:
(x+3)2=32+(6﹣x)2,
解得x=2,
∴BE=EF=2,CE=4,
∴S△CEG=×4×3=6,
∵EF∶FG=2∶3,
∴S△EFC=×6=,
∴S△AFC=S△AEC﹣S△AEF﹣S△EFC
=×4×6﹣×2×6﹣
=12﹣6﹣
=3.6.
故答案为:3.6.
10.如图,正方形ABCD的边长为,作正方形A1B1C1D1,使A,B,C,D是正方形A1B1C1D1,各边的中点;做正方形A2B2C2D2,使A1,B1,C1,D1是正方形A2B2C2D2各边的中点…以此类推,则正方形A2021B2021C2021D2021的边长为 _____.
【答案】
【分析】根据勾股定理求得正方形对角线的长度,然后结合三角形中位线定理求得正方形的边长,从而探索数字变化的规律,进而求解.
【解析】由题意得,正方形ABCD中
CD=AD=
在Rt△ACD中,
AC==2
∵A,B,C,D是正方形各边的中点,
∴正方形的边长为2=
在Rt△中
==2
∵是正方形各边中点
∴正方形的边长为2=
以此类推
则正方形的边长为
故答案为:
11.如图,已知长方形的边AD=8,AB=4,动点M从点A出发,以每秒2个单位长度的速度沿A→D→A的路径匀速运动,同时,动点N从点C出发,沿C→B方向以每秒1个单位长度的速度匀速运动,当其中一个动点到达终点时,另一点也随之停止运动,设运动时间为t秒.
(1)如(图一),当运动时间为1秒时,求MN的长度;
(2)当0≤t≤4时,直接写出AMN为直角三角形时的运动时间t的值;
(3)如(图二),当4<t<8时,判断AMN的形状,并说明理由.
【答案】(1) (2)或4 (3)△AMN是锐角三角形
【分析】(1)过点N作NR⊥AD于R.求出MR,NR,利用勾股定理求解.
(2)当0≤t≤4时,如果AM=BN,则△AMN是直角三角形,当t=4时,点M与D重合,点N位于BC的中点,此时△AMN是等腰直角三角形;
(3)由(2)可知当t=4时,△AMN是等腰直角三角形,由此判断出△AMN是锐角三角形.
【解析】(1)解:过点N作NR⊥AD于R.
∵四边形ABCD是矩形,
∴∠C=∠D=∠DRN=90°,
∴四边形CDRN是矩形,
∴RN=CD=4,CN=DR=1,
∵AM=2,AD=8,
∴RM=AD-AM-DR=8-2-1=5,
∵∠MRN=90°,
∴MN= .
(2)解:当0≤t≤4时,如果AM=BN,则△AMN是直角三角形,
∴2t=8-t,
∴t=,
当t=4时,点M与D重合,点N位于BC的中点,此时△AMN是等腰直角三角形,
综上所述,当△AMN是直角三角形时,t的值为或4.
(3)解:∵当t=4时,△AMN是等腰直角三角形,
∵点M的运动速度大于点N的运动速度,且M,N同时到达终点,即点M在点N的右侧,
∴当4<t<8时,△AMN是锐角三角形.
12.如图,正方形ABCD中,E为BD上一点,AE的延长线交BC的延长线于点F,交CD于点H,G为FH的中点.
(1)求证:AE=CE;
(2)猜想线段AE,EG和GF之间的数量关系,并证明.
【答案】(1)见解析 (2)AE2+ GF2=EG2,证明见解析
【分析】(1)根据“SAS”证明△ADE≌△CDE即可;
(2)连接CG,可得CG=GF=GH=FH,再证明∠ECG=90°,然后在Rt△CEG中,可得CE2+CG2=EG2,进而可得线段AE,EG和GF之间的数量关系.
【解析】(1)证明:∵四边形ABCD是正方形,
∴AD=CD,∠ADE=∠CDE,
在△ADE和△CDE中
,
∴△ADE≌△CDE,
∴AE=CE;
(2)AE2+ GF2=EG2,理由:
连接CG
∵△ADE≌△CDE,
∴∠1=∠2.
∵G为FH的中点,
∴CG=GF=GH=FH,
∴∠6=∠7.
∵∠5=∠6,
∴∠5=∠7.
∵∠1+∠5=90°,
∴∠2+∠7=90°,即∠ECG=90°,
在Rt△CEG中,CE2+CG2=EG2,
∴AE2+ GF2=EG2.
13.如图,在Rt△ABC中,∠ABC=90°,∠C=30°,AC=12cm,点E从点A出发沿AB以每秒1cm的速度向点B运动,同时点D从点C出发沿CA以每秒2cm的速度向点A运动,运动时间为t秒(0<t<6),过点D作DF⊥BC于点F.
(1)试用含t的式子表示AE、AD、DF的长;
(2)如图①,连接EF,求证四边形AEFD是平行四边形;
(3)如图②,连接DE,当t为何值时,四边形EBFD是矩形?并说明理由.
【答案】(1)AE=t,AD=12﹣2t,DF=t
(2)见解析
(3)3,理由见解析
【分析】(1)根据题意用含t的式子表示AE、CD,结合图形表示出AD,根据直角三角形的性质表示出DF;
(2)根据对边平行且相等的四边形是平行四边形证明;
(3)根据矩形的定义列出方程,解方程即可.
【解析】(1)解:由题意得,AE=t,CD=2t,
则AD=AC﹣CD=12﹣2t,
∵DF⊥BC,∠C=30°,
∴DF=CD=t;
(2)解:∵∠ABC=90°,DF⊥BC,
∴,
∵AE=t,DF=t,
∴AE=DF,
∴四边形AEFD是平行四边形;
(3)解:当t=3时,四边形EBFD是矩形,
理由如下:∵∠ABC=90°,∠C=30°,
∴AB=AC=6cm,
∵,
∴BE=DF时,四边形EBFD是平行四边形,即6﹣t=t,
解得,t=3,
∵∠ABC=90°,
∴四边形EBFD是矩形,
∴t=3时,四边形EBFD是矩形.
14.在正方形中,对角线、相交于点,点在线段上,点在线段上,连接,连接交于点,已知.
(1)如图1,求证:;
(2)如图2,点在线段上,,延长线交于,连接,求证:.
【答案】(1)见解析; (2)见解析
【分析】(1)依据四边形ABCD是正方形,即可得出AC⊥BD,∠1=∠2=45°,进而得到∠5=∠FBE,即可得到EF=EB;
(2)连接DE,DF,先判定△AOH≌△BOE,即可得出AH=BE,再判定△DCE≌△BCE,即可得到DE=BE=AH=EF,再根据△DEF是等腰直角三角形,即可得出结论.
【解析】(1)证明:(1)如图所示:
四边形是正方形,
,,
在Rt△OME和Rt△OEB中,
,
,
,
,
;
(2)连接,DF
,
,
,
,
四边形是正方形,
,,
,
在和中,
,
,
,
四边形是正方形,
,,
在和中,
,
,
,
,
,
,,
,即,
是等腰直角三角形,
.
15.如图1,是正方形边上一点,过点作,交的延长线于点.
(1)求证:;
(2)如图2,若正方形边长为6,线段上有一动点从点出发,以1个单位长度每秒沿向运动.同时线段上另一动点从点出发,以2个单位长度每秒沿向运动,当点到达点后点也停止运动.连接,点的运动时间为,的面积为,求关于的函数关系式;
(3)如图3,连接,连接交于点,连接并延长,交于点,已知,,求的长.
【答案】(1)见解析 (2) (3)
【分析】(1)先判断出∠CBF=90°,再证明∠DCE=∠BCF即可解决问题;
(2)由题意,,,所以,,分别求出
,,,即可解决问题;
(3)如图2中,作EH⊥AD交BD于H,连接PE.证明△EMH≌△FMB(AAS),由EM=FM,CE=CF,推出PC垂直平分线段EF,推出PE=PF,设PB=x,则PE=PF=x+2,PA=6-x,理由勾股定理构建方程即可解决问题.
【解析】(1)解:∵四边形为正方形
,
,即
在和中,
.
(2)由题意,,
,
(3)作交于,连接
∵四边形是正方形
,,
,
.
,,
,
,
在和中,,
,
,
垂直平分,
设,
则,,
∵在中,
,
,
课程标准
课标解读
1.探究并证明矩形、菱形、正方形的性质定理:矩形的四个角都是直角,对角线相等;菱形的四条边相等,对角线互相垂直;
2.矩形、菱形、正方形的判定定定理:三个角是直角的四边形是矩形,对角线相等的平行四边形是矩形;四边相等的四边形是菱形,对角线互相垂直的平行四边形是菱形。正方形具有矩形和菱形的一切性质。
1. 理解矩形的概念,掌握矩形的性质定理与判定定理。
2. 理解菱形的概念,掌握菱形的性质定理及判定定理。
3.理解正方形的概念,了解平行四边形、矩形及菱形与正方形的概念之间的从属关系,掌握正方形的性质及判定方法。
苏科版八年级数学下册同步精品讲义 第11讲 矩形、菱形、正方形(学生版+教师版): 这是一份苏科版八年级数学下册同步精品讲义 第11讲 矩形、菱形、正方形(学生版+教师版),文件包含苏科版八年级数学下册同步精品讲义第11讲矩形菱形正方形教师版docx、苏科版八年级数学下册同步精品讲义第11讲矩形菱形正方形学生版docx等2份学案配套教学资源,其中学案共66页, 欢迎下载使用。
初中4.3 实数学案及答案: 这是一份初中4.3 实数学案及答案,文件包含第19讲实数教师版-数学八上同步精品讲义苏科版docx、第19讲实数学生版-数学八上同步精品讲义苏科版docx等2份学案配套教学资源,其中学案共30页, 欢迎下载使用。
苏科版八年级数学下册同步精品讲义 第15讲 分式的加减(学生版): 这是一份苏科版八年级数学下册同步精品讲义 第15讲 分式的加减(学生版),文件包含苏科版八年级数学下册同步精品讲义第15讲分式的加减教师版docx、苏科版八年级数学下册同步精品讲义第15讲分式的加减学生版docx等2份学案配套教学资源,其中学案共26页, 欢迎下载使用。

