重庆市育才中学2023-2024学年高二上学期期中生物试题(Word版附解析)
展开本试卷为第1卷(选择题)和第Ⅱ卷(非选择题)两部分,共100分,考试时间75分钟.
注意事项:1.答卷前,请考生务必把自己的姓名、准考证号填写在答题卡上.
2.作答时,务必将答案写在答题卡上,写在本试卷及草稿纸上无效.
3.考试结束后,将答题卡交回.
第I卷
一、单项选择题(共15题,每题3分,共45分,只有一个选项符合题意)
1. 下列反应不能在人体体液中发生的是( )
A. 乳酸与NaHCO3反应
B. 淀粉水解成麦芽糖
C. 胰岛素的合成
D. 抗体与病原体结合
【答案】B
【解析】
【分析】体液包括细胞内液核和细胞外液,细胞外液也叫内环境,内环境即细胞外液,由血浆、组织液、淋巴液等组成,凡是发生在血浆、组织液或淋巴液中的生理过程都是发生在内环境中的生理过程,只发生在细胞内的生理过程不能是发生在内环境的生理过程。
【详解】A、乳酸与NaHCO3反应发生在血浆中,血浆属于内环境,内环境属于体液,A不符合题意;
B、淀粉水解成麦芽糖发生在消化道中,不属于体液,B符合题意;
C、胰岛素的合成发生在细胞内,体液包括细胞内液,C不符合题意;
D、抗体由浆细胞合成后,分泌到细胞外,进入内环境中与抗原结合,该过程发生内环境中,内环镜属于体液,D不符合题意。
故选B。
2. 下列关于人脑功能的叙述正确的是( )
A. 如果言语区的S区受损,患者会出现语无伦次现象
B. 大多数人负责形象思维的区域在大脑的左半球
C. 如果大脑某一区域受损,则患者排尿反射消失
D. 海马区受损和突触丢失主要影响长时记忆
【答案】A
【解析】
【分析】人脑的高级功能,除了对外部世界的感知以及控制机体的反射活动外,还具有语言、学习、记忆和思维等方面的高级功能。
【详解】A、大脑皮层言语区的S区即运动性语言中枢,受损后则会患运动性失语症,A正确;
B、大多数人的大脑右半球主要负责形象思维,如音乐、绘画、空间识别等,B错误;
C、如果大脑某一区域受损,则患者排尿不受控制,但排尿反射不会消失,C错误;
D、海马区主要负责学习和记忆,日常生活中的短期记忆都储存在海马区中,所以人脑的短期记忆与大脑皮层下一个形状像海马的脑区有关,D错误。
故选A。
3. 某同学跑完1000米后心跳加快,大汗淋淋,此时他机体内发生的生理活动是( )
A. 内环境渗透压升高,垂体合成的抗利尿激素增加
B. 副交感神经兴奋,胃肠活动减慢
C. 下丘脑某区域兴奋,皮肤毛细血管扩张
D 肾上腺髓质分泌醛固酮对钠吸收增加
【答案】C
【解析】
【分析】自主神经系统包括交感神经和副交感神经。交感神经和副交感神经是调节人体内脏功能的神经装置,所以也叫内脏神经系统,因为其功能不完全受人类的意识支配,所以又叫自主神经系统。当人体处于兴奋状态时,交感神经活动占据优势,副交感神经活动受抑制,当人体处于安静状态时,副交感神经活动占据优势。
【详解】A、跑完1000米后由于出汗增加会导致细胞外液渗透压升高,下丘脑合成、垂体释放的抗利尿激素增加,促进肾小管和集合管对水分的重吸收,A错误;
B、某同学刚跑完1000米后,一段时间内人体仍处于兴奋状态,此时交感神经活动仍占据优势,胃肠活动减慢,B错误;
C、某同学跑完1000米后心跳加快,大汗淋淋,说明此时在下丘脑传出神经的支配下汗腺分泌增加,同时皮肤毛细血管扩张,血流量增加,以增加散热,C正确;
D、醛固酮是由肾上腺皮质分泌的,D错误。
故选C。
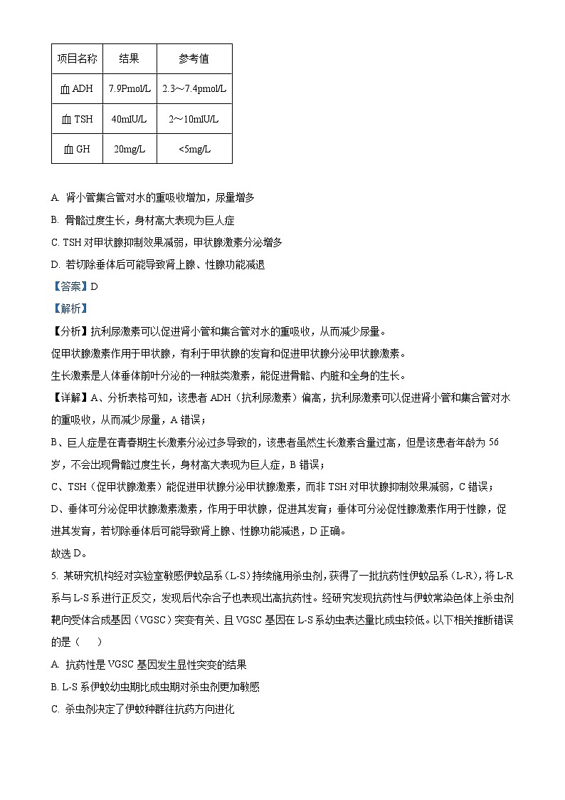
4. 某56岁患者因长时间头疼无减轻,经诊断颅内腺垂体异常增生形成了腺垂体瘤,遂行手术切除治疗,手术前检测部分激素ADH(抗利尿激素)、TSH(促甲状腺激素)、GH(生长激素)分泌量的结果如下表所示,下列关于该患者的叙述正确的是( )
A. 肾小管集合管对水的重吸收增加,尿量增多
B. 骨骼过度生长,身材高大表现为巨人症
C. TSH对甲状腺抑制效果减弱,甲状腺激素分泌增多
D. 若切除垂体后可能导致肾上腺、性腺功能减退
【答案】D
【解析】
【分析】抗利尿激素可以促进肾小管和集合管对水的重吸收,从而减少尿量。
促甲状腺激素作用于甲状腺,有利于甲状腺的发育和促进甲状腺分泌甲状腺激素。
生长激素是人体垂体前叶分泌的一种肽类激素,能促进骨骼、内脏和全身的生长。
【详解】A、分析表格可知,该患者ADH(抗利尿激素)偏高,抗利尿激素可以促进肾小管和集合管对水的重吸收,从而减少尿量,A错误;
B、巨人症是在青春期生长激素分泌过多导致的,该患者虽然生长激素含量过高,但是该患者年龄为56岁,不会出现骨骼过度生长,身材高大表现为巨人症,B错误;
C、TSH(促甲状腺激素)能促进甲状腺分泌甲状腺激素,而非TSH对甲状腺抑制效果减弱,C错误;
D、垂体可分泌促甲状腺激素激素,作用于甲状腺,促进其发育;垂体可分泌促性腺激素作用于性腺,促进其发育,若切除垂体后可能导致肾上腺、性腺功能减退,D正确。
故选D。
5. 某研究机构经对实验室敏感伊蚊品系(L-S)持续施用杀虫剂,获得了一批抗药性伊蚊品系(L-R),将L-R系与L-S系进行正反交,发现后代杂合子也表现出高抗药性。经研究发现抗药性与伊蚊常染色体上杀虫剂靶向受体合成基因(VGSC)突变有关、且VGSC基因在L-S系幼虫表达量比成虫较低。以下相关推断错误的是( )
A. 抗药性是VGSC基因发生显性突变的结果
B. L-S系伊蚊幼虫期比成虫期对杀虫剂更加敏感
C. 杀虫剂决定了伊蚊种群往抗药方向进化
D. L-R系杀虫剂靶向受体较L-S系更多
【答案】B
【解析】
【分析】现代生物进化理论的主要内容:种群是生物进化的基本单位;突变和基因重组产生生物进化的原材料;自然选择决定生物进化的方向;隔离是新物种形成的必要条件。
【详解】A、由题干可知,L-R系与L-S系进行正反交,发现后代杂合子也表现出高抗药性,则抗药性是VGSC基因发生显性突变的结果,A正确;
B、由题干信息无法推出L-S系伊蚊幼虫期比成虫期对杀虫剂更加敏感,B错误;
C、杀虫剂作用相当于自然选择,决定了伊蚊种群往抗药方向进化,C正确;
D、L-R系比L-S系抗药性强,L-R系杀虫剂靶向受体较L-S系更多,D正确
故选B。
6. snRNA大约含有100~215个核苷酸,共分为7类,由于含有丰富的碱基U,故编号U1-U7。通常情况下,snRNA与蛋白质结合成复合物,称为微小核糖蛋白颗粒(snRNP),它是真核生物转录后mRNA前体加工过程中RNA剪接体的主要成分,主要参与前体mRNA的加工.下列相关叙述错误的是( )
A. snRNP催化DNA双链解旋并合成mRNA
B. snRNA上没有编码氨基酸的密码子,也没有反密码子
C. 高温会改变snRNP空间结构,进而影响其功能
D. 同一生物体内不同细胞DNA基本相同,snRNA不完全相同
【答案】A
【解析】
【分析】小分子RNA(snRNA)属于RNA的一种,由4种核糖核苷酸脱水聚合而成,与蛋白质结合成复合物后,是真核生物转录后mRNA前体加工过程中RNA剪接体的主要成分,主要参与前体mRNA的加工。
【详解】A、snRNA与蛋白质结合成复合物,是真核生物转录后mRNA前体加工过程中RNA剪接体的主要成分,主要参与前体mRNA的加工,因此snRNP催化的底物是前体mRNA,A错误;
B、编码氨基酸的密码子存在mRNA上,反密码子存在tRNA上,snRNA与蛋白质结合成复合物,是RNA剪接体的主要成分,因此snRNA上没有编码氨基酸的密码子,也没有反密码子,B正确;
C、snRNA大约含有100~215个核苷酸,是一种RNA,通常情况下,snRNA与蛋白质结合成复合物,高温可能会改变snRNP空间结构,从而影响snRNA与蛋白质结合,进而影响其功能,C正确;
D、同一生物体的所有体细胞都是由同一个受精卵有丝分裂形成的,具有相同的遗传物质,但不同细胞选择表达的基因不同,因此RNA不完全相同,根据snRNA大约含有100~215个核苷酸,共分为7类,也可推测同一生物体不同细胞内snRNA不完全相同,D正确。
故选A。
7. 瘦素(Lepin)是由脂肪组织分泌的蛋白质类激素,能调节下丘脑代谢中枢,发挥抑制食欲,促进脂肪分解等功能.Lepin还能直接作用于脂肪细胞,抑制脂肪合成。瘦素分泌不足和瘦素抵抗引起的肥胖分别为1型肥胖和2型肥胖。下列有关说法正确的是( )
A. 脂肪细胞分泌瘦素会导致细胞膜表面积减少
B. 注射瘦素均可以显著改善1型和2型肥胖
C. 下丘脑饥饿感越强,其血液中瘦素浓度越高
D. 脂肪细胞能合成瘦素受体和胰岛素受体
【答案】D
【解析】
【分析】瘦素是一种蛋白质类激素,能抑制食欲,可作用于下丘脑促进相应生理过程。
【详解】A、瘦素是一种蛋白质类激素,高尔基体分泌的包裹瘦素的囊泡会与细胞膜融合,细胞膜将瘦素分泌出去,故脂肪细胞分泌瘦素会导致细胞膜表面积增大,A错误;
B、1型肥胖是由于瘦素分泌不足引起,注射瘦素可以显著改善1型肥胖,2型肥胖是由于瘦素抵抗引起的,注射瘦素不可以改善2型肥胖,B错误;
C、饥饿感是大脑皮层产生的,C错误;
D、瘦素和胰岛素都能作用于脂肪细胞,故瘦素受体和胰岛素受体可以在脂肪细胞合成,D正确。
故选D。
8. 在某种哺乳动物体内注射m抗原和n抗原后,机体内产生的抗体水平变化情况如图所示.下列推断正确的是( )
A. 第二次注射的m抗原能被浆细胞快速识别
B. n抗原对抗m抗体的合成和分泌有促进作用
C. 一段时间后抗体浓度下降是由于抗体被降解
D. 两次注射时间越短,抗m抗体浓度越高
【答案】C
【解析】
【分析】根据题意和图示分析可知:首次注射m抗原时,机体通过体液免疫产生抗体和记忆细胞,抗体与抗原特异性结合;28天再次注射m抗原时,记忆细胞会迅速增殖分化产生浆细胞,浆细胞产生大量的抗体。35天注射n抗原,发生体液免疫,产生少量抗体。
【详解】A、浆细胞不能识别抗原,第二次注射的m抗原能被记忆B细胞快速识别,A错误;
B、抗原与抗体的结合具有特异性,故注射n抗原不会加快抗m抗体的合成和分泌,B错误;
C、据图可知,机体产生的抗体会在一段时间后被降解,故抗体数量下降并消失,C正确;
D、由于每次免疫产生的抗体在短时间内能保持较高的水平,因此若两次注射间隔时间太短,会导致后来注射的抗原被较高浓度的抗体结合,从而失去其作为抗原刺激机体产生免疫过程的作用,因此不会导致抗m抗体浓度越高,D错误。
故选C。
9. γ-氨基丁酸和某种局部麻醉药在神经递质传递过程中的作用机理如图所示。此种局部麻醉药单独使用时不能通过细胞膜,若与辣椒素同时注射才会发生如图乙所示效果.下列分析正确的是( )
A. γ-氨基丁酸与突触前膜的受体结合,引发突触前膜Cl-内流
B. 辣椒素通过改变膜上转运蛋白结构以增大对局部麻醉药的通透性
C. 局部麻醉药抑制辣椒素与其受体结合,阻止突触后膜Na+内流
D. γ-氨基丁酸和局部麻醉药在神经递质传递过程中的作用机理相同
【答案】B
【解析】
【分析】兴奋在神经元之间的传递通过突触完成,突触包括突触前膜、突触间隙和突触后膜,突触前膜释放神经递质到突触间隙,作用于突触后膜上的受体,突触后膜的离子透性发生改变,因此突触后膜电位变化,下一个神经元兴奋或抑制。
【详解】A、由图甲可知,γ-氨基丁酸与突触后膜的受体结合,Cl-通道打开,促进Cl-内流,A错误;
B、此种局部麻醉药单独使用时不能通过细胞膜,若与辣椒素同时注射才会发生如图乙所示效果,由图乙可知,在辣椒素的作用下,辣椒素通过改变膜上转运蛋白结构以增大对局部麻醉药的通透性,B正确;
C、由图乙可知,辣椒素通过改变膜上转运蛋白结构以增大对局部麻醉药的通透性,局布麻药与钠离子通道结合,使其关闭,导致钠离子不能进入细胞内,从而抑制突触后膜产生电位变化,C错误;
D、γ-氨基丁酸促进Cl-内流,可使突触后膜两侧电位差增大,而局部麻醉药能阻碍Na+内流,抑制动作电位的形成,γ-氨基丁酸和局部麻醉药在神经递质传递过程中的作用机理不相同,D错误。
故选B。
10. 蛙类的坐骨神经既有传入神经纤维,又有传出神经纤维,是混合神经.实验人员做脊蛙(无头蛙)反射实验时,将麻醉药处理左腿的坐骨神经,在不同条件下分别刺激左趾尖和右趾尖,观察刺激反应,实验结果如下表.(“+”表示发生缩腿反射,“-”表示不发生缩腿反射),下列叙述正确的是( )
A. 脊蛙没有大脑皮层,缩腿反射中枢受到破坏
B. 该麻醉药对传入神经的起效比对传出神经快
C. 用药后10分钟,左腿的传出神经已经被麻醉
D. 用药后15分钟,右腿的传出神经已经被麻醉
【答案】C
【解析】
【分析】题意分析,用药10分钟后,刺激左趾尖,左腿无反应,右腿仍有反应,说明左腿的传出神经已被麻醉,但左腿传入神经未被麻醉; 用药15分钟后,刺激右趾尖,左腿无反应,右腿有反应,说明右腿的传入神经已被麻醉,但传出神经未被麻醉。
【详解】A、缩腿反射的神经中枢在脊髓,所以脊蛙没有大脑皮层,但缩腿反射的中枢未受到破坏,A错误;
B、根据题干,麻醉药处理左腿的坐骨神经,表格中左腿先失去反应,刺激右趾尖,右腿在用药后15分钟仍有反应,说明该麻醉药对传出神经的起效比对传入神经快,B错误;
C、题中信息显示,用药后10min,刺激左,右趾尖,左腿都没有反应,说明左腿的传入和传出神经纤维已被麻醉,C正确;
D、用药后15分钟,刺激右趾尖,右腿仍有反应,说明右腿的传出神经未被麻醉,D错误。
故选C。
11. 人体维持稳态的主要调节机制是神经—体液—免疫调节网络,根据下图信息下列说法错误的是( )
A. 激素①主要通过影响靶细胞基因的表达来调节生命活动
B. 若结构乙表示胰腺,结构甲通过释放促胰液素作用于结构乙
C. 若激素①是性激素,其进入靶细胞的方式为自由扩散
D. 激素①的增加会通过反馈调节使激素a和b分泌减少
【答案】B
【解析】
【分析】据图分析:图中甲是下丘脑,丙是甲状腺或性腺,a表示促甲状腺激素释放激素或促性腺激素释放激素,b促甲状腺激素或促性腺激素,c表示DNA,d表示mRNA,e表示蛋白质。
【详解】A、激素作为一种化学信号,能把某种调节的信息由内分泌细胞携带至靶细胞,由图可知,激素①通过与细胞质受体结合,再与细胞核受体结合,来调控细胞核中的基因转录,从而调节相关蛋白质的合成,因此激素①主要通过影响基因的表达来调节生命活动,A正确;
B、若结构乙表示胰腺,结构甲(下丘脑)通过释放神经递质作用于结构乙,B错误;
C、性激素的本质为脂质,其进入靶细胞的方式为自由扩散,C正确;
D、激素①的分泌存在分级和反馈调节,激素①的增加会通过反馈调节使下丘脑分泌的激素a和垂体分泌的b激素减少,D正确。
故选B
12. 2023年诺贝尔生理或医学奖授予了两位学者,以表彰他们为mRNA疫苗作出的开创性贡献.下图1是mRNA疫苗的作用过程,图2是中心法则示意图.下列有关叙述正确的是( )
A. mRNA疫苗合成抗原S蛋白的过程依赖了图2中e→a→b过程
B. 辅助性T细胞识别MHCⅡ后使B细胞活化合成并分泌抗体
C. mRNA疫苗可通过体液免疫和细胞免疫两种方式发挥免疫作用
D. mRNA疫苗可整合到宿主细胞基因组引发基因突变
【答案】C
【解析】
【分析】1、体液免疫:病原体侵入机体后,一些病原体被树突状细胞、B细胞等抗原呈递细胞摄取,这为激活B细胞提供了第一个信号,抗原呈递细胞将抗原处理后呈递在细胞表面,然后传递给辅助性T细胞,辅助性T细胞表面的特定分子发生变化并与B细胞结合,这为激活B细胞提供了第二个信号,辅助性T细胞开始分裂、分化,并分泌细胞因子,B细胞受到两个信号的刺激后开始分裂、分化,大部分分化为浆细胞,小部分分化为记忆B细胞,细胞因子促进B细胞的分裂、分化过程,浆细胞产生和分泌大量抗体,抗体可以随体液在全身循环并与这种病原体结合,抗体与病原体结合可以抑制病原体增殖或对人体细胞的黏附。
2、细胞免疫:病原体侵入靶细胞后,被感染的宿主细胞(靶细胞)膜表面某些分子发生变化,细胞毒性T细胞识别这一变化信号,之后开始分裂并分化,形成新的细胞毒性T细胞和记忆细胞,细胞因子能加速这一过程,新形成的细胞毒性T细胞在体液中循环,他们可以识别并接触、裂解被同样病原体感染的靶细胞,靶细胞裂解死亡后,病原体暴露出来,抗体可以与之结合,或被其他细胞吞噬掉。
【详解】A、mRNA疫苗合成抗原S蛋白的过程依赖了图2中b翻译过程,A错误;
B、辅助性T细胞识别MHCⅡ后使B细胞活化增殖分化产生浆细胞,浆细胞合成并分泌抗体,B错误;
C、据图可知,一方面病毒S蛋白刺激B细胞增殖分化为浆细胞分泌抗体发生体液免疫,另一方面抗原肽与MHC I结合呈递至细胞表面诱导细胞毒性T细胞发生细胞免疫,C正确;
D、mRNA在细胞质的核糖体中被整合表达,无需进入细胞核,没有整合至宿主基因组导致基因突变,D错误。
故选C。
13. 某研究发现,向尚未完成免疫系统发育的新生白色品系小鼠输入同种黑色品系的脾细胞,受者免疫系统会将该脾细胞表面的非己抗原视为自身.科研人员利用同种黑色(1号)、灰色(2号)、白色(3号)品系小鼠进行实验,其实验结果如下图所示,下列叙述正确的是( )
A. 非己抗原转化为自身的关键是非已的成分要接触未成熟的免疫系统
B. 该白色品系小鼠对2号小鼠皮肤移植物有排斥反应,主要是体液免疫的作用
C. 该白色品系小鼠可特异性识别所有移植的皮肤细胞并产生排斥反应
D. 该试验证明了移植脾细胞可以破坏免疫系统的防御功能
【答案】A
【解析】
【分析】免疫系统的组成:免疫器官(骨髓、胸腺、脾、淋巴结、扁桃体等)、免疫细胞(吞噬细胞和淋巴细胞)和免疫活性物质(抗体、细胞因子、溶菌酶)。
【详解】A、由于新生白色品系小鼠免疫系统未成熟,对外来抗原的识别能力低,因此当输入了黑色品系的脾细胞后,这些细胞没有被免疫系统清除,然后就转化为自身的成分,即非己抗原转化为自身的关键是非已的成分要接触未成熟的免疫系统,A正确;
B、该白色品系小鼠对2号灰色皮肤移植物有排斥反应,主要是靠细胞免疫发挥作用,由细胞毒性T细胞将移植的皮肤细胞裂解,B错误;
C、白色品系小鼠能特异性地识别移植的皮肤细胞,新生白色品系小鼠输入黑色品系的脾细胞在6周后再移植黑色皮肤不排斥,因此该白色品系小鼠并非对所有移植的皮肤细胞产生排斥反应,C错误;
D、由于向尚未完成免疫系统发育的新生白色品系小鼠输入同种黑色品系的脾细胞,受者免疫系统会将该脾细胞表面的非己抗原视为自身,即产生了免疫耐受,但该白色品系小鼠仍可对移植的2号皮肤产生排斥反应,说明小鼠的免疫系统没有被破坏,仍可对外来病原体产生防御功能,D错误。
故选A。
14. 果蝇(2N=8)的某一个精原细胞进行减数分裂时发生了一次异常,现分别检测了其分裂进行至T1、T2、T3时期的三个细胞中染色体、核DNA、染色单体的数量,结果如图,下列叙述正确的是( )
A. ①③分别表示核DNA、染色单体的数量
B. T2时期可发生同源非姐妹染色体单体互换
C. T3时期的细胞中Y染色体的数量可能为0、2
D. 最终形成的4个精细胞染色体数均异常
【答案】D
【解析】
【分析】分析题图:图中①为染色体,②是染色单体,③为核DNA,T1时期①:②:③=1:2:2,且染色体数目与体细胞相同,因此T1时期进行的是减数第一次分裂;T2时期染色体数目为5条,说明处于减数第二次分裂前期、中期,减数第一次分裂后期有一对同源染色体未分离;T3时期没有②染色单体,染色体和DNA含量均为5,应该是减数分裂结束后形成的精细胞。
【详解】A、分析题图,根据T3时期②的数量为0,故可判断出②表示染色单体,结合T1时期①:②:③=1:2:2,可知①表示染色体,②表示染色单体,③表示核DNA,A错误;
B、T2时期染色体数目为5条,说明处于减数第二次分裂前期、中期,T2时期不可发生同源非姐妹染色体单体互换(该现象发生在减数第一次分裂前期),B错误;
C、T3时期没有②染色单体,染色体和DNA含量均为5,应该是减数分裂结束后形成的精细胞,Y染色体的数量可能为0、1,C错误;
D、果蝇(2N=8)即正常体细胞中含有8条染色体,但由于T2时期①、②、③的数量分别是5、10、10,说明减数第一次分裂后期出现了异常,一对同源染色体移动到了一个次级精母细胞中去,产生了染色体数为3和5的两个次级精母细胞,它们进行正常的减数第二次分裂,最终形成的4个精子染色体数分别是3、3、5、5,没有一个精子的染色体数是正常的,D正确。
故选D。
15. 糖原贮积病(GSD)是由于遗传性糖代谢障碍,致使糖原在组织内过多沉积而引起的疾病,临床表现为低血糖等症状.下图1为人体糖代谢的部分途径,图中任一酶的基因发生突变导致相应酶功能缺陷,均会引发GSD病.图2为某糖原贮积病患者家族系谱图,已知该病为单基因遗传病且家族中Ⅲ4不携带致病基因,下列有关叙述正确的是( )
A. 据图2分析该种GSD在人群中男女患病概率相同
B. 若Ⅱ5同时患有白化病,则Ⅱ3为白化病携带者的概率为1/2
C. 若丙酶功能缺陷,会导致线粒体分解葡萄糖速率降低
D. 注射胰高血糖素无法显著缓解乙酶功能缺陷引起的低血糖症
【答案】D
【解析】
【分析】分析图2:Ⅰ1与Ⅰ2表型正常,生出Ⅱ5患有疾病,说明该病为隐性遗传病,而家族中Ⅲ4不携带致病基因,则该病为伴X染色体隐性遗传病。
【详解】A、分析图2:Ⅰ1与Ⅰ2表型正常,生出Ⅱ5患有疾病,说明该病为隐性遗传病,而家族中Ⅲ4不携带致病基因,则该病为伴X染色体隐性遗传病,故该种GSD在人群中男性患病概率高于女性,A错误;
B、白化病为常染色体隐性遗传病,若Ⅱ5同时患有白化病,令B、b表示该遗传病,则Ⅱ3的为BB或Bb,则Ⅱ3为白化病携带者的概率为2/3,B错误;
C、线粒体无法分解葡萄糖,分解的是丙酮酸,C错误;
D、胰高血糖素能促进肝糖原的分解,但是糖原的分解需要酶参与,注射胰高血糖素无法显著缓解乙酶功能缺陷引起的低血糖症,D正确。
故选D。
第Ⅱ卷
二、非选择题(本题共5个小题,共55分)
16. 性别决定指的是雌雄异体的生物决定性别的方式。大多数雌雄异体生物的性别是由性染色体形态决定的,主要决定方式有XY型和ZW型。请回答下列问题:
(1)果蝇(2N=8)的性别决定方式是XY型,处于有丝分裂中期的细胞中有__________个染色体组。若要对果蝇进行基因组测序,则需要测定____________条染色体的DNA序列.
(2)火鸡的性别决定方式是ZW型.
①雏鸡至少需要一条Z染色体才能存活,可能原因是____________。
②曾有人发现少数雌火鸡的卵细胞能与其同时产生的三个极体中的一个结合,而发育成二倍体后代.若这些雌火鸡按照这种方式产生后代,则子代中理论上雌火鸡:雄火鸡=_________。
③火鸡的羽色由Z染色体上的一对等位基因B/b控制(B基因控制正常羽、b基因控制白化羽).一只白化羽雄火鸡与正常羽雌火鸡杂交,子代出现了一只白化羽雄火鸡,该白化羽雄火鸡产生的可能原因有___________(只考虑可遗传的变异,答出2点).
【答案】16. ①. 2 ②. 5
17. ①. Z染色体上携带有火鸡正常发育所必需的基因② ②. 4:1 ③. ZB基因突变为Zb;或含B基因的Z染色体片段缺失
【解析】
【分析】不同的生物,性别决定的方式也不同。性别的决定方式有:环境决定型(温度决定,如蛙、很多爬行类动物);年龄决定型(如鳝);染色体数目决定型(如蜜蜂和蚂蚁);有染色体形态决定型(本质上是基因决定型,比如人类和果蝇等XY型、蛾类等ZW型)等等。
【小问1详解】
有丝分裂中期时,染色体整齐的排列在赤道板上,果蝇中处于有丝分裂中期的细胞中有2个染色体组。果蝇的性别组成是XY型的,故进行基因测序时,需测定3条常染色体+X+Y=5条染色体的DNA序列。
【小问2详解】
①Z染色体上携带有火鸡正常发育所必需的基因,所以雏鸡至少需要一条Z染色体才能存活。
②鸡的卵不经过受精作用就能孵化出小鸡,若卵细胞与极体发生融合,雌鸡的卵细胞中性染色体是Z时,此时极体有Z、W;卵细胞中性染色体是W时,此时极体有Z、W,如是前者则ZZ:ZW=1:2,如是后者ZW:WW(致死)=2:1。所以ZZ:ZW=1:4,即雌:雄=4:1。
③若ZB基因突变为Zb或含B基因的Z染色体片段缺失,则一只白化羽雄火鸡与正常羽雌火鸡杂交,子代可能会出现一只白化羽雄火鸡。
17. 请回答下列关于遗传和变异的相关问题:
(1)鲤鱼和鲫鱼体内的葡萄糖磷酸异构酶(GPI)是同工酶(结构不同、功能相同的酶).由两条肽链构成。编码肽链的等位基因在侧鱼中是a1和a2,在鲫鱼中是a3和a4这四个基因编码的肽链P1、P2、P3、P4可两两组合成GPI,以杂合体鲤鱼(a1a2)为例,其GPI基因、多肽链如下,请回答相关问题:
①若一尾鲫鱼为纯合二倍体,则其体内GPI类型是_____________.
②若鲤鱼与鲫鱼均为杂合二倍体,则鲤鲫杂交的子一代中,基因型为a2a4,个体的比例为_____________。
(2)如图表示某种小鼠的进化过程,X、Y,Z表示物种形成的基本环节。
①X表示____________,为生物进化提供原材料,Z表示____________。
②能决定生物进化方向的是____________(填字母)。
③小鼠原始种群中不同个体之间形态和大小等方面的差异,体现了生物多样性中的______________多样性。
④已知小鼠毛色有黑色(A)和白色(a)两种,现某随机交配的小鼠种群中黑色个体占36%,则A的基因频率为_____________。
【答案】(1) ①. P3P3或P4P4 ②. 25%##1/4
(2) ①. 突变和基因重组 ②. 生殖隔离 ③. Y ④. 遗传(基因) ⑤. 20%
【解析】
【分析】1、由题图可知,鲤鱼中是基因a1和a2分别编码P1、P2肽链,则鲫鱼基因a3、a4分别编码P3、P4肽链,所以纯合二倍体鲫鱼体内的GPI类型是P3P3或P4P4。
2、分析题意:图示表示某种小鼠进化过程,其中X表示可遗传的变异,包括基因突变、基因重组和染色体变异;Y表示自然选择;Z表示生殖隔离。
【小问1详解】
①鲫鱼为纯合二倍体,基因型是a3a4,编码的P3、P4肽链,两两组合出P3P3或P4P4。
②鲤鱼与鲫鱼均为杂合二倍体,则基因型是a1a2和a3a4,子一代有四种a1a3、a1a4、a2a4、a2a3,比例为1:1:1:1,基因型为a2a4个体的比例是25%。
【小问2详解】
①X表示可遗传的变异,包括突变、基因重组,因此X是突变和基因重组,为生物进化提供原材料。Z表示生殖隔离是新物种形成的标志。
②生物进化的方向是自然选择决定的,图中是Y表示。
③生物多样性有遗传多样性,物种多样性和生态系统多样性,同一种群的个体差异体现了遗传(基因)多样性。
④显性性状的基因型频率是36%,那隐性基因型是64%,根据遗传平衡定律,a的基因频率=80%,显性基因频率是20%。
18. 人体的体温调定点在正常生理状态下为37℃.流感病毒感染会使体温调定点上升,引起机体发热,发热过程一般分为体温上升期、高温持续期和体温下降期.下图为发热体温上升期,机体体温调节过程示意图.请回答以下问题:
(1)图中激素甲的名称是________________,激素乙通过______________的途径作用于甲状腺细胞,激素甲只能作用于垂体的根本原因是______________。
(2)流感病毒感染时,人体骨骼肌收缩,皮肤血管收缩,这有助于体温__________________综合图解分析,体温上升期人体进行体温调节的方式是_____________________。
(3)高温持续期,机体的产热量_____________(填写“大于”、“等于”或“小于”)散热量。
(4)体温下降期,机体增加散热的途径有_______________________(答出两点)。
【答案】(1) ①. 促甲状腺激素释放激素##TRH ②. 体液运输 ③. 决定促甲状腺激素释放激素受体的基因仅在垂体细胞中选择性表达
(2) ①. 上升到已调定的体温调定点 ②. 神经-体液调节
(3)等于 (4)汗腺分泌增多,皮肤血管舒张
【解析】
【分析】分析图形:图示为体温调节过程,包括神经调节和体液调节,激素甲表示下丘脑分泌的促甲状腺激素释放激素,乙表示垂体分泌的促甲状腺激素,图中增加产热的方式有骨骼肌收缩和甲状腺激素调节使代谢增强,减少散热的方式是皮肤血管收缩。
【小问1详解】
如图表示体温调节,下丘脑可分泌激素甲促甲状腺激素释放激素,激素乙是促甲状腺激素通过体液运输的途径作用于甲状腺。TRH只作用于垂体细胞的直接原因是只有垂体细胞表面有TRH的受体,根本原因是决定促甲状腺激素释放激素受体的基因仅在垂体细胞中选择性表达。
【小问2详解】
流感病毒感染时,人体骨骼肌收缩,皮肤血管收缩都可以增加产热量,这有助于体温上升到已调定的体温调定点。图示增加产热的方式有神经调节和体液调节,即体温上升期人体进行体温调节的方式有神经调节和体液调节。
【小问3详解】
高温持续期,人体温度维持相对稳定,因此人体产热量与散热量相等。
【小问4详解】
体温下降期,机体皮肤血管舒张、血流量增加,以增加散热量,还可以通过汗腺分泌增加散热量。
19. 2020年春,我国采取了一系列有效措施抗击由新冠病毒引起的疫情。在医护人员的帮助下,绝大多数新冠病毒肺炎患者得以康复.下图是新型冠状病毒侵入人体后发生免疫反应的图解,图中①~⑥是与免疫有关的细胞,abc表示物质。请结合所学知识,回答以下问题:
(1)新型冠状病毒侵入人体后,首先要突破人体的第一、二道防线,人体第二道防线由______________组成.除了上图体现的功能外,免疫系统还具有______________功能。
(2)图中激活细胞②的信号除与新冠病毒接触外,还需要的第二信号是与表面特定分子发生变化的___________细胞的结合,该图中b物质的作用是________________。
(3)有些重症新型冠状病毒患者会出现“白肺”症状,原因是新冠病毒侵入肺部细胞后,由______________(填序号)细胞对被靶细胞进行攻击,使其裂解死亡,造成肺部纤维化。当再次感染新冠病毒时,能产生抗体的细胞可由图中________________(填序号)细胞增殖分化而来.
(4)新冠病毒感染可使患者肺部毛细血管壁通透性增大,引发局部组织水肿.下列也属于由于病理原因引起组织水肿的实例有_____________。
A. 长期营养不良
B. 组织细胞代谢减弱
C. 饮食过咸导致血浆渗透压过高
D. 过敏反应,毛细血管壁通透性增加
E. 班氏丝虫寄生于人体系统,引起淋巴管堵塞
【答案】19. ①. 吞噬细胞、体液中的杀菌物质 ②. 免疫自稳、免疫监视
20. ①. 辅助性T ②. 促进B细胞和细胞毒性T细胞的分裂分化
21. ①. ⑤ ②. ②④ 22. ADE
【解析】
【分析】体液免疫:①一些病原体可以和B细胞接触,这为激活B细胞提供了第一个信号。②一些病原体被树突状细胞、B细胞等抗原呈递细胞摄取。③抗原呈递细胞将抗原处理后呈递在细胞表面,然后传递给辅助性T细胞。④辅助性T细胞表面的特定分子发生变化并与B细胞结合,这是激活B细胞的第二个信号;辅助性T细胞开始分裂、分化,并分泌细胞因子。⑤B细胞受到两个信号的刺激后开始分裂、分化、大部分分化为浆细胞,小部分分化为记忆B细胞。细胞因子能促进B细胞的分裂、分化过程。⑥浆细胞产生和分泌大量抗体,抗体可以随体液在全身循环并与这种病原体结合。抗体与病原体的结合可以抑制病原体的增殖或对人体细胞的黏附。
【小问1详解】
免疫系统第二道防线是由体液中的杀菌物质和吞噬细胞组成的,杀菌物质如溶菌酶,吞噬细胞如巨噬细胞。图示是对病原体的防御过程,体现了免疫防御功能,另外免疫系统还具有免疫自稳、免疫监视功能。
【小问2详解】
图中激活细胞②的信号除与新冠病毒接触外,还需要辅助性T细胞表面的特定分子发生变化并与B细胞结合,这属于激活B细胞的第二个信号,该图中b物质是辅助性T细胞分泌的细胞因子,该物质能促进B细胞和细胞毒性T细胞的分裂分化。
【小问3详解】
被病原体感染的细胞(靶细胞)被图示⑤细胞毒性T细胞识别,并诱导裂解,释放病原体。当再次感染新冠病毒时,此时机体内能发生二次免疫,记忆细胞能迅速增殖和分化形成产生抗体的浆细胞,另外抗原直接刺激B细胞,使其增殖分化也能产生浆细胞。即能产生抗体的细胞可由图中④(记忆细胞)和②B淋巴细胞增殖分化而来。
【小问4详解】
A、长期营养不良导致血浆蛋白减少,血浆进入组织液增加,会导致组织水肿,A正确;
B、组织细胞代谢减弱,进入组织液的代谢物减少,组织液渗透压降低,不会形成组织水肿,B错误;
C、饮食过咸导致血浆渗透压过高,血浆中水分进入组织液减少,不会形成组织水肿,C错误;
D、过敏反应,毛细血管壁通透性增加,部分血浆蛋白进入组织液,导致组织液渗透压增加,吸水增强,因此会形成组织水肿,D正确;
E、班氏丝虫寄生于人体系统,引起淋巴管堵塞,会导致组织液回流受阻,因此会形成组织水肿,E正确。
故选ADE。
20. 中枢神经系统中的抑制性神经元,能够分泌抑制性神经递质,引起突触后膜发生CL内流、K+外流,从而造成突触后膜电位的改变,使突触后神经元受到抑制。图Ⅰ是与膝跳反射有关的部分结构示意图(图中①~⑧表示细胞或结构)。发生膝跳反射时,伸肌②收缩,屈肌⑦舒张。图2表示膜电位变化曲线。回答下列问题
(1)在膝跳反射的反射弧中,____________(填图1中序号)是传入神经。在膝跳反射过程中,兴奋在该反射弧中____________(填“单向”或“双向”)传递。
(2)图1中____________(填图中序号)是抑制性神经元。在膝跳反射过程中,位置⑤⑥的膜电位变化曲线分别对应图2中的____________(填“甲”、“乙”或“丙”),
(3)若想用一次实验证明兴奋在神经纤维上双向传导,在神经元之间单向传递,则需要将电表的两个电极分别搭在____________点(填字母),刺激____________点(填字母)。
①若____________,则可证明兴奋在神经纤维上双向传导。
②若____________,在神经元之间单向传递。
【答案】(1) ①. ④⑧ ②. 单向
(2) ①. ⑤ ②. 甲、乙
(3) ①. AN ②. M ③. 肌肉收缩,电流表偏转1次 ④. 电流表偏转1次
【解析】
【分析】题图分析,图1中①是感受器,③是传入神经,⑤⑥处于神经中枢的部位,④和⑧是传出神经,②和⑦是传出神经和其支配的肌肉组成效应器。
【小问1详解】
在膝跳反射的反射弧中,根据A上有神经节,确定③是传入神经,同时发生膝跳反射时,伸肌②收缩,屈肌⑦舒张,由此推断④和⑧为传出神经。膝跳反射涉及多个神经细胞,兴奋在神经细胞间单向传递,所以在膝跳反射过程中,兴奋在该反射弧中单向传递。
【小问2详解】
发生膝跳反射时,屈肌⑦舒张,表示未兴奋,故图1中⑤是抑制性神经元。在膝跳反射过程中,⑤处神经兴奋,释放抑制性神经递质,抑制⑥细胞兴奋,出现屈肌⑦舒张,故⑤位置的膜电位变化曲线是图2中甲,⑥接受到抑制性神经递质,引起突触后膜发生Cl-内流,不产生兴奋,故⑥位置的膜电位变化曲线是图2中的乙。
【小问3详解】
若想用一次实验证明兴奋在神经纤维上双向传导,在神经元之间单向传递,则需要将电表的两个电极分别搭在两个神经元上,即A、N点,刺激M点。
①若肌肉收缩,电流表偏转1次(若在神经元之间是双向传递,则会偏转2次),则可证明兴奋在神经纤维上双向传导。项目名称
结果
参考值
血ADH
7.9Pml/L
2.3~7.4pml/L
血TSH
40mlU/L
2~10mlU/L
血GH
20mg/L
<5mg/L
用药前
用药后5分钟
用药后10分钟
用药后15分钟
左腿
右腿
左腿
右腿
左腿
右腿
左腿
右腿
刺激左趾尖
+
+
+
+
+
刺激右趾尖
+
+
+
+
+
+
重庆市育才中学、西南大学附中、万州中学2023-2024学年高二上学期12月联考生物试题(Word版附解析): 这是一份重庆市育才中学、西南大学附中、万州中学2023-2024学年高二上学期12月联考生物试题(Word版附解析),共36页。试卷主要包含了考试结束后,将答题卡交回, 斯他林提出等内容,欢迎下载使用。
重庆市育才中学等三校联考2023-2024学年高二上学期11月模拟考试生物试题(Word版附解析): 这是一份重庆市育才中学等三校联考2023-2024学年高二上学期11月模拟考试生物试题(Word版附解析),共19页。试卷主要包含了考试结束后,将答题卡交回, 肾上腺糖皮质激素等内容,欢迎下载使用。
2023-2024学年重庆市育才中学高二上学期期中生物试题含答案: 这是一份2023-2024学年重庆市育才中学高二上学期期中生物试题含答案,文件包含重庆市育才中学2023-2024学年高二上学期期中生物试题原卷版docx、重庆市育才中学2023-2024学年高二上学期期中生物试题Word版含解析docx等2份试卷配套教学资源,其中试卷共37页, 欢迎下载使用。

