资料中包含下列文件,点击文件名可预览资料内容
还剩3页未读,
继续阅读
成套系列资料,整套一键下载
- 第9课 中世纪城市和大学的兴起 导学案(学生版+教师版)2023-2024学年度部编版历史九年级上册 学案 0 次下载
- 第四单元封建时代的亚洲国家 单元复习课 导学案(学生版+教师版)2023-2024学年度部编版历史九年级上册 学案 0 次下载
- 第13课 西欧经济和社会的发展 导学案(学生版+教师版)2023-2024学年度部编版历史九年级上册 学案 0 次下载
- 第六单元 资本主义制度的初步确立 单元复习课 导学案(学生版+教师版)2023-2024学年度部编版历史九年级上册 学案 0 次下载
- 第18课 美国的独立 导学案(学生版+教师版)2023-2024学年度部编版历史九年级上册 学案 0 次下载
第五单元 走向近代 单元复习课 导学案(学生版+教师版)2023-2024学年度部编版历史九年级上册
展开
这是一份第五单元 走向近代 单元复习课 导学案(学生版+教师版)2023-2024学年度部编版历史九年级上册,文件包含第五单元单元复习课导学案教师版2023-2024部编版九年级上册docx、第五单元单元复习课导学案学生版2023-2024部编版九年级上册docx等2份学案配套教学资源,其中学案共12页, 欢迎下载使用。
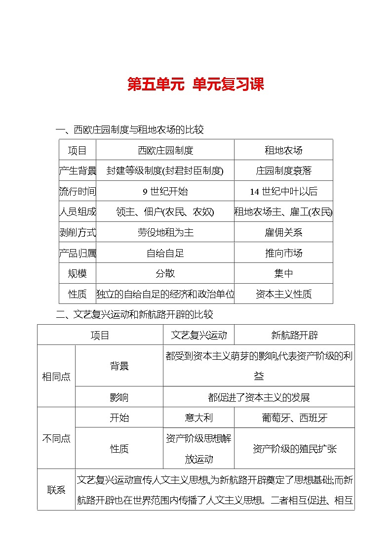
第五单元 单元复习课 一、西欧庄园制度与租地农场的比较 二、文艺复兴运动和新航路开辟的比较【发散思维】1.为什么说租地农场是资本主义性质的生产方式?2.从新航路开辟和早期殖民掠夺,谈谈对欧洲资本原始积累的看法。中考真题1.(2022·东营中考)如图是某同学在预习《西欧经济和社会的发展》一课时设计的部分知识结构图,其中①处应是 ( )A.手工业行会 B.租地农场C.手工业者 D.工厂制度2.(2022·南通中考)13世纪以来,欧洲最初的工场手工业主人很多是包买主,他们把原料交给手工业作坊加工制造,或自己成立作坊,让手工业者到作坊里为他做工。这说明当时社会生产中 ( )A.封君封臣关系确立 B.自然经济得到发展C.雇佣关系已经产生 D.失业现象极为严重3.(2022•云南中考)但丁在其诗作《神曲》中把许多主教、僧侣甚至教皇都打入地狱,而正人君子和贤明君主在天堂幸福地生活着。这反映出文艺复兴 ( )A.推动了中世纪大学的兴起B.积极宣传中世纪城市自治运动C.全力维护西欧庄园领主特权 D.反对教会“神权至上”,提倡人文主义4.(2022•毕节中考)文艺复兴运动采取复兴古代希腊罗马文化的方式,但对古典文化并非简单的“复兴”,这其中有继承,更有创新。这里的“创新”是指 ( )A.恢复古希腊的公民大会B.开辟了欧美之间的新航路C.颁行罗马《十二铜表法》D.建立资产阶级的思想文化5.(2022•重庆中考)如图两幅作品分别出自重庆大足宝顶山和文艺复兴时期的意大利。两者的相同之处是 ( )A.体现妇女地位提高 B.展示精湛雕刻技艺C.源于本土宗教题材 D.反映人们现实生活6.(2022•青岛中考改编)他的作品,无论是《李尔王》等历史剧,还是《罗密欧与朱丽叶》《威尼斯商人》等悲喜剧,都充分体现了人文主义者的生活理想。“他”是( )A.但丁 B.莎士比亚C.达尔文 D.彼特拉克7.(2022•宜昌中考)1500年前后的地理大发现,拉开了不同国家相互对话和竞争的历史大幕,由此,大国崛起有了全球坐标。“全球坐标”所对应的史事是 ( )A.亚历山大东征 B.张骞通西域C.郑和下西洋 D.新航路开辟8.(2022•成都中考)1492年,一位探险家率领船队横渡大西洋,“发现”了美洲;1519—1522年,另一位探险家的船队从欧洲出发,在穿越大西洋、太平洋和印度洋后,又回到了欧洲,完成了人类历史上首次环球航行。这两位探险家分别是( )A.哥伦布和迪亚士B.达·伽马和麦哲伦C.哥伦布和麦哲伦D.迪亚士和达·伽马9.(2022•临沂中考)麦哲伦船队返回欧洲时,5艘远洋海船只剩下“维多利亚”号,出发时的265名船员只剩下18名。麦哲伦船队以巨大的代价获得环球航行成功,证明了地球是圆的,世界各地的海洋是连成一体的。该船队( )A.是人类历史上第一支远航船队 B.穿越了大西洋、太平洋和红海C.在葡萄牙国王支持下顺利远航 D.为远航成功付出了巨大的代价10. (2022·泸州中考)如图是收录在德国植物学家福克斯1542年编纂出版的《植物志》中的玉米植株图。福克斯写道:“它现在生长在德国的庭院中,几乎到处都是。”这主要是因为 ( )A.文艺复兴推动绘画艺术繁荣B.新航路的开辟促进物种交流C.殖民扩张推动资本原始积累D.工业革命在德国迅速地扩展11.(2022•苏州中考)某同学通过课外阅读得知,1500—1800年,美洲和大洋洲有近1亿人死于瘟疫。他在与同学们进行历史课程跨学科主题学习时,选用了如图漫画。他们的学习主题最恰当的是 ( )A.人类对生态系统的破坏B.新航路开辟的世界影响C.殖民争霸开拓世界市场D.横渡大西洋的蒸汽轮船12.(2022·抚顺中考)在“三角贸易”行程中,从非洲运往美洲的“货物”是 ( )A.烟草 B.黑奴C.棉花 D.印第安人13.(2022•连云港中考)殖民统治和传染病致使殖民地内的印第安人几乎灭绝,西方国家开始从非洲贩卖黑人到美洲做奴隶。在这一过程中,千千万万的黑人或死于烈日之下,或死于瘟疫,或葬身鱼腹。这体现了 ( )A.资本主义世界市场的形成过程B.世界各地的隔绝状态开始被打破C.非洲黑人反抗斗争的重大意义D.资本主义发展的野蛮性和血腥性14.(2022•泰安中考节选)资本主义的产生与发展深刻影响着世界历史的进程。阅读材料,回答问题。材料一 早在14、15世纪,资本主义已经出现在意大利沿海城市,这个时期产生的文学、艺术作品都鲜明地表现出新的时代精神。人的伟大和卓越在文艺复兴的代表人物莎士比亚的笔下得到最崇高的颂扬:“人是一件多么了不起的杰作!在理性上多么高贵!在才能上多么无限!”——摘编自徐新主编《西方文化史》材料二 它打破了以往人类文明区域性分割和孤立发展的局面,首次把全球人类联系起来,开始了人类文明一体化进程。——摘自马世力主编《世界史纲》(1)材料一中“新的时代精神”是指什么?材料二中的“它”指的是哪一重大历史事件?两者产生的共同根源是什么?项目西欧庄园制度租地农场产生背景封建等级制度(封君封臣制度)庄园制度衰落流行时间9世纪开始14世纪中叶以后人员组成领主、佃户(农民、农奴)租地农场主、雇工(农民)剥削方式劳役地租为主雇佣关系产品归属自给自足推向市场规模分散集中性质独立的自给自足的经济和政治单位资本主义性质项目文艺复兴运动新航路开辟相同点背景都受到资本主义萌芽的影响,代表资产阶级的利益影响都促进了资本主义的发展不同点开始意大利葡萄牙、西班牙性质资产阶级思想解放运动资产阶级的殖民扩张联系文艺复兴运动宣传人文主义思想,为新航路开辟奠定了思想基础;而新航路开辟也在世界范围内传播了人文主义思想。二者相互促进、相互推动
第五单元 单元复习课 一、西欧庄园制度与租地农场的比较 二、文艺复兴运动和新航路开辟的比较【发散思维】1.为什么说租地农场是资本主义性质的生产方式?2.从新航路开辟和早期殖民掠夺,谈谈对欧洲资本原始积累的看法。中考真题1.(2022·东营中考)如图是某同学在预习《西欧经济和社会的发展》一课时设计的部分知识结构图,其中①处应是 ( )A.手工业行会 B.租地农场C.手工业者 D.工厂制度2.(2022·南通中考)13世纪以来,欧洲最初的工场手工业主人很多是包买主,他们把原料交给手工业作坊加工制造,或自己成立作坊,让手工业者到作坊里为他做工。这说明当时社会生产中 ( )A.封君封臣关系确立 B.自然经济得到发展C.雇佣关系已经产生 D.失业现象极为严重3.(2022•云南中考)但丁在其诗作《神曲》中把许多主教、僧侣甚至教皇都打入地狱,而正人君子和贤明君主在天堂幸福地生活着。这反映出文艺复兴 ( )A.推动了中世纪大学的兴起B.积极宣传中世纪城市自治运动C.全力维护西欧庄园领主特权 D.反对教会“神权至上”,提倡人文主义4.(2022•毕节中考)文艺复兴运动采取复兴古代希腊罗马文化的方式,但对古典文化并非简单的“复兴”,这其中有继承,更有创新。这里的“创新”是指 ( )A.恢复古希腊的公民大会B.开辟了欧美之间的新航路C.颁行罗马《十二铜表法》D.建立资产阶级的思想文化5.(2022•重庆中考)如图两幅作品分别出自重庆大足宝顶山和文艺复兴时期的意大利。两者的相同之处是 ( )A.体现妇女地位提高 B.展示精湛雕刻技艺C.源于本土宗教题材 D.反映人们现实生活6.(2022•青岛中考改编)他的作品,无论是《李尔王》等历史剧,还是《罗密欧与朱丽叶》《威尼斯商人》等悲喜剧,都充分体现了人文主义者的生活理想。“他”是( )A.但丁 B.莎士比亚C.达尔文 D.彼特拉克7.(2022•宜昌中考)1500年前后的地理大发现,拉开了不同国家相互对话和竞争的历史大幕,由此,大国崛起有了全球坐标。“全球坐标”所对应的史事是 ( )A.亚历山大东征 B.张骞通西域C.郑和下西洋 D.新航路开辟8.(2022•成都中考)1492年,一位探险家率领船队横渡大西洋,“发现”了美洲;1519—1522年,另一位探险家的船队从欧洲出发,在穿越大西洋、太平洋和印度洋后,又回到了欧洲,完成了人类历史上首次环球航行。这两位探险家分别是( )A.哥伦布和迪亚士B.达·伽马和麦哲伦C.哥伦布和麦哲伦D.迪亚士和达·伽马9.(2022•临沂中考)麦哲伦船队返回欧洲时,5艘远洋海船只剩下“维多利亚”号,出发时的265名船员只剩下18名。麦哲伦船队以巨大的代价获得环球航行成功,证明了地球是圆的,世界各地的海洋是连成一体的。该船队( )A.是人类历史上第一支远航船队 B.穿越了大西洋、太平洋和红海C.在葡萄牙国王支持下顺利远航 D.为远航成功付出了巨大的代价10. (2022·泸州中考)如图是收录在德国植物学家福克斯1542年编纂出版的《植物志》中的玉米植株图。福克斯写道:“它现在生长在德国的庭院中,几乎到处都是。”这主要是因为 ( )A.文艺复兴推动绘画艺术繁荣B.新航路的开辟促进物种交流C.殖民扩张推动资本原始积累D.工业革命在德国迅速地扩展11.(2022•苏州中考)某同学通过课外阅读得知,1500—1800年,美洲和大洋洲有近1亿人死于瘟疫。他在与同学们进行历史课程跨学科主题学习时,选用了如图漫画。他们的学习主题最恰当的是 ( )A.人类对生态系统的破坏B.新航路开辟的世界影响C.殖民争霸开拓世界市场D.横渡大西洋的蒸汽轮船12.(2022·抚顺中考)在“三角贸易”行程中,从非洲运往美洲的“货物”是 ( )A.烟草 B.黑奴C.棉花 D.印第安人13.(2022•连云港中考)殖民统治和传染病致使殖民地内的印第安人几乎灭绝,西方国家开始从非洲贩卖黑人到美洲做奴隶。在这一过程中,千千万万的黑人或死于烈日之下,或死于瘟疫,或葬身鱼腹。这体现了 ( )A.资本主义世界市场的形成过程B.世界各地的隔绝状态开始被打破C.非洲黑人反抗斗争的重大意义D.资本主义发展的野蛮性和血腥性14.(2022•泰安中考节选)资本主义的产生与发展深刻影响着世界历史的进程。阅读材料,回答问题。材料一 早在14、15世纪,资本主义已经出现在意大利沿海城市,这个时期产生的文学、艺术作品都鲜明地表现出新的时代精神。人的伟大和卓越在文艺复兴的代表人物莎士比亚的笔下得到最崇高的颂扬:“人是一件多么了不起的杰作!在理性上多么高贵!在才能上多么无限!”——摘编自徐新主编《西方文化史》材料二 它打破了以往人类文明区域性分割和孤立发展的局面,首次把全球人类联系起来,开始了人类文明一体化进程。——摘自马世力主编《世界史纲》(1)材料一中“新的时代精神”是指什么?材料二中的“它”指的是哪一重大历史事件?两者产生的共同根源是什么?项目西欧庄园制度租地农场产生背景封建等级制度(封君封臣制度)庄园制度衰落流行时间9世纪开始14世纪中叶以后人员组成领主、佃户(农民、农奴)租地农场主、雇工(农民)剥削方式劳役地租为主雇佣关系产品归属自给自足推向市场规模分散集中性质独立的自给自足的经济和政治单位资本主义性质项目文艺复兴运动新航路开辟相同点背景都受到资本主义萌芽的影响,代表资产阶级的利益影响都促进了资本主义的发展不同点开始意大利葡萄牙、西班牙性质资产阶级思想解放运动资产阶级的殖民扩张联系文艺复兴运动宣传人文主义思想,为新航路开辟奠定了思想基础;而新航路开辟也在世界范围内传播了人文主义思想。二者相互促进、相互推动
相关资料
更多

