还剩4页未读,
继续阅读
第四章几何图形初步本章复习教案(人教版七上)
展开
这是一份第四章几何图形初步本章复习教案(人教版七上),共7页。
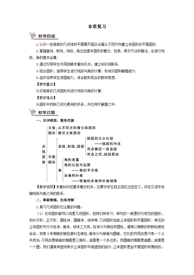
本章复习1.认识一些简单的几何体的平面展开图及会画从不同方向看立体图形的平面图形.2.掌握直线、射线、线段、角这些基本图形的概念、性质、表示方法和画法,会进行线段、角的基本运算.3.通过引导学生共同回顾本章知识点,建立知识间联系.4.结合图形,指导学生进行线段与角的计算,形成识图和解题能力.5.逐步培养学生读图能力,体会数形结合的数学思想.【教学重点】认识简单的几何图形并进行线段与角的计算.【教学难点】从图形中找到几何元素间的关系,并应用于解题之中.一、知识框图,整体把握【教学说明】本章知识的基本概念较多,应要求学生自主回忆这些定义,并在交流中发掘线段与角之间的联系.二、释疑解惑,加深理解1.复习几何图形应注意的问题:(1)任何图形都可以说是几何图形,但我们所学习、研究的一般是较为规范的图形,如长方形、正方形、圆柱体、圆锥体、球体等.几何图形包括立体图形和平面图形,常见的立体图形可分为柱体、锥体、球体三大类,柱体分为棱柱和圆柱,通常以侧棱的条数给棱柱命名,如有5条侧棱的棱柱就叫五棱柱.锥体分为棱锥与圆锥,它们的共同点是只有一个公共顶点;不同点是棱锥的侧面是三角形,底面是一个多边形,而圆锥的侧面是曲面,底面是一个圆,我们通常用虚线表示立体图形中被遮挡的部分.立体图形是由平面图形所围成的,因此研究立体图形往往先从平面图形开始.(2)观察物体时,所选择的正面不同,所得的平面图形也会不同;不是所有的立体图形都可以展开成平面图形,例如球体便不可展开;同一立体图形可以有不同的平面展开图.(3)由旋转而得到的几何体可成为旋转体,常见的几种旋转体为:①将长方形绕一边旋转一周,形成圆柱;②将直角三角形绕一条直角边所在直线旋转一周,形成圆锥;③将半圆绕直径旋转一周,形成球.例1 如图,此正方体的展开图是( )【分析】本题可结合左图看,易知选A.但本题也容易错选D,错在没有分清三角形、圆、心形之间的相对位置(心尖与圆不相对),这也是解这类题极容易犯的错误.例2 (1)可以旋转形成如图所示几何体的图形是( )(2)将下图的图形绕虚线旋转一周,可以得到的几何体是( )【分析】本题第(1)小题中该旋转体由两个圆锥组合而成,选B,第(2)小题该图形可旋转成C项中的几何体,这两小题分别易错选C、B,原因是没有把该几何体看成一个组合图形.2.复习直线、射线、线段应注意的问题:(1)直线没有长短、粗细,直线的基本性质中,“有”表示“存在”,“只有”说明“唯一”;直线上有无数个点,经过一点的直线有无数条;过任意三点都不在同一直线上的n个点,可以画[n(n-1)]/2条直线.(2)端点不同的射线不是同一条射线;射线只有一个端点,在记录射线时要注意射线的端点字母必须写在前面;若一条直线上有n个点,则有2n条射线.(3)线段有两个端点,不可延伸,可度量,表示端点的两个大写字母表示,线段的中点一定在线段上.例3 如图,图中有多少条射线?多少条线段?多少条直线?解:由图可知:以A为端点的射线有1条,以B为端点的射线有3条,以C、D为端点的射线各有2条,所以共有射线8条,有AB、BC、BD、CD共4条线段,只有一条直线BC.【注意】直线与线段都可用两个大写字母AB表示,AB与BA可以不加区别,但射线不同,AB表示以A为端点向AB方向延伸,BA正好相反.射线只有一个端点,线段、射线都是直线上的一部分,需正确理解三者之间的区别与联系.做题时观察要仔细,思维要有条理.3.复习角应注意的问题:(1)顶点与边(射线)是组成角的两个要素.角的大小与角的两边的长短无关;平角的两边成一直线,但不能说平角就是直线.周角的两边重合成一条射线,但不能说周角就是射线.(2)当以某一点为顶点的角有两个或两个以上时,其中任意一个角都不能只用一个大写字母表示;用三个大写英文字母表示角时,一定要把顶点字母写在中间.(3)在进行角度换算时,要注意:把高级单位转化成低级单位要乘进率,把低级单位转化为高级单位要除以进率,如1°=60′,1′=(1/60)°;转化时必须逐级进行,“越级”转化容易出错.(4)角的平分线是一条在角的内部的射线,不是线段,也不是直线.(5)互为余角的角和互为补角的角反映了角的数量关系,而不是位置关系;一个角的余角与补角可以有多个;书写方位角时,习惯上把南或北写在前,东或西写在后.例4 如图,点A、O、B在一条直线上,∠AOC=∠BOC,若∠1=∠2,则图中互余的角共有( )A.5对B.4对C.3对D.2对【分析】根据余角的性质知∠AOE=∠COD,结合图形易发现,∠AOE与∠1,∠1与∠COD,∠AOE与∠2,∠2与∠COD都互余.解本题时需重视知识之间的相互联系,本题易漏数,而错选C或D.【答案】B三、典例精析,复习新知例1 观察下列几何体,从正面、左面和上面观察得到的图形都是长方形的是( )【分析】从正面、左面、上面看得到的图形都是长方形的几何体是长方体,故选B.【答案】B例2 如图,G,M,N分别是AB,AC,CB的中点,那么下面结论成立的是( )A.MN=GBB.MG=(AC-GC)C.GN=(GB+AC)D.MN=(AB+GC)【分析】因为G是AB的中点,所以AG=GB=AB.因为M是AC的中点,所以AM=MC=AC.因为N是CB的中点,所以CN=NB=CB,所以MN=MC+CN=AC+CB=AB=GB.故A正确.【答案】A例3 把一副三角板的两个直角顶点O重合,如图.(1)若∠BOC=60°,则∠AOD等于多少度?(2)若∠BOC=80°,则∠AOD等于多少度?(3)∠AOD+∠BOC等于多少度?解:(1)由题意可知∠AOB=∠COD=90°.若∠BOC=60°,∠AOC=30°.∠AOD=∠AOC+∠COD=120°.(2)同理,若∠BOC=80°,则∠AOD=100°.(3)∠AOD+∠BOC=(∠AOC+90°)+(90°-∠AOC)=180°.例4 小王从家出发向南偏东30°的方向走了1000米到达小军家,此时小王家在小军家的_______方向.【分析】如图,在小王家、小军家分别建立相应的坐标,由题意知∠BAC=30°,则在△ABC中,∠BAC+∠ACB=90°,所以∠ACB=60°.又因为∠ACB+∠ACD=90°,所以∠ACD=30°.即小王家在小军家北偏西30°的方向.【答案】北偏西30°.四、复习训练,巩固提高1.如图:∠AOC=______+______,∠BOC=∠BOD-∠______=∠AOB-∠______.2.如图,射线OA的方向是: ______;射线OB的方向是: ______;射线OC的方向是: ______.3.8点30分,分针与时针成( )的角.A.70°B.75°C.80°D.85°4.任意一个锐角的补角与这个角的余角的差是( )A.180°B.90°C.45°D.不能确定5.如右图是一个正方体的展开图,图中已标出三个面在正方体中的位置,f:前面;e:右面;d:下面.试判定另外三个面a、b、c在正方体中的位置.6.如图所示,已知线段AB=80cm,M为AB的中点,P在MB上,N为PB的中点,且NB=14cm,求PA的长.【教学说明】以上几题是对本章内容的复习与巩固,教师可让学生独立思考,然后有针对性地进行评讲,特别是稍难的第5、6题,做第5题时,教师可让学生折纸表示,逐步培养自身的空间想象能力.做第6题时,教师向学生提示:从图形可以看出,线段AP等于线段AM与MP的和,也等于线段AB与PB的差,所以,要求线段PA的长,只要能求出线段AM与MP或求出线段PB即可.【答案】1.∠AOD ∠COD COD AOC2.北偏东15°北偏西40°南偏东45°3.B4.B5. a:上面 b:后面 c:左面6.解:解法一:因为N是PB的中点,所以PB=2NB,而NB=14cm,所以PB=2×14=28cm.又因为M是AB的中点,所以AM=MB=AB,所以AM=MB=40cm.又因为MP=MB-PB=40-28=12 (cm),所以AP=AM+MP=40+12=52(cm).解法二:因为N是PB的中点,所以PB=2NB,所以PB=2×14=28(cm).又因为AP=AB-PB,AB=80(cm),所以AP=80-28=52(cm).五、师生互动,课堂小结这堂课你有什么收获和体会?说说看.1.布置作业:从教材复习题4中选取.2.完成练习册中本课时的练习.本课时的复习目的是使学生进一步系统掌握基础知识、基本技能和基本方法,进一步提高综合应用数学知识、灵活地分析和解决问题的能力.本章关键是要抓住基本概念,并通过图形将全章知识串联起来,利用知识间的联系加强理解,便于实际应用,提高计算能力.在选择训练习题时应注意筛选加强基础和提高能力、发展智力并举的问题,全面复习又要突出重点.教师指导学生练习时,更要针对学生普遍存在的易误点进行指导.
本章复习1.认识一些简单的几何体的平面展开图及会画从不同方向看立体图形的平面图形.2.掌握直线、射线、线段、角这些基本图形的概念、性质、表示方法和画法,会进行线段、角的基本运算.3.通过引导学生共同回顾本章知识点,建立知识间联系.4.结合图形,指导学生进行线段与角的计算,形成识图和解题能力.5.逐步培养学生读图能力,体会数形结合的数学思想.【教学重点】认识简单的几何图形并进行线段与角的计算.【教学难点】从图形中找到几何元素间的关系,并应用于解题之中.一、知识框图,整体把握【教学说明】本章知识的基本概念较多,应要求学生自主回忆这些定义,并在交流中发掘线段与角之间的联系.二、释疑解惑,加深理解1.复习几何图形应注意的问题:(1)任何图形都可以说是几何图形,但我们所学习、研究的一般是较为规范的图形,如长方形、正方形、圆柱体、圆锥体、球体等.几何图形包括立体图形和平面图形,常见的立体图形可分为柱体、锥体、球体三大类,柱体分为棱柱和圆柱,通常以侧棱的条数给棱柱命名,如有5条侧棱的棱柱就叫五棱柱.锥体分为棱锥与圆锥,它们的共同点是只有一个公共顶点;不同点是棱锥的侧面是三角形,底面是一个多边形,而圆锥的侧面是曲面,底面是一个圆,我们通常用虚线表示立体图形中被遮挡的部分.立体图形是由平面图形所围成的,因此研究立体图形往往先从平面图形开始.(2)观察物体时,所选择的正面不同,所得的平面图形也会不同;不是所有的立体图形都可以展开成平面图形,例如球体便不可展开;同一立体图形可以有不同的平面展开图.(3)由旋转而得到的几何体可成为旋转体,常见的几种旋转体为:①将长方形绕一边旋转一周,形成圆柱;②将直角三角形绕一条直角边所在直线旋转一周,形成圆锥;③将半圆绕直径旋转一周,形成球.例1 如图,此正方体的展开图是( )【分析】本题可结合左图看,易知选A.但本题也容易错选D,错在没有分清三角形、圆、心形之间的相对位置(心尖与圆不相对),这也是解这类题极容易犯的错误.例2 (1)可以旋转形成如图所示几何体的图形是( )(2)将下图的图形绕虚线旋转一周,可以得到的几何体是( )【分析】本题第(1)小题中该旋转体由两个圆锥组合而成,选B,第(2)小题该图形可旋转成C项中的几何体,这两小题分别易错选C、B,原因是没有把该几何体看成一个组合图形.2.复习直线、射线、线段应注意的问题:(1)直线没有长短、粗细,直线的基本性质中,“有”表示“存在”,“只有”说明“唯一”;直线上有无数个点,经过一点的直线有无数条;过任意三点都不在同一直线上的n个点,可以画[n(n-1)]/2条直线.(2)端点不同的射线不是同一条射线;射线只有一个端点,在记录射线时要注意射线的端点字母必须写在前面;若一条直线上有n个点,则有2n条射线.(3)线段有两个端点,不可延伸,可度量,表示端点的两个大写字母表示,线段的中点一定在线段上.例3 如图,图中有多少条射线?多少条线段?多少条直线?解:由图可知:以A为端点的射线有1条,以B为端点的射线有3条,以C、D为端点的射线各有2条,所以共有射线8条,有AB、BC、BD、CD共4条线段,只有一条直线BC.【注意】直线与线段都可用两个大写字母AB表示,AB与BA可以不加区别,但射线不同,AB表示以A为端点向AB方向延伸,BA正好相反.射线只有一个端点,线段、射线都是直线上的一部分,需正确理解三者之间的区别与联系.做题时观察要仔细,思维要有条理.3.复习角应注意的问题:(1)顶点与边(射线)是组成角的两个要素.角的大小与角的两边的长短无关;平角的两边成一直线,但不能说平角就是直线.周角的两边重合成一条射线,但不能说周角就是射线.(2)当以某一点为顶点的角有两个或两个以上时,其中任意一个角都不能只用一个大写字母表示;用三个大写英文字母表示角时,一定要把顶点字母写在中间.(3)在进行角度换算时,要注意:把高级单位转化成低级单位要乘进率,把低级单位转化为高级单位要除以进率,如1°=60′,1′=(1/60)°;转化时必须逐级进行,“越级”转化容易出错.(4)角的平分线是一条在角的内部的射线,不是线段,也不是直线.(5)互为余角的角和互为补角的角反映了角的数量关系,而不是位置关系;一个角的余角与补角可以有多个;书写方位角时,习惯上把南或北写在前,东或西写在后.例4 如图,点A、O、B在一条直线上,∠AOC=∠BOC,若∠1=∠2,则图中互余的角共有( )A.5对B.4对C.3对D.2对【分析】根据余角的性质知∠AOE=∠COD,结合图形易发现,∠AOE与∠1,∠1与∠COD,∠AOE与∠2,∠2与∠COD都互余.解本题时需重视知识之间的相互联系,本题易漏数,而错选C或D.【答案】B三、典例精析,复习新知例1 观察下列几何体,从正面、左面和上面观察得到的图形都是长方形的是( )【分析】从正面、左面、上面看得到的图形都是长方形的几何体是长方体,故选B.【答案】B例2 如图,G,M,N分别是AB,AC,CB的中点,那么下面结论成立的是( )A.MN=GBB.MG=(AC-GC)C.GN=(GB+AC)D.MN=(AB+GC)【分析】因为G是AB的中点,所以AG=GB=AB.因为M是AC的中点,所以AM=MC=AC.因为N是CB的中点,所以CN=NB=CB,所以MN=MC+CN=AC+CB=AB=GB.故A正确.【答案】A例3 把一副三角板的两个直角顶点O重合,如图.(1)若∠BOC=60°,则∠AOD等于多少度?(2)若∠BOC=80°,则∠AOD等于多少度?(3)∠AOD+∠BOC等于多少度?解:(1)由题意可知∠AOB=∠COD=90°.若∠BOC=60°,∠AOC=30°.∠AOD=∠AOC+∠COD=120°.(2)同理,若∠BOC=80°,则∠AOD=100°.(3)∠AOD+∠BOC=(∠AOC+90°)+(90°-∠AOC)=180°.例4 小王从家出发向南偏东30°的方向走了1000米到达小军家,此时小王家在小军家的_______方向.【分析】如图,在小王家、小军家分别建立相应的坐标,由题意知∠BAC=30°,则在△ABC中,∠BAC+∠ACB=90°,所以∠ACB=60°.又因为∠ACB+∠ACD=90°,所以∠ACD=30°.即小王家在小军家北偏西30°的方向.【答案】北偏西30°.四、复习训练,巩固提高1.如图:∠AOC=______+______,∠BOC=∠BOD-∠______=∠AOB-∠______.2.如图,射线OA的方向是: ______;射线OB的方向是: ______;射线OC的方向是: ______.3.8点30分,分针与时针成( )的角.A.70°B.75°C.80°D.85°4.任意一个锐角的补角与这个角的余角的差是( )A.180°B.90°C.45°D.不能确定5.如右图是一个正方体的展开图,图中已标出三个面在正方体中的位置,f:前面;e:右面;d:下面.试判定另外三个面a、b、c在正方体中的位置.6.如图所示,已知线段AB=80cm,M为AB的中点,P在MB上,N为PB的中点,且NB=14cm,求PA的长.【教学说明】以上几题是对本章内容的复习与巩固,教师可让学生独立思考,然后有针对性地进行评讲,特别是稍难的第5、6题,做第5题时,教师可让学生折纸表示,逐步培养自身的空间想象能力.做第6题时,教师向学生提示:从图形可以看出,线段AP等于线段AM与MP的和,也等于线段AB与PB的差,所以,要求线段PA的长,只要能求出线段AM与MP或求出线段PB即可.【答案】1.∠AOD ∠COD COD AOC2.北偏东15°北偏西40°南偏东45°3.B4.B5. a:上面 b:后面 c:左面6.解:解法一:因为N是PB的中点,所以PB=2NB,而NB=14cm,所以PB=2×14=28cm.又因为M是AB的中点,所以AM=MB=AB,所以AM=MB=40cm.又因为MP=MB-PB=40-28=12 (cm),所以AP=AM+MP=40+12=52(cm).解法二:因为N是PB的中点,所以PB=2NB,所以PB=2×14=28(cm).又因为AP=AB-PB,AB=80(cm),所以AP=80-28=52(cm).五、师生互动,课堂小结这堂课你有什么收获和体会?说说看.1.布置作业:从教材复习题4中选取.2.完成练习册中本课时的练习.本课时的复习目的是使学生进一步系统掌握基础知识、基本技能和基本方法,进一步提高综合应用数学知识、灵活地分析和解决问题的能力.本章关键是要抓住基本概念,并通过图形将全章知识串联起来,利用知识间的联系加强理解,便于实际应用,提高计算能力.在选择训练习题时应注意筛选加强基础和提高能力、发展智力并举的问题,全面复习又要突出重点.教师指导学生练习时,更要针对学生普遍存在的易误点进行指导.
相关资料
更多

