所属成套资源:2024银川唐徕中学高二9月月考试题及答案(九科)
2024银川唐徕中学高二9月月考化学试题含解析
展开这是一份2024银川唐徕中学高二9月月考化学试题含解析,文件包含宁夏银川市唐徕中学2023-2024学年高二9月月考化学试题含解析docx、宁夏银川市唐徕中学2023-2024学年高二9月月考化学试题无答案docx等2份试卷配套教学资源,其中试卷共34页, 欢迎下载使用。
高二年级化学试卷
(考试时间:100分钟,满分:100分)
可能用到的相对原子质量:H—1 C—12 N—4 O—16 Na—23 Mg—24 Al—27 Ca—40 Fe—56 Cu—64
一、选择题(每小题2分,共48分。每题只有一个正确答案。)
1. 下列诗句中,体现熵减过程的是
A. 兰陵美酒郁金香,玉碗盛来琥珀光
B. 春蚕到死丝方尽,蜡炬成灰泪始干
C. 岁月凝眸人易老,风华逝去恨难消
D. 溪上新荷初出水,花房半弄微红
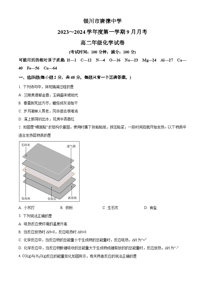
2. 如图是“暖宫贴”结构示意图,使用时撕下防粘贴纸,按压贴紧,一段时间后就开始发热。以下物质中适合发热层物质的是
A. 小苏打B. 铁粉C. 生石灰D. 食盐
3. 下列说法正确的是
A. 吸热反应使环境的温度升高
B. 当反应放热时ΔH>0,反应吸热时ΔH<0
C. 化学反应中,当反应物的总能量小于生成物的总能量时,反应吸热,ΔH为“+”
D. 化学反应中,当反应物断键吸收的总能量大于生成物成键释放的的总能量时,反应放热,ΔH为“-”
4. CO(g)与H2O(g)反应的能量变化如图所示,有关两者反应的说法正确的是
A. 该反应为吸热反应
B. 1 ml CO(g)和1 ml H2O(g)具有的总能量大于1 ml CO2(g)和1 ml H2(g)具有的总能量
C. 该反应不需要加热就能进行
D. 1 ml CO2(g)和1 ml H2(g)反应生成1 ml CO(g)和1 ml H2O(g)要放出41 kJ热量
5. 下列说法正确的是
A. 葡萄糖的燃烧热为2800kJ·ml-1,则C6H12O6(s)+6O2(g)=6CO2(g)+6H2O(l)ΔH=2800kJ·ml-1
B. 在一定条件下,将1mlSO2(g)和0.5mlO2(g)置于密闭容器中充分反应生成SO3(g),放出热量79.2kJ,该反应的热化学方程式为2SO2(g)+O2(g)2SO3(g)ΔH=—158.4kJ·ml-1
C. 已知稀溶液中,H+(aq)+OH-(aq)=H2O(l)ΔH=—57.3kJ·ml-1,则稀氨水与稀盐酸反应生成1ml水时放出57.3kJ的热量
D. 已知HCl和NaOH反应的中和热ΔH=—57.3kJ·ml-1,则稀硫酸与氢氧化钠溶液反应生成1ml水时ΔH=—57.3kJ·ml-1
6. P4S3可用于制造安全火柴,相关物质的结构及键能如表所示:
则反应S8(s)+P4(s)=P4S3(s)的ΔH为
A. (a+b-c)kJ·ml-1B. (c-a-b)kJ·ml-1
C. (3a+3b-6c)kJ·ml-1D. 3(a+2b-3c)kJ·ml-1
7. 在一定条件下,将64 g二氧化硫气体氧化成三氧化硫气体时,实验测得放出的热量为78.64 kJ,已知二氧化硫在此条件下的转化率为80%。下列热化学方程式书写正确的是
A. SO2(g)+O2(g)⇌SO3(g) ΔH=-98.3 kJ·ml-1
B. 2SO2(g)+O2(g) ⇌2SO3(l) ΔH=-196.6 kJ·ml-1
C. SO2(g)+O2(g) ⇌SO3(g) ΔH=-78.64 kJ·ml-1
D. 2SO2(g)+O2(g) ⇌2SO3(g) ΔH=+196.6 kJ·ml-1
8. 已知化学反应热效应只与反应物的初始状态和生成物的最终状态有关,如图Ⅰ所示:ΔHa=ΔHb+ΔHc。根据上述原理和图Ⅱ所示,判断下列各项对应的反应热关系中不正确的是
A. A→F的ΔH=-ΔH6
B. A→D的ΔH=ΔH1+ΔH2+ΔH3
C. ΔH1+ΔH2+ΔH3+ΔH4+ΔH5+ΔH6=0
D. ΔH1+ΔH6=ΔH2+ΔH3+ΔH4+ΔH5
9. 物质、与的能量存在如图所示的相互关系。人为规定H2(g)的能量为0kJ·ml-1。下列有关说法错误的是
A. 物质是图示三种物质中最稳定的
B. 过程①属于吸热反应
C. 过程③的ΔH=+211kJ·ml-1
D. 物质变化过程中所放出或吸收的热量的多少与路径无关
10. 与碳在高温条件下发生反应:,达到化学平衡后,平衡混合物中含的粒子有
A. B. 、
C. 、、D.
11. 对于可逆反应A(s)+3B(g)2C(g)+2D(g),下列在不同条件下表示的反应速率中最快的是
A. v(A)=0.5ml·L-1·min-1B. v(B)=0.2ml·L-1·s-1
C. v(D)=0.4ml·L-1·min-1D. v(C)=0.2ml·L-1·s-1
12. 一定温度下,在固定容积的密闭容器中发生可逆反应mA(g)+nB(g)pC(g)+qD(s),当m、n、p、q为任意正整数时,下列状态一定能说明反应已达到平衡状态的是
①体系的压强不再发生变化②体系的密度不再发生变化③各组分的物质的量浓度不再改变④各组分的质量分数不再改变 ⑤反应速率v(A)∶v(B)∶v(C)∶v(D)=m∶n∶p∶q。
A. ③④⑤B. ②③④C. ①②③④D. ①②③④⑤
13. 反应的能量与反应历程如图所示。下列说法正确的是
A. 第1步为决速步骤B. 第2步为吸热过程
C. 焓变等于第1、3步活化能之差D. 该反应适宜在强酸性条件下进行
14. 把0.6ml X气体和0.4ml Y气体混合于2L容器中,使它们发生如下反应:3X(g)+Y(g)=nZ(g)+2W(g)。5min末生成0.2ml W,若测得以Z浓度变化来表示的化学反应速率为0.01ml/(L·min),则上述反应中Z气体的化学计量数n的值是
A. 1B. 2C. 3D. 4
15. 一定条件下,将A、B、C三种物质各1 ml通入一个密闭容器中发生反应:2A+B2C,达到化学反应限度时,B的物质的量可能是( )
A. 1.5 mlB. 1 mlC. 0.5 mlD. 0
16. 在一定温度下的恒容密闭容器中发生反应:2SO2(g)+O2(g)2SO3(g),下列证据不能说明反应一定达到化学平衡状态的是
A. 容器内的压强不再改变
B. c(SO2):c(O2):c(SO3)=2:1:2
C. v逆(SO2)=2v正(O2)
D. 混合气体的密度不再改变
17. 已知:H2(g)+O2(g)H2O(l) ΔH=-285.8kJ·ml-1
C3H8(g)+O2(g)3CO2(g)+4H2O(l) ΔH=-2219.9kJ·ml-1
在25℃和101kPa下,H2和C3H8的混合气1ml完全燃烧生成和液态水,放出1446.26kJ的热量。该混合气中H2和C3H8的体积比是
A. 2∶1B. 1∶2C. 1∶1D. 2∶3
18. 温度和压强对反应X+Y2Z的影响如图所示。图中横坐标表示温度,纵坐标表示平衡时混合气体中Z的体积分数。下列叙述正确的是
A. 相同温度下,10kPa、100kPa、1000kPa压强时对应该反应的平衡常数不同
B. X、Y、Z均为气态
C. X和Y中最多只有一种为气态,Z为气态
D. 上述反应的逆反应的ΔH>0
19. 汽车尾气处理存在反应:NO2(g)+CO(g)NO(g)+CO2(g),该反应过程及能量变化如图所示,下列说法正确的是( )
A. 升高温度,平衡正向移动
B. 该反应生成了具有非极性共价键的CO2
C. 反应物转化为活化络合物需要吸收能量
D. 使用催化剂可以有效提高反应物的平衡转化率
20. 科学家提出利用二氧化碳催化加氢制甲醇,有利于减少温室气体二氧化碳的排放。其反应原理为CO2(g)+3H2(g)CH3OH(g)+H2O(g) ΔH=-49kJ·ml-1.某兴趣小组分别向两个密闭容器中通入3mlH2和1mlCO2,发生上述反应。其中一个容器是在恒容(体积为1L)下测平衡时甲醇的物质的量分数φ(CH3OH)随温度的变化曲线,另一个容器是在恒温下测平衡时φ(CH3OH)随压强(压缩容器)的变化曲线,结果如图所示:
下列说法正确的是
A. 表示φ(CH3OH)随温度变化的是图甲
B. 若H2和CO2的转化率相等,则反应达到平衡
C. 由A、B两点可知,同一反应在不同温度下平衡常数K也可能相同
D. B点对应的平衡常数为
21. 已知反应X(g)+Y(g)R(g)+Q(g)的平衡常数与温度的关系如表所示。830℃时,向一个2L的密闭容器中充入0.2mlX和0.8mlY,反应初始4s内v(X)=0.01ml·L-1·s-1。下列说法正确的是
A. 4s时容器内c(Y)=0.76ml·L-1
B. 830℃达平衡时,X的转化率为80%
C. 反应达平衡后,升高温度,平衡正向移动
D. 1200℃时反应R(g)+Q(g)X(g)+Y(g)的平衡常数K=-0.4
22. 体积相同的甲、乙两个容器中分别充入等物质的量的SO2和O2,在相同温度下发生反应:2SO2(g)+O2(g)2SO3(g),并达到化学平衡。在这个过程中,甲容器保持体积不变,乙容器保持压强不变,若甲容器中SO2的转化率为p%,则乙容器中SO2的转化率
A. 等于p%B. 大于p%C. 小于p%D. 无法判断
23. 在容积为1L的密闭容器中充入0.1mlCO2、0.1mlCH4,在一定条件下发生反应CH4(g)+CO2(g)2CO(g)+2H2(g),测得CH4平衡时转化率与温度、压强的关系如图,下列有关说法不正确的是
A. 该反应的正反应为吸热反应
B. 压强:p4>p3>p2>p1
C. 1100℃时该反应平衡常数约为1.64
D. 压强为p4时,在Y点:v(正)
A.
B. 反应速率:
C. 点a、b、c对应平衡常数:
D. 反应温度为,当容器内压强不变时,反应达到平衡状态
二、简答题(本题包括5小题,共52分)
25. 某化学兴趣小组用0.50ml∙L-1硫酸溶液和0.50ml∙L-1NaOH溶液要进行中和反应反应热的测定。
(1)若实验中大约需要使用240mLNaOH溶液,至少需要称取NaOH固体_____g。
(2)实验桌上备有大小两个烧杯、胶头滴管、玻璃搅拌器、0.50ml∙L-1硫酸溶液、0.50ml∙L-1氢氧化钠溶液,实验尚缺少的玻璃用品是_____。
(3)用50mLNaOH溶液和30mL硫酸溶液进行实验,实验数据如表所示。
①请填写表中的空白:_____。
已知:,反应后溶液的比热容c为,各物质的密度均为。
②根据实验结果写出氢氧化钠溶液与盐酸反应的热化学方程式:_____(取小数点后一位)。
(4)若用同浓度醋酸代替硫酸做实验,则所测焓变_____(填“偏大”、“偏小”或“不变”)。
(5)上述实验所测中和热数值与-57.3kJ∙ml-1,产生偏差的原因可能是_____。
a.实验装置保温、隔热效果差
b.量取NaOH溶液的体积时仰视读数
c.分多次把NaOH溶液倒入盛有硫酸的小烧杯中
d.用温度计测定NaOH溶液起始温度后直接测定H2SO4溶液的温度
26. 乙烯可用作合成纤维、合成橡胶、塑料的原料。回答下列问题:
(1)用CrO3做催化剂,CO2重整C2H6制乙烯的反应过程如下:
C2H6(g)C2H4(g)+H2(g) ΔH1;
3H2(g)+2CrO3(s)=3H2O(g)+Cr2O3(s) ΔH2;
Cr2O3(s)+3CO2(g)=3CO(g)+2CrO3(s) ΔH3。
反应C2H6(g)+CO2(g)C2H4(g)+CO(g)+H2O(g)的ΔH=_____(用含ΔH1、ΔH2、ΔH3的代数式表示)。
(2)CO2与CH4经催化重整,制得合成气:CH4(g)+CO2(g)2CO(g)+2H2(g)
已知上述反应中相关的化学键键能数据如下:
则该反应的ΔH=_____,该反应_____(填“放热”或“吸热”),能正确表示该反应的图示是_____(填标号)。
(3)SiH4是一种无色气体,遇到空气能发生爆炸性自燃,生成SiO2和液态H2O。已知室温下2gSiH4自燃放出热量89.2kJ。SiH4自燃的燃烧热热化学方程式为_____。
27. 研究发现,以CO2和NH3为原料合成尿素的反应2NH3(g)+CO2(g)CO(NH2)2(s)+H2O(g) ΔH分两步完成,其能量变化如图所示:
第一步:2NH3(g)+CO2(g)NH2COONH4(s) ΔH1
第二步:NH2COONH4(s)CO(NH2)2(s)+H2O(g) ΔH2
(1)合成尿素的决速反应是_____(填“第一步”或“第二步”)反应,理由是_____。
(2)已知合成尿素2NH3(g)+CO2(g)CO(NH2)2(s)+H2O(g) ΔH的活化能Ea(逆)为194kJ∙ml-1,该反应在_____(填“高温”、“低温”或“任意温度”)下可自发进行。
(3)对于2SO2(g)+O2(g)2SO3(g) ΔH=-196.6kJ∙ml-1,在T℃时,K=0.5;向1L的三个密闭容器中,按不同方式投入相应的物质,保持容器容积不变,测得反应达到平衡时的有关数据如下:
则=_____;_____(填“>”、“<”或“=”)。
28. 高炉炼铁中发生的基本反应之一:FeO(s)+CO(g)Fe(s)+CO2(g) ΔH>0.
(1)该反应的化学平衡常数表达式K=_____。
(2)温度降低,化学平衡移动后达到新平衡,其中CO2和CO的物质的量之比为_____(填“增大”、“降低”或“不变”,下同),平衡常数_____。
(3)已知1100℃时K=℃时测得高炉中c(CO2)=0.025ml∙L-1,c(CO)=0.1ml∙L-1,在这种情况下,反应的平衡移动方向为_____(填“正反应方向”、“逆反应方向”或“不移”),并简述理由_____。
29. 随着我国碳达峰、碳中和目标的确定,二氧化碳资源化利用备受关注。以CO2和CH4催化重整制备合成气发生反应:CH4(g)+CO2(g)2CO(g)+2H2(g)。
(1)在一定条件下,在密闭容器中通入一定量的CH4和CO2,CH4的平衡转化率随温度、压强的变化关系如图所示。
①其他条件不变,温度升高CO2的平衡含量减小的原因是_____(填字母)。
A.温度升高,正反应速率增大,逆反应速率减小,平衡正向移动
B.温度升高,浓度商(Q)变大,Q>K,平衡正向移动
C.温度升高,活化分子数增多,反应速率加快
D.温度升高,K变打大,平衡正移
②由图可知,压强p1_____(填“>”、“<”、或“=”,下同)p2;压强为p2时,对应温度下Y点的速率v正_____v逆。
③若在Y点对反应容器升温,同时扩大容器的体积使体系压强减小,反应重新达到新的平衡状态时,可能是图中A、B、C、D、E点中的_____点。物质
共价键
S—S
P—P
P—S
键能(kJ·ml-1)
a
b
c
温度/℃
700
800
830
1000
1200
平衡常数
1.7
1.1
1.0
06
0.4
温度
实验次数
起始温度t1/℃
终止温度t2/℃
温度差平均值(t2-t1)/℃
H2SO4溶液
NaOH溶液
平均值
1
26.2
26.0
26.1
30.1
_____
2
27.0
27.4
27.2
33.3
3
25.9
25.9
25.9
29.8
4
26.4
26.2
26.3
30.4
化学键
C—H
CO
H—H
CO(CO)
键能/kJ·ml-1
413
745
436
1075
容器
A
B
C
物质投入量
2mlSO2和1mlO2
2mlSO3
和0.4mlSO3
平衡时数据
反应能量变化的绝对值(kJ)
反应物转化率
相关试卷
这是一份宁夏银川市唐徕中学2023-2024学年高二9月月考化学试题含答案,共28页。试卷主要包含了选择题,简答题等内容,欢迎下载使用。
这是一份宁夏银川市唐徕中学2023-2024学年高一上学期期中考试化学试题含答案,共7页。试卷主要包含了选择题,填空题等内容,欢迎下载使用。
这是一份2024银川贺兰县景博中学高二上学期第一次月考化学试题无答案,共4页。试卷主要包含了5 Fe,5 kJ·ml-1等内容,欢迎下载使用。

