2024生产建设兵团第三师图木舒克一中高二10月月考化学试题含解析
展开本试卷满分100分,考试用时90分钟
注意事项:
1.答题前填写好自己的姓名、班级、考号等信息
2.请将答案正确填写在答题卡上
第Ⅰ卷(选择题)
一、单选题(每题2分)
1. 如图是化学反应中物质变化和能量变化的示意图。若E1>E2,则下列反应符合该示意图的是
A. NaOH溶液与稀盐酸的反应B. 甲烷在空气中的燃烧反应
C. 氢氧化钡晶体与氯化铵固体的反应D. 锌与稀盐酸的反应
【答案】C
【解析】
【分析】由图可知,,若E1>E2,则,反应为吸热反应。
【详解】A.NaOH溶液与稀盐酸的反应为中和反应,反应放热,,A错误;
B.甲烷在空气中的燃烧反应为放热反应,,B错误;
C.氢氧化钡晶体与氯化铵固体的反应为吸热反应,,C正确;
D.锌与稀盐酸的反应为放热反应,,D错误;
故选C。
2. 反应分两步进行:①;②。反应过程中能量变化如图所示,下列叙述正确的是
A. 的反应一定要加热B. 物质A、B、X、C中X最稳定
C. A和B的总能量大于C的总能量D. ①、②两步反应均为放热反应
【答案】C
【解析】
【详解】A.反应的吸、放热与反应条件无关,故A错误;
B.物质的能量越低越稳定,通过图中信息可X的能量最高,最不稳定,故B错误;
C.由图可知A+B的能量和大于C的能量,故C正确;
D.①步反应A+B的能量小于X能量,为吸热反应,②步物质X的总能量高于物质C的总能量,为放热反应,故D错误;
故选:C。
3. 下列关于化学反应与能量变化的说法正确的是
A. 燃烧属于放热反应
B. 中和反应是吸热反应
C. 断裂化学键放出能量
D. 在化学反应过程中,发生物质变化的同时不一定发生能量变化
【答案】A
【解析】
【详解】A.物质燃烧时向外界释放能量,属于放热反应,A正确;
B.中和反应都是放热反应,B错误;
C.化学键断裂吸收能量,化学键形成放出能量,C错误;
D.化学反应中的物质变化一定伴随着能量变化,D错误;
故选A。
4. 为了测定酸碱反应的反应热,计算时至少需要的数据是
①酸的浓度和体积 ②碱的浓度和体积 ③比热容 ④量热器的质量
⑤反应前后溶液温度变化 ⑥操作所需的时间
A. ①②③⑤B. ①③④⑥C. ③④⑤⑥D. 全部
【答案】A
【解析】
【分析】由反应热的计算公式可知,酸碱反应的中和热计算时,至少需要的数据有:比热容c,酸的浓度和体积、碱的浓度和体积,反应前后温度变化△T,然后计算出反应后溶液的质量、生成水的物质的量。
【详解】根据分析可知,酸碱反应的中和热计算时,至少需要的数据有:比热容c,酸的浓度和体积、碱的浓度和体积,反应前后温度变化△T,然后计算出反应后溶液的质量、生成水的物质的量,故选A。
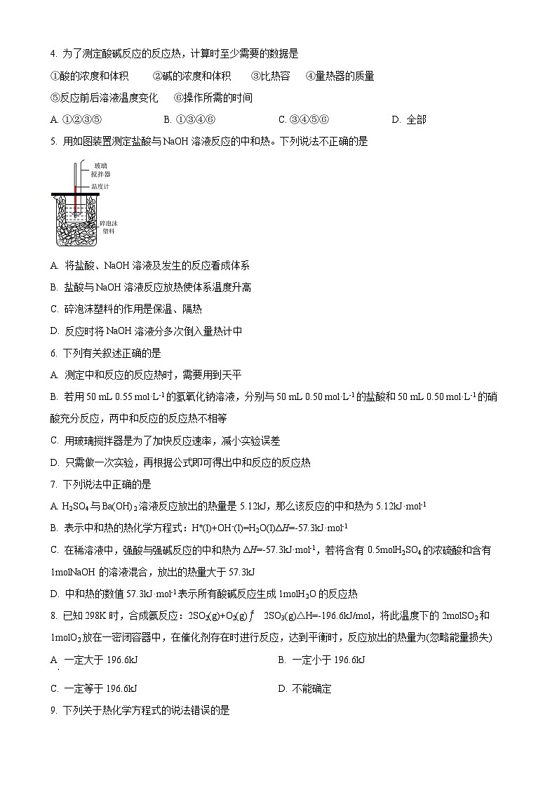
5. 用如图装置测定盐酸与NaOH溶液反应的中和热。下列说法不正确的是
A. 将盐酸、NaOH溶液及发生的反应看成体系
B. 盐酸与NaOH溶液反应放热使体系温度升高
C. 碎泡沫塑料的作用是保温、隔热
D. 反应时将NaOH溶液分多次倒入量热计中
【答案】D
【解析】
【详解】A.测定盐酸与NaOH溶液反应的中和热,将盐酸、NaOH溶液及发生的反应看成体系(又称系统),与体系相互影响的其他部分,如盛溶液的烧杯等看做环境,故A正确;
B.酸碱中和反应是放热的,盐酸与NaOH溶液反应放热使体系温度升高,故B正确;
C.测定中和反应的反应热时,要测定温度的变化,需要保证热量不散失,碎泡沫塑料的作用是保温、隔热,故C正确;
D.为了保证热量不散失,反应时需要将NaOH溶液一次性倒入量热计中,故D错误;
故选D。
6. 下列有关叙述正确的是
A. 测定中和反应的反应热时,需要用到天平
B. 若用50 mL 0.55 ml·L-1的氢氧化钠溶液,分别与50 mL 0.50 ml·L-1的盐酸和50 mL 0.50 ml·L-1的硝酸充分反应,两中和反应的反应热不相等
C. 用玻璃搅拌器是为了加快反应速率,减小实验误差
D. 只需做一次实验,再根据公式即可得出中和反应的反应热
【答案】C
【解析】
【详解】A.测定中和反应的反应热时,所用稀溶液,需要用量筒量取,不需要天平,A错误;
B.氢氧化钠溶液稍过量,能使反应进行完全,由于参加反应的n(H+)和n(OH-)相等,测得的反应热也相等,B错误;
C.用玻璃搅拌器是为了加快反应速率,减小实验误差,C正确;
D.为了减小误差,需做2~3次实验求平均值,D错误;
故选C。
7. 下列说法中正确的是
A. H2SO4与Ba(OH)2溶液反应放出的热量是5.12kJ,那么该反应的中和热为5.12kJ·ml-1
B. 表示中和热的热化学方程式:H+(l)+OH-(l)=H2O(l)ΔH=-57.3kJ·ml-1
C. 在稀溶液中,强酸与强碱反应的中和热为ΔH=-57.3kJ·ml-1,若将含有0.5mlH2SO4的浓硫酸和含有1mlNaOH的溶液混合,放出的热量大于57.3kJ
D. 中和热的数值57.3kJ·ml-1表示所有酸碱反应生成1mlH2O的反应热
【答案】C
【解析】
【分析】
【详解】中和热是指稀溶液中,酸和碱每生成1mlH2O时放出的热量,据此分析解题:
A.H2SO4与Ba(OH)2溶液反应放出的热量是5.12kJ,题干未告知H2SO4与Ba(OH)2的物质的量且反应中还生成有BaSO4沉淀,该反应也放热,故无法知道该反应的中和热,A错误;
B.表示中和热的热化学方程式:H+(aq)+OH-(aq)=H2O(l) ΔH=-57.3kJ·ml-1,B错误;
C.在稀溶液中,强酸与强碱反应中和热为ΔH=-57.3kJ·ml-1,若将含有0.5mlH2SO4的浓硫酸和含有1mlNaOH的溶液混合能生成1mlH2O,但由于浓硫酸稀释过程是放热的,故该反应放出的热量大于57.3kJ,C正确;
D.中和热的数值57.3kJ·ml-1,表示所有稀溶液中,强酸和强碱反应生成1mlH2O和可溶性盐的反应热,D错误;
故答案为:C。
8. 已知298K时,合成氨反应:2SO2(g)+O2(g)2SO3(g)△H=-196.6kJ/ml,将此温度下的2mlSO2和1mlO2放在一密闭容器中,在催化剂存在时进行反应,达到平衡时,反应放出的热量为(忽略能量损失)
A. 一定大于196.6kJB. 一定小于196.6kJ
C. 一定等于196.6kJD. 不能确定
【答案】B
【解析】
【详解】根据反应2SO2(g)+O2(g)2SO3(g)△H=-196.6kJ/ml可知,2mlSO2完全反应时放出的热量为196.6kJ,但将1mlN2和3mlH2放在一密闭容器中反应时,由于反应是可逆反应,故2mlSO2不可能完全反应,故放出的热量小于196.6 kJ;
故选B。
9. 下列关于热化学方程式的说法错误的是
A. 化学反应过程所吸收或放出的热量与参加反应的物质的物质的量成正比
B. 热化学方程式中各物质前的化学计量数表示物质的量,可以用整数或者简单分数
C. 热化学方程式未注明温度和压强时 ,ΔH表示标准状况下的数据
D. 同一化学反应,反应条件不同ΔH可能相同
【答案】C
【解析】
【详解】A.化学反应过程所吸收或放出的热量与参加反应的物质的物质的量成正比,参加反应的物质的物质的量越多,化学反应过程所吸收和放出的热量越多,故A不符合题意;
B.热化学方程式中各物质前的化学计量数表示物质的量,可以用整数或者简单分数,不能表示分子的个数,故B不符合题意;
C.热化学方程式未注明温度和压强时,ΔH表示室温常压下的数据,故C符合题意;
D.ΔH只与反应物和生成物状态有关,与反应过程无关,故D不符合题意;
答案选C。
10. 反应2H2(g)+O2(g)=2H2O(l)过程中的能量变化如图所示,下列有关说法正确的是
A. ΔH1=ΔH3-ΔH2B. ΔH2为该反应的反应热
C. ΔH1<0D. ΔH3为氢气的燃烧热
【答案】A
【解析】
【分析】由能量图可知,断裂化学键需要吸收|ΔH1|的能量,形成化学键需要释放|ΔH2|的能量,反应的焓变为ΔH3,ΔH1>0,ΔH2<0,ΔH3<0,由此分析。
【详解】A.一个反应的ΔH应是拆开反应物的化学键吸收的能量与形成新的化学键释放的能量之差,从反应过程分析,ΔH3=|ΔH1|-|ΔH2|,即ΔH1=ΔH3−ΔH2,故A符合题意;
B.反应热是表示化学反应吸收或释放的能量,ΔH3是该反应的反应热,ΔH2只是原子结合成分子时释放的能量,故B不符合题意;
C.ΔH1是分子拆成原子的过程,需吸收能量,ΔH1>0,故C不符合题意;
D.燃烧热是指在25℃、101kp时,1ml可燃物完全燃烧生成稳定的氧化物放出的热量,ΔH3是2ml氢气燃烧放出的热量,不是氢气的燃烧热,故D不符合题意;
答案选A。
11. 已知: 。若断裂1mlH-H、需要吸收的能量分别为436kJ、945.6kJ,则断裂1mlN-H需要吸收的能量为
A. 431KJB. 391kJC. 782kJD. 360.2kJ
【答案】B
【解析】
【分析】旧化学键断开吸收能量,形成新化学键释放能量,反应热=旧化学键断裂吸收的总能量—形成新化学键释放的总能量,要注意1mlNH3中有3ml的N-H键
【详解】设1mlN-H的吸收的能量为xKJ,则(945.6KJ+3×436KJ)—2×3xKJ=—92.4KJ,解得x=391KJ,故本题选B。
12. 图像法是研究化学反应的一种常用方法。已知化学反应A2(g)+B2(g)=2AB(g)的能量变化曲线如图所示,则下列叙述中正确的是
A. A2(g)+B2(g)=2AB(g)是一个放热反应
B A2(g)与B2(g)每生成2mlAB(g)时吸收bkJ能量
C. 该反应中反应物的总能量低于生成物的总能量
D. 断裂1mlA-A键和1mlB-B键时放出akJ能量
【答案】C
【解析】
【分析】据图像可知,反应物的总能量小于生成物的总能量,反应为吸热反应。
【详解】A.根据分析,反应吸热,焓变大于0,反应热=反应物能量总和-生成物能量总和= +(a-b) kJ/ml,属于吸热反应,A错误;
B.由图中信息可知,每生成2ml AB(g)吸收的热量应为(a-b)kJ,B错误;
C.由图像可知,反应吸热,反应物总能量小于生成物总能量,C正确;
D.断键应吸收能量,断裂1ml A-A和1ml B-B键,吸收akJ能量,D错误;
故选:C。
13. 下列依据热化学方程式得出的结论正确的是
A. 2SO2(g)+O2(g) ⇌ 2SO3(g) △H<0,则该反应的反应物总能量低于生成物总能量
B. 由C(s)+ O2(g) = CO(g) △H= -110.5kJ·ml-1,可知碳的燃烧热为110.5kJ·ml-1
C. 若C(石墨,s) ⇌ C(金刚石,s) △H>0,则金刚石比石墨稳定
D. 已知C(s)+O2(g) = CO2(g) △H1;C(s)+ O2(g)=CO(g) △H2,则△H1<△H2
【答案】D
【解析】
【详解】A.放热反应的反应物的总能量高于生成物的总能量,2SO2(g)+O2(g) ⇌ 2SO3(g) ΔH<0为放热反应,则该反应的反应物总能量高于生成物总能量,故A错误;
B.燃烧热是1ml可燃物完全燃烧产生稳定的氧化物时放出的热量,碳完全燃烧生成的是CO2,不是CO,故B错误;
C.物质的能量越低越稳定,石墨转化为金刚石吸收热量,则石墨的能量低于金刚石,石墨比金刚石稳定,故C错误;
D.碳燃烧生成二氧化碳放出的热量大于生成一氧化碳时放出的热量,燃烧为放热反应,焓变为负值,则ΔH1<ΔH2,故D正确;
故答案选D。
14. 在反应中,表示该反应速率最快的是
A. B.
C. D.
【答案】B
【解析】
【分析】根据化学反应速率之比等于化学计量数之比,可将各项速率单位统一以后,再利用B统一表示反应速率进行比较即可。
【详解】A选项中,则;
B选项中;
C选项中,则;
D选项中,则;
综上所述,表示该反应速率最快的是,故选B。
15. 在2L密闭容器中进行反应。若2min后的物质的量增加了2.4 ml,下列选项正确的是
A. B.
C. D.
【答案】B
【解析】
【详解】,根据各物质化学反应速率之比等于化学计量数之比,则,,,A、C、D错误,B正确,故选B。
16. 已知:,若反应速率分别用、、、表示,则正确的关系式是
A. B.
C. D.
【答案】D
【解析】
【分析】应速率之比等于相应的化学计量数之比,则根据方程式可知v(NH3):v(O2):v(NO):v(H2O)=4:5:4:6。
【详解】A.,A错误;
B.,B错误;
C.,C错误;
D.,D正确;
故选D。
17. 已知:。在不同温度下,将不同浓度的溶液和溶液等体积混合,开始阶段化学反应速率最大的是
A. AB. BC. CD. D
【答案】D
【解析】
【详解】浓度越大、温度越高则反应速率越快,由图表可知,D所给条件中温度最高、浓度最大,则反应速率最快;
故选D。
18. 下列关于活化分子的说法中,错误的是
A. 活化分子发生的碰撞一定是有效碰撞
B. 当其他条件相同时,升高温度,单位体积内活化分子数增加
C. 当其他条件相同时,增大反应物浓度,活化分子百分数不变
D. 加入催化剂,活化分子百分数增加
【答案】A
【解析】
【详解】A.活化分子发生的碰撞不一定能发生化学反应,取决于分子的碰撞方向,所以活化分子发生的碰撞不一定是有效碰撞,故A错误;
B.当其他条件相同时,升高温度,分子的能量增大,单位体积内活化分子数和活化分子的百分数增加,故B正确;
C.当其他条件相同时,增大反应物浓度,单位体积内活化分子数增加,但活化分子百分数不变,故C正确;
D.加入催化剂,降低反应的活化能,单位体积内活化分子数和活化分子百分数增加,故D正确;
故选A。
19. 在一定条件下,某容器内充入和合成氨,以下叙述中错误的是
A. 开始反应时,正反应速率最大,逆反应速率为零
B. 随着反应的进行,正反应速率减小,最后降为零
C. 随着反应的进行,正反应速率减小,逆反应速率增大,最后相等
D. 反应达到平衡时,此反应进行到最大限度
【答案】B
【解析】
【详解】A.由于是充入和,开始时反应物浓度最大,生成物浓度为0,所以正反应速率最大,逆反应速率为零,A不符合题意;
B.随着反应的进行,和的浓度逐渐减小,正反应速率减小,的浓度逐渐增大,逆反应速率增大,达到化学平衡状态时,正逆反应速率相等,但反应没有停止,所以反应速率不为零,B符合题意;
C.随着反应的进行,正反应速率减小,逆反应速率逐渐增大,达到化学平衡状态时正逆反应速率相等,而且保持不变,C不符合题意;
D.反应达到平衡时,反应物的转化率达到最大,此反应进行到最大限度,D不符合题意;
故选B。
20. 在一定温度下,某容器内的某一反应中,X (g)、Y (g)的物质的量随反应时间的变化曲线如图所示,下列表述正确的是
A. t1时,Y的浓度是X的浓度的2倍
B. 反应的化学方程式为X=3Y
C. t2时,反应的正、逆反应速率相等,达到平衡状态
D. t3时,X、Y的量不再变化,化学反应停止了,正、逆反应速率为零
【答案】A
【解析】
【分析】
【详解】A.由图象知,反应中Y的物质的量减少,X的物质的量增多,则Y为反应物,X为生成物,Y、X的物质的量变化量之比为(8-2)∶(5-2)=6∶3=2∶1,则化学方程式为2Y⇌ X,t1时X的物质的量为3 ml,Y的物质的量为6 ml,因此Y的浓度是X的2倍,故A正确;
B.根据A项分析可知,反应的化学方程式为2Y⇌ X,故B错误;
C.在t2时,X和Y的物质的量相等,t2时刻后X和Y的物质的量仍然在变化,反应未达到平衡,故正、逆反应速率不相等,故C错误;
D.在t3时,X和Y的物质的量不再随时间的变化而变化,反应达到平衡,可逆反应的平衡状态为动态平衡,此时正、逆反应速率相等,但不为零,故D错误;
答案选A。
21. 已知在相同条件下,① K1;② K2 ③ K3。则K1,K2、K3的关系正确的是
A. B.
C. D.
【答案】D
【解析】
【详解】根据盖斯定律可得,反应③=反应①+2×反应②,则,故选D。
22. 反应达到平衡后,保持温度不变,再通入NO2,重新达到平衡,则新平衡与旧平衡相比的值
A. 变小B. 变大C. 不变D. 无法确定
【答案】C
【解析】
【详解】根据题意,,K只与温度有关,温度不变,则K不变,故选C。
23. 下列事实中,不能用勒夏特列原理解释的是
A. 在FeSO4溶液中加入少量铁粉以防止Fe2+被氧化
B. 开启啤酒瓶后,瓶中立刻泛起大量泡沫
C. 实验室中常用排饱和食盐水的方法收集Cl2
D. 工业生产硫酸的过程中使用过量的空气以提高SO2的利用率
【答案】A
【解析】
【详解】A.Fe2+还原性很强,加入铁粉防止Fe2+被氧化,与平衡移动无关,A不可以;
B.二氧化碳溶于水生成碳酸为可逆反应,开启啤酒瓶后,相当于减压,平衡逆向移动,有大量二氧化碳溢出,瓶中立刻泛起大量泡沫,B可以;
C.氯气与水反应为可逆反应,增大氯离子浓度,平衡左移,有利于氯气的生成;C可以;
D.二氧化硫与氧气反应为可逆反应,使用过量的空气,增大氧气的浓度,平衡右移,提高SO2的利用率,D可以;
故选:A。
24. 利用和CO反应生成的过程中主要涉及的反应如下:
反应Ⅰ kJ⋅ml-1
反应Ⅱ kJ⋅ml-1
[的产率,的选择性]。保持温度一定,在固定容积的密闭容器中进行上述反应,平衡时和的产率及CO和的转化率随的变化情况如图所示。下列说法不正确的是
A. 当容器内气体总压不变时,反应Ⅱ达到平衡状态
B. 曲线c表示的产率随的变化
C. ,反应达平衡时,的选择性为50%
D. 随着增大,的选择性先增大后减小
【答案】D
【解析】
【详解】A.反应I是气体体积缩小的反应,当固定密闭容器内总压不变时,反应I达到平衡状态,则CO、H2O的浓度保持不变,所以反应Ⅱ也达到平衡状态,A正确;
B.增大H2的浓度,CO的转化率增大、H2的转化率降低,b表示H2的转化率,CO的转化率为甲烷、二氧化碳产率的和,根据a、c、d起点的数值,可知a表示CO的转化率,根据反应Ⅰ,持续增大H2的浓度,反应1正向移动,甲烷的产率会持续增大,c表示的产率随的变化;H2的浓度增大到一定程度,反应Ⅱ逆向移动,CO2的产率先增大后减小,d表示CO2的产率,故B正确;
C.根据B分析,c表示的产率随的变化,当=0.5时,生成物n(CH4)=n(CO),故CH4的选择性为50%,故C正确;
D.根据图像,随着的不断增加,甲烷的产率大于CO2的产率,所以CO2选择性先减小,故D错误;
选D。
25. 已知阿仑尼乌斯公式是反应速率常数随温度变化关系的经验公式,可写作(k为反应速率常数,为反应活化能,R和C为大于0的常数),为探究m、n两种催化剂对某反应的催化效能,进行了实验探究,依据实验数据获得曲线如图所示。下列说法错误的是
A. 在m催化剂作用下,该反应的活化能 J⋅ml-1
B. 对该反应催化效能较高的催化剂是m
C. 不改变其他条件,只升高温度,反应的活化能不变
D. 无法根据该图像判断升高温度时平衡移动的方向
【答案】B
【解析】
【详解】A.将坐标和代入中,计算可知 J⋅ml,A正确;
B.对比图中直线m和n的斜率绝对值的大小可知,使用催化剂n时对应的较小,则对该反应催化效能较高的催化剂是n,B错误;
C.图中m、n均为直线,斜率不发生变化,因此不改变其他条件,只升高温度,反应的活化能不变,C正确;
D.阿仑尼乌斯公式表示反应速率常数随温度的变化关系,无法根据该图像判断升高温度时平衡移动的方向,D正确;
故选B。
26. 我国科学家合成了一种新型Au15/MC材料,实现了低温催化水煤气变换。反应历程如图所示,其中吸附在催化剂表面的物种用“*”标注,TS指过渡态。下列有关说法不正确的是
A. 新型Au15/MC材料能实现低温催化水煤气变换主要原因是大幅度降低了活化能
B. 如果换作铜系催化剂,题述反应的焓变会发生改变
C. 该历程中制约反应速率的方程式为CO*+2H2O*→CO*+H2O*+OH*+H*
D. 该过程有极性键的断裂和生成
【答案】B
【解析】
【详解】A.催化剂可以降低活化能而加快反应速率,A正确;
B.催化剂不会改变反应的焓变,B错误;
C.根据如图所示,过程CO*+2H2O*→CO*+H2O*+OH*+H*活化能最大,反应速率最慢,决定该反应的反应速率,C正确;
D.该过程,有极性键的断裂和生成,D正确;
故选B。
第Ⅱ卷(非选择题)
二、填空题
27. 书写给定条件下的热化学方程式。
(1)与适量反应,生成和,放出1411kJ的热量___________。
(2)完全燃烧生成氮气和气态水时,放出133.5kJ热量___________。
【答案】(1)
(2)
【解析】
【小问1详解】
根据1mlC2H4(g)与适量O2(g)反应,生成CO2(g)和H2O(l),放出1411kJ的热量,可写出对应的热化学方程式为:;
【小问2详解】
完全燃烧生成氮气和气态水时,放出133.5kJ热量,则1mlN2H4(g)完全燃烧生成氮气和气态水时放出热量,对应的热化学方程式为。
28. 一定条件下,某可逆反应在密闭容器中建立化学平衡,在时刻改变某一个条件,建立新的平衡,其图像如下:
A. B.
C. D.
(1)对于反应:,时刻增大压强,其图像为___________,平衡___________(填“向正反应方向”“向逆反应方向”或“不”,下同)移动。
(2)对于反应,时刻增大容器体积,其图像为___________,平衡___________移动。
【答案】(1) ①. D ②. 向正反应方向
(2) ①. C ②. 向正反应方向
【解析】
【小问1详解】
是一个反应前后气体体积减小的反应,增大压强时正、逆反应速率均突然增大且正反应速率大于逆反应速率,平衡正向移动,其图像为D;
【小问2详解】
是一个反应前后气体体积增大的反应,时刻增大容器体积,即减小压强,正逆反应速率都减小,且正反应速率大于逆反应速率,平衡正向移动,其图像为C。
29. 在密闭容器中进行如下反应: ,达到平衡后,若改变下列条件,则指定物质的浓度及平衡如何变化。
(1)增加,则平衡___________(填“逆向移动”“正向移动”或“不移动”,下同)
(2)保持温度不变,增大反应容器的容积,则___________(填“增大”“减小”或“不变”,下同)。
(3)保持反应容器的容积和温度不变,通入He,则平衡___________。
【答案】(1)不移动 (2)减小
(3)不移动
【解析】
【小问1详解】
C为固体,增大C的量,平衡不移动;
【小问2详解】
保持温度不变,增大反应容器的容积,则容器内的均减小,且由于压强减小,平衡向正反应方向(气体体积增大的方向)移动,故c(CO2)减小;
【小问3详解】
保持反应容器的容积和温度不变,通入He,反应混合物各组分的浓度不变,反应速率不变,平衡不移动。
30. 氢能是一种极具发展潜力的清洁能源。以下反应是目前大规模制取氢气的重要方法之一:
(1)欲提高CO的平衡转化率,理论上可以采取的措施为___________。
A. 增大压强B. 升高温度C. 加入催化剂D. 通入过量水蒸气
(2)已知在800K时,反应:,若初始浓度,,则反应达到平衡时,CO转化成的转化率为60%。求: 800K时该反应的平衡常数___________。
【答案】(1)D (2)1
【解析】
【小问1详解】
A. 由于反应前后气体分子数不变,增大压强不会使平衡发生移动,CO的平衡转化率不变,A不符合题意;
B. 正反应为放热反应,升高温度使平衡逆向移动,CO的平衡转化率减小,B不符合题意;
C. 催化剂只影响反应速率,不影响平衡状态,不能改变反应物平衡转化率,C不符合题意;
D. 通入过量水蒸气可提高反应物的浓度,使平衡正向移动,CO的平衡转化率增大,D符合题意;
故选D;
【小问2详解】
可列出三段式:,则800K时该反应的平衡常数。
31. 回答下列问题:
(1)某温度下在容积为2L密闭容器中,X、Y、Z三种气态物质的物质的量随时间变化曲线如图。
①该反应的化学方程式是___________。
②4min时,___________(填“>”“<”或“=”)。
③下列措施能增大该反应速率的是___________(选填字母)
A.升高温度 B.恒容条件下充入Ar气
C.减小Z的浓度 D.将反应容器体积缩小
(2)反应,在一定温度下2L密闭容器内,能说明该反应已经达到化学平衡状态的是___________。
a.
b.容器内压强保持不变
c.
d.容器内的密度保持不变
e.容器内混合气体平均相对分子质量不变
f.
g.容器内气体颜色不变
(3)常见的烟道气中除去的方法之一:,该反应的平衡常数表达式为___________。若在2L的密闭容器中进行上述反应,经测定在5min内气体的质量减少了1.6g,则0~5min的平均反应速率___________。
【答案】(1) ①. X(g)+3Y(g)⇌2Z(g) ②. > ③. AD
(2)beg (3) ① ②.
【解析】
【小问1详解】
①反应过程中,X、Y、Z物质的量变化量之比等于化学计量数之比,从图中可知,相同时间内,X、Y、Z物质的量变化量之比为0.2:0.6:0.4=1:3:2,且X、Y物质的量减少为反应物,Z物质的量增加为生成物,则化学方程式为X(g)+3Y(g)⇌2Z(g);
②4min时X、Y物质的量减少,Z物质的量增大,说明此时反应正向进行,正反应速率>逆反应速率;
③A.升高温度,反应速率增大,A符合题意;
B.恒容条件下充入Ar气,反应物和生成物的浓度不变,反应速率不变,B不符合题意;
C.减小Z的浓度,生成物浓度减小,反应向正反应方向进行,随着反应进行反应物浓度也减小,反应物和生成物浓度都减小,反应速率减小,C不符合题意;
D.将反应容器体积缩小,则反应物浓度增大,且随着反应进行生成物浓度也增大,反应速率增大,D符合题意;
故选AD;
【小问2详解】
a.关系式错误,应该是,即NO和O2的反应速率之比为2∶1反应才达到平衡,a不符合题意;
b.该反应不是等体积反应且在恒容密闭容器中进行,随着反应进行容器内压强不断变化,压强不变说明反应达到平衡,b符合题意;
c.,该等式未说明是正反应还是逆反应,无法得知反应是否达到平衡,c不符合题意;
d.反应在恒容密闭容器中进行,且反应物和生成物均为气体,质量守恒,容器内的密度始终不变,d不符合题意;
e.该反应不是等体积反应,随着反应进行,混合气体的总物质的量不断变化,平均相对分子质量也不断变化,混合气体平均分子质量不变说明反应达到平衡,e符合题意;
f.与反应的初始投料比及反应进行程度有关,正逆反应速率是否相等未知,无法说明反应达到平衡,f不符合题意;
g.NO和O2为无色气体,NO2为红棕色气体,随着反应进行NO2浓度不断变化,气体颜色不断变化,气体颜色不变说明反应达到平衡,g符合题意;
故选beg;
【小问3详解】
根据反应方程式可知,平衡常数;在2L的密闭容器中进行上述反应,结合化学方程式中定量关系可知,反应过程中气体减少的质量等于生成的硫的质量,5min内气体质量减少了1.6g,则生成硫的质量为1.6g,对应的物质的量为0.05ml,此时消耗的SO2的物质的量也为0.05ml,则0~5min平均反应速率。
32. 运用化学反应原理研究化学反应有重要意义。
(1)硫酸生产中,涉及反应 ,不同压强下反应体系中平衡时的百分含量()和温度(T)的关系如图所示。
①_______(填“>”或“<”);C、D两点的平衡常数:_______(填“>”“<”或“=”)。
②A、B、C、D四点反应速率由大到小的顺序为_______(用A、B、C、D表示)
③下列能使平衡向正反应方向移动,且能提高的平衡转化率的措施是_______(填标号)。
a.升高温度 b.仅增大的浓度 c.仅增大的浓度
(2)在三个容积相等的恒容密闭容器中按如表数据设定反应条件及投入反应物,发生反应 。
①、、由大到小的顺序为_______。
②_______(填“>”“<”或“=”,下同);_______1。
【答案】(1) ①. > ②. < ③. C>B>A>D ④. b
(2) ①. ②. > ③. <
【解析】
【小问1详解】
①该反应为气体体积减小的反应,即等温条件下压强越大,反应正向进行的程度越大,平衡时的百分含量越大,故;该反应为放热反应,温度越高,平衡常数越小,即。
②根据反应温度越高,反应速率越快,压强越大,反应速率越快,可得出A、B、C、D四点反应速率由大到小的顺序为C>B>A>D。
③a.升高温度,平衡向逆反应方向移动,a项不符合题意;
b.增大氧气的浓度,平衡向正反应方向移动且能提高二氧化硫的平衡转化率,b项符合题意;
c.增大二氧化硫的浓度,平衡向正反应方向移动,但二氧化硫的平衡转化率会降低,c项不符合题意。
答案选b;
【小问2详解】
①容器1和容器2的温度相同,起始时反应物投入量不同,根据等量转化可知容器2相当于是4ml、2ml,所以平衡时,该反应为放热反应,起始时容器1和容器3中反应物投入量相同,则,故、、由大到小的顺序为。
②容器1和容器2的温度相同,根据等量转化可知容器2中起始时反应物投入量恰好是容器1中的两倍,容器2中的平衡状态可看作容器1中的平衡向正反应方向移动后的状态,即容器2中的平衡可看作容器1中体系达到平衡后加压(由),平衡向正反应方向移动后再次达到的平衡状态(压强为),即;由上述分析可推出。
选项
温度/℃
/(ml·L)
/(ml·L)
A
25
0.1
0.1
B
25
0.5
0.5
C
50
0.1
0.1
D
50
0.5
0.5
容器1
容器2
容器3
反应温度(T)/K
700
700
800
反应物投入量
2ml、1ml
4ml
2ml、1ml
平衡时
平衡时体系总压强(p)/Pa
物质的平衡转化率()
新疆生产建设兵团第三师图木舒克市第一中学2023-2024学年高三上学期12月月考化学试卷含答案: 这是一份新疆生产建设兵团第三师图木舒克市第一中学2023-2024学年高三上学期12月月考化学试卷含答案,共11页。试卷主要包含了可能用到的相对原子质量,8LNO和22,0%,23ml和0,67ACD等内容,欢迎下载使用。
新疆生产建设兵团第三师图木舒克市第一中学2024届高三上学期第三次月考化学试卷(含答案): 这是一份新疆生产建设兵团第三师图木舒克市第一中学2024届高三上学期第三次月考化学试卷(含答案),共26页。试卷主要包含了单选题,填空题,实验题等内容,欢迎下载使用。
新疆生产建设兵团第三师图木舒克市第一中学2023-2024学年高二上学期第一次月考化学试卷(含答案): 这是一份新疆生产建设兵团第三师图木舒克市第一中学2023-2024学年高二上学期第一次月考化学试卷(含答案),共21页。试卷主要包含了单选题,填空题等内容,欢迎下载使用。

