江西省上饶中学2023-2024学年高一上学期期中生物试题(解析版)
展开考试时间:75分钟;考试范围:人教版(2019)必修一第一章至第四章
一、选择题:本大题共12小题,每小题2分,共24分。在每题给出的四个选项中,只有一项是符合题目要求的。
1. 我国的“国宝”大熊猫栖息于长江上游海拔2400~3500的高山竹林中,喜食竹子,尤喜嫩茎、竹笋,偶尔食肉。下列有关大熊猫和竹子的叙述错误的是( )
A. 大熊猫生命活动的正常进行离不开体内各种细胞的密切合作
B. 大熊猫和竹子包含的生命系统的结构层次完全相同
C. 组成大熊猫和竹子的细胞在结构上既有统一性又有差异性
D. 大熊猫和竹子可以在同一生物群落和生态系统中存在
【答案】B
【解析】
【分析】生命系统的结构层次由小到大依次是细胞、组织、器官、系统、个体、种群、群落、生态系统和生物圈。植物没有系统这一结构层次,多细胞生物完成复杂的生命活动需要依赖体内各种分化的细胞密切合作。
【详解】A、大熊猫是多细胞动物,需要依赖各种分化的细胞密切合作,共同完成一系列复杂的生命活动,A正确;
B、大熊猫和竹子包含的生命系统的结构层次不完全相同,植物无系统,B错误;
C、组成大熊猫的细胞即动物细胞和竹子的细胞即植物细胞在结构上既有统一性又有差异性,C正确;
D、大熊猫和竹子可以在同一生物群落和生态系统中存在,D正确。
故选B。
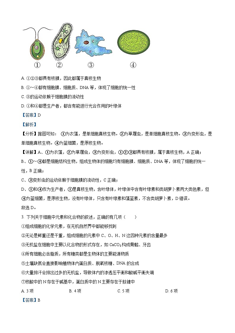
2. 下图是几种常见的单细胞生物。据图分析,错误的是( )
A. ①②③都具有核膜,因此都属于真核生物
B. ①~④都有细胞膜、细胞质、DNA等,体现了细胞的统一性
C. ③的运动依赖于细胞膜的流动性
D. ①和④都是生产者,都含有能进行光合作用的叶绿体
【答案】D
【解析】
【分析】据图可知: ①为衣藻,单细胞真核生物。②为草履虫,是单细胞真核生物。③为变形虫,是单细胞真核生物。④为蓝细菌,是原核生物。
【详解】A、①为衣藻,②为草履虫,③为变形虫,①②③都具有核膜,属于真核生物,A正确;
B、①~④都是细胞结构生物,组成生物体的细胞均有细胞膜、细胞质、DNA等,体现了细胞的统一性,B正确;
C、③变形虫的运动依赖于细胞膜的流动性,C正确;
D、①和④作为生产者,①是真核生物,含叶绿体,叶绿体中含有叶绿素和类胡萝卜素两大类色素,但④为蓝细菌,是原核生物,没有叶绿体,只含有叶绿素和藻蓝素,不含类胡萝卜素,D错误。
故选D。
3. 下列关于细胞中元素和化合物的叙述,正确的有几项( )
①组成细胞的化学元素,在无机自然界中都能够找到
②无论是鲜重还是干重,组成细胞的元素中C、O、H、N这四种元素的含量最多
③无机盐在细胞中主要以化合物的形式存在,如CaCO3构成骨骼、牙齿
④所有细胞必含脂质,所有糖类都是生物体的主要能源物质
⑤土壤缺氮会直接影响植物体内蛋白质、脱氧核糖、DNA的合成
⑥大量排汗会排出过多的无机盐,导致体内的渗透压平衡和酸碱平衡失调
⑦核酸中的N存在于碱基中,蛋白质中的N主要存在于肽键中
A. 3项B. 4项C. 5项D. 6项
【答案】B
【解析】
【分析】细胞中的元素都来源于无机自然界,没有哪一种组成元素是特有的生命元素;按照其含量分为大量元素和微量元素,但无论是干重还是鲜重,都是C、O、H、N这四种元素的含量最多,所以这四种元素是构成细胞的基本元素。
组成细胞的化合物分无机化合物和有机化合物,无机化合物包括水和无机盐;有机化合物包括蛋白质、糖类、脂质和核酸等,其中水含量最多,其次是蛋白质。糖类是细胞内主要的能源物质,但不是所有糖类都是能源物质,如纤维素是构成植物细胞壁的主要成分。在有机化合物的组成元素中,糖类、脂肪和固醇都只有C、H、O三种元素,而蛋白质主要含C、H、O、N,核酸和磷脂则含C、H、O、N、P。
【详解】①组成细胞的化学元素,在无机自然界中都能够找到,因而说明了生物界与非生物界具有统一性,①正确;
②无论是鲜重还是干重,组成细胞的元素中C、O、H、N这四种元素的含量最多,这是因为细胞中含量最多的化合物是水和蛋白质,它们的组成元素依次为H和O、C、O、H、N等,②正确;
③无机盐在细胞中主要以离子的形式存在,③错误;
④所有细胞必含脂质,糖类并不都是生物体的主要能源物质,如五碳糖、纤维素,④错误;
⑤土壤缺氮不会直接影响植物体内脱氧核糖的合成,⑤错误;
⑥大量排汗会排出过多的无机盐,可能会导致体内的水盐平衡和酸碱平衡失调,⑥正确;
⑦根据核核酸和蛋白质的结构可知,核酸中的N存在于碱基中,蛋白质中的N主要存在于肽键中,⑦正确;
综上分析,正确的有4项。
故选B。
4. 下列关于水和无机盐的说法,错误的有几项( )
①血液中钙离子含量过低,人体易出现肌肉抽搐
②缺Fe会影响血红素生成,导致贫血
③Mg是叶绿素的组成元素
④无机盐可以直接为生物体提供能量
⑤水是组成细胞的化合物中含量最多的
⑥水分子是极性分子,所以水分子具有流动性,是良好的溶剂
⑦水分子间由于氢键的存在,使水的比热容大
⑧休眠种子与萌发种子相比,结合水与自由水的比值更小
A. 5项B. 4项C. 3项D. 2项
【答案】C
【解析】
【分析】无机盐主要以离子的形式存在,其生理作用有:
(1)细胞中某些复杂化合物的重要组成成分,如Fe2+是血红蛋白的必要成分;Mg2+是叶绿素的必要成分。
(2)维持细胞的生命活动,如Ca2+可调节肌肉收缩和血液凝固,血钙过高会造成肌无力,血钙过低会引起抽搐。
(3)维持细胞的酸碱平衡和细胞的形态。
【详解】①Ca2+可调节肌肉收缩和血液凝固,血钙过高会造成肌无力,血钙过低会引起抽搐,①正确;
②Fe2+是血红蛋白的主要成分,缺Fe会影响血红素生成,导致贫血,②正确;
③Mg2+是叶绿素的必要成分,③正确;
④无机盐不能为生物体提供能量,④错误;
⑤水是组成细胞的化合物中含量最多的化合物,⑤正确;
⑥水分子是极性分子,易与带正电荷或负电荷的分子结合,所以水分子具有流动性,是良好的溶剂,⑥正确;
⑦水分子间形成的氢键易形成也易断裂,使水的比热容大,缓和温度的变化,⑦错误;
⑧休眠种子与萌发种子相比,代谢缓慢,结合水与自由水的比值更大,⑧错误。
综上分析,④⑦⑧错误,①②③⑤⑥正确。
故选C。
5. “地沟油”泛指各类劣质油,如回收的食用油、反复使用的炸油等。“地沟油”的主要成分是脂质,但同时含有许多致癌的毒性物质。下列有关 “地沟油”主要成分的叙述,正确的是( )
A. 组成元素一定含有C、H、OB. 是生物体主要的能源物质
C. 对人体来说,它是一种生物致癌因子D. 是一种水溶性很好的物质
【答案】A
【解析】
【分析】地沟油的主要成分是油脂,还含有一些其它物质,属于混合物。
【详解】A、地沟油的主要成分是油脂,油脂的组成元素为C、H、O,因此其组成元素一定含有C、H、O,A正确;
B、地沟油的主要成分是油脂,油脂是主要的储能物质,而主要的能源物质为糖类,B错误;
C、地沟油的主要成分是油脂,油脂不是生物致癌因子,C错误;
D、地沟油的主要成分是油脂,是一种脂溶性物质,D错误。
故选A。
6. 下表所列的物质功能与举例中,不属于蛋白质的是( )
A. AB. BC. CD. D
【答案】C
【解析】
【分析】蛋白质是生命活动的主要承担者,蛋白质的结构多样,在细胞中承担的功能也多样:①有的蛋白质是细胞结构的重要组成成分,如肌肉蛋白;②有的蛋白质具有催化功能,如大多数酶的本质是蛋白质;③有的蛋白质具有运输功能,如载体蛋白和血红蛋白;④有的蛋白质具有信息传递,能够调节机体的生命活动,如胰岛素;⑤有的蛋白质具有免疫功能,如抗体。
【详解】A、消化酶化学本质是蛋白质,具有催化的作用,A正确;
B、血红蛋白具有运输氧的作用,具有运输作用,B正确;
C、性激素的本质是固醇,不是蛋白质,C错误;
D、抗体化学本质是蛋白质,具有免疫作用,D正确。
故选C。
7. 下列能正确表示艾滋病病毒遗传物质构成单位的是( )
A. B.
C. D.
【答案】B
【解析】
【分析】1、核酸是一切生物的遗传物质;
2、有细胞结构生物含有DNA和RNA两种核酸,但其细胞核遗传物质和细胞质遗传物质都是DNA;
3、病毒只含一种核酸,因此病毒的遗传物质是DNA或RNA。
【详解】艾滋病病毒遗传物质是RNA,基本单位是核糖核苷酸,由一分子核糖,一分子磷酸,一分子含氮碱基构成,核糖的5号碳连接磷酸基团,1号碳连接碱基,其结构式为: ,ACD错误,B正确。
故选B。
8. 如.图是由磷脂分子构成的脂质体,它可以作为药物的运载体,将其运送到特定的细胞发挥作用。下列判断正确的是( )
A. 药物B所在位置为磷脂分子的亲水端
B. 离子可以自由通过磷脂双分子层
C. 脂质体到达细胞后可以与细胞膜融合
D. 图中药物A是脂溶性药物,药物B是水溶性药物
【答案】C
【解析】
【分析】细胞膜主要成分是脂质和蛋白质,此外还有少量的糖类。组成细胞膜的脂质中,磷脂最丰富,磷脂构成了细胞膜的基本骨架。蛋白质在细胞膜行使功能时起重要作用,因此功能越复杂的细胞膜,蛋白质的种类和数量越多。
【详解】A、药物B是磷脂分子中脂肪酸“尾”部,是疏水的,A错误;
B、离子不能自由通过磷脂双分子层,离子的跨膜运输方式通常是主动运输,需要蛋白质的协助,B错误;
C、细胞膜主要由脂质和蛋白质组成,且具有一定的流动性,脂质体到达细胞后,可能会与细胞膜融合,C正确;
D、磷脂分子的“头”部亲水,“尾”部疏水,所以A处是亲水性的,在A处嵌入水溶性药物,B处是疏水性的,在B处嵌入脂溶性药物,D错误。
故选C。
9. 电子显微镜下观察小麦幼茎皮层细胞,可观察到的结构如图中的( )
A. ①②③④⑤B. ①②③④
C. ①③④⑤D. ①②③⑤
【答案】B
【解析】
【分析】在光学显微镜下能够观察到的结构属于显微结构,在电子显微镜下观察到的结构属于亚显微结构。图中①是线粒体、②是叶绿体、③是内质网、④是高尔基体、⑤是中心体。
【详解】小麦属于高等植物,其幼茎皮层细胞中含有①线粒体、②叶绿体、③内质网、④高尔基体等细胞器,⑤中心体一般位于动物细胞和低等植物细胞中,故电子显微镜下观察小麦幼茎皮层细胞,可观察到的结构如图中①②③④,ACD错误,B正确。
故选B。
10. 如图为细胞某部分结构模式图,下列叙述错误的是( )
A. ①具有物质运输的功能,同时为多种酶提供附着位点
B. 图中④为染色质,是仅由DNA和蛋白质组成的复杂结构
C. ③与核糖体的形成有关,其大小随生物种类不同而不同
D. ⑤是核孔,代谢越旺盛的细胞,⑤的数量越多
【答案】B
【解析】
【分析】题图分析,①为内质网,②为核膜,③为核仁,④为染色质,⑤为核孔,据此答题。
【详解】A、①为内质网,能出芽形成囊泡运输物质,具有物质运输的功能,同时其膜上可为多种酶提供附着位点,A正确;
B、④为染色质,主要是由DNA和蛋白质组成的 ,B错误;
C、③为核仁,与某种RNA的合成及核糖体的形成有关,细胞代谢越旺盛,核仁的体积也越大,C正确;
D、⑤为核孔,是细胞质与细胞核内进行物质交换和信息交流的通道,一般而言,代谢越旺盛的细胞,⑤的数量越多,D正确。
故选B。
11. 将某藻类叶片放入一定浓度的溶液中,细胞的变化趋势如图所示,y为相应参数。下列叙述错误的是( )
A. 若y表示液泡体积,则a点时细胞吸水能力最弱
B. 若y表示液泡体积,则该溶液不可能是蔗糖溶液
C. 若y表示液泡体积,则b点时发生质壁分离复原
D. 若将藻类叶片置于清水中,细胞也不会吸水涨破
【答案】A
【解析】
【分析】植物的原生质层由细胞膜、液泡膜以及两者之间的细胞质组成,相当于一层半透膜,当外界溶液浓度大于细胞液浓度时细胞失水,发生质壁分离,质壁分离过程中,液泡体积减小,细胞液的浓度逐渐升高,细胞吸水能力增强。
【详解】A、y表示液泡体积,a点时液泡体积最小,此时细胞失水量最多,细胞液浓度最大,细胞吸水能力最强,A错误;
B、y表示液泡体积,液泡体积先减小后增加,说明细胞发生了质壁分离以及质壁分离的自动复原,故该溶液不可能是蔗糖溶液,B正确;
C、y表示液泡体积,液泡体积先减小后增大,说明细胞先失水,ab段细胞吸水,因此b点时发生质壁分离复原,C正确;
D、将藻类叶片置于清水中,由于植物细胞壁的支持和保护,细胞不会吸水涨破,D正确。
故选A。
12. 钙泵存在于细胞膜及细胞器膜上,是运输Ca2+的一种ATP水解酶,其能驱动细胞质基质中的Ca2+泵出细胞或泵入细胞内的钙库(内质网等储存Ca2+的细胞器),使细胞质基质中Ca2+浓度维持在较低水平。当细胞受到刺激时,Ca2+可从细胞外或钙库中借助通道蛋白进入细胞质基质。下列相关叙述错误的是( )
A. Ca2+进出细胞的方式均为主动运输
B. 钙泵失调可能会导致肌无力或抽搐
C. ATP合成抑制剂会影响钙泵发挥作用
D. 通道蛋白运输Ca2+时不会发生磷酸化
【答案】A
【解析】
【分析】根据题干信息可知:细胞质中的Ca2+泵出细胞或泵入细胞内的钙库是主动运输;而Ca2+又会从细胞外或钙库中借助通道蛋白进入细胞质的运输方式是协助扩散。
【详解】A、Ca2+通过Ca2+泵运出细胞时消耗ATP,为主动运输,进入细胞是通过通道蛋白内流实现的,为协助扩散,A错误;
B、钙泵失调可能会导致血浆中Ca2+浓度过高或过低,从而导致肌无力或抽搐,B正确;
C、细胞质基质中的Ca2+泵出细胞或泵入细胞内的钙库是主动运输,需要消耗ATP,因此,ATP合成抑制剂会影响钙泵发挥作用,C正确;
D、通道蛋白运输Ca2+时的方式为协助扩散,不会发生磷酸化,D正确;
故选A。
二、多选题:本大题共4小题,每小题4分,共16分。在每小题给出的四个选项中,有的只有一项符合题目要求,有的有多项符合题目要求。全部选对的得4分,选对但不全的得2分,有选错的得0分。
13. 某同学在《使用高倍显微镜观察几种细胞》探究·实践活动过程中,用显微镜观察多种玻片标本,下列相关叙述不正确的是( )
A. 图①为目镜镜头,安装在镜筒的上方,先选择b镜头对光
B. 图②是光学显微镜下的真核细胞局部图像,装片向左下方移动可将该细胞的核仁移至视野中央
C. 显微镜下观察细胞质流动时,图③中叶绿体随细胞质顺时针流动,实际上叶绿体逆时针流动
D. 图④中100倍下视野中细胞为64个,则400倍下可看到4个细胞
【答案】ABC
【解析】
【分析】显微镜的放大倍数是将长或者是宽放大,显微镜放大倍数=目镜放大倍数×物镜放大倍数。显微镜放大倍数越大,细胞数目越少,细胞越大;反之,放大倍数越小,细胞数目越多,细胞越小。
【详解】A、图①为物镜,物镜镜头安装在转换器上,对光应先选择低倍物镜a对光,A错误;
B、图②为低等植物细胞(含叶绿体和中心体)在电子显微下的部分亚显微结构,显微镜下观察到核仁位于右上方,实际位于左下方,因此,装片向右上方移动可将该细胞的核仁移至视野中央,B错误;
C、显微镜下呈左右颠倒,上下颠倒的像,图③中叶绿体随细胞质顺时针流动,实际上叶绿体仍是顺时针流动,C错误;
D、显微镜放大的是物体的长度或宽度,由题干信息可知,在100倍下视野中细胞为64个,则400倍下,该细胞的长度或宽度都在原来的基础上又放大4倍,故此时视野中看见的细胞数目为64÷(4×4)=4个细胞,D正确。
故选ABC。
14. 细胞内的生物大分子是由若干个单体连接成的多聚体。下图表示真核细胞内生物大分子的形成过程,下列有关说法错误的是( )
A. 若单体能用斐林试剂检测,则对应的生物大分子也能用斐林试剂检测
B. 若图中单体为脱氧核苷酸,则对应的生物大分子主要存在于细胞质中
C. 若图中生物大分子参与构成染色体,则其对应的单体可能是氨基酸
D. 若图中生物大分子中含有核糖,则其基本骨架是核糖核苷酸
【答案】ABD
【解析】
【分析】生物组织中化合物的鉴定:(1)斐林试剂可用于鉴定还原糖,在水浴加热的条件下,产生砖红色沉淀。(2)蛋白质可与双缩脲试剂产生紫色反应。(3)脂肪可用苏丹Ⅲ染液鉴定,呈橘黄色。
【详解】A、若单体能用斐林试剂检测,则该单体是还原糖,其对应的生物大分子是多糖,多糖是非还原糖,不能用斐林试剂检测,A错误;
B、若图中单体为脱氧核苷酸,则对应的生物大分子为DNA,真核细胞的DNA主要存在于细胞核中,B错误;
C、若图中生物大分子参与构成染色体,则该生物大分子可能是蛋白质或DNA,蛋白质的单体是氨基酸,C正确;
D、生物大分子是以碳链为基本骨架的,D错误。
故选ABD。
15. 下图为白细胞与血管内皮细胞之间识别、黏着后,白细胞迁移并穿过血管壁进入炎症组织的示意图,下列叙述正确的是( )
A. 内皮细胞识别并结合白细胞膜上的糖蛋白使白细胞黏着
B. 上述过程体现了细胞膜具有进行信息交流的功能
C. 白细胞穿过血管壁进入炎症组织体现了细胞膜的选择透过性
D. 白细胞到达炎症部位,吞噬病原体体现了细胞膜的功能特点
【答案】AB
【解析】
【分析】1、细胞膜主要由蛋白质、脂质和少量糖类组成。磷脂双分子层构成细胞膜的基本支架。细胞膜的结构特点:具有流动性(膜的结构成分不是静止的,而是动态的)。细胞膜的功能特点:具有选择透过性。
【详解】A、细胞间的识别、黏着是依靠细胞膜上糖蛋白来完成的,A正确;
B、内皮细胞能识别白细胞膜上的糖蛋白,体现了细胞间能通过细胞膜进行信息交流的功能,B正确;
C、白细胞是通过血管内皮细胞间隙穿过血管壁进入炎症组织的,利用细胞膜的流动性,白细胞的变形体现了细胞膜的流动性,C错误;
D、白细胞到达炎症部位吞噬病原体体现了细胞膜的结构特点—--具有一定的流动性,D错误。
故选AB。
16. 如图表示某动物细胞膜的结构,其中甲、乙、丙表示部分物质的跨膜运输过程。下列有关叙述错误的是( )
A. 甲、乙、丙跨膜运输过程均属于被动运输
B. 乙和丙过程均需要蛋白质协助,其作用机制完全相同
C. 乙跨膜运输过程中运输的物质只能是溶质分子
D. 甲、乙、丙物质运输速率仅与膜内外物质浓度梯度大小有关
【答案】BCD
【解析】
【分析】分析题图:甲属于自由扩散;乙属于协助扩散,依靠通道蛋白运输;丙属于协助扩散,依靠载体蛋白运输。
【详解】A、甲、乙、丙跨膜运输过程为物质的顺浓度梯度运输,均属于被动运输,A正确;
B、乙和丙过程均需要蛋白质协助,乙过程是通过通道蛋白的运输,通道蛋白只容许与自身通道的直径和形状相适配、大小和电荷相适宜的分子或离子通过;丙过程是通过载体蛋白的运输,载体蛋白只容许与自身结合部位相适应的分子或离子通过,而且每次转运时都会发生自身构象的改变,其作用机制不相同,B错误;
C、乙跨膜运输过程为依赖通道蛋白的协助扩散,运输的物质可以是溶剂分子,可以是溶质分子,如水、部分离子等,C错误;
D、甲物质运输速率与膜内外物质浓度梯度大小有关,乙、丙物质运输速率与膜内外物质浓度梯度大小和转运蛋白的数量有关,此外温度均会影响甲、乙、丙物质运输速率,D错误。
故选BCD。
三、非选择题:本题共5小题,共60分。
17. 下图图 1是显微镜的一些镜头;图2是同一标本在不同倍数下观察到的细胞图像;请根据所学知识回答下列问题。
(1)图 1中代表目镜的是_____________(填标号),要使放大倍数最小,显微镜的目镜、物镜及其与玻片间距离的组合应为_____________(填标号)。
(2)图 2中细胞图像放大倍数最小的是____________(填字母)。若要将 B视野中标号为 X的细胞移到视野中央,应将玻片向_____________方向移动。
(3)若在低倍镜下发现有一异物,当移动目镜时,异物不动,转换高倍镜后,异物仍可观察到,此异物可能存在于 (填编号)
A. 物镜上B. 目镜上C. 装片上D. 反光镜上
(4)用显微镜观察某标本时,已知目镜的放大倍数为10×,物镜的放大倍数为 40×,则物像的放大倍数为_____________。调换高倍镜后,物像模糊不清,这时应调节_____________。
(5)细胞内的细胞质并不是静止的,而是在不断地流动着,其方式多数呈环形流动。若在显微镜下观察到一个细胞的细胞质沿顺时针方向流动,则实际的流动方向应为____________。
【答案】(1) ①. ①② ②. ①④⑥
(2) ①. D ②. 左下方 (3)C
(4) ①. 400 ②. 细准焦螺旋
(5)顺时针
【解析】
【分析】1、显微镜成像的特点:显微镜成像是倒立的虚像,即上下相反,左右相反,物像的移动方向与标本的移动方向相反,若在视野中看到细胞质顺时针流动,则实际上细胞质就是顺时针流动。
2、显微镜的放大倍数=物镜的放大倍数×目镜的放大倍数。目镜的镜头越长,其放大倍数越小;物镜的镜头越长,其放大倍数越大,与玻片的距离也越近,反之则越远。显微镜的放大倍数与观察的细胞数呈反比例关系,放大倍数越大,观察的细胞数越少,视野越暗,反之亦然。
3、反光镜和光圈都是用于调节视野亮度的;粗准焦螺旋和细准焦螺旋都是用于调节清晰度的,且高倍镜下只能通过细准焦螺旋进行微调。
4、由低倍镜换用高倍镜进行观察的步骤是:移动玻片标本使要观察的某一物像到达视野中央→转动转换器选择高倍镜对准通光孔→调节光圈,换用较大光圈使视野较为明亮→转动细准焦螺旋使物像更加清晰。
【小问1详解】
图中①②没有螺纹是目镜,③④带有螺纹是物镜,目镜越长放大倍数越小,则①的放大倍数小于②;物镜越长放大倍数越大,则③的放大倍数大于④;⑤⑥表示玻片与物镜的距离,距离越近,放大倍数越大,要使放大倍数最小,显微镜的目镜、物镜及其与玻片间距离的组合应为①④⑥。
【小问2详解】
细胞图像放大倍数越小,视野越大,看到的细胞数目就越多,故图 2中细胞图像放大倍数最小的是D。 显微镜成像特点是放大倒立的虚像,该图物像X在视野的左下方,要使图中细胞移到视野中央,装片要向左下方移动。
【小问3详解】
在用显微镜观察标本时,若在低倍镜视野中发现有一异物,当移动目镜时,异物不动,说明异物不在目镜上;转换高倍镜后,异物仍可观察到,说明异物不在物镜上,则此异物最可能在装片上,ABD错误,C正确。
故选C。
【小问4详解】
用显微镜观察某标本时,放大的是物像的长度或宽度,已知目镜的放大倍数为10×,物镜的放大倍数为40×,一共放大400倍,即长度、宽度均放大400 倍,调换高倍镜后,物像模糊不清,这时应调节细准焦螺旋。
【小问5详解】
细胞内的细胞质并不是静止的,而是在不断地流动着,其方式多数呈环形流动。若在显微镜下观察到一个细胞的细胞质沿顺时针方向流动,平面旋转180°后,实际的流动方向仍为顺时针。
18. 科学家观察发现,有一种俗称“熊虫”的动物,若进入“隐生状态”(这时它们的代谢速率几乎可降至0),能耐受零下271℃的冰冻数小时.据研究,熊虫进入隐生状态时,它们的体内会大量产生一种叫做海藻糖的二糖。
根据上述资料,有人认为“熊虫体液中的海藻糖可以保护组织细胞,使组织细胞免受低温造成的损伤”。请设计一实验方案,用于探究假设的真实性。
(1)生物学探究的基本步骤中,大多数步骤均需用到的辅助手段是( )(单选)
A. 提出问题B. 查阅资料C. 分析数据D. 得出结论
(2)关于科学探究的基本原则,下列说法正确的是( )(多选)
A. 科学探究一定要得出专业的结论,解决所有的疑问
B. 需要设置对照实验,通过实验组和对照组的对比得出科学结论
C. 一定要控制无关变量,避免其他因素对实验结果产生干扰
D. 需要一定数量的样本且多次重复求平均值,确保实验数据的可靠
(3)本实验的目的是研究______________________的真实性。 自变量是_____________。
(4)为了确保实验的科学性和准确性,需要经过动物细胞培养获得大量所需的实验材料。这些细胞的来源最合理的是( )(单选)
A. 正常状态熊虫的同一组织器官B. 正常状态熊虫的不同组织器官
C. “隐身状态”熊虫的同一组织器官D. “隐身状态”熊虫的不同组织器官
(5)取经动物细胞培养获得的同种动物细胞适量,等分为甲、乙两组。请进一步补充实验设计方案,完善下表。
(6)数小时后,观察并记录___________________________________。
【答案】18. B 19. BCD
20. ①. 海藻糖能否在低温下保护组织细胞 ②. 有无海藻糖 21. A
22. ①. -271℃ ②. 10mL生理盐水(蒸馏水) ③. -271℃
23. 细胞的生理状态
【解析】
【分析】对照实验设计时应遵循对照原则和单一变量原则,实验目的从题干中给出的信息即可得出;本实验研究海藻糖对组织细胞的影响,海藻糖的有无为自变量,在设计实验时,实验组加入海藻糖,对照组不加,将其他无关变量控制为等量且适宜;该题研究的是低温对细胞的损伤状况,所以细胞的生活是否良好是观察指标(因变量)。
【小问1详解】
生物学探究的基本步骤中,大多数步骤均需用到的辅助手段是查阅资料,B正确、ACD错误。
【小问2详解】
A、科学探究不一定要得出专业的结论,也不一定能解决所有的疑问,A错误;
B、科学探究中为了使得结论更科学,需要设置对照实验,通过实验组和对照组的对比得出科学结论,B正确;
C、科学探究中需要控制无关变量,避免其他因素对实验结果产生干扰,C正确;
D、需要一定数量的样本且多次重复求平均值,确保实验数据的可靠,D正确。
故选BCD。
【小问3详解】
题干中提到,有人认为“熊虫体液中的海藻糖可以保护组织细胞,使组织细胞免受低温造成的损伤”,据此可知本实验的研究目的是海藻糖能否在低温下保护组织细胞。其中自变量是有无海藻糖。
【小问4详解】
本实验研究海藻糖对组织细胞的影响,是否含海藻糖为自变量,实验中应排除掉实验材料中的海藻糖的影响,所以用于实验的材料,从化学组成及生理功能看,应该不含有也不能合成海藻糖,实验用的材料可以将取自同一动物个体的组织或器官,经过动物细胞培养获得,即细胞来源于正常状态熊虫的同一组织器官,A正确、BCD错误。
故选A。
【小问5详解】
根据上述分析可知,实验中应遵循单一变量和对照原则,故实验步骤为:①第一步,实验设计时要符合无关变量相同且适宜的原则,先将经动物细胞培养获得的状态相同的同种动物细胞适量,等分为甲、乙两组;②第二步,控制好单一变量,将甲乙两组采取不同的处理措施,实验组加入适量海藻糖,对照组不加,即向甲组细胞的培养液中添加一定量由雄虫产生的适量海藻糖,乙组细胞的培养液中不加;③第三步,控制相同且低温的条件培养,即将甲、乙两组细胞均控制在零下271℃的条件下冰冻数小时。
【小问6详解】
本实验的研究目的是海藻糖能否在低温下保护组织细胞,因变量为组织细胞损伤情况,所以需要观察并记录两组细胞的生理状况。
19. 二甲双胍的抗肿瘤效应越来越受到人们的关注,它可以通过抑制某种细胞器的功能而抑制细胞的生长,其作用机理如图所示。请据图回答有关问题:
(1)细胞核的核膜是双层膜结构,其主要成分是_______核孔的作用是_______。
(2)据图分析,二甲双胍通过抑制_______的功能,进而直接影响了________的跨核孔运输,最终达到抑制细胞生长的效果。
(3)物质进出核孔是否具有选择性?_____RagC进出细胞核需穿过______层生物膜。
(4)据图分析,分泌蛋白的运输是否可能受二甲双胍的影响?_______,原因是______。
【答案】(1) ①. 蛋白质和磷脂 ②. 实现核质之间频繁的物质交换和信息交流
(2) ①. 线粒体 ②. 无活性RagC和激活型RagC
(3) ①. 是 ②. 0
(4) ①. 是 ②. 二甲双胍抑制线粒体的功能,而分泌蛋白的运输需要消耗能量,所以该生理过程会受到影响
【解析】
【分析】分析题图可知:二甲双胍可以直接抑制线粒体的功能;无活型RagC进入细胞核,在细胞核中转化为激活型RagC,激活型RagC再出细胞核;激活型RagC能激活核膜上的mTORC1,抑制物质SKN1,从而会抑制SKN1对物质ACAD10的激活作用,实现对细胞生长的抑制。
【小问1详解】
核膜属于生物膜,生物膜的主要成分是蛋白质和磷脂。核孔的作用是实现核质之间频繁的物质交换和信息交流。
【小问2详解】
分析题图可知,二甲双胍直接抑制线粒体,影响能量的供应,进而影响相关物质(无活型和激活型RagC)进出核孔,最终达到抑制细胞生长的效果。
【小问3详解】
核孔控制物质进出细胞核的作用具有选择性。RagC通过核孔进出细胞核,因此不需经过生物膜,即经过0层生物膜。
【小问4详解】
分泌蛋白的运输需要消耗能量,二甲双胍抑制线粒体的功能,进而影响能量的供应,因此分泌蛋白的运输可能受二甲双胍的影响。
【点睛】本题属于图示信息题,考查细胞器和细胞核的结构和功能,解答本题的关键是正确分析题图,弄清二甲双胍的作用机理,从图中提取有效信息实现准确答题。
20. 如图甲所示为物质出入细胞膜示意图,乙所示为出入方式与浓度的关系,请据图回答:
(1)在a~e的五种过程中,代表被动运输的是____,可用图乙中①表示a~e中的____,可用图乙中②表示的为a~e中的_____。
(2)图甲中可能代表氧气转运过程的是[____] ______;葡萄糖进入红细胞的方式是[____] ____。
(3)N、P、K是植物必需的矿质元素,植物细胞获取矿质离子的方式是______,植物细胞往往获得N元素的量比P、K元素要多,这说明细胞膜具有_____性,这一特性主要取决于膜上的_______。胰岛细胞分泌胰岛素是通过______方式进行的。
【答案】(1) ①. b、c、d ②. b ③. a
(2) ①. b ②. 自由扩散 ③. d ④. 协助扩散
(3) ①. 主动运输 ②. 选择透过性 ③. 转运蛋白种类和数量 ④. 胞吐
【解析】
【分析】据图分析可知,图甲中的A表示蛋白质,B表示磷脂双分子层,D表示多糖,a表示物质经过主动运输进入细胞内,b表示自由扩散,c表示通过离子通道,属于协助扩散的方式,d表示协助扩散,e主动运输运出细胞。乙图中的①表示自由扩散,②表示主动运输,最终细胞内的浓度大于细胞外的浓度。
【小问1详解】
a表示物质经过主动运输进入细胞内,b表示自由扩散,c表示通过离子通道,属于协助扩散的方式,d表示协助扩散,e主动运输运出细胞。在a~e的五种过程中,代表被动运输的是b、c、d;它们可用图乙中的①物质运输的速率与细胞外的浓度呈正比,表示的是b,可用图乙中②细胞内的浓度逐渐增大,并且可以逆浓度梯度运输,说明物质经过主动运输进入细胞内,表示的为a~e中的a。
【小问2详解】
据图分析可知,可能代表氧气转运过程的是图中[ b ]自由扩散;葡萄糖进入红细胞的方式是图中编号[ d ]协助扩散。
【小问3详解】
N、P、K是植物必需的矿质元素,植物细胞获取矿质离子的方式是主动运输,植物细胞往往获得N元素的量比P、K元素要多,这说明植物细胞膜具有选择透过性,这一特性主要取决于膜上的转运蛋白种类和数量, 胰岛素是大分子物质,因此,胰岛B细胞分泌胰岛素是通过胞吐方式进行。
21. 下图是真核细胞的生物膜系统概念图,图中j→k→l→k→c体现了分泌蛋白的运输途径。请据图回答:
(1)真核细胞与原核细胞最主要的区别在于有无以_________(填字母)为界限的细胞核。各种生物膜主要的组成成分是__________。
(2)图中g代表_________,g的外膜中蛋白质的含量_________(填“少于”、“多于”或“等于”)内膜。在d参与构成的细胞器中扩大膜面积的方式是__________________________。
(3)分泌蛋白合成过程中k为________, 若产生的蛋白质异常折叠,会引起细胞自噬现象,这依赖_______结构完成。
(4)分泌蛋白合成过程如图所示,游离核糖体最初合成的一段氨基酸序列作为信号序列,被位于细胞质基质中的信号识别颗粒(SRP)识别,新生肽与SRP结合后,停止蛋白质的合成(如图所示)。据图分析肽链进入内质网腔的条件是:_____________________________________。
【答案】(1) ①. a ②. 脂质(磷脂)、蛋白质
(2) ①. 线粒体膜 ②. 少于 ③. 囊状结构堆叠成基粒(由类囊体构成基粒或增加基粒中类囊体数目或增加基粒数目)
(3) ①. 囊泡(囊泡膜) ②. 溶酶体
(4)(新生肽有信号序列),信号序列与DP(SRP受体)识别结合(才能转移至内质网膜上)
【解析】
【分析】1、题图生物膜系统包括: a核膜、b细胞器膜、c细胞膜、d叶绿体、g线粒体、j内质网、k囊泡、I高尔基体。
2、分泌蛋白的合成和内分泌过程是先在核糖体上氨基酸通过脱水缩合反应形成肽链,然后肽链依次进入内质网和高尔基体进行加工,最后由细胞膜分泌到细胞外。
【小问1详解】
真核生物与原核生物的主要区别是有无以a核膜为界限的细胞核。生物膜的主要成分是磷脂分子和蛋白质。
【小问2详解】
g线粒体,其外膜中蛋白质的含量少于内膜,线粒体内膜是有氧呼吸第三阶段的场所,含较多的呼吸酶。d叶绿体,其中囊状结构堆叠呈基粒可以增加膜面积,
【小问3详解】
分泌蛋白合成过程中k为囊泡(囊泡膜), 若产生的蛋白质异常折叠,会引起细胞自噬现象,这依赖溶酶体结构完成。
【小问4详解】
结合图中信息可知,信号序列能被SRP识别,引导核糖体附着至内质网上,进行蛋白质的加工,肽链能精准进入内质网的条件是:肽链需含有信号序列、信号序列与DP识别并结合。
【点睛】本题以生物膜系统的概念图为载体,考查了生物膜系统的组成、生物膜的结构特点和功能特点等相关知识,要求考生能够准确分析题图确定各结构名称,难度适中。选项
功 能
举 例
A
催化作用
消化酶
B
运送作用
血红蛋白
C
调节作用
性激素
D
免疫作用
抗体
组别
实验材料
添加试剂
培养温度
甲组
动物细胞适量
10mL海藻糖溶液
____________
乙组
动物细胞适量
_________________
____________
江西省上饶市2023-2024学年高一上学期期末教学质量测试生物试题(Word版含解析): 这是一份江西省上饶市2023-2024学年高一上学期期末教学质量测试生物试题(Word版含解析),文件包含江西省上饶市2023-2024学年高一上学期期末教学质量测试生物试题原卷版docx、江西省上饶市2023-2024学年高一上学期期末教学质量测试生物试题解析版docx等2份试卷配套教学资源,其中试卷共25页, 欢迎下载使用。
江西省上饶市德兴市六中2023-2024学年高二上学期期中生物试题(Word版附解析): 这是一份江西省上饶市德兴市六中2023-2024学年高二上学期期中生物试题(Word版附解析),共26页。试卷主要包含了单选题,实验题,非选择题,综合题等内容,欢迎下载使用。
江西省上饶市广丰中学2023-2024学年高一上学期12月考试生物试卷: 这是一份江西省上饶市广丰中学2023-2024学年高一上学期12月考试生物试卷,共16页。试卷主要包含了选择题,多选题,非选择题等内容,欢迎下载使用。

