所属成套资源:新教材适用2023_2024学年高中生物新人教版必修2夯基提能作业(29份)
- 新教材适用2023_2024学年高中生物第1章遗传因子的发现单元检测新人教版必修2 试卷 0 次下载
- 新教材适用2023_2024学年高中生物第1章遗传因子的发现第2节孟德尔的豌豆杂交实验二第1课时孟德尔两对相对性状的杂交实验过程解释和验证夯基提能作业新人教版必修2 试卷 0 次下载
- 新教材适用2023_2024学年高中生物第2章基因和染色体的关系单元检测新人教版必修2 试卷 0 次下载
- 新教材适用2023_2024学年高中生物第2章基因和染色体的关系第1节减数分裂和受精作用第1课时精子的形成过程夯基提能作业新人教版必修2 试卷 0 次下载
- 新教材适用2023_2024学年高中生物第2章基因和染色体的关系第1节减数分裂和受精作用第2课时卵细胞的形成过程减数分裂过程中染色体与核DNA等数目变化规律夯基提能作业新人教版必修2 试卷 0 次下载
人教版 (2019)必修2《遗传与进化》第2节 孟德尔的豌豆杂交实验(二)第2课时达标测试
展开
这是一份人教版 (2019)必修2《遗传与进化》第2节 孟德尔的豌豆杂交实验(二)第2课时达标测试,共6页。
基 础 题 组
1.南瓜的果实中白色(W)对黄色(w)为显性,盘状(D)对球状(d)为显性,两对基因独立遗传。下列不同亲本组合所产生的后代中结白色球状果实比例最大的一组是( C )
A.WwDd×wwDD B.WwDd×wwdd
C.WWdd×WWdd D.WwDd×WWDD
解析: WwDd×wwDD,后代结白色球状果实(W_dd)的概率=1/2×0=0;WwDd×wwdd,后代结白色球状果实(W_dd)的概率=1/2×1/2=1/4;WWdd×WWdd,后代结白色球状果实(W_dd)的概率=1;WwDd×WWDD,后代结白色球状果实(W_dd)的概率=1×0=0,故选C。
2.二倍体花椒皮刺的大小受一对等位基因A、a控制,基因型为AA的植株表现为大皮刺,Aa为小皮刺,aa为无皮刺。皮刺颜色(紫色和绿色)受另一对等位基因R、r控制,R对r为完全显性,两对基因独立遗传。下列有关叙述错误的是( B )
A.若基因型为AaRr的亲本自交,则子代共有9种基因型
B.若基因型为AaRr的亲本自交,则子代共有6种表型
C.若基因型为AaRr与Aarr的亲本杂交,则子代是紫色皮刺的植株占eq \f(3,8)
D.若基因型为AaRr的个体测交,则子代表型有3种
解析: 由题意可知,Aa自交子代基因型有3种、表型有3种,Rr自交子代基因型有3种、表型有2种,但由于aa表现无皮刺,故若基因型为AaRr的亲本自交,则子代共有9种基因型,5种表型,A正确,B错误;若基因型为AaRr与Aarr的亲本杂交,则子代是紫色皮刺(A_R_)的植株占eq \f(3,4)×eq \f(1,2)=eq \f(3,8),C正确;若基因型为AaRr的个体测交,则子代基因型为AaRr、Aarr、aaRr、aarr,共有4种基因型、3种表型,D正确。故选B。
3.豌豆种子黄对绿为显性,圆对皱为显性。甲为黄圆(YyRr),与乙豌豆杂交,后代中4种表型比例为3∶3∶1∶1,则乙豌豆的基因型为( B )
A.yyrr B.Yyrr
C.yyRR D.YyRr
解析: 将3∶3∶1∶1变形为(3∶1)×(1∶1)可知,一对相对性状的杂交组合方式为杂合子×杂合子,另一对相对性状的杂交组合方式为测交组合,故选B。
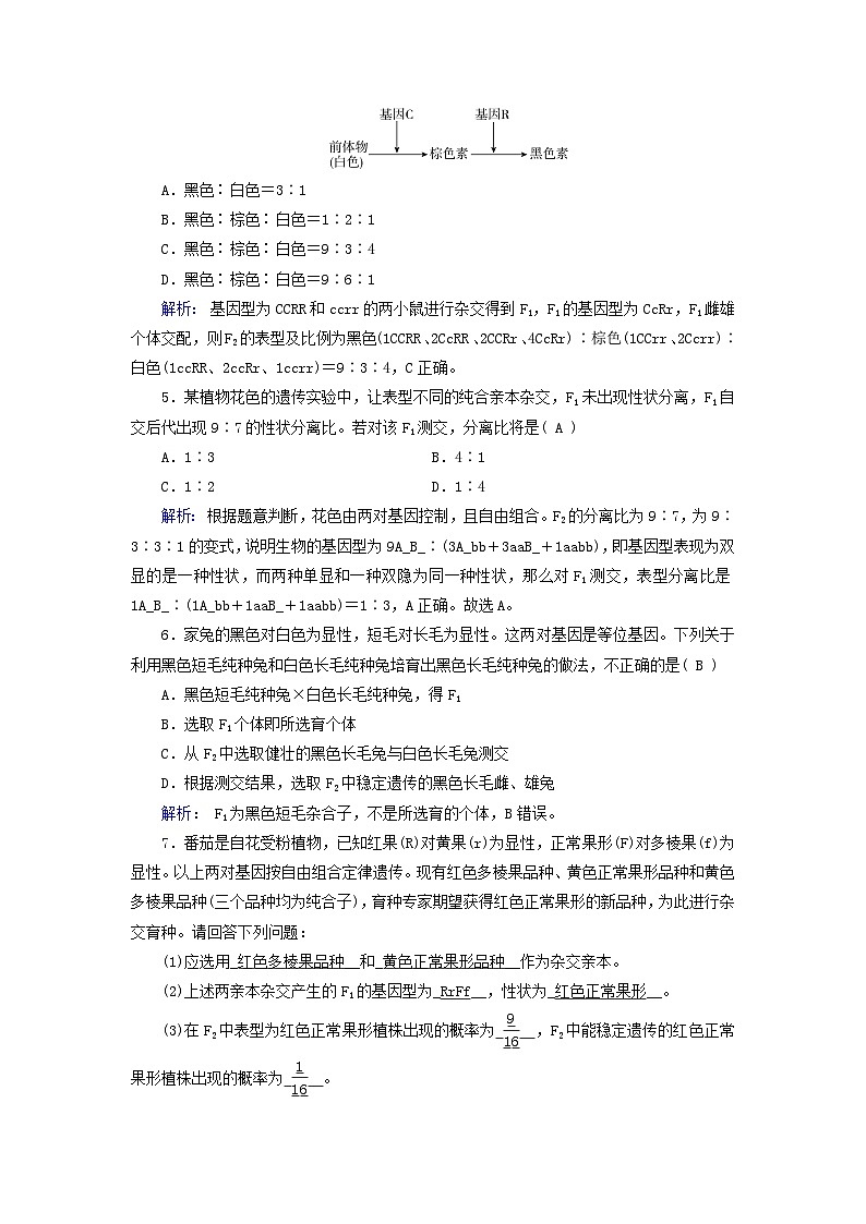
4.小鼠皮毛中黑色素的形成是一个连锁反应,当R、C基因(R和r、C和c的遗传遵循基因自由组合定律)同时存在时,才能产生黑色素,如图所示。现有基因型为CCRR和ccrr的两小鼠进行杂交得到F1,F1雌雄个体交配,则F2的表型及比例为( C )
A.黑色∶白色=3∶1
B.黑色∶棕色∶白色=1∶2∶1
C.黑色∶棕色∶白色=9∶3∶4
D.黑色∶棕色∶白色=9∶6∶1
解析: 基因型为CCRR和ccrr的两小鼠进行杂交得到F1,F1的基因型为CcRr,F1雌雄个体交配,则F2的表型及比例为黑色(1CCRR、2CcRR、2CCRr、4CcRr)∶棕色(1CCrr、2Ccrr)∶白色(1ccRR、2ccRr、1ccrr)=9∶3∶4,C正确。
5.某植物花色的遗传实验中,让表型不同的纯合亲本杂交,F1未出现性状分离,F1自交后代出现9∶7的性状分离比。若对该F1测交,分离比将是( A )
A.1∶3 B.4∶1
C.1∶2 D.1∶4
解析: 根据题意判断,花色由两对基因控制,且自由组合。F2的分离比为9∶7,为9∶3∶3∶1的变式,说明生物的基因型为9A_B_∶(3A_bb+3aaB_+1aabb),即基因型表现为双显的是一种性状,而两种单显和一种双隐为同一种性状,那么对F1测交,表型分离比是1A_B_∶(1A_bb+1aaB_+1aabb)=1∶3,A正确。故选A。
6.家兔的黑色对白色为显性,短毛对长毛为显性。这两对基因是等位基因。下列关于利用黑色短毛纯种兔和白色长毛纯种兔培育出黑色长毛纯种兔的做法,不正确的是( B )
A.黑色短毛纯种兔×白色长毛纯种兔,得F1
B.选取F1个体即所选育个体
C.从F2中选取健壮的黑色长毛兔与白色长毛兔测交
D.根据测交结果,选取F2中稳定遗传的黑色长毛雌、雄兔
解析: F1为黑色短毛杂合子,不是所选育的个体,B错误。
7.番茄是自花受粉植物,已知红果(R)对黄果(r)为显性,正常果形(F)对多棱果(f)为显性。以上两对基因按自由组合定律遗传。现有红色多棱果品种、黄色正常果形品种和黄色多棱果品种(三个品种均为纯合子),育种专家期望获得红色正常果形的新品种,为此进行杂交育种。请回答下列问题:
(1)应选用_红色多棱果品种__和_黄色正常果形品种__作为杂交亲本。
(2)上述两亲本杂交产生的F1的基因型为_RrFf__,性状为_红色正常果形__。
(3)在F2中表型为红色正常果形植株出现的概率为 eq \f(9,16) ,F2中能稳定遗传的红色正常果形植株出现的概率为 eq \f(1,16) 。
解析:(1)根据显隐性关系推知三个亲本的基因型分别为RRff、rrFF、rrff;题目要求获得红色正常果形的新品种,则所用的亲代中必然含有R和F基因,所以应用红色多棱果品种和黄色正常果形品种作为亲本。(2)纯合的红色多棱果和纯合的黄色正常果形的基因型分别为RRff和rrFF,它们杂交产生的F1的基因型是RrFf,性状为红色正常果形。(3)F1自交得到的F2中红色正常果形(R_F_)占eq \f(3,4)×eq \f(3,4)=eq \f(9,16),其中能稳定遗传的RRFF在F2中占eq \f(1,4)×eq \f(1,4)=eq \f(1,16)。
能 力 提 升
1.鸡的羽毛颜色由两对独立遗传的等位基因A和a、B和b控制,B是有色羽基因,b是白色羽基因。已知A_B_、aabb、A_bb均表现为白色羽,aaB_表现为有色羽。下列说法不合理的是( B )
A.A基因对B基因的表达可能有抑制作用
B.若一白色羽个体测交后代全表现为白色羽,则该白色羽个体的基因型一定为aabb
C.若一有色羽个体测交后代中有色羽∶白色羽=1∶1,说明该有色羽个体的基因型为aaBb
D.两个基因型为AaBb的个体杂交,后代中表现为有色羽的个体占3/16
解析: 分析题意可知,只有在B基因存在、A基因不存在时才表现为有色羽,而当B基因和A基因同时存在时表现为白色羽,由此可推测A基因对B基因的表达可能有抑制作用,A项不符合题意;基因型为AAB_、aabb、A_bb的个体与基因型为aabb的个体杂交,后代都全表现为白色羽,B项符合题意;有色羽个体的基因型为aaBB或aaBb,其中只有基因型为aaBb的个体测交,后代才会出现有色羽∶白色羽=1∶1,C项不符合题意;两个基因型为AaBb的个体杂交,后代中表现为有色羽(aaB_)的个体占1/4×3/4=3/16,D项不符合题意。
2.已知某作物晚熟(W)对早熟(w)为显性,易感病(R)对抗病(r)为显性,两对基因独立遗传。含早熟基因的花粉有50%死亡,且纯合易感病个体不能存活,现有一株纯合晚熟抗病个体与一株早熟易感病个体,杂交得F1,取其中所有晚熟易感病个体自交,所得F2表型比例为( D )
A.6∶3∶2∶1 B.15∶5∶3∶1
C.16∶8∶2∶1 D.10∶5∶2∶1
解析: 含有w基因的花粉有50%死亡,因此基因型为Ww的植株产生的可育雄配子的类型及比例为W∶w=2∶1,产生的可育雌配子的类型及比例为W∶w=1∶1,雌雄配子随机结合,子代的基因型及比例为WW∶Ww∶ww=2∶3∶1,即后代的晚熟∶早熟=5∶1。亲本纯合抗病个体基因型为rr,易感病个体基因型为Rr,F1的基因型及比例为rr∶Rr=1∶1;取F1中所有易感病个体Rr自交,后代中能存活的易感病个体(Rr)∶抗病个体(rr)=2∶1。故F2表型比例为(5∶1)×(2∶1)=10∶5∶2∶1。
3.旱金莲由三对等位基因控制花的长度,这三对基因独立遗传,作用相等且具叠加性。已知每个显性基因控制花长为5 mm,每个隐性基因控制花长为2 mm。花长为24 mm的同种基因型个体相互受粉,后代出现性状分离,其中与亲本具有同等花长的个体所占比例是( D )
A.1/16 B.1/8
C.5/16 D.3/8
解析: 由“花长为24 mm的同种基因型个体相互受粉,后代出现性状分离”说明花长为24 mm的个体为杂合子,再结合每个显性基因控制花长为5 mm,每个隐性基因控制花长为2 mm且旱金莲由三对等位基因控制花的长度,且三对基因独立遗传,作用相等且具叠加性可推知花长为24 mm的亲本中含4个显性基因和2个隐性基因,假设该种个体基因型为AaBbCC,则其互交后代含4个显性基因和2个隐性基因的基因型有AAbbCC、aaBBCC、AaBbCC,这三种基因型在后代中所占的比例为1/4×1/4×1+1/4×1/4×1+1/2×1/2×1=3/8,D正确。
4.已知豌豆的红花对白花、高茎对矮茎、籽粒饱满对籽粒皱缩为显性,控制它们的三对基因自由组合。用纯合的红花高茎籽粒皱缩与纯合的白花矮茎籽粒饱满植株杂交,F1自交,F2理论上不会出现( B )
A.27种基因型,8种表型
B.高茎籽粒饱满∶矮茎籽粒皱缩为15∶1
C.红花籽粒饱满∶红花籽粒皱缩∶白花籽粒饱满∶白花籽粒皱缩为9∶3∶3∶1
D.红花高茎籽粒饱满∶白花矮茎籽粒皱缩为27∶1
解析: 根据题意可知,F1中含有三对等位基因,F1自交产生的F2中有33=27(种)基因型,23=8(种)表型,A正确;高茎籽粒饱满∶矮茎籽粒皱缩为9∶1,B错误;红花籽粒饱满∶红花籽粒皱缩∶白花籽粒饱满∶白花籽粒皱缩为9∶3∶3∶1,C正确;红花高茎籽粒饱满∶白花矮茎籽粒皱缩为27∶1,D正确。
5.甲、乙、丙、丁四株豌豆的体细胞中的两对基因分别为AaBb、AaBb、AAbb、Aabb,两对基因控制的性状独立遗传,互不干扰。下列分析错误的是( B )
甲 乙
丙 丁
A.甲、乙杂交后代的基因型有9种
B.甲、丙杂交后代的表型有4种
C.乙、丙杂交后代的表型之比是1∶1
D.后代出现基因型为AAbb概率最大的杂交组合是丙×丁
解析: 甲(AaBb)×乙(AaBb)杂交,后代基因型有32=9(种),A正确;甲(AaBb)×丙(AAbb)杂交,后代表型有2×1=2(种),B错误;乙(AaBb)×丙(AAbb)杂交,后代表型的比例为(1∶0)×(1∶1)=1∶1,C正确;后代出现基因型为AAbb概率最大的杂交组合是丙(AAbb)×丁(Aabb),概率为1/2,D正确。
6.(2023·安徽高一期末)某种玉米个体甲与基因型为aabb的乙杂交,正交和反交的结果如下表所示(以甲作为父本为正交)。则相关叙述错误的是( C )
A.两对基因的遗传符合基因自由组合定律
B.甲的基因型为AaBb
C.甲作为父本只能产生三种类型的配子
D.甲作为母本可产生4种类型的配子
解析: 据表中反交(乙为父本,甲为母本)结果,后代AaBb∶Aabb∶aaBb∶aabb=1∶1∶1∶1,说明两对基因的遗传符合基因自由组合定律,A正确;反交(乙为父本,甲为母本)属于测交,乙的基因型为aabb,则甲为双杂合,即AaBb,B正确;据题中正交(甲为父本,乙为母本)后代4种基因型,说明甲作为父本能产生4种类型的配子,只是甲产生的AB配子有一半的致死率,C错误,D正确。
7.玉米植株的性别决定受两对基因(B、b,T、t)控制,两对基因独立遗传。玉米植株的性别和基因型的对应关系如下表,请回答下列问题:
(1)基因型为bbTT的雄株与基因型为BBtt的雌株杂交,F1的基因型为_BbTt__,表型为 雌雄同株异花 ,F1自交得F2,F2的性别为_雌雄同株异花、雌株、雄株__,
比例为_9∶4∶3__。
(2)基因型为_bbTT__的雄株与基因型为_bbtt__的雌株杂交,后代全为雄株。
(3)基因型为_bbTt__的雄株与基因型为_bbtt__的雌株杂交,后代的性别既有雌株又有雄株,且分离比为1∶1。
解析:(1)基因型为bbTT的雄株与基因型为BBtt的雌株杂交,F1的基因型为BbTt,据题意可知,其表型为雌雄同株异花,F1自交得F2,F2的基因型(表型)及比例为B_T_(雌雄同株异花)∶B_tt(雌株)∶bbT_(雄株)∶bbtt(雌株)=9∶3∶3∶1,故F2的性别及比例为雌雄同株异花∶雌株∶雄株=9∶4∶3。
(2)某雄株(bbT_)和某雌株(B_tt或bbtt)杂交,子代全部为雄株,即bbT_,则可推知该雄株的基因型为bbTT,雌株的基因型为bbtt。(3)某雄株(bbT_)和某雌株(B_tt或bbtt)杂交,子代中雌株(B_tt或bbtt)∶雄株(bbT_)=1∶1,则可推知该雄株的基因型为bbTt,雌株的基因型为bbtt。
杂交类型
后代基因型种类及比例
父本
母本
AaBb∶Aabb∶aaBb∶aabb
甲
乙
1∶2∶2∶2
乙
甲
1∶1∶1∶1
基因型
B和T同时
存在(B_T_)
T存在,B不
存在(bbT_)
T不存在(B_tt
或bbtt)
性别
雌雄同株异花
雄株
雌株
相关试卷
这是一份高中生物人教版 (2019)必修2《遗传与进化》第2节 孟德尔的豌豆杂交实验(二)第1课时达标测试,共7页。
这是一份高中生物第1节 盂德尔的豌豆杂交实验(一)练习,共6页。试卷主要包含了单选题,非选择题等内容,欢迎下载使用。

