高中化学第八章 化学与可持续发展第一节 自然资源的开发利用测试题
展开1.2019年12月27日20时45分,长征五号遥三运载火箭(被称为“胖五”)在中国文昌航天发射场点火升空,“胖五”浑身是高科技。下列有关其说法正确的是
A.液氢、煤油、液氧推进剂利用了燃料电池原理
B.“胖五”某些外表部位覆盖玻璃纤维织物,玻璃纤维是有机高分子材料
C.储氢箱、储氧箱表面裹有10~20mm发泡塑料,其作用是保温
D.“胖五”外壳主要材料是铝合金,利用了该材料耐腐蚀、密度大等特点
2.下列叙述错误的是
A.Mg在空气中燃烧可生成MgO
B.Fe2O3与Al发生铝热反应可生成Fe
C.BaCl2 溶液与CO2反应可生成BaCO3
D.Ca(OH)2 溶液与Cl2反应可生成Ca(ClO)2
3.重阳节快到了!同学们议论着给爷爷买一个节日礼物,大家的提议集中在不锈钢领带别针、纯棉T恤、玻璃水杯和碳纤维增强网球拍。下列关于礼物材料的说法正确的是
A.纯棉T恤是复合材料制品
B.不锈钢领带别针是有机材料制品
C.玻璃水杯是无机材料制品
D.碳纤维增强网球拍是金属材料制品
4.下列关于合金的说法中,错误的是
A.合金的熔点一定比各成分金属的高
B.生铁的含碳量为2%-4.3%
C.稀土金属可用于生产合金
D.在我国使用最早的合金是青铜
5.北京冬季奥运会上科技元素“星光熠熠”,向世界展示了一个现代化的中国。下列有关材料的说法错误的是
A.滑雪板板底的钢刃,主要成分是铁的合金
B.通讯过程中使用的光导纤维是硅酸盐材料
C.礼仪服使用的石墨烯,是一种电阻率低,热导率高的新型材料
D.速滑馆的曲面玻璃,其制备原料是纯碱、石灰石和石英砂
6.镁铝合金可用于飞机制造业,主要是利用了它的物理性质中的
A.密度较小B.易导电C.易导热D.银白色
7.“煤制油”的关键技术是煤的气化,目前煤的气化主要是煤中的碳和水蒸气的反应:。该反应是吸热反应,反应所需能量由间歇进行的碳的燃烧(氧气用空气代替)来提供:。下列关于该过程的说法不正确的是
A.第一个反应需要吸热,所以煤的气化从能量角度来看,得不偿失
B.煤的气化可以减少煤直接燃烧对环境造成的粉尘污染
C.煤气化后作为燃料,燃烧充分,热利用率高
D.上述两个反应后的混合气体中除去、后主要是合成氨的两种原料气
8.溴是一种重要的基础化工原料,在阻燃剂、感光材料、油田开采等领域中应用广泛。从海水中提溴的一种方法如图所示,下列说法正确的是
A.Br的非金属性强于Cl
B.反应I中,Cl2发生了氧化反应
C.蒸馏是利用各物质的溶解度不同进行分离的过程
D.反应Ⅱ的化学方程式为
9.工业上,通常用热分解法冶炼的金属是
A.AlB.FeC.CuD.Ag
10.下列说法不正确的是
A.石油分馏得到的各馏分仍是混合物
B.煤的气化、液化、干馏过程中都有化学变化
C.相同质量的乙炔、苯分别在足量氧气中燃烧,苯比乙炔消耗的氧气质量多
D.在一定条件下,苯与氢气生成环己烯的反应类型是加成反应
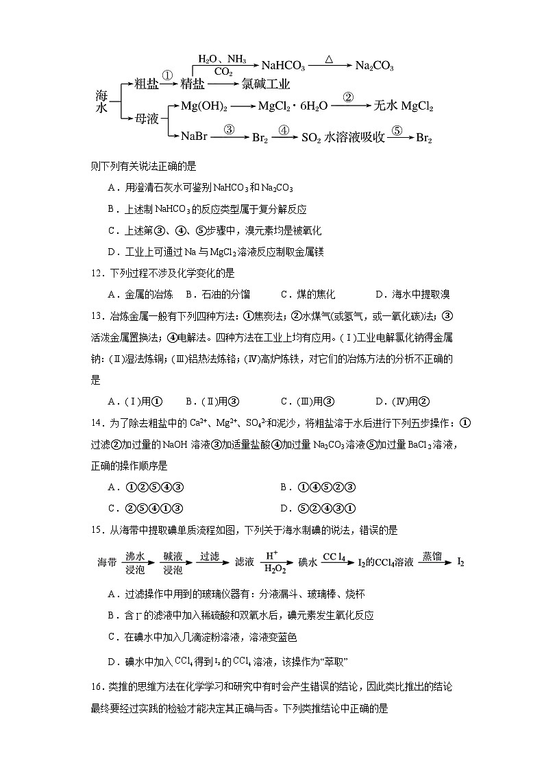
11.海洋中有丰富的食品、矿产、能源、药物和水产资源,下图为海水利用的部分过程:
则下列有关说法正确的是
A.用澄清石灰水可鉴别NaHCO3和Na2CO3
B.上述制NaHCO3的反应类型属于复分解反应
C.上述第③、④、⑤步骤中,溴元素均是被氧化
D.工业上可通过Na与MgCl2溶液反应制取金属镁
12.下列过程不涉及化学变化的是
A.金属的冶炼B.石油的分馏C.煤的焦化D.海水中提取溴
13.冶炼金属一般有下列四种方法:①焦炭法;②水煤气(或氢气,或一氧化碳)法;③活泼金属置换法;④电解法。四种方法在工业上均有应用。(Ⅰ)工业电解氯化钠得金属钠:(Ⅱ)湿法炼铜;(Ⅲ)铝热法炼铬;(Ⅳ)高炉炼铁,对它们的冶炼方法的分析不正确的是
A.(Ⅰ)用①B.(Ⅱ)用③C.(Ⅲ)用③D.(Ⅳ)用②
14.为了除去粗盐中的Ca2+、Mg2+、SO42-和泥沙,将粗盐溶于水后进行下列五步操作:①过滤②加过量的NaOH溶液③加适量盐酸④加过量Na2CO3溶液⑤加过量BaCl2溶液,正确的操作顺序是
A.①②⑤④③B.①④⑤②③
C.②⑤④①③D.⑤②④③①
15.从海带中提取碘单质流程如图,下列关于海水制碘的说法,错误的是
A.过滤操作中用到的玻璃仪器有:分液漏斗、玻璃棒、烧杯
B.含的滤液中加入稀硫酸和双氧水后,碘元素发生氧化反应
C.在碘水中加入几滴淀粉溶液,溶液变蓝色
D.碘水中加入得到的溶液,该操作为“萃取”
16.类推的思维方法在化学学习和研究中有时会产生错误的结论,因此类比推出的结论最终要经过实践的检验才能决定其正确与否。下列类推结论中正确的是
A.Mg失火不能用CO2灭火;Na失火也不能用CO2灭火
B.Fe3O4可写成FeO·Fe2O3;Pb3O4也可写成PbO·Pb2O3
C.Fe与Cl2直接化合生成Fe Cl3;Fe与I2直接化合也能得到FeI3
D.工业上电解熔融MgCl2制取金属镁;也用电解熔融AlCl3的方法制取金属铝
17.2021年12月9日神舟十三号航天员们在中国空间站给我们上了“天宫课堂”第一课,展现了中国航空航天的实力。下列航空航天成果所涉及的材料为金属材料的是
A.“长征七号”运载火箭使用的高效燃料:液氢
B.“北斗三号”导航卫星使用的太阳能电池材料:氮化镓
C.“天宫二号”航天器所用的质量轻、强度高的材料:钛合金
D.“天问一号”火星探测器增加强度、减轻重量的材料:石墨纤维
18.不属于合金的是
A.硬铝B.青铜C.水银D.生铁
19.将使用过的废铝热剂(主要成分为,含少量)再生制取金属铝的工艺流程如图所示。下列说法中正确的是
A.“碱浸”时,发生反应的化学方程式为
B.“沉铝”时,可以用足量HCl代替
C.冶炼金属铝的方法为热还原法
D.该流程中各步均不涉及氧化还原反应
20.下列说法中正确的是
A.分馏、干馏都是物理变化,裂化、裂解都是化学变化
B.粗苯甲酸样品中的氯化钠杂质可通过重结晶除去
C.次氯酸的电子式:
D.二氧化硫通入紫色石蕊试液,先变红后褪色,说明二氧化硫水溶液具有酸性和漂白性
21.化学科学与技术的发展促进社会文明进步。下列说法正确的是
A.侯德榜发明联合制碱法,这里的“碱”是指烧碱
B.是一种半导体材料,属于新型无机非金属材料
C.考古工作者利用断代法,对文物年代测定,这里的“14”是指质子数
D.我国“蛟龙”号载人潜水器中的耐压球是用钛合金制造的,钛合金属于金属材料
22.下列说法正确的是( )
A.利用分液漏斗分离CCl4和水的混合液,从下口依次放出CCl4和水
B.除去KNO3固体中少量NaCl的操作:溶解、蒸发浓缩、冷却结晶、过滤、洗涤、干燥
C.从海带浸泡液(含有I-)中得到I2的方法是:氧化、萃取、分液、蒸发结晶
D.除去Cl2中的少量HCl,将混合气依次通过蒸馏水、浓硫酸
23.铝土矿(主要含Al2O3、Fe2O3和SiO2等)是工业制备金属铝的主要原料,提取铝的一种工艺流程如图所示,下列说法正确的是( )
A.焙烧时发生了氧化还原反应
B.气体a最好用NaOH溶液吸收
C.富集渣含有SiO2,沉淀1为Fe2(CO3)3
D.母液可循环再利用或制化肥
24.实验室从含碘废液(含有CCl4、I2、I-等)中回收碘,向废液中加入Na2SO3溶液反应后进行分离除去CCl4,再向反应液中通入Cl2进行氧化、富集等系列操作获得碘单质。下列说法不正确的是:
A.加入Na2SO3溶液发生的氧化还原反应为:SO32-+I2+H2O=SO42-+2I-+2H+
B.氧化时应控制在较低温度(40℃左右),可增大Cl2的溶解度并减少I2的损失
C.分离除去CCl4的操作为萃取,应在分液漏斗中进行
D.工业上常在干海带浸泡液中通入适量氯气,再采用过滤的方法得到粗碘
25.下列说法正确的是
A.明矾常用作净水剂,是因为明矾具有杀菌消毒的功能
B.从碘水中萃取碘,可以选择裂化汽油作萃取剂
C.“酸雨”“臭氧层空洞”“光化学烟雾”都可能与氮氧化物有关
D.在海轮外壳上嵌入钠块,可减缓船体的腐蚀速率
二、填空题
26.冶炼金属的三种常用方法是:①热分解法②热还原剂法③电解法。人类用量处在前三位的金属是铁、铝、铜。(填编号)
(1)冶炼铝用到的方法是 ;(2)冶炼铁和铜的常用方法是 。
27.我国煤炭的年消耗量较大,不仅利用率低,给环境也带来了不利影响。请查阅资料,阐述如何对煤炭进行技术处理,以解决目前存在的问题 。
28.(1)在下列有机化合物①CH4、②CH2=CH2、③CH3CH2OH④CH3COOH⑤中,可用作医用消毒剂的是 (填序号,下同),可作为水果催熟剂的是 ,从煤干馏产物中可获得的液态化工原料是 ,可清除水壶中水垢的是 ,可作清洁燃料的是 。
(2)化石燃料包括 、 、 。三大合成材料包括 、 、 。
参考答案:
1.C
【详解】A.燃料电池中涉及的能量为化学能转化为电能,而火箭中液氢、煤油、液氧等燃料燃烧,化学能在发动机内转化为燃气的动能,形成高速气流喷出,产生推力,由此可知,A项错误;
B.玻璃纤维主要成分为二氧化硅、氧化铝、氧化钙、氧化硼、氧化镁、氧化钠等,属于无机材料,B项错误;
C.为了使火箭在燃料加注以及飞行过程中,外表面温度保持在0℃以上,从而避免火箭仪器、电缆等受极低温影响产生功能异常,在运载火箭储氢箱、储氧箱表面裹有10~20mm发泡塑料,目的是保温。C项正确;
D.“胖五”外壳主要材料是铝合金,利用了该材料强度高、耐腐蚀、重量轻(密度小)、成本低等特点。D项错误;
答案选C。
2.C
【详解】A.Mg在空气中点燃能与氧气发生反应生成氧化镁,故A正确;
B.Fe2O3与Al在高温条件下发生铝热反应生成氧化铝和Fe,故B正确;
C.二氧化碳通入氯化钡中不反应,故C错误;
D.Ca(OH)2 溶液与Cl2反应生成氯化钙和次氯酸钙,故D正确;
故选:C。
3.C
【详解】A.复合材料,是由两种或两种以上不同性质的材料,棉是纤维素,不是复合材料,A错误;
B.不锈钢属于合金,不是有机材料,B错误;
C.玻璃的成分是硅酸盐,属于无机非金属材料,C正确;
D.碳纤维增强网球拍是复合材料,D错误;
答案选C。
4.A
【详解】A.合金的熔点一般比各成分金属的低,有些合金没有固定熔点,A错误;
B.含碳量在2%-4.3%之间的铁合金属于生铁,含碳量在0.03%-2%之间的铁合金属于钢,B正确;
C.稀土金属可用于生产合金,如Nd-Fe合金、稀土铝合金,C正确;
D.我国最早使用的合金是青铜,D正确;
故选:A。
5.B
【详解】A.生铁和钢的主要成分都是铁的合金,故A正确;
B.二氧化硅具有良好的光学性能,通讯过程中使用的光导纤维主要成分是二氧化硅,不属于硅酸盐,故B错误;
C.石墨烯是碳纳米材料,具有电阻率低,热导率高的性能,是一种新型材料,故C正确;
D.制备玻璃的原料是纯碱、石灰石和石英砂,故D正确;
答案选B。
6.A
【详解】镁铝合金用于飞机制造业,主要利用它的密度小、强度大的性质。
7.A
【详解】A.虽然在煤的气化过程中会有一部分煤的潜在能量受到损失,但因为加工后得到的气态燃料的热利用率高,而且比较清洁,因此从总体来看将煤气化后再使用还是比较合理的,A错误;
B.CO、H2属于清洁能源,燃烧无污染,煤的气化可以减少煤直接燃烧对环境造成的粉尘污染,B正确;
C.气态燃料比固态煤更易充分燃烧,因此煤气化后作为燃料燃烧充分,热利用率高,C正确;
D.因为反应中的氧气是用空气代替的,所以经过两个反应后的混合气体中有N2、CO2、CO和H2等,除去CO、CO2后主要是合成氨的两种原料气N2和H2,D正确;
故选A。
8.D
【详解】A.根据元素周期表,同主族从上到下非金属性逐渐减弱,因此Br的非金属性弱于Cl,故A错误;
B.反应I中,Cl2置换出溴单质,则氯气发生了还原反应,故B错误;
C.蒸馏是利用各物质的沸点不同进行分离的过程,不是利用溶解度不同,故C错误;
D.反应Ⅱ是溴单质和二氧化硫反应生成硫酸和氢溴酸,其反应的化学方程式为,故D正确。
综上所述,答案为D。
9.D
【详解】A.铝性质活泼,工业上用电解氧化铝的方法冶炼,故A不选;
B.铁性质较活泼,工业上用热还原法冶炼,故B不选;
C.铜性质较活泼,工业上用热还原法冶炼,故C不选;
D.银性质不活泼,工业上用热分解氧化物的方法制取,故D选;
故选D。
10.C
【详解】A.石油分馏的产物是石油气、汽油、煤油等,均为混合物,A项正确;
B.煤的气化、液化和干馏中都有新物质生成,均为化学变化,B项正确;
C.乙炔和苯的最简式相同,分别在足量氧气中燃烧,苯和乙炔消耗的氧气质量一样多,C项错误;
D. 苯与氢气在催化剂存在的条件下生成环己烯的反应类型属于加成反应,D项正确;
答案选C。
11.B
【详解】A.NaHCO3和Na2CO3都与澄清石灰水反应生成沉淀,不能鉴别,应用氯化钙溶液鉴别,A错误;
B.制取碳酸氢钠的过程是在饱和食盐水中通入氨气和二氧化碳气体,发生的反应为:NaCl+NH3+CO2+H2O=NH4Cl+NaHCO3↓,该反应为复分解反应,B正确;
C.第③、⑤步骤中,溴元素均被氧化,但④步骤中,溴元素被还原,C错误;
D.工业上通过电解熔融MgCl2制取金属镁,D错误。
故选:B。
12.B
【详解】A.金属的冶炼是将金属矿石中将金属元素从化合物中提炼出来转化为金属单质,有新物质生成,属于化学变化,故A不符合题意;
B.石油分馏是利用沸点不同分离物质的方法,没有新物质生成,属于物理变化,故B符合题意;
C.煤的焦化又称煤的干馏,煤在隔绝空气的条件下加热,使煤的有机质产生热化学反应(分解、缩合、聚合等),生成固态的焦炭或半焦、气态煤气和液态焦油,这种煤的热解过程称为煤的焦化过程,属于化学变化,故C不符合题意;
D.海水中提取溴过程中涉及将海水中的溴离子氧化生成单质溴,有新物质生成,属于化学变化,故D不符合题意;
答案选B。
13.A
【详解】A.(I)工业电解氯化钠制取金属钠,应用④电解法,故A错误;
B.(Ⅱ)湿法炼铜是指铁与硫酸铜溶液发生置换反应制取铜,应用③活泼金属置换法,故B正确;
C.(Ⅲ)铝热法炼铬即用活泼金属铝置换制取铬,应用③活泼金属置换法,故C正确;
D.(IV)高炉炼铁即用一氧化碳等在高炉中把铁矿石还原成铁的一种连续冶金方法,应用②水煤气(或氢气,或一氧化碳)法,故D正确;
故答案选A。
14.C
【详解】为了除去粗盐中的Ca2+、Mg2+、SO42-和泥沙,加过量BaCl2溶液生成硫酸钡沉淀,除去SO42-;加过量的NaOH溶液生成氢氧化镁沉淀,除去Mg2+;加过量Na2CO3溶液生成碳酸钙、碳酸钡沉淀,除去Ca2+和过量的Ba2+;过滤后,加适量盐酸,除去OH-、CO32-,蒸发可得精盐,故选C。
【点睛】本题主要考查了在粗盐提纯中的除杂操作,在解此类题时,首先要了解需要除去的是哪些离子,然后选择适当的试剂进行除杂,在除杂质时,要注意加入试剂的量的控制以及加入试剂的顺序。
15.A
【详解】A.过滤操作中用到的玻璃仪器有:漏斗、玻璃棒、烧杯,过滤时不能用分液漏斗,故A错误;
B.碘离子被过氧化氢氧化为碘单质,发生氧化反应,故B正确;
C.碘单质遇到淀粉变蓝是碘单质的特性,故C正确;
D.碘单质在水中的溶解度不大,易溶于四氯化碳等有机溶剂,可以用四氯化碳萃取碘水中的碘单质,故D正确;
故选A.
16.A
【详解】A. Mg失火不能用CO2灭火,因为二者会反应生成MgO和C;Na失火也不能用CO2灭火,因为二者会反应生成Na2CO3和C,钠的燃烧产物过氧化钠也会与二氧化碳反应生成可以助燃的氧气,类推正确。
B. Fe3O4可写成FeO·Fe2O3,因为Fe有+2、+3两种价态;Pb3O4不可写成PbO·Pb2O3,因为Pb没有+2、+3价,而应写成2PbO·PbO2,类推错误。
C. Fe与Cl2直接化合生成FeCl3;Fe与I2直接化合只能得到FeI2,因为I2的氧化能力弱,类推错误;
D. 工业上电解熔融MgCl2制取金属镁;不能用电解熔融AlCl3的方法制取金属铝,因为熔融AlCl3不导电,类推错误。
故选A。
17.C
【详解】A.“长征七号”运载火箭使用的高效燃料液氢是非金属单质,不属于金属材料,A不符合题意;
B. “北斗三号”导航卫星使用的太阳能电池材料氮化镓属于新型无机非金属材料,B不符合题意;
C. “天宫二号”航天器所用的质量轻、强度高的材料钛合金是合金,。合金属于金属材料,C符合题意;
D.“天问一号”火星探测器增加强度、减轻重量的材料石墨纤维是C元素的单质,属于新型无机非金属材料,D不符合题意;
故合理选项是C。
18.C
【分析】合金是由两种或两种以上的金属(或金属与非金属)熔合而成的具有金属特性的物质。
【详解】A.硬铝是铝的合金,A正确;
B.青铜器一般是铜锡合金,B正确;
C.水银是单质汞,不属于合金,C错误;
D.生铁是含碳量大于2%的铁碳合金,D正确;
故选C。
19.A
【详解】A.与反应,选项A正确;
B.足量会使溶解,不可代替,选项B错误;
C.冶炼金属铝为电解法,选项C错误;
D.属于氧化还原反应,选项D错误;
答案选A。
20.B
【详解】A.干馏属于化学变化,A错误;
B.粗苯甲酸样品中的氯化钠杂质可通过重结晶除去,B正确;
C.次氯酸的电子式为,C错误;
D.二氧化硫通入紫色石蕊试液,只变红不褪色,二氧化硫的水溶液具有酸性,其漂白性不能使酸碱指示剂褪色,D错误;
故选B。
21.D
【详解】A.“碱”指纯碱,A错误;
B.是一种半导体材料,B错误;
C.“14”指质量数,C错误;
D.钛合金,含有金属钛,属于金属材料,D正确;
故答案为:D。
22.B
【详解】A. 分液时,下层液体从下口流出,上层液体从上口倒出,CCl4密度大于水,即CCl4溶液从下口流出,水层从上口倒出,故A错误;
B. 利用KNO3溶解度受温度的影响大,NaCl溶解度受温度的影响较小,除去KNO3固体中少量的NaCl,操作是溶解、蒸发浓缩、冷却结晶、过滤、洗涤、干燥,故B正确;
C. 获得I2,应先将I-氧化成I2,利用I2易溶于有机溶剂,加入苯或CCl4萃取碘水的碘,最后蒸馏获得I2,故C错误;
D. Cl2能溶于水,因此除去Cl2中少量的HCl,先通过饱和食盐水,然后再通过浓硫酸,故D错误;
答案:B。
23.D
【详解】A.焙烧是加入硫酸铵,硫酸铵属于强酸弱碱盐,显酸性,会将氧化铝转化成铝离子,氧化铁转化为铁离子,没有化合价的变化,不属于氧化还原反应,故A错误;
B.气体a是氨气,最好用硫酸来吸收,故B错误;
C.富集渣含有二氧化硅,Fe2(CO3)3易水解,沉淀1是Fe(OH)3,故C错误;
D.母液中含有大量的硫酸铵,硫酸铵可返回焙烧工序循环使用或制作氮肥,故D正确;
答案选D。
24.C
【详解】A. 加入Na2SO3溶液与I2发生的氧化还原反应为:,故A正确;
B. Cl2的溶解度随着温度的升高而降低,I2温度较高时会升华,氧化时应控制在较低温度(40℃左右),可增大Cl2的溶解度并减少I2的损失,故B正确;
C. CCl4与水互不相溶,分离除去CCl4的操作为分液,故C错误
D. 工业上常在干海带浸泡液中通入适量氯气,再采用过滤的方法得到粗碘,故D正确;
故答案选:C。
25.C
【详解】A.明矾中的铝离子能水解为氢氧化铝胶体,氢氧化铝胶体能吸附水中的悬浮颗粒,可以净水,但是没有杀菌消毒的功能,故A错误;
B.裂化汽油中含有不饱和烃,会与碘发生加成反应,不能用裂化汽油作萃取剂萃取碘水中的碘,故B错误;
C.酸雨与大量排放SO2及氮氧化物有关,臭氧空洞的形成与氟氯烃或氮氧化物在大气中泄漏与臭氧(O3)发生一系列连锁反应有关;光化学烟雾是大量汽车尾气排放的碳氢化合物(CxHy)、CO和氮氧化物在强光下引起的一系列光化学反应所致,都可能与氮氧化物有关,故C正确;
D.在海轮外壳上嵌入钠块,钠会与海水发生反应生成氢氧化钠和氢气,钠块会消失,不可以减缓船体的腐蚀速率,故D错误;
故选C。
26. ③ ②
【分析】根据金属的冶炼方法解答。
【详解】⑴工业上用电解熔融氧化铝的方法冶炼铝,属于电解法,故答案为:③;
⑵工业上用CO还原氧化铁、氧化铜冶炼铁和铜,属于热还原剂法,故答案为:②。
27.经过煤的气化、液化、干馏等化学加工使煤转化为气体,液体,固体燃料,提高煤的利用率
【详解】为了提高煤的利用率,以煤为原料,经过煤的气化、液化、干馏等化学加工使煤转化为气体,液体,固体燃料以及化学品的过程,生产出各种化工产品的工业。新一代煤化工技术是指以煤气化为龙头,以一碳化工技术为基础,合成、制取各种化工产品和燃料油的煤炭洁净利用技术,与电热等联产可以实现煤炭能源效率最高、有效组分最大程度转化、投资运行成本最低和全生命周期污染物排放最少的目标。
28. ③ ② ⑤ ④ ① 煤 石油 天然气 塑料 合成纤维 合成橡胶
【详解】(1)75%的乙醇可用作医用消毒剂,答案选③;CH2=CH2可促进果实成熟,可作为水果催熟剂的是②;煤干馏产物中获得的液态化工原料苯及其同系物,从煤干馏产物中可获得的液态化工原料是⑤;水垢的主要成分是碳酸钙,能与乙酸反应,可清除水壶中水垢的是④;甲烷只含碳和氢,化学性质不活泼,常用作燃料,可作清洁燃料的是①。
(2)化石燃料包括煤、石油、天然气。三大合成材料包括塑料、合成纤维、合成橡胶。
必修 第二册第一节 自然资源的开发利用测试题: 这是一份必修 第二册<a href="/hx/tb_c4000054_t7/?tag_id=28" target="_blank">第一节 自然资源的开发利用测试题</a>,共17页。试卷主要包含了单选题,填空题等内容,欢迎下载使用。
高中化学第一节 自然资源的开发利用当堂达标检测题: 这是一份高中化学<a href="/hx/tb_c4000054_t7/?tag_id=28" target="_blank">第一节 自然资源的开发利用当堂达标检测题</a>,共17页。试卷主要包含了单选题,填空题等内容,欢迎下载使用。
化学必修 第二册第一节 自然资源的开发利用课时作业: 这是一份化学必修 第二册<a href="/hx/tb_c4000054_t7/?tag_id=28" target="_blank">第一节 自然资源的开发利用课时作业</a>,共15页。试卷主要包含了单选题,填空题等内容,欢迎下载使用。

