中考化学一轮复习考点汇编考点 05 氧气(含解析)
展开考点 05 氧气
★考点归纳【有笔记归纳、易错点、容量大试题、随时可用】
归纳1 氧气的物理性质
归纳2 氧气的化学性质
归纳3 化合反应和氧化反应
归纳4 会写反应文字表达式和符号式
归纳5 解题知识技巧和易错点归纳
归纳6 重要化学反应文字表达式、符号表达式及现象归纳
归纳7 化学用语提前记忆
归纳8 2018年、 2019年、2020年、2021年、2022年五年化学中考试题《氧气》汇编(容量大、一次下载、值得拥有)
(可供考生、教师:暑期自学、学霸笔记、备课、新课、期中复习、期末复习、
重点高中自主招生考试、中考备考复习、组卷等等所用)
归纳1 氧气的物理性质
颜色:_无__;气味:_无__;溶解性:_不易溶于水__;密度:比空气_大__。
归纳2 氧气的化学性质
氧气是一种化学性质_比较活泼__的气体。在一定条件下,能与许多物质发生化学反应,同时放出_热量__。氧气在反应中提供氧,因此氧气具有_氧化__性,是常用的氧化剂。
(1)木炭:在空气中燃烧,发出_红光__,放出_热量__;在氧气中燃烧,比在空气中燃烧更_旺__,发出_白光__,放出_热量__,生成能使_澄清石灰水变浑浊__的气体,化学方程式为_C+O2CO2__。
(2)硫:在空气中燃烧,产生微弱的_淡蓝__色火焰,生成有_刺激性气味__的气体;在氧气中燃烧,产生_蓝紫__色火焰,生成有_刺激性气味__的气体,放出大量热量,化学方程式为_S+O2SO2__。
(3)铁丝:在空气中_不燃烧__;在氧气中_剧烈__燃烧,_火星四射__,放出大量_热量__,生成_黑色固体__,化学方程式为_3Fe+2O2Fe3O4__。
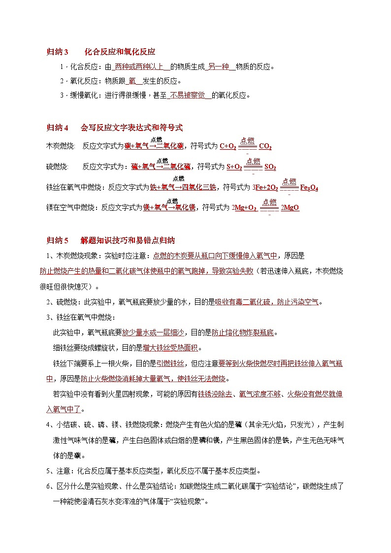
归纳3 化合反应和氧化反应
1.化合反应:由_两种或两种以上__的物质生成_另一种__物质的反应。
2.氧化反应:物质跟_氧__发生的反应。
3.缓慢氧化:进行得很缓慢,甚至_不易被察觉__的氧化反应。
点燃
归纳4 会写反应文字表达式和符号式
点燃
木炭燃烧: 反应文字式为碳+氧气→二氧化碳,符号式为C+O2CO2
点燃
硫燃烧: 反应文字式为:硫+氧气→二氧化硫,符号式为S+O2SO2
点燃
铁丝在氧气中燃烧:反应文字式为铁+氧气→四氧化三铁,符号式为3Fe+2O2Fe3O4
镁在空气中燃烧:反应文字式为镁+氧气→氧化镁,符号式为2Mg+O2 2MgO
归纳5 解题知识技巧和易错点归纳
1、 木炭燃烧现象:实验时应注意:点燃的木炭要从瓶口向下缓慢伸入氧气中,原因是
防止燃烧产生的热量和二氧化碳气体使瓶中的氧气跑掉,导致实验失败(若迅速伸入瓶底,木炭燃烧很旺但很快熄灭)。
2、 硫燃烧:此实验中,氧气瓶底要放少量的水,目的是吸收有毒二氧化硫,防止污染空气。
3、铁丝在氧气中燃烧:
此实验中,氧气瓶底要放少量水或一层细沙,目的是防止熔化物炸裂瓶底。
细铁丝要绕成螺旋状,目的是增大铁丝受热面积。
铁丝下端要系上一根火柴,目的是引燃铁丝,但应注意要等到火柴快燃尽时再把铁丝伸入氧气瓶
中,原因是防止火柴燃烧消耗掉大量氧气,使铁丝无法燃烧。
若实验中没有看到火星四射现象,可能的原因有铁锈没除去、氧气浓度不够、火柴没有燃尽就伸
入氧气中了。
4、小结碳、硫、磷、镁、铁燃烧现象:燃烧产生有色火焰的是硫(其余无火焰,只发光),产生刺激性气味气体的是硫,产生白色固体或白烟的是磷和镁,产生黑色固体的是铁,产生无色无味气体的是碳。
5、注意:化合反应属于基本反应类型,氧化反应不属于基本反应类型。
6、区分什么是实验现象、什么是实验结论:如碳燃烧生成二氧化碳属于“实验结论”,碳燃烧生成了一种能使澄清石灰水变浑浊的气体属于“实验现象”。
7、提醒:①氧气溶解能力不大,但水中溶解少量氧气即可供水中生物呼吸、生存。②氧气化学性质比较活泼,在与其他物质反应中常用作氧化剂,有氧化性,氧气能支持燃烧、能供给呼吸就是氧化性的具体体现。
8、区别:燃烧是实验现象,点燃是实验条件。
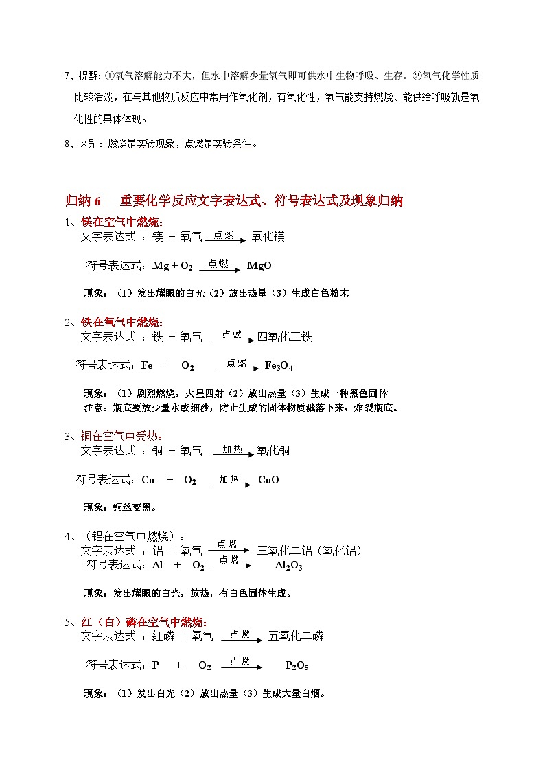
归纳6 重要化学反应文字表达式、符号表达式及现象归纳
1、镁在空气中燃烧:
文字表达式 :镁 + 氧气 氧化镁
符号表达式:Mg + O2 MgO
现象:(1)发出耀眼的白光(2)放出热量(3)生成白色粉末
2、铁在氧气中燃烧:
文字表达式 :铁 + 氧气 四氧化三铁
符号表达式:Fe + O2 Fe3O4
现象:(1)剧烈燃烧,火星四射(2)放出热量(3)生成一种黑色固体
注意:瓶底要放少量水或细沙,防止生成的固体物质溅落下来,炸裂瓶底。
3、铜在空气中受热:
文字表达式 :铜 + 氧气 氧化铜
符号表达式:Cu + O2 CuO
现象:铜丝变黑。
4、(铝在空气中燃烧):
文字表达式 :铝 + 氧气 三氧化二铝(氧化铝)
符号表达式:Al + O2 Al2O3
现象:发出耀眼的白光,放热,有白色固体生成。
5、红(白)磷在空气中燃烧:
文字表达式 :红磷 + 氧气 五氧化二磷
符号表达式:P + O2 P2O5
现象:(1)发出白光(2)放出热量(3)生成大量白烟。
6、硫粉在空气中燃烧:
文字表达式 :硫 + 氧气 二氧化硫
符号表达式:S + O2 SO2
现象:A、在纯的氧气中
发出明亮的蓝紫火焰,放出热量,生成一种有刺激性气味的气体。
B、在空气中燃烧
(1)发出淡蓝色火焰(2)放出热量(3)生成一种有刺激性气味的气体。
7、碳在氧气中充分燃烧:
文字表达式 :碳 + 氧气 二氧化碳
符号表达式:C + O2 CO2
现象:(1)发出白光(2)放出热量(3)澄清石灰水变浑浊
8、蜡烛在空气中燃烧
文字表达式 :石蜡 + 氧气 水 + 二氧化碳
O2 H2O CO2
现象:在氧气中燃烧发出白光,在空气中燃烧发黄光,集气瓶的内壁有水珠出现,并生成能使澄清的石灰水变浑浊的气体。
归纳7 化学用语提前记忆
原子序数
11
12
13
14
15
16
17
18
19
20
拼音
nà
měi
lǚ
guī
lín
liú
lǜ
yà
jiǎ
gài
元素名称
钠
镁
铝
硅
磷
硫
氯
氩
钾
钙
★五年真题
2022年中考真题
1.(2022年邵阳市中考) 空气是一种十分重要的自然资源,空气成分中,能供给呼吸的气体是( )
A. 氮气 B. 氧气
C. 稀有气体 D. 二氧化碳
【答案】B
【解析】
【详解】能供给呼吸的气体是氧气,故选B。
2.(2022年邵阳市中考) 下列物质,在空气中加热只能发生红热现象,不能燃烧;但在氧气中点燃能剧烈燃烧,火星四射,生成黑色固体的是( )
A. 红磷 B. 铁丝 C. 木炭 D. 硫
【答案】B
【解析】
【详解】A、红磷在空气和氧气中燃烧,均产生大量白烟,放出热量,不符合题意;
B、铁丝在空气中不能燃烧,只能烧至红热,铁在氧气中剧烈燃烧、火星四射、生成黑色固体,符合题意;
C、木炭在空气中燃烧,烧至红热,生成能使澄清石灰水变浑浊气体,木炭在氧气中燃烧,发出白光,放出热量,生成能使澄清石灰水变浑浊的气体,不符合题意;
D、硫在空气中燃烧,发出淡蓝色火焰,放出热量,生成具有刺激性气味的气体,硫在氧气中燃烧,发出明亮的蓝紫色火焰,生成具有刺激性气味的气体,不符合题意。
故选B。
3. (2022年湖北省十堰市中考)下列有关说不正确的是( )
A. 氮气常用作保护气,说明氮气在常温下化学性质不活泼
B. 鱼类能在水中生存,说明氧气易溶于水
C. 气焊时用纯氧代替空气使气体燃烧更剧烈,以获得更高温度
D. 将食物放置冰箱冷藏,以延长它的保质期
【答案】B
【解析】
【详解】A、氮气常用作保护气,是因为氮气在常温下化学性质不活泼,故选项说法正确;
B、鱼类能在水中生存,说明水中含有一定量的氧气,而不是氧气易溶于水,故选项说法错误;
C、氧气具有助燃性,气焊时用纯氧代替空气使气体燃烧更剧烈,以获得更高温度,故选项说法正确;
D、将食物放置冰箱冷藏,分子运动慢,不易与氧气反应,可以延长它的保质期,故选项说法正确。
故选:B。
4. (2022年抚顺本溪辽阳市中考)下列对生产、生活中一些做法的解释,错误的是( )
A. 工业生产中氧气可用于炼钢,是因为氧气具有可燃性
B. 用洗涤剂清洗油污,其原理是洗涤剂对油污有乳化功能
C. 家庭电路中常用铜作导线,是利用了铜具有良好的导电性
D. 焊接金属时常用氮气作保护气,是因为氮气化学性质不活泼
【答案】A
【解析】
【详解】A、工业生产中氧气可用于炼钢,是因为氧气具有氧化性,错误;
B、用洗涤剂清洗油污,其原理是洗涤剂对油污有乳化功能,可以把油污以小液滴形式分散到水中,被水冲走,正确;
C、家庭电路中常用铜作导线,是利用了铜具有良好的导电性,正确;
D、焊接金属时常用氮气作保护气,是因为氮气化学性质不活泼不容易参加化学反应,正确;
故选A。
5.(2022年湖北省十堰市中考)为了达到实验目的,下列实验方案设计不合理的是( )
选项
实验目的
实验方案
A
区分O2和CO2
分别将燃着的木条伸入盛有气体的集气瓶中
B
除去氯化钠固体中的少量氯化镁
先加水溶解,然后加入适量氢氧化钠溶液,过滤,最后将滤液蒸发结晶
C
除去铜粉中的少量碳粉
在空气中充分灼烧
D
区分四种白色固体:碳酸钙、氢氧化钠、硝酸铵、氯化钠
分别取样,加适量水,观察现象
A. A B. B C. C D. D
【答案】C
【解析】
【分析】根据原物质和杂质的性质选择适当的除杂剂和分离方法,所谓除杂(提纯),是指除去杂质,同时被提纯物质不得改变。除杂质至少要满足两个条件:①一般加入的试剂只能与杂质反应,不能与原物质反应;②反应后不能引入新的杂质。
【详解】A、氧气有助燃性,将燃着的木条伸入盛有氧气的集气瓶中,木条燃烧的更旺,二氧化碳不燃烧也不支持燃烧,将燃着的木条伸入盛有二氧化碳的集气瓶中,木条熄灭,可以鉴别,故选项实验方案设计合理;
B、氯化镁和氢氧化钠能反应生成氢氧化镁沉淀和氯化钠,过滤,最后将滤液蒸发结晶,能除去杂质,且没有引入新的杂质,符合除杂原则,故选项实验方案设计合理;
C、除去铜粉中的少量碳粉在空气中充分灼烧,碳粉和氧气反应生成二氧化碳,铜和氧气反应生成氧化铜,不仅除去了杂质,也除去了原物质,不符合除杂原则,故选项实验方案设计不合理;
D、区分四种白色固体:碳酸钙、氢氧化钠、硝酸铵、氯化钠,加水,碳酸钙不溶于水,氢氧化钠溶于水放出大量的热,硝酸铵溶于水会吸收大量的热,氯化钠溶于水,温度变化不大,可以鉴别,故选项实验方案设计合理。
故选:C。
6. (2022年贵州省铜仁市中考)下列说法正确的是( )
A. 将CO2通入紫色石蕊溶液中,溶液变红,说明CO2能使紫色石蕊溶液变红
B. 硫在氧气中剧烈燃烧,产生淡蓝色火焰,生成一种刺激性气味的气体
C. 金刚石和石墨物理性质存在明显差异是由于它们的碳原子排列方式不同
D. 盐是由金属离子和酸根离子构成的化合物,则盐中一定含有金属离子
【答案】C
【解析】
【详解】A、将CO2通入紫色石蕊溶液中,溶液变红,说明CO2溶于水形成碳酸,碳酸显酸性,碳酸能使紫色石蕊溶液变红,故说法错误;
B、硫在氧气中剧烈燃烧,产生明亮的蓝紫色火焰,生成一种刺激性气味的气体,故说法错误;
C、金刚石和石墨物理性质存在明显差异是由于它们的碳原子排列方式不同,故说法正确;
D、盐是由金属离子(铵根离子)和酸根离子构成的化合物,则盐中不一定含有金属离子,故说法错误;
故选C。
7. (2022年盘锦市中考)下列说法中错误的是( )
A. 水是由H、O两种元素组成的 B. 生铁的硬度小于纯铁
C. 氧气约占空气体积的五分之一 D. 洗涤剂可以乳化油污
【答案】B
【解析】
【详解】A、由水的化学式可知,水是氢元素与氧元素组成的氧化物,选项正确;
B、合金的硬度大于纯金属的硬度,生铁是一种铁合金,则生铁的硬度大于纯铁,选项错误;
C、空气中氧气的体积分数约为21%,即氧气约占空气体积的五分之一,选项正确;
D、洗涤剂具有乳化作用,能够乳化油污,选项正确;
故选B。
8.(2022年盘锦市中考) 下列说法中正确的是( )
A. 缺碘会引起甲状腺肿大,所以生活中要适量补充碘元素
B. 氧气的化学性质很活泼,所以许多物质能在氧气中燃烧
C. 金刚石和石墨都由碳元素组成,所以二者性质都相同
D. CO具有可燃性,所以可用点燃的方法除去CO2中少量CO
【答案】A
【解析】
【详解】A、缺碘会引起甲状腺肿大,过量也会引起甲状腺肿大,所以生活中要适量补充碘元素,说法正确;
B、氧气的化学性质比较活泼,一定条件下能与许多物质发生反应,说法错误;
C、金刚石和石墨都由碳元素组成,所以二者化学性质相同,但由于碳原子的排列方式不同,物理性质差异很大,说法错误;
D、CO具有可燃性,用点燃的方法除去CO2中少量CO,因为二氧化碳不能燃烧,也不支持燃烧,所以点不着,则不可用点燃的方法除去CO2中少量CO,应通过灼热的氧化铜,说法错误。
故选A。
9. (2022年邵阳市中考)有关下列图像描述,正确的是( )
A. 表示向硫酸铜溶液中不断滴入氢氧化钡溶液
B. 表示将两份质量相等的固体物质分别加热制取氧气
C. 表示向一定温度下氢氧化钙的饱和溶液中加入少量氧化钙固体
D. 表示向等质量的镁条和铝条中分别加入足量的溶质质量分数相同的稀硫酸
【答案】A
【解析】
【详解】A、向硫酸铜溶液中不断滴入氢氧化钡溶液,硫酸铜和氢氧化钡溶液反应生成硫酸钡沉淀和氢氧化铜沉淀,随着反应的进行,溶液的质量逐渐只减少,至完全反应减少至0,继续滴加氢氧化钡溶液,溶液的质量又开始增加,故选项图像正确;
B、将两份质量相等的固体物质中,纯氯酸钾中含有的氯酸钾多,最终纯氯酸钾产生的氧气的质量多;有催化剂的反应速率快,至完全反应所需时间短,故选项图像错误;
C、氧化钙能与水反应生成氢氧化钙,溶液中溶剂质量减少,有氢氧化钙析出,则溶液质量减少,故选项图像错误;
D、向等质量的镁条和铝条中分别加入足量的溶质质量分数相同的稀硫酸,若消耗硫酸相同,则生成氢气质量相同,故开始两斜线重合,后因硫酸过量,根据公式的值与产生氢气质量成正比,则铝消耗的硫酸多,生成的氢气多,拐点高些,故选项图像错误;
故选:A。
10. (2022年福建省中考)下列实验方案能达到实验目的的是( )
实验目的
实验方案
A
鉴别(NH4)2SO4和K2SO4
取样,与熟石灰混合研磨,闻气味
B
检验二氧化碳是否集满
将燃着的木条伸入集气瓶中
C
除去氮气中的少量氧气
将气体通过灼热的木炭
D
探究锌、铁、铜的金属活动性顺序
将铜丝、铁丝分别插入硫酸锌溶液中
A. A B. B C. C D. D
【答案】A
【解析】
【详解】A、加入的熟石灰会与硫酸铵反应生成硫酸钙、氨气和水,氨气有刺激性气味,而硫酸钾与熟石灰固体不反应,现象不同,能够鉴别,选项正确;
B、检验二氧化碳是否集满,应将燃着的木条平置于集气瓶口,木条熄灭,则已满,不能伸到瓶中,选项错误;
C、除去氮气中的少量氧气,将气体通入灼热的木炭,木炭会与氧气反应生成二氧化碳,虽能除去氧气,但引入新杂质二氧化碳,故不能完成除杂,选项错误;
D、将铜丝、铁丝分别插入硫酸锌溶液中,铜和铁都不能与硫酸锌反应,无明显现象,故只能证明锌最活泼,无法验证铜和铁的活动性顺序,选项错误;
答案为:A。
11. (2022年广东省中考)下列属于纯净物的是( )
A. 汽水 B. 氢气 C. 黄铜 D. 空气
【答案】B
【解析】
【详解】A、汽水是由碳酸、水等混合而成,属于混合物,不符合题意;
B、氢气由同种物质组成,属于纯净物,符合题意;
C、黄铜由铜、锌等混合而成,属于混合物,不符合题意;
D、空气由氮气、氧气等混合而成,属于混合物,不符合题意。
故选B。
12.(2022年湖南省衡阳市中考)下列物质含有氧分子的是( )
A.H2O2 B.O2 C.KMnO4 D.NO2
【答案】B
【解析】
A、过氧化氢由过氧化氢分子构成,不含氧分子,不符合题意;
B、氧气由氧分子构成,符合题意;
C、高锰酸钾由钾离子和高锰酸根离子构成,不含氧分子,不符合题意;
D、二氧化氮由二氧化氮分子构成,不含氧分子,不符合题意。
故选B。
13.(2022年云南省中考)绿色植物进行光合作用时,生成的能供给动植物呼吸的气体是( )
A.N2 B.O2 C.CO2 D.Ne
【答案】B
【解析】
A、氮气不支持呼吸,选项错误;
B、氧气支持呼吸,能供给动植物呼吸,选项正确;
C、二氧化碳参与植物的光合作用,但不支持呼吸,选项错误;
D、氖气是一种稀有气体,不支持呼吸,不能供给动植物呼吸,选项错误,故选B。
14.(2022年陕西省中考B卷)化学物质使世界异彩纷呈。下列物质属于化合物的是( )
A.红色的葡萄酒
B.紫色的高锰酸钾
C.淡蓝色的液氧
D.银白色的不锈钢
【答案】B
【解析】根据混合物、纯净物、化合物、单质的定义分析判断。
A、葡萄酒含有酒精和其他物质,是由多种物质组成的属于混合物,不符合题意;
B、高锰酸钾是由钾元素、锰元素和氧元素组成的纯净物属于化合物,符合题意;
C、液氧是液态的氧气,是由氧元素组成的纯净物属于单质,不符合题意;
D、不锈钢是铁的合金,合金是由多种物质组成的混合物,不符合题意;
答案为:B。
15.(2022年湖南省怀化市中考)下列物质属于氧化物的是( )
A.KMnO4 B.H2SO4 C.O2 D.Fe2O3
【答案】D
【解析】氧化物指的是由两种元素组成的化合物,其中一种元素是氧元素的化合物。
A、KMnO4是由三种元素组成的化合物,不符合氧化物的概念,故A错误;
B、H2SO4是由三种元素组成的化合物,不符合氧化物的概念,故B错误;
C、O2是由一种元素组成的单质,不符合氧化物的概念,故C错误;
D、Fe2O3是由两种元素组成的化合物,其中一种元素是氧元素,属于氧化物,故D正确。
故选D。
16.(2022年陕西省中考B卷)化学实验中常会出现一些“出乎意料”的现象或结果,下列各项对相关异常情况的解释不合理的是( )
实验
异常情况
未看到火星四射
滤液浑浊
测定结果偏大
澄清石灰水未变浑浊
选项
A.可能是温度未达到铁丝的着火点
B.可能是滤纸破损
C.可能是红磷的量不足
D.可能是二氧化碳中混有氯化氢气体
A.A B.B C.C D.D
【答案】C
【解析】
A.铁丝在氧气中剧烈燃烧,火星四射,但若温度未达到着火点,铁丝则不能燃烧,该选项解释合理;
B.过滤时滤纸破损,会使泥沙流入烧杯中,使滤液仍浑浊,该选项解释合理;
C.测定空气中氧气的含量时,若红磷的量不足,则无法完全消耗氧气,使测得结果偏小,而不是偏大,该选项解释不合理;
D.浓盐酸具有挥发性,使制取的二氧化碳中可能混有氯化氢气体,氯化氢会与澄清石灰水中的氢氧化钙发生中和反应生成氯化钙和水,二氧化碳不与氯化钙反应,则澄清石灰水不变浑浊,该选项解释合理,
故选C。
17.(2022年湖南省衡阳市中考)下列有关实验现象描述正确的是( )
A.细铁丝在氧气中燃烧生成红色固体 B.红磷在空气中燃烧产生大量白烟
C.Na2CO3溶液中滴加澄清石灰水,无明显现象 D.硝酸铵溶于水时会放出大量的热
【答案】B
【解析】
A、铁丝在氧气中燃烧生成四氧化三铁,四氧化三铁为黑色固体,故选项说法错误;
B、红磷在空气中燃烧生成五氧化二磷,五氧化二磷是固体小颗粒,故红磷在空气中燃烧产生大量白烟,选项说法正确;
C、澄清石灰水的主要成分是氢氧化钙,氢氧化钙能与碳酸钠反应生成碳酸钙沉淀与氢氧化钠,故Na2CO3溶液中滴加澄清石灰水,能观察到有白色沉淀生成,选项说法错误;
D、硝酸铵溶于水时吸收热量,故选项说法错误;
故选B。
18.(2022年云南省昆明市中考)下列未计入空气质量评价的主要污染物的是( )
A.PM2.5 B.NO2 C.CO D.O2
【答案】D
【解析】目前计入空气污染指数的项目有:二氧化硫、一氧化碳、二氧化氮、可吸入颗粒及臭氧等。
A、PM2.5(细颗粒物)属于空气污染物,是计入空气质量评价的主要污染物,故A不符合题意;
B、二氧化氮属于空气污染物,是计入空气质量评价的主要污染物,故B不符合题意;
C、一氧化碳属于空气污染物,是计入空气质量评价的主要污染物,故C不符合题意;
D、氧气是空气的主要成分,不属于空气污染物,故D符合题意;
故选D。
19.(2022年湖南省衡阳市中考)逻辑推理是一种重要的化学思维方法。下列推理正确的是( )
A.常温下,酸性溶液的pH小于7,所以pH小于7的溶液一定呈酸性
B.H2O和H2O2的组成元素相同,所以它们的化学性质相同
C.离子是带电荷的粒子,所以带电荷的粒子一定是离子
D.氧化物中都含有氧元素,所以含有氧元素的化合物都是氧化物
【答案】A
【解析】
A、常温下,酸性溶液的pH小于7,则pH小于7的溶液一定呈酸性,故选项推理正确;
B、H2O和H2O2的组成元素相同,但是水由水分子构成,过氧化氢由过氧化氢分子构成,分子构成不同,化学性质不同,故选项推理不正确;
C、离子是带电荷的粒子,但带电荷的粒子不一定是离子,如质子、电子不属于离子,故选项推理不正确;
D、氧化物是由两种元素组成的化合物中,其中一种元素是氧元素,氧化物中都含有氧元素,但含有氧元素的化合物不一定属于氧化物,如氯酸钾由三种元素组成,不属于氧化物,故选项推理不正确。
故选A。
20.(2022年四川省自贡市中考)下列化学方程式正确的是( )
A.点燃天然气:CH4+2O22H2O+CO2↑
B.铁粉溶于稀盐酸:2Fe+6HCl═2FeCl3+3H2↑
C.硫在空气中燃烧:S+O2SO2
D.高炉炼铁:Fe2O3+CO2Fe+CO2
【答案】C
【解析】
A、天然气的主要成分是甲烷,甲烷完全燃烧生成水和二氧化碳,反应的化学方程式为:,反应物中有气体,生成物中的气体后不加气体符号,故A错误;
B、铁粉溶于稀盐酸生成氯化亚铁和氢气,反应的化学方程式为:,故 B错误;
C、硫在空气中燃烧生成二氧化硫,反应的化学方程式正确,故C正确;
D、高炉炼铁的反应原理是氧化铁和一氧化碳反应生成二氧化碳和铁,化学方程式未配平,正确反应的化学方程式为:,故D错误。
故选:C。
21.(2022年江苏省扬州市中考)1783年,拉瓦锡研究水的组成,装置示意图如下,将水加热成蒸气通过灼热的铁管,一段时间后,在出口处收集到一种可燃性气体。实验后称量发现水的质量减少,铁管质量增加,拉瓦锡研究并判断铁转化为氧化物。下列说法正确的是( )
A.实验中收集到的可燃性气体可能是氢气
B.铁在该实验中起催化剂作用
C.实验中水蒸气减少的质量等于铁管增加的质量
D.该实验推翻了“水是单一元素物质”的观点
【答案】AD
【解析】
A、根据质量守恒定律,反应前后元素的种类不变,反应前水中含有氢、氧元素,铁中含有铁元素,生成物中也只能含有氢、氧、铁元素,所以生成的可燃性气体可能是氢气,故A正确;
B、催化剂只改变反应速率,反应前后本身的质量和化学性质不变,实验中,铁管质量增加,因此铁不是催化剂,故B错误;
C、实验后还生成了氢气,所以实验中水蒸气减少的质量等于铁管增加的质量和生成的氢气的质量,故C错误;
D、从该实验中可得出,水是由氢、氧元素组成的,故D正确。
故选AD。
22.(2022年湖南省怀化市中考)下列说法正确的是( )
A.水灭火的原理是降低可燃物的着火点
B.加碘食盐中的碘是指碘单质
C.实验室用氯酸钾制取氧气时,二氧化锰做催化剂
D.为方便运输,将烟花厂建在市中心
【答案】C
【解析】
A、可燃物的着火点一般是不会改变的,水灭火的原理是把温度降低可燃物的着火点以下,错误;
B、加碘食盐中的碘指的是碘元素,不是碘单质,错误;
C、实验室单独用氯酸钾制取氧气比较慢,为了加快反应,通常用二氧化锰做催化剂,正确;
D、将烟花厂有爆炸的危险,建在市中心,不合理,会发生爆炸事故,错误;
故选C。
23.(2022年山东省泰安市中考)物质的性质决定用途。下列物质的用途中利用其化学性质的是( )
A.氧气用于气焊 B.干冰用于人工降雨
C.铜用于制导线 D.活性炭用于除冰箱异味
【答案】A
【解析】
A、氧气用于气焊,是因为氧气具有助燃性,助燃性属于化学性质;
B、干冰用于人工降雨,是因为干冰升华吸热,不需要通过化学变化就能表现出来,利用的是其物理性质;
C、铜用于制导线,是因为铜具有良好的导电性,导电性属于物理性质;
D、活性炭用于除冰箱异味,是因为活性炭具有吸附性, 吸附性属于物理性质。
故选A。
24.(2022年湖南省怀化市中考)下列化学方程式正确的是( )
A.
B.
C.
D.
【答案】A
【解析】
A、一氧化碳在高温下和氧化铁反应生成二氧化碳和铁,;正确;
B、化学方程式没有配平,氢氧化钠和硫酸反应生成硫酸钠和水,;错误;
C、铜活动性较弱,不能和稀盐酸反应,错误;
D、氢氧化钠和硫酸反应生成硫酸钠和水,;错误;
故选A。
25.(2022年湖南省怀化市中考)除去下列物质中的少量杂质,所选除杂试剂及方法不正确的是( )
选项
物质
杂质
除杂试剂及方法
A
KCl
MnO2
加水溶解、过滤、蒸发
B
H2
HCl
先通入氢氧化钠溶液,再通入浓硫酸
C
Cu
CuO
加入过量的稀硫酸,过滤、洗涤、干燥
D
CO2
CO
将气体点燃
A.A B.B C.C D.D
【答案】D
【解析】
A、氯化钾溶于水、二氧化锰不溶于水,加水溶解、过滤分离出滤液、蒸发结晶得到氯化钾,选项A正确;
B、先通入氢氧化钠溶液,氢氧化钠吸收氯化氢气体,再通入浓硫酸进行干燥,得到纯净的氢气,选项B正确;
C、稀硫酸和铜不反应,稀硫酸和氧化铜生成易溶于水的硫酸铜,过滤分离出铜固体,洗涤、干燥,得到铜,选项C正确;
D、二氧化碳不燃烧,也不支持燃烧,二氧化碳中混有少量一氧化碳无法点燃,且使用点燃的方法容易引入新的杂质气体,选项D不正确。
故选D。
26.(2022年四川省南充市中考)观察实验现象是科学探究的必要步骤,下列对实验现象描述错误的是( )
A.木炭在氧气中燃烧后生成黑色固体
B.少量二氧化碳通入澄清石灰水中,溶液变浑浊
C.硫酸铜溶液中加入氢氧化钠溶液,出现蓝色沉淀
D.稀盐酸中加入少量铁锈,溶液变为黄色
【答案】A
【解析】
A、木炭在氧气中燃烧,发出白光,生成使澄清石灰水变浑浊气体,说法不正确,符合题意;
B、二氧化碳和石灰水中溶质氢氧化钙反应生成碳酸钙白色沉淀,故少量二氧化碳通入澄清石灰水中,溶液变浑浊,说法正确,不符合题意;
C、硫酸铜和氢氧化钠反应生成氢氧化铜蓝色沉淀,故硫酸铜溶液中加入氢氧化钠溶液,出现蓝色沉淀,说法正确,不符合题意;
D、铁锈的主要成分是氧化铁,盐酸和氧化铁反应生成氯化铁和水,含铁离子的溶液为黄色,故稀盐酸中加入少量铁锈,溶液变为黄色,说法正确,不符合题意。
故选A。
27.(2022年山东省泰安市中考)宏观辨识与微观探析是化学学科的核心素养之一、下列宏观事实的微观解释错误的是( )
A.自然界中水的天然循环一水分子不断运动的结果
B.氧气经压缩储存在钢瓶中一氧气分子体积变小了
C.一滴水中大约含有1.67×1021个水分子一水分子很小
D.氧气和液氧都能支持燃烧一物质的分子相同,其化学性质相同
【答案】B
【解析】
A、自然界中水的天然循环,说明水分子不断运动的结果,故选项说法正确;
B、氧气经压缩储存在钢瓶中,是因为分子之间有间隔,气体受压后,氧气分子间隔变小,分子体积不变,故选项说法错误;
C、一滴水很小,但其中大约含有1.67×1021个水分子,说明水分子很小,故选项说法正确;
D、物质的分子相同,其化学性质相同,氧气和液氧都能支持燃烧是因为都是由氧分子构成,故选项说法正确;
故选B。
28.(2022年四川省南充市中考)归纳和推理是重要的科学思维方法,下列说法合理的是( )
A.催化剂的质量在化学反应前后不变,因此在反应前后质量不变的物质一定是催化剂
B.洗涤剂通过乳化作用去除油污,因此去除油污的原理都是利用乳化作用
C.溶液具有均一性和稳定性,因此均一、稳定的液体一定是溶液
D.酸与碱作用生成盐和水的反应叫中和反应,但生成盐和水的反应不一定是中和反应
【答案】D
【解析】
A、化学反应前后,催化剂的质量不变,但是在化学反应前后,质量不变的物质不一定是催化剂,还可能是不参与反应的杂质,不符合题意;
B、洗涤剂去除油污,是因为洗涤剂具有乳化作用,但是去除油污的原理不一定是利用乳化作用,如汽油去除油污,是因为汽油能溶解油污,不符合题意;
C、溶液是均一、稳定的混合物,但是均一、稳定的液体不一定是溶液,如水是均一、稳定的液体,但是水属于纯净物,不符合题意;
D、酸与碱作用生成盐和水的反应是中和反应,但是生成盐和水的反应不一定是中和反应,如二氧化碳和氢氧化钠反应生成碳酸钠和水,符合题意。
故选D。
29.(2022年四川省南充市中考)下列图像与对应的操作过程相符的是( )
A. ①表示向pH=12的NaOH溶液中滴加pH=2的稀盐酸
B. ②表示电解水
C. ③表示向一定量H2O2溶液中加入MnO2固体
D. ④表示分别向等质量镁粉和铁粉中加入足量溶质质量分数相同的稀硫酸
【答案】D
【解析】
A、向pH=12的NaOH溶液中滴加pH=2的稀盐酸,盐酸和氢氧化钠反应,碱性减弱溶液pH减小,当盐酸过量溶液显酸性,溶液pH小于7,加入的盐酸pH=2,盐酸和氢氧化钠反应后生成了水,故最终溶液的pH不可能小于2,说法不正确,不符合题意;
B、电解水生成氢气和氧气的体积比为2:1,质量比不是2:1,说法不正确,不符合题意;
C、过氧化氢在二氧化锰的催化下反应生成水和氧气,生成的水中含有氧元素,故反应后液体中氧元素质量分数不可能为0,说法不正确,不符合题意;
D、镁和硫酸反应生成硫酸镁和氢气,化学反应方程式为:Mg+H2SO4=MgSO4+H2↑,反应中镁和氢气质量比为:24:2=12:1,铁和硫酸反应生成硫酸亚铁和氢气,化学反应方程式为:Fe+H2SO4=FeSO4+H2↑,反应中铁和氢气质量比为:56:2,等质量镁粉和铁粉与足量硫酸反应,生成氢气质量镁比铁多,说法正确,符合题意。
故选D。
30.(2022年四川省凉山州中考)下列图像不能正确反映化学反应原理的是( )
A.等质量、等质量分数的稀硫酸与足量镁、铁反应
B.高锰酸钾受热分解制氧气
C.碳酸钙在高温下分解
D.向氢氧化钠和碳酸钠的混合溶液中逐滴加入稀盐酸至过量
【答案】D
【解析】
A、等质量、等质量分数的稀硫酸与足量镁、铁反应,说明稀硫酸完全反应,所以生成氢气的质量相等,因为氢气中的氢元素全部来自于硫酸中的氢;又因为镁比铁活泼,镁消耗完等质量的稀硫酸所需的时间比铁少,故A不符合题意;
B、高锰酸钾受热分解制氧气,反应前后固体中锰元素的质量守恒,故B不符合题意;
C、碳酸钙在高温下分解生成氧化钙和二氧化碳,固体的质量随着反应的进行不断的减少,当反应完全后,固体的质量不再变化,故C不符合题意;
D、向氢氧化钠和碳酸钠的混合溶液中逐滴加入稀盐酸至过量,稀盐酸先与氢氧化钠生成氯化钠和水,所以开始不产生二氧化碳,当把氢氧化钠完全反应后,稀盐酸再与碳酸钠反应,才产生二氧化碳气体,故D符合题意。
故选D。
31.(2022年四川省凉山州中考)实验是学习化学的基础。下列装置所示的实验操作正确且能达到实验目的的是( )
A.用NaHCO3溶于水验证质量守恒定律
B.蒸发食盐水
C.探究水是铁生锈的必要条件之一
D.测空气中O2的含量
【答案】C
【解析】
A、碳酸氢钠溶于水后没有生成新物质,属于物理变化,质量守恒定律是化学变化中的一种规律,所以用NaHCO3溶于水不能验证质量守恒定律,选项错误;
B、蒸发食盐水时,应边加热边用玻璃棒搅拌,防止液体受热不匀发生飞溅,图中缺少玻璃棒,选项错误;
C、由图可知,左侧试管中的铁钉既能够与空气接触,也能够与水接触,右侧试管中的铁钉只能够接触空气,不接触水分,一段时间后,观察到U型管中红墨水左侧液面上升,右侧液面下降,说明左侧的铁钉发生了锈蚀,证明水是铁生锈的必要条件之一,选项正确;
D、碳与装置中的空气中的氧气反应生成二氧化碳气体,实验后,装置中剩余的气体的体积不变或变化较小,则实验结果为零或偏小,选项错误,故选C。
32.(2022年江西省中考)化学学科核心素养展现了化学课程对学生发展的重要价值,下列示例说法错误的是( )
A.化学观念:酸溶液中都含有H+,所以具有相似的化学性质
B.科学思维:碱能使无色酚酞溶液变红,能使无色酚酞溶液变红的一定是碱
C.科学探究与实践:将火柴梗迅速平放入蜡烛的火焰中约1s后取出,探究火焰哪层温度最高
D.科学态度与责任:可燃性气体遇明火易发生爆炸,加油站要严禁烟火
【答案】B
【解析】
A、酸溶液中均能解离出氢离子,故酸具有相似的化学性质,不符合题意;
B、碱能使无色酚酞溶液变红,能使无色酚酞溶液变红的一定是碱性溶液,不一定是碱,如碳酸钠溶液显碱性,能使无色酚酞试液变红,但是属于盐,符合题意;
C、将火柴梗迅速平放入蜡烛的火焰中约1s后取出,与外焰接触部位碳化最严重,说明外焰温度最高,不符合题意;
D、可燃性气体遇明火易发生爆炸,加油站的空气中含有大量的可燃性颗粒,混有一定量的空气,遇到明火,容易发生爆炸,故要严禁烟火,不符合题意。
故选B。
33.(2022年山东省泰安市中考)如图为某反应的微观示意图,关于该反应的说法不正确的是
A.该反应属于置换反应 B.反应前后原子的种类和数目没有改变
C.生成物丙和丁都属于氧化物 D.反应前后催化剂质量和化学性质不变
【答案】A
【解析】由图可知,反应为CH2O和氧气在催化剂作用下生成二氧化碳和水,;
A. 置换反应是一种单质和化合物生成另外一种单质和化合物的反应,该反应中生成物为两种化合物,不属于置换反应,错误;
B. 原子是化学变化中最小的粒子,反应前后原子的种类和数目没有改变,正确;
C. 氧化物是含有两种元素一种为氧元素的化合物;生成物丙二氧化碳和丁水都属于氧化物,正确;
D. 催化剂改变反应速率;反应前后催化剂质量和化学性质不变,正确;
34.(2022年山东省泰安市中考)根据下列实验方案进行实验,能达到相应实验目的的是( )
序号
A
B
C
D
实验方案
实验目的
探究铁生锈的条件
探究蜡烛中是否含有氧元素
探究不同溶剂中物质溶解性强弱
测定空气中氧气的含量
A.A B.B C.C D.D
【答案】C
【解析】
A、铁生锈是铁与氧气、水共同作用的结果,实验中左侧试管中铁钉没有与氧气接触不易生锈,右侧试管中铁钉没有与水接触不易生锈,故无法通过对比探究出铁生锈的条件;
B、在蜡烛的上方放置干冷的烧杯若烧杯中产生水雾,证明燃烧产生水,水由H、O组成,反应物中有氧气参与反应,氧气中含有O,则证明蜡烛一定含有H,可能含有氧元素,故选项说法错误;
C、将0.5g碘分别放入10ml的水与酒精中,两个实验中除了溶剂的种类不同,其余的量都相同,则可以通过该实验探究不同溶剂中物质溶解性强弱;
D、根据质量守恒可知,32份质量的氧气完全反应需要128份质量的铜,则完全消耗完玻璃管中的氧气需要消耗大量的铜,则该装置测定空气中氧气含量设计不合理;
故选C。
35.(2022年新疆中考)下列实验能达到目的的是( )
A.测定空气中氧气的含量
B.探究甲烷中是否含碳元素
C.验证质量守恒定律
D.配制一定溶质质量分数的氯化钠溶液
【答案】C
【解析】
A、木炭燃烧后生成二氧化碳,不能是装置内气压减小,水不能到吸入装置则无法测定空气中氧气含量,选项错误;
B、如图所示,反应后可观察到烧杯内壁出现小水滴,证明甲烷燃烧后生成水,说明甲烷含氢元素,但无法证明甲烷是否含碳元素,选项错误;
C、如图在密闭容器内,红磷燃烧后生成五氧化二磷固体,反应前后物质的总质量不变,从而验证质量守恒定律,选项正确;
D、配制一定溶质质量分数的氯化钠溶液时,量筒是用于量取水的体积的,不能用于溶解氯化钠,选项错误;
答案为:C。
36. (2022年黄冈市中考)化学在生产、生活中有着广泛应用。
(1)现有三种物质:A.氧气 B.金刚石 C.氯化钾,选择适当的物质填空(填字母序号)。
①可用于医疗急救的是____;②可用来裁玻璃的是_____;③可用作钾肥的是____。
(2)疫情防控,处处蕴含化学知识。
①正确佩戴口罩能有效预防新冠肺炎,制作口罩用的无纺布主要成分是聚丙烯,聚丙烯属于____(填字母序号)。
A天然有机高分子材料 B.合成有机高分子材料
②“84消毒液”(有效成分是NaClO)可以消毒、杀菌。“84消毒液”与洁厕灵混用会使人中毒,反应原理为:,其中X的化学式为_____。
【答案】(1) ①. A ②. B ③. C
(2) ①. B ②. H2O
【解析】
【分析】(1)根据物质的性质、用途分析。
(2)根据合成材料的种类及质量守恒定律分析。
【小问1详解】
①氧气的用途为供给呼吸、支持燃烧,所以可用于医疗急救的是氧气,故填:A。
②金刚石是自然界最硬的物质,可用来裁玻璃,故填:B。
③氯化钾中含植物生长需要的钾元素,可用作钾肥,故填:C。
【小问2详解】
①聚丙烯是一种塑料,属于合成有机高分子材料,故填:B。
②根据质量守恒定律,化学反应前后原子的种类、数目不变,该反应中,反应前有1个钠原子、3个氯原子、1个氧原子、2个氢原子,反应后已有1个钠原子、3个氯原子,则X中有1个氧原子、2个氢原子,X是水,化学式是H2O,故填:H2O。
【点睛】本题难度不大,运用所学知识用心解答即可。
37.(2022年百色市中考) 化学与我们的生活、生产密切相关。选择下列物质的序号填空:
①纯碱 ②黄铜 ③石墨 ④维生素C ⑤二氧化硫 ⑥氧气
(1)疫情期间用于医疗急救的是__________。
(2)造成酸雨的主要物质是__________。
(3)用于制造机器零件、仪表的是__________。
(4)可用于制2B铅笔芯的是__________。
(5)有抗坏血病功能的是__________。
(6)可用作洗涤剂的是__________。
【答案】(1)⑥ (2)⑤
(3)② (4)③
(5)④ (6)①
【解析】
【小问1详解】
氧气能供给呼吸,可用于医疗急救,故答案选⑥。
【小问2详解】
二氧化硫溶于水后开成酸性溶液,污染空气会形成酸雨,故答案选⑤。
【小问3详解】
黄铜是铜的合金,硬度较大,抗腐蚀性能强,可用于制造机器零件、仪表,故答案选②。
【小问4详解】
石墨质软灰黑,在纸上划过能留下灰黑色痕迹,能用于制2B铅笔芯,故答案选③。
【小问5详解】
维生素C可预防坏血病,故答案选④。
【小问6详解】
纯碱溶液呈碱性,可作洗涤剂,用于去油污,故答案选①。
38. 2022年4月16日,在太空遨游六个月的神州十三号载人飞船安全返回,它的成功发射、在轨运行及安全着陆。标志着我国航天科技水平已处于世界领先地位。请分析图文信息,解答21~24题的相关问题。
(1)飞船发射时,为增加发射动力和发射过程的有效性,选用偏二甲肼(C2H8N2,有毒)和四氧化二氮(N2O4,有毒)组成双元动力推进剂,二者反应可生成对环境无污染的CO2、H2O和______,推进剂在使用时应注意______。
(2)为保护宇航员的生命安全,一方面,“环控生保系统”向舱内输送的可供呼吸的气体是______,另一方面,飞船往返过程中,宇航员要穿上压力服,当舱内压力突变时,压力服会迅速充满气体,这就需要压力服必须具有良好的______性。
(3)舱外宇航服用铝、橡胶、聚酯材料等制作而成,其中的铝属于______材料,铝的元素符号为______。舱外宇航服的最外层使用了玻璃纤维和一种叫“特氟隆”的合成纤维,足以抵御像枪弹一般的微陨石的袭击,它具有的特性是______(合理即可)。
(4)返回舱返回时的动力来自液氢和液氧,它们提供动力时,发生反应的化学方程式为______。在即将着陆前,要迅速释放剩余的燃料,这样做的目的是______。
【答案】(1) ①. N2或者氮气 ②. 二者恰好反应/防止反应物泄漏(合理即可)
(2) ①. O2或者氧气 ②. 气密性、耐压
(3) ①. 金属 ②. Al ③. 强度高、耐撞击
(4) ①.
②. 防止发生爆炸、减轻重量(合理即可)
【解析】
【小问1详解】
根据质量守恒定律反应前后元素种类不变,由题意可知,反应前含有碳元素、氢元素、氮元素、氧元素,而生成的物质二氧化碳和水含有碳元素、氢元素和氧元素,还差氮元素,故生成对环境无污染的另一种物质是氮气,故填:氮气或;根据题意可知,反应前的物质都有毒,为了是反应后对环境无污染,则应是反应物恰好完全反应,故填:二者恰好反应/防止反应物泄漏(合理即可);
【小问2详解】
氧气能供给呼吸,故填:氧气或;根据题意,当舱内压力突变时,压力服会迅速充满气体,这就需要压力服必须具有良好的气密性和耐压性;
【小问3详解】
铝是金属属于金属元素,故填:金属;铝的元素符号是:;根据题意,“特氟隆”足以抵御像枪弹一般的微陨石的袭击,它具有的特性是:强度高、耐撞击;
【小问4详解】
液氢和液氧点燃反应生成水,化学方程式为:;在即将着陆前,要迅速释放剩余的燃料,氢气不纯燃烧时可能发生爆炸,这样做的目的是:防止发生爆炸、减轻重量(合理即可)。
2021年中考真题
一、选择题(共82道题):
1.(2021年北京市中考)下列物质在O2中燃烧,火星四射,生成黑色固体的是( )
A.木炭 B.镁条 C.蜡烛 D.铁丝
【答案】D
【解析】
A、木炭在氧气中燃烧,发出白光,生成能使澄清石灰水变浑浊的气体,故选项错误。
B、镁条在氧气中燃烧,发出耀眼的白光,生成一种白色固体,故选项错误。
C、蜡烛在氧气中燃烧,发出白光,生成气体,故选项错误。
D、铁丝在氧气中剧烈燃烧,火星四射,放出大量的热,生成一种黑色固体,故选项正确。
故选:D。
【点评】本题难度不大,掌握常见物质燃烧的现象即可正确解析,在描述物质燃烧的现象时,需要注意光和火焰、烟和雾的区别。
2.(2021年北京市中考)下列物质属于氧化物的是( )
A.O2 B.CaO C.H2SO4 D.KMnO4
【答案】B
【解析】物质分为混合物和纯净物,混合物是由两种或两种以上的物质组成;纯净物是由一种物质组成。纯净物又分为单质和化合物。由同种元素组成的纯净物叫单质;由两种或两种以上的元素组成的纯净物叫化合物。氧化物是指由两种元素组成的化合物中,其中一种元素是氧元素,CaO属于氧化物。
A、O2属于纯净物中的单质,故选项错误;
B、氧化物是指由两种元素组成的化合物中,其中一种元素是氧元素,CaO属于氧化物;故选项正确;
C、H2SO4属于化合物,但不是氧化物,因为有三种元素;故选项错误;
D、KMnO4属于化合物,但不是氧化物,因为有三种元素;故选项错误;
故选:B。
【点评】本考点考查了物质的分类,要加强记忆混合物、纯净物、单质、化合物、氧化物等基本概念,并能够区分应用。本考点的基础性比较强,主要出现在选择题和填空题中。
3.(2021年湖北省十堰市中考)下列关于氧气的说法正确的是( )
A.鱼类能在水中生存,说明氧气易溶于水
B.硫在氧气中燃烧放热,产生微弱的淡蓝色火焰
C.氧气能支持燃烧,可用作火箭燃料
D.空气中的氧气主要来自于植物的光合作用
【答案】D
【解析】
A、氧气的物理性质中溶解性是氧气不易溶于水,在室温下,1L水中只能溶解约30mL氧气;故A错误;
B、硫在氧气中燃烧放热,产生明亮的蓝紫色火焰,硫在空气中燃烧,产生淡蓝色火焰;故B错误;
C、氧气可支持燃烧,但氧气没有可燃性,所以氧气不能作火箭燃料;故C错误;
D、植物光合作用原理是吸收二氧化碳释放出氧气,故D正确。
故选:D。
【点评】本题考查的是基础知识,难度不大。
4.(2021年北京市中考)用如图装置可验证空气中O2的含量。下列现象能表明O2含量的是( )
A.集气瓶中产生大量白烟
B.红磷燃烧一段时间后熄灭
C.烧杯中的水倒吸进入集气瓶
D.集气瓶中水面最终上升至1处
【答案】D
【解析】
A、集气瓶中产生大量白烟,只能说明五氧化二磷是白色固体,不能证明空气中O2的含量,说法错误;
B、红磷燃烧一段时间后熄灭,说明氧气耗尽,不能证明空气中O2的含量,说法错误;
C、烧杯中的水倒吸进入集气瓶,说明瓶内气压降低,但不能证明空气中O2的含量,说法错误;
D、瓶中液面最终上升至1处,说明氧气约占空气总体积的,能证明空气中O2的含量,说法正确;
故选:D。
【点评】本题难度不大,掌握用燃烧法测定空气中氧气含量的实验原理、注意事项等是正确解析是关键。
5.(2021年广西贵港市中考)下列物质在氧气中燃烧,生成黑色固体的是( )
A.铁丝 B.硫 C.镁 D.红磷
【答案】A
【解析】
A、铁丝在氧气中剧烈燃烧,火星四射,放出大量的热,生成一种黑色固体,故选项正确。
B、硫在氧气中燃烧,发出明亮的蓝紫色火焰,产生一种具有刺激性气味的气体,故选项错误。
C、镁在氧气中燃烧,生成一种白色固体,故选项错误。
D、红磷在氧气中燃烧,产生大量的白烟,生成一种白色固体,故选项错误。
故选:A。
【点评】本题难度不大,掌握常见物质燃烧的现象即可正确解析,在描述物质燃烧的现象时,需要注意生成物的颜色状态。
6.(2021年湖南省邵阳市中考)“水是生命之源,氧气是生命之气”。氧气的下列性质中,属于化学性质的是
A. 能支持燃烧 B. 不易溶于水
C. 密度比空气略大 D. 无色气体
【答案】A
【解析】
A、 能支持燃烧是利用氧气的助燃性,属于化学性质;故选项正确;
B、不易溶于水,溶解性属于物理性质;故选项错误;
C、密度比空气略大,密度属于物理性质;故选项错误;
D、无色气体,颜色、状态属于物理性质;故选项错误;
故选:A。
【点评】物质在化学变化中表现出来的性质叫化学性质,如可燃性、助燃性、氧化性、还原性、酸碱性、稳定性等;物质不需要发生化学变化就表现出来的性质,叫物理性质;物理性质经常表现为:颜色、状态、气味、密度、硬度、熔点、沸点、导电性、导热性、溶解性、挥发性、吸附性、延展性等。本考点考查了物理性质和化学性质的区分,要记忆有关氧气的性质,并能够在比较的基础上进行应用,本考点的基础性比较强,主要出现在选择题和填空题中.
7.(2021年吉林省长春市中考)人类每时每刻都离不开空气,其中能供给呼吸和支持燃
烧的气体是( )
A.氮气 B.氧气 C.稀有气体 D.水蒸气
【答案】B
【解析】解:氧气能供给呼吸、支持燃烧。氮气、稀有气体和水蒸气无此性质。
故选:B。
【点评】熟练掌握空气中氧气的含量以及氧气的用途是正确解析本题的关键。
8.(2021年湖南省长沙市中考)小明在进行氧气的性质实验时,观察到某物质在氧气中剧烈燃烧,火星四射,生成黑色固体。请你判断,该物质可能是( )
A.红磷 B.硫磺 C.铁丝 D.木炭
【答案】C
【解析】
A、红磷在氧气中燃烧,产生大量的白烟,生成一种白色固体,故选项错误。
B、硫磺在氧气中燃烧,发出明亮的蓝紫色火焰,产生一种具有刺激性气味的气体,故选项错误。
C、铁丝在氧气中剧烈燃烧,火星四射,放出大量的热,生成一种黑色固体,故选项正确。
D、木炭在氧气中燃烧,发出白光,生成能使澄清石灰水变浑浊的气体,故选项错误。
故选:C。
【点评】本题难度不大,掌握常见物质燃烧的现象即可正确解析,在描述物质燃烧的现象时,需要注意光和火焰、烟和雾的区别。
9.(2021年江苏省苏州市中考)下列物质属于氧化物的是( )
A.H2O B.O2 C.Na2SO4 D.H2CO3
【答案】A
【解析】解:物质分为混合物和纯净物,混合物是由两种或两种以上的物质组成;纯净物是由一种物质组成。纯净物又分为单质和化合物。由同种元素组成的纯净物叫单质;由两种或两种以上的元素组成的纯净物叫化合物。氧化物是指由两种元素组成的化合物中,其中一种元素是氧元素,H2O属于氧化物。
A、氧化物是指由两种元素组成的化合物中,其中一种元素是氧元素,H2O属于氧化物;故选项正确;
B、O2属于纯净物中的单质,故选项错误;
C、Na2SO4属于化合物,但不是氧化物,因为有三种元素;故选项错误;
D、H2CO3属于化合物,但不是氧化物,因为有三种元素;故选项错误;
故选:A。
【点评】本考点考查了物质的分类,要加强记忆混合物、纯净物、单质、化合物、氧化物等基本概念,并能够区分应用。本考点的基础性比较强,主要出现在选择题和填空题中。
10.(2021年内蒙古通辽市中考)厨房中下列变化不属于化学变化的是( )
A.天然气燃烧 B.食品变质
C.活性炭除冰箱异味 D.铁锅生锈
【答案】C
【解析】
A、天然气燃烧生成二氧化碳和水,属于化学变化,故A错;
B、食品变质有菌类物质生成,属于化学变化,故B错;
C、活性炭除冰箱异味,是利用活性炭的吸附性,没有新物质生成,属于物理变化,故C正确;
D、铁锅生锈生成了主要成分是氧化铁的新物质,属于化学变化,故D错。
故选:C。
【点评】本题难度不大,解析时要分析变化过程中是否有新物质生成,若没有新物质生成属于物理变化,若有新物质生成属于化学变化.
11.(2021年黑龙江省七台河市中考)下列变化属于化学变化的是( )
A.胆矾研碎 B.镁带燃烧
C.水的沸腾 D.石墨导电
【答案】B
【解析】解:有新物质生成的变化叫化学变化;没有新物质生成的变化叫物理变化。化学变化的特征是:有新物质生成。判断物理变化和化学变化的依据是:是否有新物质生成。
A、胆矾研碎只是形状的改变,没有新物质生成,属于物理变化,故A错;
B、镁带燃烧生成氧化镁,有新物质生成,属于化学变化,故B正确;
C、水的沸腾是由液态变为气态,只是状态的改变,没有新物质生成,属于物理变化,故C错;
D、石墨导电过程,没有新物质生成,属于物理变化,故D错。
故选:B。
【点评】本题难度不大,解析时要分析变化过程中是否有新物质生成,这里的新物质是指和变化前的物质是不同种的物质,若没有新物质生成属于物理变化,若有新物质生成属于化学变化
12.(2021年江苏省扬州市中考)自然界碳循环如图所示。下列说法正确的是
A. 向空气中排放会形成酸雨 B. 无机物和有机物不可相互转化
C. 植树造林有利于吸收 D. 煤、石油和天然气是可再生能源
【答案】C
【解析】解:向空气中排放会加剧温室效应,而不是形成酸雨,酸雨主要是由二氧化硫、氮氧化物造成的,选项说法错误;
B.无机物和有机物可相互转化,如绿色植物的光合作用可以将无机物转化为有机物;呼吸作用可以将有机物转化为无机物,选项说法错误;
C.植物的光合作用需要吸收二氧化碳,所以植树造林有利于吸收,选项说法正确;
D.煤、石油和天然气是化石能源,在短期内得不到补充,所以均属于不可再生能源,选项说法错误。
故选:C。
解析这类题目时,要理解和熟记自然界中碳循环的原理和全部的过程等,难度不大。
13.(2021年江苏省扬州市中考)下列过程中只发生物理变化的是
A. 高炉炼铁 B. 冰雪融化 C. 食物变质 D. 木材燃烧
【答案】B
【解析】解:高炉炼铁,有新物质铁生成,属于化学变化,故A选项错误;
B.冰雪融化,没有新物质生成,属于物理变化,故B选项正确;
C.食物变质,有新物质生成,属于化学变化,故C选项错误;
D.木柴燃烧,有新物质生成,属于化学变化,故D选项错误。
故选:B。
有新物质生成的变化叫化学变化,高炉炼铁、食物变质和木材燃烧都属于化学变化;没有新物质生成的变化叫物理变化。化学变化的特征是:有新物质生成。判断物理变化和化学变化的依据是:是否有新物质生成。本考点考查了物理变化和化学变化的区别,基础性比较强,只要抓住关键点:是否有新物质生成,问题就很容易解决。本考点主要出现在选择题和填空题中。
14.(2021年黑龙江省七台河市中考)下列有关物质的性质与用途对应关系正确的是( )
A.盐酸有挥发性,可用于金属除锈
B.干冰升华吸热,可用于人工降雨
C.氧气有助燃性,可作燃料
D.稀有气体化学性质不活泼,可制成多种用途的电光源
【答案】B
【解析】解:物质的性质在一定程度上决定了物质的用途,物质的用途体现其性质,将物质的性质、用途联系起来分析,找出没有直接关系的.A、金属除锈是利用稀盐酸能跟金属氧化物反应,与挥发性没有直接关系;
B、干冰升华吸热使周围温度降低,使水蒸气冷凝成水滴,常用于人工降雨,有直接关系;
C、氧气有助燃性,但不具有可燃性,不能作燃料,没有直接关系;
D、稀有气体通电时能发出不同颜色的光,可作电光源,但与化学性质不活泼没有直接关系。
故选:B。
【点评】本题主要考查了几种物质的性质和用途,掌握物质的性质以及性质和用途的关系是解题的关键。
15.(2021年吉林省中考)空气成分中可用于医疗急救的是( )
A.氮气 B.氧气 C.稀有气体 D.二氧化碳
【答案】B
【解析】解:空气中的氧气能供给呼吸,常用于医疗急救。氮气、二氧化碳、稀有气体无此用途。
故选:B。
【点评】熟练掌握空气中氧气的含量以及氧气的用途是正确解析本题的关键。
16.(2021年吉林省中考)甲醛在催化剂作用下与氧气反应的微观示意图如图。下列说法错误的是( )
A.该反应中分子种类不变
B.反应物的分子个数比为1:1
C.化学反应前后元素质量不变
D.生成物是CO2和H2O,减少污染
【答案】A
【解析】解:根据反应的微观示意图,分析反应物、生成物,写出化学式、方程式,根据其意义、微粒的构成和变化、氧气的实验室制法等分析判断有关的问题.由反应的微观示意图可知,该反应是甲醛和氧气在催化条件下反应生成了二氧化碳和水,反应的方程式是:HCHO+O2CO2+H2O。
A、由微粒的变化可知,该反应中分子种类发生了变化,故说法错误;
B、由方程式的意义可知,反应物的分子个数比为1:1,故说法正确;
C、由微粒的变化可知,反应前后原子的种类、数目不变,元素质量也不变,故说法正确;
D、该反应的生成物是CO2和H2O,减少污染,故说法正确.
故选:A。
【点评】本题通过微观粒子的反应模型图,考查了微观上对化学反应的认识,学会通过微观示意图把宏观物质和微观粒子联系起来、从微观的角度分析物质的变化是正确解析此类题的关键.
17.(2021年山东省泰安市中考)“碳达峰、碳中和”是近期频繁岀现的热词。关于碳循环和氧循环,下列说法不正确的是( )
A.碳循环和氧循环过程中均发生了化学变化
B.碳循环和氧循环有利于维持大气中二氧化碳和氧气含量的相对稳定
C.绿色植物的生长过程,既涉及碳循环,又涉及氧循环
D.碳循环和氧循环分别是指二氧化碳和氧气的循环
【答案】D
【解析】解:A.碳循环和氧循环过程中均有新物质生成,发生了化学变化,选项说法正确;
B.碳循环和氧循环有利于维持大气中二氧化碳和氧气含量的相对稳定,选项说法正确;
C.绿色植物的生长过程中要进行光合作用和呼吸作用,既涉及碳循环,又涉及氧循环,选项说法正确;
D.碳循环和氧循环分别是指碳元素和氧元素的循环,选项说法错误。
故选:D。
【点评】本题主要考查碳元素和氧元素的循环方面的知识,解析时要充分理解节能减排的重要性,保护环境人人有责。
18.(2021年四川省南充市中考)下列对相关实验现象的描述完全正确的是
A.铁丝在空气中剧烈燃烧,火星四射,生成黑色固体
B.向澄清石灰水中滴加无色酚酞试液,溶液变红
C.把银片浸入硫酸铜溶液一段时间,银片表面有红色物质析出
D.镁条在空气中燃烧,发出耀眼的白光,生成一种黑色固体,放出热量
【答案】B
【解析】
A、铁丝在空气中只能烧至发红,不会剧烈燃烧、火星四射,故选项说法错误;
B、无色酚酞试液遇碱变红,澄清石灰水显碱性,向澄清石灰水中滴加无色酚酞试液,溶液变红,故选项说法正确;
C、银的活泼性比铜弱,银不能置换硫酸铜中的铜,故选项说法错误;
D、镁条在空气中燃烧,发出耀眼白光生成白色固体,放出大量热,故选项说法错误。
故选:B。
19.(2021年黑龙江省伊春市中考)下面是某同学学习笔记中有关实验现象的描述,其中正确的是
A. 打开浓硫酸试剂瓶的瓶盖,瓶口出现白雾
B. 木炭在空气中燃烧,生成二氧化碳
C. 向稀盐酸中滴加酚酞溶液,溶液由无色变为红色
D. 氯化铵与熟石灰混合研磨,会闻到刺激性气味
【答案】D
【解析】解:浓硫酸不具有挥发性,打开浓硫酸试剂瓶的瓶盖,瓶口无明显现象,故选项说法错误。
B.“生成二氧化碳”是实验结论,而不是实验现象,故选项说法错误。
C.无色酚酞溶液遇酸性溶液不变色,遇中性溶液不变色,遇碱性溶液变红;向稀盐酸中滴加酚酞溶液,溶液不变色,故选项说法错误。
D.氯化铵属于铵态氮肥,和熟石灰混合研磨,放出有刺激性气味的气体,闻到刺激性气味,故选项说法正确。
故选:D。
本题难度不大,掌握盐和酸的化学性质、常见物质燃烧的现象等即可正确解析,在描述实验
现象时,需要注意烟和雾的区别、物质颜色的变化。
20.(2021年广西贺州市中考)下列实验现象描述正确的是( )
A.红磷在空气中燃烧产生大量的烟雾
B.硫在空气中燃烧产生蓝紫色火焰
C.把铁丝放入硫酸铜溶液中,铁丝表面有红色的铜析出
D.在稀盐酸中加入氧化铜粉末,黑色固体消失,溶液由无色变为蓝色
【答案】D
【解析】
A、红磷在空气中燃烧,产生大量的白烟,而不是大量的烟雾,故选项说法错误。
B、硫在空气中燃烧产生淡蓝色火焰,故选项说法错误。
C、把铁丝放入硫酸铜溶液中,铁丝表面有红色的铜析出是实验结论而不是实验现象,故选项说法错误。
D、在稀盐酸中加入氧化铜粉末,生成氯化铜和水,会观察到黑色固体消失,溶液由无色变为蓝色,故选项说法正确。
故选:D。
【点评】本题难度不大,掌握酸的化学性质、常见物质燃烧的现象等即可正确解析,在描述实验现象时,需要注意烟和雾的区别、物质颜色的变化、实验结论和实验现象的区别。
21.(2021年广西贺州市中考)下列各组物质的鉴别方案,错误的是( )
A.用氢氧化钡溶液可鉴别硝酸镁、氯化铁、硫酸钠三种溶液
B.用水可鉴别氢氧化钠、硫酸钾、硝酸铵三种固体
C.用灼烧的方法可鉴别棉线、蚕丝、合成纤维三种丝线
D.用燃着的木条可鉴别氧气、空气、二氧化碳三种气体
【答案】A
【解析】
A、氢氧化钡和硝酸镁反应生成白色的氢氧化镁沉淀,和氯化铁反应生成红褐色的氢氧化铁沉淀,和硫酸钠反应生成白色的硫酸钡沉淀,硫酸钠、硝酸镁的现象相同,不能鉴别,故A错误;
B、氢氧化钠溶于水,溶液温度升高,硫酸钾溶于水,溶液温度基本不变,硝酸铵溶于水,溶液温度降低,现象不同,可以鉴别,故B正确;
C、棉线灼烧产生烧纸味,蚕丝灼烧产生烧焦羽毛气味,合成纤维灼烧缩成小球,现象不同,可以鉴别,故C正确;
D、取样品,用燃着的木条检验,燃烧更旺的是氧气,木条熄灭的是二氧化碳,燃烧情况不变的是空气,现象不同,可以鉴别,故D正确。
故选:A。
【点评】在解此类题时,首先分析被鉴别物质的性质,然后选择适当的试剂和方法,出现不同的现象即可鉴别。
22.(2021年内蒙古鄂尔多斯市中考)读图识图是学习化学的重要手段。下列四个图像中不能正确反映对应变化关系的是( )
A.一定量的镁在过量氧气中充分燃烧
B.加热分解一定质量的KMnO4固体
C.向一定质量的Cu(NO3)2溶液中加入铁粉
D.向稀盐酸和MgCl2的混合溶液中滴加NaOH溶液
【答案】B
【解析】
A、一定量的镁在过量氧气中充分燃烧,镁与氧气反应生成氧化镁,最终镁全部参加反应,质量变为0,故选项图象正确。
B、高锰酸钾在加热条件下生成锰酸钾、二氧化锰和氧气,固体中锰元素的质量不变,故选项图象错误。
C、向一定质量的Cu(NO3)2溶液中加入铁粉,Cu(NO3)2溶液和铁粉反应生成硝酸亚铁溶液和铜,反应的化学方程式为Fe+Cu(NO3)2═Fe(NO3)2+Cu,每56份质量的铁可置换出64份质量的铜,溶液的质量会减少,至完全反应不再发生改变,故选项图象正确。
D、向稀盐酸和MgCl2的混合溶液中滴加NaOH溶液,先与盐酸反应生成氯化钠和水,稀盐酸反应完,再与氯化镁溶液反应生成氢氧化镁沉淀和氯化钠,混合物中氯化镁的质量先不变后逐渐减少,最终减少至0,故选项图象正确。
故选:B。
【点评】本题是一道图象坐标与化学知识相结合的综合题,解题的关键是结合所涉及的化学知识,正确分析各变化的过程,注意分析坐标轴表示的意义、曲线的起点、折点及变化趋势,进而确定正确的图象。
23.(2021年黑龙江省大庆市中考)下列图示实验操作正确的是( )
A.点燃镁条 B.称量氯化钠
C. 加入锌粒 D.过滤
【答案】D
【解析】解:
A、点燃镁条,不能用手持,应用坩埚钳夹持,图中所示操作错误。
B、托盘天平的使用要遵循“左物右码”的原则,图中药品和砝码的位置放反了,所示操作错误。
C、向试管中装锌粒时,先将试管横放,用镊子把锌粒放在试管口,再慢慢将试管竖立起来,图中所示操作错误。
D、过滤液体时,要注意“一贴、二低、三靠”的原则,图中所示操作正确。
故选:D。
【点评】本题难度不大,熟悉各种仪器的用途及使用注意事项、常见化学实验基本操作的注意事项是解析此类试题的关键。
24.(2021年黑龙江省大庆市中考)下列叙述属于化学变化的是( )
A.浓硫酸稀释 B.水力发电 C.食物的腐烂 D.碘的升华
【答案】C
【解析】解:有新物质生成的变化叫化学变化,没有新物质生成的变化叫物理变化,浓硫酸稀释、水力发电、碘的升华都属于物理变化。化学变化的特征是:有新物质生成。判断物理变化和化学变化的依据是:是否有新物质生成。
A、浓硫酸稀释没有新物质生成,属于物理变化;故选项错误;
B、水力发电没有新物质生成,属于物理变化;故选项错误;
C、食物的腐烂生成有害物质,是缓慢氧化,属于化学变化;故选项正确;
D、碘的升华没有新物质生成,属于物理变化;故选项错误;
故选:C。
【点评】本考点考查了物理变化和化学变化的区别,考察了缓慢氧化,基础性比较强,只要抓住关键点:是否有新物质生成,问题就很容易解决。本考点主要出现在选择题和填空题中。
25.(2021•岳阳)为了快速、安全地获得可靠的实验结果,下列实验操作正确的是( )
A.读取液体体积 B.向试管中加锌粒
C.点燃酒精灯 D.铁丝在氧气中燃烧
【答案】C
【解析】
量筒内的液体读数时,视线要与量筒内凹液面的最低处保持水平;往试管内加锌粒时,试管要横放,用镊子将锌粒放在试管口,然后慢慢竖起试管;铁丝在氧气中燃烧,瓶底应加少量的水或沙子,防止炸裂集气瓶。故选:C。
26. (2021·临沂)学习科学知识可以用来辨别“真”、“伪”。下列叙述属于“真”的是
A. 氮气化学性质不活泼,可用作粮食瓜果保护气
B. 氧气具有助燃性,常作火箭推进燃料
C. 氢氧化钠具有碱性,可用于治疗胃酸过多
D. 活性炭具有吸附性,可使硬水软化
【答案】A
【解析】
氧气具有助燃性,不具有可燃性,不可作火箭推进燃料;氢氧化钠的碱性和腐蚀性比较强,不可用于治疗胃酸过多;活性炭具有吸附性,不可使硬水软化。故选:A。
27.(2021·临沂)对所学知识及时总结是一种好习惯,某同学总结的下列实验现象错误的是:
A. 木炭在氧气中燃烧,发出白光
B. 甲烷在空气中燃烧,产生黄色火焰
C. 红磷在空气中燃烧,产生大量白烟
D. 硝酸铵溶于水,溶液温度降低
【答案】B
【解析】
甲烷在空气中燃烧,产生明亮的蓝色火焰,放出大量的热。故选:B。
28(2021年湖南省娄底市中考)认真观察、准确记录和仔细分析实验现象是学习化学的重要方法。下列有关实验现象的描述不正确的是( )
A.红磷在空气中燃烧产生大量的白烟
B.细铁丝在氧气中燃烧,火星四射,生成黑色固体
C.木炭在氧气中燃烧发白光,生成能使澄清石灰水变浑浊的气体
D.镁条在空气中燃烧发出耀眼的白光,生成氧化镁
【答案】D
【解析】解:A、红磷在空气中燃烧,产生大量的白烟,故选项说法正确。
B、细铁丝在氧气中剧烈燃烧,火星四射,放出大量的热,生成一种黑色固体,故选项说法正确。
C、木炭在氧气中燃烧,发出白光,生成能使澄清石灰水变浑浊的气体,故选项说法正确。
D、镁条在空气中燃烧发出耀眼的白光,生成氧化镁是实验结论而不是实验现象,故选项说法错误。
故选:D。
【点评】本题难度不大,掌握常见物质燃烧的现象即可正确解析,在描述物质燃烧的现象时,需要注意光和火焰、烟和雾、实验结论和实验现象的区别。
29. (2021年辽宁省阜新市中考)下列变化属于物理变化的是
A. 食物腐烂 B. 火药爆炸 C. 汽油挥发 D. 纸张燃烧
【答案】C
【解析】
A、食物腐烂,发生缓慢氧化,有新物质生成,属于化学变化;
B、火药爆炸,有二氧化碳等新物质生成,属于化学变化;
C、汽油挥发,只是状态的变化,没有新物质生成,属于物理变化;
D、纸张燃烧,有二氧化碳等新物质生成,属于化学变化。
故选C。
30. (2021年辽宁省阜新市中考)下列物质属于氧化物的是
A. O3 B. SO3 C. KClO3 D. CH3COOH
【答案】B
【解析】含有两种元素,其中一种元素为氧元素的化合物叫做氧化物。
A、O3是由一种元素组成的单质,选项不符合题意;
B、SO3是由硫、氧两种元素组成的化合物,是氧化物,选项符合题意;
C、KClO3是由三种元素组成的化合物,选项不符合题意;
D、CH3COOH是由三种元素组成的化合物,选项不符合题意。
故选B。
31. (2021年辽宁省阜新市中考)如图是铁丝在氧气中燃烧的实验示意图,下列有关该实验叙述正确的是
A. 点燃系在细铁丝下端的火柴,立即插入盛有氧气的集气瓶中
B. 观察到铁丝剧烈燃烧、火星四射、生成黑色固体
C. 该反应的化学方程式为3Fe+2O2=Fe3O4
D. 集气瓶底部的水不能用少量细沙代替
【答案】B
【解析】
A、铁的着火点较高,不易引燃,实验时,点燃系在螺旋状细铁丝底端的火柴,待火柴将要燃尽时,插入盛有氧气的集气瓶中,故选项错误;
B、铁丝在氧气中燃烧观察到铁丝剧烈燃烧、火星四射、生成黑色固体,故选项正确;
C、反应化学方程式需要标注反应条件,方程式为, 故选项错误;
D、集气瓶底部的水是为了防止熔融状态的生成物温度过高炸裂瓶底,所以可以用细沙代替,故选项错误;
故选:B。
32. (2021年内蒙古赤峰市中考)除去下列物质中的杂质,所选试剂及操作方法不正确的是:
A. 氮气中混有的少量氧气—将气体通过炽热的铜网
B. 铜粉中混有的少量氧化铜—加入过量的稀盐酸,过滤、洗涤、干燥
C. 氯化钠固体中混有少量泥沙—溶解,加入硝酸银溶液,过滤
D. 硫酸锌溶液中混有的少量硫酸铜—加入足量的锌粉,过滤
【答案】C
【解析】
A、将气体通过灼热的铜网,铜和氧气在加热的条件下反应生成氧化铜,铜和氮气不反应,可除去杂质,不符合题意;
B、加入过量的稀盐酸,氧化铜和稀盐酸反应生成氯化铜和水,铜和稀盐酸不反应,过滤、洗涤、干燥可得铜,不符合题意;
C、溶解,加入硝酸银,硝酸银和氯化钠反应生成氯化银和硝酸钠,除去了原物质,符合题意;
D、加入足量的锌粉,锌和硫酸铜反应生成硫酸锌和铜,过滤、除去过量的锌和反应生成的铜,可得硫酸锌溶液,不符合题意。
故选C。
33. (2021年黑龙江省哈尔滨市中考)下列物质的用途,利用其化学性质的是
A. 氧气用于医疗急救 B. 铜制作导线
C. 干冰用作制冷剂 D. 洗涤剂去除油污
【答案】A
【解析】
A、呼吸作用属于化学变化,氧气用于医疗急救是利用氧气的氧化性,属于化学性质,故选项正确;
B、铜用于制作铜火锅是利用铜的导热性,属于物理性质,故选项错误;
C、干冰用作制冷剂是利用干冰升华吸热,属于物理性质,故选项错误;
D、洗涤剂有乳化作用,能把大的油滴乳化成无数细小的油滴,随水冲走,利用的物理性质,故选项错误。
故选:A。
34. (2021年黑龙江省哈尔滨市中考)对下列事实的微观解释错误的是
选项
事实
解释
A
氧气和二氧化碳化学性质不同
分子构成不同
B
丁香花开,香满冰城
分子在不断的运动
C
氧气加压液化可以装入钢瓶中
加压后,分子变小
D
蔗糖溶液不导电
溶液中没有自由移动带电粒子
A. A B. B C. C D. D
【答案】C
【解析】
A、相同分子化学性质形同,不同分子化学性质不同,氧气和二氧化碳化学性质不同,是因为分子构成不同,说法正确;
B、构成花香的分子在不断的运动,运动我们周围,可以闻到花香,说法正确;
C、氧气经加压后变成液体装入钢瓶中,加压后分子之间的间隔变小,不是分子变小,说法错;
D、蔗糖是由分子构成的,在水溶液中,蔗糖以分子的形式存在,溶液中没有自由移动的带电粒子,蔗糖溶液不导电,说法正确;
答案:C。
35.[2021·呼和浩特]对下列事实的微观解释正确的是( )
选项
事实
解释
A
水遇冷结成冰,体积变大
水分子体积变大
B
氧气和液氧都能支持燃烧
构成的分子相同,化学性质相同
C
金刚石和石墨物理性质差异较大
构成它们的原子不同
D
酸碱盐溶液都能导电
溶液中有自由移动的电子
[答案]B
[解析]
水遇冷结成冰,体积变大,是因为水分子间的间隔变大,水分子的体积没有发生变化;
氧气和液氧都能支持燃烧,是因为它们都由氧分子构成,化学性质相同;说法正确;
金刚石和石墨物理性质差异较大,是因为碳原子的排列方式不同;
酸碱盐溶液都能导电,是因为溶液中有自由移动的离子。
答案:B。
36.[2021·呼和浩特]下列各组实验方案设计合理的是( )
选项
实验目的
实验方案
A
除去N2中混有的少量O2
将混合气体通过灼热的木炭
B
除去KCl中的少量CuCl2
先加足量水溶解,再加过量KOH溶液,过滤,蒸发
C
鉴别氮肥尿素[CO(NH2)2]和(NH4)2SO4
分别取样,与熟石灰混合研磨,闻气味
D
将硬水转化为软水
加入明矾,搅拌、过滤
[答案]C
[解析]
除去N2中混有的少量O2,将混合气体通过灼热的木炭,木炭和O2反应生成CO2,生成了新的杂质气体,不符合除杂原则;
除去KCl中的少量CuCl2,先加足量水溶解,再加过量的KOH溶液,CuCl2与KOH反应生成Cu(OH)2蓝色沉淀和KCl,可以除去杂质CuCl2,但是由于加入的KOH过量,又引入了新的杂质KOH,不符合除杂原则;
鉴别氮肥尿素[CO(NH2)2]和(NH4)2SO4,分别取样,与熟石灰混合研磨,有刺激性气味的气体生成的是(NH4)2SO4,无明显现象的是CO(NH2)2,可以鉴别;说法正确;
可以通过加热煮沸,将硬水转化为软水。
答案:C。
37.[2021·呼和浩特]中华传统文化博大精深,很多成语、诗词和谚语中蕴含着丰富的科学道理。下列说法错误的是( )
A.“真金不怕火炼”说明黄金的化学性质非常稳定
B.“遥知不是雪,为有暗香来”体现了分子在不断地运动
C.“木已成舟”与“铁杵成针”都属于物理变化
D.“人要实,火要虚”中“火要虚”指氧气浓度越高,可燃物燃烧越旺
[答案]D
[解析]
D项“人要实,火要虚”中的“火要虚”指可燃物与空气中的氧气接触更充分,可燃物才能燃烧得更旺,答案:D。
38.[2021·呼和浩特]下列图像不能正确反映对应变化关系的是
A.一定量的镁在过量的氧气中充分燃烧
B.向稀硫酸和硫酸铜的混合溶液中滴加氢氧化钠溶液至过量
C.向等质量等浓度的稀盐酸中分别加入铝和镁至过量
D.加热一定量的高锰酸钾固体
[答案]B
[解析]
一定量的镁在过量的氧气中充分燃烧,镁完全反应,氧气有剩余,生成的氧化镁质量从0开始增加到一定值;
向稀硫酸和硫酸铜的混合溶液中滴加氢氧化钠溶液至过量,氢氧化钠先与稀硫酸发生中和反应生成硫酸钠和水,溶液中溶质的质量不断增加,当稀硫酸完全反应后,氢氧化钠再与硫酸铜反应生成氢氧化铜沉淀和硫酸钠,根据化学方程式
2NaOH+CuSO4=Na2SO4+Cu(OH)2↓
80 160 142 98
可知,溶液中溶质的质量减少,当硫酸铜反应完全后,继续加入氢氧化钠溶液,溶液中溶质增加的质量就是加入的氢氧化钠的质量;
向等质量等浓度的稀盐酸中分别加入铝和镁至过量,加入的稀盐酸的质量相同,最终生成的氢气的质量相同,当加入镁、铝质量相同时,铝生成的氢气质量多;
加热一定量的高锰酸钾固体,生成氧气,逸散到空气中,固体质量减少,固体中锰元素质量不变,故固体中锰元素的质量分数增大。
故选B。
39.(2021·绍兴中考)下列科学实验设计方案正确的是( )
①
②
③
④
A.①区分铁和硫化亚铁 B.②验证铁钉生锈需要氧气
C.③干燥并收集一瓶氧气 D.④测定空气中氧气的体积分数
【答案】A
【解析】
①铁能被磁铁吸引,而硫化亚铁不能被铁吸引,用磁铁吸引可区分铁和硫化亚铁;
②装蒸馏水的试管中的铁钉没有完全没入水中,同时接触水和空气,装干燥剂的铁钉没有接触空气,该实验没能做到控制变量,无法验证铁生锈是因为水还是因为氧气;
③氧气要用向上排空气法,即长导管进气,短导管排空气;
④木炭燃烧产物为二氧化碳,装置内压强没有明显变化,不能用于测空气中氧气体积分数。
答案:A。
40 (2021年贵州铜仁市中考)下列有关化学反应的相关说法正确的是
A. 铁与稀硫酸反应的化学方程式为:2Fe+3H2SO4=Fe2(SO4)3+3H2↑
B. 铁在氧气中燃烧的化学方程式为:3Fe+2O2Fe3O4
C. 中和反应在生活生产中应用广泛,有盐和水生成的反应一定是中和反应
D. 燃烧一定是可燃物与氧气发生的一种发光发热的剧烈的氧化反应
【答案】B
【解析】
A、铁与稀硫酸反应生成氯化亚铁和氢气,该反应的化学方程式为:,不符合题意;
B、铁在氧气中燃烧生成四氧化三铁,该反应的化学方程式为:,符合题意;
C、中和反应是酸与碱作用生成盐和水的反应,故有盐和水生成的反应不一定是中和反应,如二氧化碳和氢氧化钠反应生成碳酸钠和水,不符合题意;
D、通常情况下,燃烧是物质与氧气发生的发光放热的剧烈的氧化反应,但是燃烧不一定需要氧气参与,与镁在二氧化碳中燃烧,不符合题意。
故选B。
41. (2021年黑龙江牡丹江、鸡西地区中考)下列有关实验现象的描述正确的是
A. 硫在空气中燃烧,发出蓝紫色火焰
B. 红磷在空气中燃烧,产生白色烟雾
C. 把打磨过的铝丝放入硫酸铜溶液中,铝表面出现红色物质,溶液由蓝色变为无色
D. 电解水实验中,正、负极两端玻璃管内收集到的气体体积比为2:1
【答案】C
【解析】
A、硫在空气中燃烧,发出淡蓝色火焰,错误;B、红磷在空气中燃烧,产生大量的白烟,而不是白色烟雾,错误;C、铝的金属活动性比铜强,能置换出硫酸铜溶液中的铜。把打磨过的铝丝放入硫酸铜溶液中,铝表面出现红色物质,溶液由蓝色变为无色,正确;D、电解水实验中,正极产生的气体是氧气,负极产生的气体是氢气,正、负极两端玻璃管内收集到的气体体积比为1:2,错误。故选C。
点睛:掌握常见物质燃烧的现象即可正确解答,在描述物质燃烧的现象时,需要注意光和火焰、烟和雾的区别。
42.(2021年贵州省黔东南州中考)下列图像不能正确反映其对应变化关系的是
A. 用等质量、等浓度的过氧化氢溶液在有无催化剂条件下制氧气
B. 向HCl和MgCl2的混合溶液中加入NaOH溶液
C. 分别向相同质量的镁粉和锌粉中加入过量的稀盐酸
D. 向饱和氢氧化钙溶液中加少量CaO
【答案】C
【解析】
A、用等质量、等浓度的过氧化氢溶液在有无催化剂条件下制氧气时,利用催化剂时反应速率快一些,但是最终产生氧气的质量相等,此选项对应关系正确;
B、盐酸的pH<7,MgCl2溶液的pH=7,NaOH溶液的pH>7;向HCl和MgCl2的混合溶液中不断滴加氢氧化钠溶液时,氢氧化钠先和盐酸反应生成氯化钠和水,随着稀盐酸的不断反应,溶液pH升高,恰好完全反应时溶液pH=7;继续加入氢氧化钠溶液时,氢氧化钠再和氯化镁反应生成氢氧化镁沉淀和氯化钠,反应过程中溶液pH不变,完全反应后继续加入氢氧化钠溶液时,溶液pH升高,此选项对应关系正确;
C、稀盐酸与镁、锌反应的化学方程式及质量对应关系如下:
; ;
每24份铁与稀盐酸反应生成2份氢气,每65份锌与稀盐酸反应生成2份氢气;稀盐酸过量,则金属完全反应,等质量的镁产生氢气的质量应该是锌的倍,此选项对应关系错误;
D、刚开始加入氧化钙,氧化钙与水反应生成氢氧化钙,所以溶剂质量减少,对于饱和氢氧化钙溶液来说,溶剂减少就会析出溶质,所以溶质减少,由于氧化钙与水反应生成氢氧化钙时放出热量,在反应过程中温度升高,溶解度减小,但冷却后温度降低,溶解度又增大了,又溶解了一部分氢氧化钙,最终温度不变后溶质也不变,此选项对应关系正确。
故选C。
43. (2021年贵州省黔东南州中考)下列除去物质中杂质(括号内为杂质)的方法,正确的是:
选项
物质(杂质)
除杂方法
A
Fe(Cu)
向物质中加入足量的稀盐酸,充分反应后过滤,洗涤,烘干
B
KCl(MnO2)
将物质加水溶解,过滤,洗涤,烘干
C
CO2(CO)
将该混合气体在氧气中点燃
D
NaCl(CaCl2)
将物质溶于水,然后向溶液中加入过量的碳酸钠溶液,过滤,再向滤液中加入过量的稀盐酸,充分反应后蒸发结晶
A. A B. B C. C D. D
【答案】D
【解析】
A、金属活动性顺序中,排在氢前的金属能与稀盐酸反应,氢后的金属不能与稀盐酸反应,Fe在氢前,Cu在氢后。向Fe(Cu)中加入足量的稀盐酸,充分反应后过滤,洗涤,烘干,得到铜,不能得到铁,此选项错误;
B、KCl易溶于水,MnO2难溶于水,将KCl(MnO2)加水溶解,过滤,洗涤,烘干,得到MnO2,不能得到KCl,此选项错误;
C、CO2不支持燃烧,当二氧化碳大量存在时,少量的CO是不会燃烧的,另外氧气是一种气体,会引入新杂质氧气,此选项错误;
D、将物质溶于水,然后向溶液中加入过量的碳酸钠溶液,碳酸钠溶液与CaCl2反应,Na2CO3+CaCl2=CaCO3↓+2NaCl,过滤,再向滤液中加入过量的稀盐酸,以除去过量的碳酸钠,充分反应后蒸发结晶,得到NaCl,此选项正确。
故选D。
【点睛】解答此题要遵循两个原则,一是加入的试剂只能与杂质反应,二是反应后不能引入新的杂质,再结合具体的化学反应进行分析即可。
44. (2021年哈尔滨市中考)下列物质的用途,利用其化学性质的是
A. 氧气用于医疗急救 B. 铜制作导线
C. 干冰用作制冷剂 D. 洗涤剂去除油污
【答案】A
【解析】
A、呼吸作用属于化学变化,氧气用于医疗急救是利用氧气的氧化性,属于化学性质,故选项正确;
B、铜用于制作铜火锅是利用铜的导热性,属于物理性质,故选项错误;
C、干冰用作制冷剂是利用干冰升华吸热,属于物理性质,故选项错误;
D、洗涤剂有乳化作用,能把大的油滴乳化成无数细小的油滴,随水冲走,利用的物理性质,故选项错误。
故选:A。
45. (2021年湖南省永州市中考)下列实验操作正确的是
A. 稀释浓硫酸 B. 排水法收集O2
C. 检查气密性 D. 倾倒CO2
【答案】B
【解析】
A、稀释浓硫酸必须把浓硫酸倒入水中,错误;
B、氧气不易溶于水,可以排水法收集O2,正确;
C、检查装置的气密性的方法是将仪器连接好后,将玻璃导管的一端放入水中,用双手握住试管,观察是否有气泡冒出,如有气泡冒出,则气密性良好,错误;
D、二氧化碳密度大于空气,不燃烧也不支持燃烧;在做阶梯蜡烛实验时,应将二氧化碳从低的蜡烛一侧沿器壁慢慢倒入,错误。
故选B。
46. (2021年眉山市中考)下列选项中关于性质或变化的说法正确的是
A.
铁在潮湿环境中易生锈
化学性质
B.
酒精挥发
化学变化
C.
氧气用于急救病人
物理性质
D.
木材燃烧
物理变化
A. A B. B C. C D. D
【答案】A
【解析】
A、贴在潮湿的环境中易生锈,是发生化学变化表现出来的性质,属于化学性质,说法正确;
B、酒精挥发,没有新物质生成,属于物理变化,说法错误;
C、氧气用于急救病人,属于氧气的用途,说法错误;
D、木材燃烧,有新物质生成,属于化学变化,说法错误;
答案:A。
47. (2021年眉山市中考)如图所示的四个图像表示的变化趋势,分别对应四种操作过程,其中正确的是
A. 氢氧化钠溶液中加入足量的水稀释
B. 加热一定量氯酸钾和二氧化锰的混合物
C. 等质量的镁和铁与足量的稀硫酸反应
D. 将一定质量的硫酸铜溶液倒入盛有铁钉的烧杯中
【答案】C
【解析】
A、氢氧化钠溶液中加入足量的水稀释,pH逐渐减小至无限接近于7,但是不会小于7,不符合题意;
B、加热一定量氯酸钾和二氧化锰的混合物,氯酸钾在二氧化锰的催化下受热分解生成氯化钾和氧气,在该反应中,二氧化锰是催化剂,化学反应前后,二氧化锰的质量不变,但是固体质量减小,固体中二氧化锰的质量分数逐渐增大,待完全反应后,不再变化,不符合题意;
C、等质量的镁和铁与足量的稀硫酸反应,镁比铁活泼,反应速率快,镁与稀硫酸反应:,铁与稀硫酸反应: ,镁的相对原子质量比铁小,最后镁生成氢气的质量大,符合题意;
D、将一定质量的硫酸铜溶液倒入盛有铁钉的烧杯中,铁与硫酸铜反应:,56份的铁置换出64份的铜,固体质量增加,待完全反应后,不再变化,不符合题意。
故选C。
48. (2021年江苏省宿迁市中考)下列物质的性质与用途对应关系不正确的是
A. 铜丝具有导电性,用作导线 B. 活性炭具有吸附性,用作除味剂
C. 氧气可支持燃烧,用作燃料 D. 小苏打能与盐酸反应,用于治疗胃酸过多
【答案】C
【解析】
A、铜具有良好的导电性,可作导线,不符合题意;
B、活性炭具有吸附性,可以吸附异味,用作除味剂,不符合题意;
C、氧气具有助燃性,不具有可燃性,不能作燃料,符合题意;
D、小苏打是碳酸氢钠的俗称,碳酸氢钠能与稀盐酸反应生成氯化钠、二氧化碳和水,可用于治疗胃酸过多,不符合题意。
故选C。
49. (2021年湖南省益阳市)下列气体中,在医疗麻醉和食品防腐等方面有着广泛用途的是:
A. O2 B. N2 C. CO2 D. H2O
【答案】B
【解析】
A、氧气具有氧化性,能氧化食品,此选项不正确;
B、氮气化学性质不活泼此,食品包装时充氮以防腐;医疗上可用液氮冷冻麻醉等,此选项正确;
C、二氧化碳不能用于医疗麻醉,此选项不正确;
D、水不能用于医疗和食品防腐,此选项不正确。
故选:B。
50. (2021年湖南省益阳市)下列指定反应的化学方程式正确的是
A. 用铁回收含铜废液(主要为CuSO4溶液)中的铜:
B. 碳酸氢钙受热分解:Ca(HCO3)2CaCO3+CO2↑
C. 点燃镁条:Mg+O2MgO
D. 用熟石灰处理硫酸厂的废水:
【答案】A
【解析】
A、铁与硫酸铜反应生成单质铜与硫酸亚铁,该化学方程式书写完全正确,故A选项正确。
B、碳酸氢钙受热分解生成碳酸钙、水和二氧化碳,正确的化学方程式应为Ca(HCO3)2CaCO3+CO2↑+H2O,故B选项错误。
C、该化学方程式没有配平,正确的化学方程式应为:2Mg+O22MgO,故C选项错误。
D、熟石灰是氢氧化钙的俗称,与硫酸反应生成硫酸钙和水,正确的化学方程式应为,故D选项错误。
故选:A。
51. (2021年湖南省益阳市)工业生产硫酸的过程中,SO2催化氧化反应前后的微观示意图如图。下列说法正确的是
A. 反应后分子数目减少
B. 反应后催化剂质量减少
C. 示意图中共有2种单质
D. 参加反应的两种分子个数比为1:1
【答案】A
【解析】
由微观反应示意图可知,该反应是由二氧化硫和氧气在催化剂和加热的条件下反应生成三氧化硫,化学方程式为2SO2+O22SO3。
A.由化学方程式可知,反应后分子数目减少,故A正确;
B.由催化剂的概念可知,反应后催化剂的质量不变,故B错误;
C.由分子结构模型可知,示意图中只有一种分子是由同种原子构成的,也就是只有一种单质,故C错误;
D.由化学方程式可知,参加反应的两种分子个数比为2:1(或1:2),故D错误。
故选:A。
52. (2021年湖南省湘潭市中考)下列实验现象的描述,正确的是
A. 红磷在氧气中燃烧产生大量白雾
B. 硫在氧气中燃烧产生微弱的淡蓝色火焰
C. 铁丝在空气中剧烈燃烧,火星四射,生成黑色固体
D. 一氧化碳高温还原氧化铁,红棕色粉末逐渐变为黑色
【答案】D
【解析】
A、红磷在氧气中燃烧,产生大量白烟,没有白雾产生,不符合题意;
B、硫在氧气中燃烧,产生明亮的蓝紫色火焰,生成有刺激性气味的气体,不符合题意;
C、铁丝在空气中不能燃烧,铁在氧气中剧烈燃烧,火星四射,生成黑色固体,不符合题意;
D、一氧化碳和氧化铁在高温下反应生成铁和二氧化碳,红棕色固体逐渐变为黑色,符合题意。
故选D。
53.(2021年杭州市中考) 下列有关说法正确的是
A. O2具有助燃性
B. 铁生锈属于物理变化
C. 金属活动性Cu比Mg强
D. KClO3属于氧化物
【答案】A
【解析】
A、O2具有助燃性,故A说法正确;
B、铁生锈,生成了新的物质,属于化学变化,故B说法不正确;
C、金属活动性Cu比Mg弱,故C说法不正确;
D、氧化物是由两种元素组成、一种元素是氧元素的化合物,KClO3由三种元素组成,不属于氧化物,故D说法不正确。
故选:A。
54. (2021年杭州市中考)以下是进行木炭在氧气中燃烧实验的示意图,有关实验仪器名称的判断,错误的是
A. a是试管夹
B. b是酒精灯
C. c是集气瓶
D. d是烧杯
【答案】A
【解析】
A、由图可知,a为坩埚钳,不是试管夹,符合题意;
B、由图可知,b为酒精灯,不符合题意;
C、由图可知,c为集气瓶,不符合题意;
D、由图可知,d为烧杯,不符合题意。
故选A。
55.(2021年杭州市中考) 下列依据实验现象得出的结论错误的是
选项
实验操作与现象
实验结论
A
将1g白磷、1g红磷分别放入两支带塞的试管中,再将试管同时浸入约80℃的热水里,只有白磷燃烧
白的着火点比红磷低
B
将二氧化碳通入紫色石蕊试液,试液变红
二氧化碳是一种酸
C
在常温常压下,硫在氧气中燃烧比在空气中燃烧得更剧烈
该条件下,氧气浓度越大,硫燃烧越剧烈
D
将铁粉、硫粉按一定比例混合加热后,所得固体物质不能被磁铁吸引
铁粉已跟硫粉发生了化学反应
A. A B. B C. C D. D
【答案】B
【解析】
A、将1g白磷、1g红磷分别放入两支带塞的试管中,再将试管同时浸入约80℃的热水里,白磷、红磷都与氧气接触,白磷燃烧,红磷不燃烧,说明白磷的着火点比红磷低,不符合题意;
B、将二氧化碳通入紫色石蕊试液,试液变红,是因为二氧化碳和水反应生成碳酸,碳酸显酸性,能使紫色石蕊试液变红,二氧化碳不是酸,符合题意;
C、在常温常压下,硫在氧气中燃烧比在空气中燃烧得更剧烈,说明该条件下,氧气的浓度越大,硫燃烧越剧烈,不符合题意;
D、将铁粉、硫粉按一定比例混合加热后,所得固体物质不能被磁铁吸引,说明铁发生了反应,应该是铁粉与硫粉发生了反应,不符合题意。
故选B。
56. (2021甘肃省兰州市中考)下列实验操作不能达到实验目的的是
选项
实验目的
实验操作
A
除去NaNO3溶液中的KCl
加入适量AgNO3溶液,过滤
B
除去CO2中混有的少量HCl气体
依次通入装有足量饱和NaHCO3溶液和浓硫酸的洗气瓶
C
鉴别真假黄金
灼烧
D
检验O2中是否混有CO2
通入澄清石灰水
A. A B. B C. C D. D
【答案】A
【解析】
A、除去NaNO3溶液中的KCl,加入适量AgNO3溶液,KCl与AgNO3反应生成氯化银沉淀和硝酸钾,引入新杂质,符合题意;
B、除去CO2中混有的少量HCl气体,依次通入装有足量饱和NaHCO3溶液和浓硫酸的洗气瓶,HCl气体溶于水形成盐酸,盐酸与NaHCO3反应生成氯化钠、二氧化碳和水,浓硫酸可以吸收水,不符合题意;
C、鉴别真假黄金,灼烧,假黄金变黑(假黄金的成分是黄铜:铜和锌,铜和氧气反应产生黑色的氧化铜),真黄金不变,不符合题意;
D、检验O2中是否混有CO2,通入澄清石灰水,如果变浑浊,说明含有CO2,不符合题意。
故选A。
57. (2021年湖南省常德市中考)下列实验现象的描述正确的是
A. 燃着的蜡烛熄灭时产生白雾
B. 光亮的铜丝放入硝酸银溶液中,铜丝表面变银白色
C. 硫在空气里燃烧发出微弱的淡蓝色火焰
D. 细铁丝在氧气里燃烧,生成黑色四氧化三铁固体
【答案】C
【解析】
A、燃着的蜡烛熄灭时会产生白烟,此选项不正确;
B、光亮的铜丝放入硝酸银溶液中,铜丝表面覆盖着一层银白色物质,溶液变为蓝色,此选项不正确;
C、硫在空气里燃烧发出微弱的淡蓝色火焰,此选项正确;
D、细铁丝在氧气里燃烧,生成黑色固体,描述现象时不能出现物质的名称,此选项不正确。
故选C。
58. (2021年湖南省常德市中考)宏观辨识与微观探析是化学学科核心素养之一、下表中对宏观事实的微观解释,不合理的是
选项
事实
解释
A
湿衣服在阳光下比在阴凉处干得快
温度越高,分子运动速率越快
B
氧气和液氧都能支持燃烧
同种分子化学性质相同
C
酸都具有相似的化学性质
酸溶液中都含有酸根离子
D
石墨和金刚石的物理性质差异较大
碳原子的排列方式不同
A. A B. B C. C D. D
【答案】C
【解析】
A、湿衣服在阳光下比在阴凉处干得快,温度越高,分子运动速率越快,说法正确;
B、氧气和液氧都能支持燃烧,同种分子化学性质相同,说法正确;
C、酸都具有相似的化学性质,水溶液中解离出的阳离子全部都是氢离子的化合物,酸溶液中都含有氢离子,说法错误;
D、石墨和金刚石的物理性质差异较大,石墨是层状结构,金刚石是网状结构,碳原子的排列方式不同,说法正确;
答案:C。
59. (2021年湖南省怀化市中考)下列实验现象描述正确的是
A. 铁丝在氧气中剧烈燃烧、火星四射、生成黑色固体
B. 红磷在空气里燃烧生成白色烟雾
C. 打开浓硫酸试剂瓶瓶盖,观察到有白雾形成
D. 向氢氧化钠溶液中滴加酚酞溶液,溶液变成蓝色
【答案】A
【解析】
A、铁在氧气中剧烈燃烧,火星四射,生成黑色固体,符合题意;
B、红磷在空气中燃烧,产生大量白烟,没有白雾生成,不符合题意;
C、打开浓硫酸的试剂瓶瓶盖,浓硫酸不具有挥发性,不会产生白雾,不符合题意;
D、氢氧化钠显碱性,能使无色酚酞试液变红,不符合题意。
故选A。
60. (2021年湖南省怀化市中考)下列物质性质与其用途不匹配的是
A. 氮气的化学性质稳定,常用作保护气
B. 干冰易升华,常用于人工降雨
C. 一氧化碳可燃,可用于冶炼金属
D. 熟石灰显碱性,常用于改良酸性土壤
【答案】C
【解析】
A、氮气的化学性质稳定不容易参加化学反应,常用作保护气,正确;
B、干冰易升华,使温度降低,水蒸气冷凝,常用于人工降雨,正确;
C、一氧化碳具有还原性,可用于冶炼金属,错误;
D、熟石灰显碱性,常用于改良酸性土壤,正确。
故选C。
61.(2021年湖南省株洲市中考) 下列物质中属于化合物的是
A. 硫酸溶液 B. 冰 C. 水银 D. 氧气
【答案】B
【解析】
【分析】组成中含有不同种元素的纯净物叫做化合物。
A、硫酸溶液是混合物,不符合题意;
B、冰是固态的水,水是由氢、氧两种元素组成的纯净物,属于化合物,符合题意;
C、水银是汞的俗称,它是由汞元素组成的纯净物,属于单质,不符合题意;
D、氧气是由氧元素组成的纯净物,属于单质,不符合题意。故选B。
62. (2021年湖南省株洲市中考)下列反应中属于化合反应的是
A.
B.
C.
D.
【答案】C
【解析】
A、化合反应多变一,该反应生成物两种,不属于化合反应,A错误。
B、化合反应多变一,该反应生成物多种,不属于化合反应,B错误。
C、化合反应多变一,该反应多变一,属于化合反应,C正确。
D、单质和化合物反应生成单质和化合物,属于置换反应,D错误。
故选:C。
63. (2021年湖南省株洲市中考)人类每时每刻都离不开空气,空气中大约含有氮气78%,氧气21%,稀有气体0.94%,二氧化碳0.03%,其他气体杂质0.03%。下列有关说法不正确的是
A. 铁丝在纯氧中燃烧,可得到四氧化三铁
B. 氮气化学性质不活泼,可在食品包装袋中充入氮气以防腐
C. 稀有气体在通电时能发出不同颜色的光,可制成霓虹灯
D. 将点燃的木条伸入收集满某气体的集气瓶中,木条熄灭,该气体一定是二氧化碳
【答案】D
【解析】
A、铁在氧气中剧烈燃烧,火星四射,生成黑色固体四氧化三铁,不符合题意;
B、氮气化学性质不活泼,可填充于食品包装中用于防腐,不符合题意;
C、稀有气体通电时,能发出不同颜色的光,可制成霓虹灯,不符合题意;
D、二氧化碳不燃烧、不支持燃烧,但是将点燃的木条伸入收集满某气体的集气瓶中,木条熄灭,该气体不一定是二氧化碳,还可能是氮气等,符合题意。
故选D。
64.(2021年湖北恩施州中考) CCTV-2有一档节目《是真的吗?》。下列哪个选项是真的
A. 催化剂在化学反应中只能加快化学反应速率
B. 所有原子的原子核内都有质子和中子
C. aL水和bL酒精混合后体积小于(a+b)L
D. 二氧化碳能使被石蕊溶液染成紫色的干燥小花变红
【答案】C
【解析】
A、催化剂在化学反应中改变化学反应速率,不仅仅加快,A错误。
B、不是所有原子的原子核内都有质子和中子,氢原子就没有中子,B错误。
C、分子之间有间隔,故aL水和bL酒精混合后体积小于(a+b)L,C正确。
D、二氧化碳和水生成的碳酸,能使被石蕊溶液染成紫色的干燥小花变红,二氧化碳不可以D错误。
故选:C。
65. (2021年湖北恩施州中考)下列替换可以达到相同效果的是
A. 测定空气中氧气的含量时,用木炭替换红磷
B. 烹调食物时,用工业用盐如亚硝酸钠替换食盐
C. 扑灭图书着火时,用干粉灭火器替换二氧化碳灭火器
D. 细铁丝在充满氧气的集气瓶中燃烧时,用细沙替换瓶底少量的水
【答案】D
【解析】本题考查相似概念的识别。
A、木炭和氧气反应生成二氧化碳,会使装置压强不变,不能达到进水的效果,故A不符合题意;
B、亚硝酸钠有毒,不能代替食盐烹饪食物,故B不符合题意;
C、干粉灭火器在灭火时会有残留物质,因此不能代替二氧化碳灭火器,故C不符合题意;
D、用细沙替换瓶底少量的水,都可以达到保护瓶底的目的,故D符合题意;
故选D。
【点睛】在记忆化学知识时,需要注意相似概念的区别和联系。
66. (2021年四川乐山化学中考)下列物质属于混合物的是
A. 硬水 B. KMnO4 C. 足球烯(C60) D. Fe2O3
【答案】A
【解析】
A、硬水含有可溶性钙镁矿物质,属于混合物,A正确。
B、KMnO4由一种物质组成,属于纯净物,B错误。
C、足球烯(C60)由一种物质组成,属于纯净物,C错误。
D、Fe2O3由一种物质组成,属于纯净物,D错误。
故选:A。
67. (2021年四川乐山化学中考)证据推理是化学学科核心素养,下列基于事实的推理
正确的是
A. 元素周期表每一个横行叫一个周期,因此现行周期表有七个横行即有七个周期
B. 燃烧必须温度达到可燃物的着火点,因此只有温度低于着火点才能灭火
C. 自来水厂净水时需要杀菌消毒,因此净水时加入活性炭的目的就是杀菌消毒
D. 硫在空气中燃烧产生淡蓝色火焰,因此在空气中燃烧产生淡蓝色火焰的一定是硫
【答案】A
【解析】
A、元素周期表每一个横行叫一个周期,因此现行周期表有七个横行即有七个周期,故A正确;
B、可燃物燃烧的条件是与氧气接触,温度达到可燃物的着火点,因此,隔绝氧气或移走可燃物均可以灭火,故B错误;
C、活性炭具有吸附性,加入活性炭的目的是去除异味和色素,故C错误;
D、硫在空气中燃烧产生淡蓝色火焰、氢气在空气中燃烧也产生淡蓝色火焰,故在空气中燃烧产生淡蓝色火焰的不一定是硫,故D错误;
故选A。
68. (2021年成都市中考)工业上用CH4和CO2制取合成气会产生积碳,如图是抗积碳示意图。有关说法错误的是
A. Ni基双金属催化剂可重复使用
B. 反应前后元素的化合价均改变
C. 反应前后原子种类和数目不变
D. 合成气可合成多种化工产品,价值大
【答案】B
【解析】
A、Ni基双金属在反应中作为催化剂,催化剂在反应前后质量和化学性质不发生变化,可重复使用,正确;
B、该反应为,反应后碳元素的化合价有+4价变为+2价,氧元素的化合价在反应前后都是-2价,未发生变化,氢元素的化合价由+1价变为0价,因此错误;
C、根据质量守恒定律反应前后原子种类和数目不变,正确;
D、合成气为一氧化碳和氢气混合气体,可合成多种化工产品,价值大,正确;
故选B。
69. (2021年成都市中考)下列物质在给定条件下能实现转化的是
A.
B.
C.
D.
【答案】B
【解析】
A、硫在氧气中燃烧生成二氧化硫,不是三氧化硫,不符合题意;
B、锌与稀硫酸反应生成硫酸锌和氢气,氯化钡和硫酸锌反应生成氯化锌和硫酸钡,符合题意;
C、氧化铜和碳在高温下反应生成铜和二氧化碳;铝比铜活泼,铜和硫酸铝不反应,不符合题意;
D、氯化钠和硝酸银反应生成氯化银和硝酸钠,硝酸钠和氢氧化钾不能形成沉淀、气体和水,不能反应,不符合题意。
故选B。
70. (2021年临沂市中考)对所学知识及时总结是一种好习惯,某同学总结的下列实验现象错误的是
A. 木炭在氧气中燃烧,发出白光
B. 甲烷在空气中燃烧,产生黄色火焰
C. 红磷在空气中燃烧,产生大量白烟
D. 硝酸铵溶于水,溶液温度降低
【答案】B
【解析】
A、木炭在氧气中能够剧烈地燃烧,发出耀眼的白光,放出大量的热,生成使澄清石灰水变浑浊的气体,故正确,不符合题意。
B、甲烷在空气中燃烧,产生明亮的蓝色火焰,放出大量的热,故错误,符合题意。
C、红磷在空气中燃烧,产生大量白烟,故正确,不符合题意。
D、硝酸铵溶于水吸收大量的热,使溶液温度降低,故正确,不符合题意。
故选:B。
71. (2021年陕西省中考)下列图示实验中能明显观察到发生化学变化的是
A. B.
C. D.
【答案】C
【解析】
A、磁铁能吸引铁,不能吸引锌,可将铁粉和锌粉分离,无新物质生成,属于物理变化,不符合题意;
B、干冰升华,只是状态的变化,无新物质生成,属于物理变化,不符合题意;
C、铜与氧气在加热的条件下反应生成氧化铜,可观察到生成黑色物质,说明发生了化学变化,符合题意;
D、用排水法收集氧气,无新物质生成,属于物理变化,不符合题意。
故选C。
72. (2021年陕西省中考)下列物质在氧气中燃烧时,生成黑色固体的是
A. 木炭 B. 红磷 C. 铁丝 D. 镁带
【答案】C
【解析】
A、木炭在氧气中燃烧生成的是无色气体(二氧化碳),此选项不正确;
B、磷燃烧生成的是白烟(五氧化二磷),此选项不正确;
C、铁丝在氧气中燃烧生成的是黑色固体(四氧化三铁),此选项正确;
D、镁带在氧气中燃烧生成的是白色固体(氧化镁),此选项不正确。
故选C。
73. (2021年中考重庆A卷)下列实验目的通过对应实验操作能达到的是
序号
实验目的
实验操作
A
除去CO中的H2
通过灼热的CuO
B
鉴别MnO2粉末和木炭粉
分别加水搅拌
C
除去KNO3溶液中的KCl
加入过量的AgNO3
D
鉴别化肥NH4Cl和KNO3
分别加入熟石灰研磨后闻气味
A. A B. B C. C D. D
【答案】D
【解析】
A、一氧化碳和氢气都能和灼热氧化铜反应,操作错误;
B、二氧化锰和木炭都不能溶于水且都为黑色,不能用溶解的方法鉴别,错误;
C、过量的硝酸银会引入新的杂质硝酸银,错误;
D、氯化铵与熟石灰反应生成氨气,有刺激性气味,可用加入熟石灰研磨后闻气味鉴别化肥NH4Cl和KNO3,正确;
故选D。
74.(2021年湖南省张家界市中考)下列实验方案不能达到实验目的的是( )
选项
实验目的
实验操作
A
区别硬水和软水
取样,分别加入肥皂水,振荡
B
鉴别炭粉、铁粉和氧化铜粉末
取样,分别滴加稀盐酸
C
区分KOH溶液和Ca(OH)2溶液
取样,分别通入CO2
D
除去N2中少量的O2
将混合气体通过装有铜丝网的玻璃管
A.A B.B C.C D.D
【答案】D
【解析】解:A、向水中加入肥皂水时,如果产生的泡沫较多,是软水,如果产生大量浮渣,是硬水,该选项能够达到实验目的;
B、稀盐酸不能和碳反应,和铁反应生成氯化亚铁和氢气,溶液变成浅绿色,和氧化铜反应生成氯化铜和水,固体溶解,溶液变蓝色,该选项能够达到实验目的;
C、二氧化碳和氢氧化钾反应生成碳酸钾和水,无明显现象,和氢氧化钙反应生成白色沉淀碳酸钙和水,该选项能够达到实验目的;
D、高温条件下氧气和铜反应生成氧化铜,而通常情况下不能反应,该选项不能达到实验目的。
故选:D。
【点评】本题主要考查物质的性质,解析时要根据各种物质的性质,结合各方面条件进行答案、判断,从而得出正确的结论。
75. (2021河北中考)利用图所示器材不能完成的实验是
A. 探究水的组成
B. 验证燃烧需要氧气
C. 检验物体是否带电
D. 探究电流通过导体产生热量的多少与电流大小的关系
【答案】D
【解析】
A、电解水生成氢气和氧气,说明水是由氢氧元素组成的,正确;
B、蜡烛燃烧消耗了氧气,氧气耗尽,蜡烛熄灭,可以验证燃烧需要氧气,正确;
C、验电器可以检验物体是否带电,正确;
D、串联电路中电流相等,故不能探究电流通过导体产生热量的多少与电流大小的关系,错误。
故选D。
76. (2021年广西北海市中考)下列化学方程式与客观事实相符,且书写完全正确的是
A. 用过氧化氢溶液制氧气:
B. 铁丝在氧气中燃烧:
C. 用稀硫酸除铁锈:
D. 用澄清石灰水检验二氧化碳:
【答案】D
【解析】
A、生成物错误;过氧化氢在二氧化锰催化作用下生成氧气和水,正确的化学方程式为,选项错误;
B、生成物错误;铁和氧气点燃生成四氧化三铁,正确的化学方程式为,选项错误;
C、生成物错误;用稀硫酸除铁锈反应为氧化铁和硫酸反应生成硫酸铁和水,正确的化学方程式为,选项错误;
D、用澄清石灰水检验二氧化碳,二氧化碳与氢氧化钙反应生成碳酸钙沉淀和水,化学方程式书写正确,选项正确。
故选D。
77. (2021年四川省德阳市中考)在化工生产中通过除杂得到较纯净的产品。以下除杂的实验设计不合理的是
选项
物质
杂质
实验设计
A
N2
O2
通过灼热的足量铜网,充分反应
B
CaO
CaCl2
加水充分溶解,过滤,洗涤,干燥
C
硝酸
H2SO4
加入适量Ba(NO3)2的溶液,充分反应后过滤
D
NaCl
MgCl2
溶于水。加入稍过量的NaOH溶液,充分反应后过滤,向滤液中加入适量稀盐酸,蒸发结晶
A. A B. B C. C D. D
【答案】B
【解析】
A、氧气通过灼热的铜网时可与铜发生反应生成氧化铜,而氮气不与铜反应,能除去杂质且没有引入新的杂质,符合除杂原则,设计合理;
B、CaO能与水反应生成氢氧化钙,反而把原物质除去,不符合除杂原则,设计不合理;
C、硫酸与硝酸钡反应生成硝酸和硫酸钡沉淀,加入适量Ba(NO3)2的溶液,充分反应后过滤,可除去硝酸中的硫酸,设计合理;
D、氯化镁与氢氧化钠反应生成氢氧化镁沉淀和氯化钠,过滤,向滤液中加入适量稀盐酸,除去过量的氢氧化钠,可除去氯化镁,且不引进新杂质,设计合理;
故选B。
78. (2021年临沂市中考)检验、鉴别、除杂与分离是研究及获得物质的重要方法。下列实验方案不合理的是
选项
实验目的
实验方案
A
检验铵态氮肥
加熟石灰研磨,闻气味
B
鉴别CuO和C
观察颜色
C
除去N2中混有的少量O2
通过灼热铜网
D
分离MnO2和KCl
用水溶解、过滤、蒸发、烘干
A. A B. B C. C D. D
【答案】B
【解析】
A、铵态氮肥能与熟石灰反应生成氨气,氨气具有刺激性气味,可用熟石灰研磨、闻气味进行鉴别,不符合题意;
B、氧化铜和碳都是黑色的,观察颜色无法区分,符合题意;
C、通过灼热的铜网,铜能与氧气在加热的条件下反应生成氧化铜,铜与氮气不反应,可除去杂质,不符合题意;
D、二氧化锰难溶于水,氯化钾溶于水,加水溶解,过滤、蒸发,可得氯化钾,烘干滤渣可得二氧化锰,不符合题意。
故选B。
79. (2021年临沂市中考)下列图像与对应的叙述,相符合的是
A. 高温煅烧石灰石
B. 氢气和氧气在密闭容器中燃烧
C. 向等质量的铁粉和锌粉中分别逐滴滴加等质量分数的稀硫酸至过量
D. 在一定温度下,向硝酸钾的不饱和溶液中加入硝酸钾晶体
【答案】D
【解析】
A、高温煅烧石灰石能生成氧化钙固体和二氧化碳气体,开始时固体质量不断减小,后来不再改变,不会减少至零,故选项错误;
B、氢气和氧气在点燃的条件下生成水,,每2个氢分子和1个氧分子生成2个水分子,反应前分子个数为3,反应后分子个数为2,反应后分子个数减小,故选项错误;
C、向等质量的铁粉和锌粉中分别逐滴滴加等质量分数的稀硫酸至过量,反应开始时,硫酸少量,铁粉和锌粉产生的氢气质量相等,待硫酸足量时,铁产生的氢气多,铁消耗硫酸的质量大;故选项错误;
D、一定的温度下,向不饱和的硝酸钾溶液中逐渐加入硝酸钾晶体,硝酸钾先溶解,溶液质量增加,待溶液饱和后,硝酸钾不再溶解,溶液质量不变,故选项正确。
故选:D。
80. (2021年中考重庆A卷)2021年印度新冠疫情加剧,导致其国内氧气供应严重不足。下列关于氧气的说法错误的是
A. 用于医疗急救 B. 易溶于水
C. 能使带火星木条复燃 D. 可贮存在钢瓶中
【答案】B
【解析】
A、氧气是人体维持生命的必要物质,可以用于医疗急救,故选项正确;
B、氧气不易溶于水,故选项错误;
C、氧气具有助燃性,能使带火星的木条复燃,故选项正确;
D、氧气在低温、高压下可以转化为液体,可以贮存在钢瓶中,故选项正确。
故选:B。
81. (2021年重庆市中考B卷)绿色植物光合作用会放出供人呼吸的气体是
A. O2 B. N2 C. CO2 D. H2O
【答案】A
【解析】
绿色植物的光合作用是利用光能,将二氧化碳和水转化成储存能量的有机物,并且释放出氧气的过程,氧气可以供人呼吸,故选A。
82.[2021·呼和浩特]下列实验现象及结论均正确的是( )
选项
操作
现象
结论
A
在水电解器的玻璃管中加满水(其中加入少量硫酸),接通直流电源
与电源正负两极相连的玻璃管中有气体生成,其体积比约为1:2
水是由一个氢原子和两个氢原子构成的
B
将红热的细铁丝伸入盛有氧气的集气瓶中
剧烈燃烧,火星四射,有黑色四氧化三铁生成
铁能与氧气反应生成氧化物
C
在试管中加满迅速冷却的沸水,浸入洁净的铁钉,塞紧试管塞
一段时间后未见铁钉生锈
在只有水的条件下铁钉不生锈
D
用蘸有浓硫酸的玻璃棒,在放于表面皿中的纸上写字
字迹逐渐变黑
浓硫酸具有吸水性
[答案]C
[解析]电解水的实验说明水是由氢元素和氧元素组成的;
将红热的细铁丝伸入盛有氧气的集气瓶中的实验现象为铁丝剧烈燃烧,火星四射,生成黑色固体,有黑色固体四氧化三铁生成是实验结论不属于实验现象;
在试管中加满迅速冷却的沸水,浸入洁净的铁钉,塞紧试管塞,一段时间后未见铁钉生锈,是因为在只有水的条件下铁钉不生锈,铁钉生锈的条件是铁钉、水和氧气同时接触;
用蘸有浓硫酸的玻璃棒,在放于表面皿中的纸上写字,字迹逐渐变黑,是因为浓硫酸具有脱水性。故选C。
二、填空题(简单填空题、实验填空题、推断题、实验题、探究题、计算题、工艺流程图题)、(共20道题):
1.(2021年广西北海市中考)某工厂生产高锰酸钾的流程如图所示,请回答下列问题:
(1)“混合加热室”发生的主要是 (填“物理变化”或“化学变化”)。
(2)“电解室”反应中,反应前后化合价发生变化的元素有 (写元素符号)。
(3)生产流程中可循环利用的物质是 (写化学式)。
(4)写出氧化室中发生反应的化学方程式: 。
(5)取47.4g高锰酸钾,加热一段时间后停止,共收集到3.2g氧气,计算剩余固体中氧元素的质量分数是 (计算结果保留到0.1%)。
【答案】(1)物理变化 (2)Mn、H;(3)KOH;(4)2MnO2+O2+4KOH=2K2MnO4+2H2O;
(5)36.2% 。
【解析】
(1)“混合加热室”中二氧化锰和氢氧化钾变为熔融物,没有生成新物质,发生的主要是物理变化,故填:物理;
(2)“电解室”中反应前后化合价发生变化的元素有Mn和H,K2MnO4中锰元素的化合价+6价,生成的KMnO4中锰元素的化合价为+7价,H2O中氢元素化合价为+1价,生成的H2中的氢元素化合价为0,故填:Mn、H;
(3)循环使用的物质即是反应物与生成物中都具有的物质,反应物与生成物中均含有氢氧化钾,是循环使用的物质;化学式是:KOH,故填:KOH;
(4)“氧化室”中,二氧化锰、氧气、氢氧化钾反应生成锰酸钾和水,发生反应的化学方程式:2MnO2+O2+4KOH=2K2MnO4+2H2O,故填:2MnO2+O2+4KOH=2K2MnO4+2H2O。
(5)高锰酸钾中氧元素的质量为:47.4g××100%=19.2g,由质量守恒定律,剩余固体中氧元素的质量为:19.2g﹣3.2g=16g,剩余固体的质量为47.4g﹣3.2g=44.2g,剩余固体中氧元素的质量分数为:×100%≈36.2%,故填:36.2%。
【点评】本题主要考查物质的性质,解析时要根据各种物质的性质,结合各方面条件进行分析、判断,从而得出正确的结论。
2.(2021年浙江省衢州市中考)从生活经验到定性实验,再到定量实验,科学方法的进步推动科学的发展。
材料一:公元前,亚里士多德认为万物都是由火、空气、土和水四种元素组成的,他把元素定义为其他物体可以分解成它,而它本身不能再分割成其他物体。
材料二:17世纪,玻义耳认为元素是只能通过实验证明不能再进一步分解的物质。他把严密的定性实验方法引入科学中,认识到“混合”和“化合”的不同,把“混合”叫“机
械混合”,把“化合”叫“完全混合”。
材料三:18世纪,卡文迪许用酸与金属反应得到“易燃空气”,这种气体在空气中燃烧形
成小露球。拉瓦锡知道后,进行定量实验,发现“易燃空气”与“氧”化合生成水的质量?两种气体消耗的质量,从而得出水是两种气体的化合物,而不是一种元素。
根据材料,回答下列问题:
(1)“完全混合”后的物质,其类别属于纯净物中的 化合物 。
(2)材料三作为“水不是一种元素”的证据,应在“?”处填 等于 。
【分析】(1)化合物;(2)等于。
【解析】
(1)玻义耳认识到“混合”和“化合”的不同,把“混合”叫“机械混合”,把“化合”叫“完全混合”,“完全混合”后的物质,是至少含有两种元素的纯净物,属于化合物。
(2)拉瓦锡知道后,进行定量实验,发现“易燃空气”与“氧”化合生成水的质量?两种气体消耗的质量,从而得出水是两种气体的化合物,而不是一种元素,反应前后的质量应相等,则作为“水不是一种元素”的证据,应在“?”处填等于。
故答案为:(1)化合物;(2)等于。
【点评】本题难度不大,掌握水的组成、化合物的特征等是正确解析本题的关键。
3. (2021年江苏省盐城市中考)根据下列仪器装置,回答问题。
(1)写出仪器名称:①为______,②为______。
(2)实验室用MnO2和双氧水制取O2,反应的化学方程式为______;装入药品前必须进行的操作是______;实验室制取H2可选用装置______(填字母序号)。
(3)实验室用混有MnO2的KClO3固体制取O2,MnO2在反应中起______作用。
(4)实验室可用______(填物质名称)干燥CO2。用装置E进行CO2的部分性质实验;将干燥的紫色石蕊试纸放在______(选填“a”“d”)处,并与b处现象对比。可说明CO2能与水反应:c处发生反应的化学方程式为______。
【答案】(1)①. 酒精灯 ②. 集气瓶 (2)2H2O22H2O+O2↑ 检查装置气密性 BC或BD (3)催化 (4)浓硫酸 a Ca(OH)2+CO2=CaCO3↓+H2O
【解析】
(1)由图可知,①为酒精灯,②为集气瓶,故填:酒精灯;集气瓶。
(2)过氧化氢分解生成水和氧气,实验室用MnO2和双氧水制取O2,反应的化学方程式为 2H2O22H2O+O2↑;装入药品前必须进行的操作是检查装置气密性;实验室制取H2可反应不需要加热,发生装置选B,氢气密度比空气小,难溶于水,可用向下排空气法收集或排水法收集,故选用装置BC或BD,故填:2H2O22H2O+O2↑;BC或BD。
(3)实验室用混有MnO2的KClO3固体制取O2,MnO2在反应中是催化剂,起催化作用,故填:催化。
(4)浓硫酸具有吸水性,实验室可用浓硫酸干燥CO2。用装置E进行CO2的部分性质实验;将干燥的紫色石蕊试纸放在a处,试纸不变红,b处紫色石蕊试液刚开始不变红,通入二氧化碳之后变红,a处与b处现象对比。可说明CO2能与水反应:c氢氧化钙和二氧化碳生成碳酸钙和水,c处发生反应的化学方程式为Ca(OH)2+CO2=CaCO3↓+H2O,故填:浓硫酸;a;Ca(OH)2+CO2=CaCO3↓+H2O。
4.(2021年山东省枣庄市中考) 目前,新型冠状病毒肺炎疫情形势依然严峻,为做好个人防护,生活中用75%的乙醇溶液进行手部消毒。另外,乙醇还用作酒精灯的燃料,酒精灯添加燃料不得超过其容积的2/3,约含乙醇92g。已知:乙醇完全燃烧的化学方程式为:
请问:
(1) 从是否含碳元素的角度,乙醇属于 (填“有机物”或“无机物”);
(2)92g乙醇完全燃烧,消耗氧气的质量是多少(写出计算过程)。
【答案】(1)有机物 (2)192g。
【解析】解:设消耗氧气的质量为X
46:96=92g:x 解得x=192g
答:92g乙醇完全燃烧,消耗氧气的质量是192g。
5.(2021·江苏扬州市·中考真题)氧气支持生命活动,也是一种重要的化工原料。
(1)实验室用如图所示的装置制取少量氧气。
①仪器a、仪器b的名称分别是______、______。
②锥形瓶内发生反应的化学方程式是______。
(2)工业上有多种制取氧气的方法,如:
方法一:在低温、加压条件下,将空气液化。然后将温度升高至-196℃~-183℃之间,使液态氮气先蒸发,剩余液态氧气储存于钢瓶里。
方法二:利用电解水的方法制取氧气,将得到的氧气干燥。在低温、加压条件下,使之转化为液态,储存于钢瓶里。
①从构成物质的微粒视角分析,在方法一空气液化过程中,主要改变的是______。
②某工厂用方法二制取氧气,发现氧气的产量略小于理论值,且所得氧气中有淡淡的鱼腥气味。从元素守恒角度分析,该鱼腥气味的气体是______(填化学式或名称)。
(3)氢气和氧气在Pd基催化剂表面可反应生成H2O2,其微观示意图如下:
“解离”时,结构被破坏的分子是______(填化学式)。
(4)为探究双氧水的分解,进行以下两个实验:
①氯化物对双氧水分解的影响。
反应条件:6.0mL30%双氧水,0.1g氯化物,室温;实验时间:1.5h。
实验数据如下表所示:
氯化物
NaCl
MgCl2
CuCl2
放出氧气的体积/mL
2.0
4.0
420.0
双氧水的分解率/%
0.30
0.60
63.18
由上表可知,双氧水保存时应绝对避免引入的离子是______(写离子符号)。
②pH对双氧水分解的影响。
反应条件:6.0mL30%双氧水,60℃;用NaOH溶液调pH;实验时间:1.5h。实验结果如图所示:
由如图可知,pH为______(填数字)时,双氧水的分解率最高。
(5)用双氧水可制得“鱼浮灵”、“钙多宝”。
①“鱼浮灵”主要成分是2Na2CO3·3H2O2,可迅速增加水体含氧量,其原因是______。
②“钙多宝”主要成分是CaO2,常温下能与水反应生成氢氧化钙和氧气。长时间存放的过氧化钙中含有主要杂质是______(填化学式)、Ca(OH)2。
【答案】(1)铁架台 集气瓶 (2)分子之间的间隔 (3)臭氧(或O3) (4) H2 Cu2+ 9 (5)“鱼浮灵”溶于水生成碳酸钠和过氧化氢,碳酸钠溶液显碱性,能促进过氧化氢分解生成氧气 CaCO3
【解析】
(1)①仪器a、仪器b的名称分别是铁架台、集气瓶。
②锥形瓶内发生反应为过氧化氢在二氧化锰催化作用下生成氧气和水,。
(2)①空气液化过程中,没有生成新物质,主要改变的是分子之间的间隔。
②化学反应前后元素种类不变,氧气中只含有氧元素,则该鱼腥气味的气体为氧气转化而成的臭氧O3。
(3)由图可知,“解离”时,结构被破坏的分子是氢分子H2。
(4)①由表可知,加入氯化铜以后,双氧水分解率特别大,比较加入氯化钠、氯化镁分解率可知,双氧水分解率特别大的原因是引入了铜离子,故双氧水保存时应绝对避免引入的离子是铜离子Cu2+。
②由图可知,pH为9时,双氧水的分解率最高。
(5)①“鱼浮灵”主要成分是2Na2CO3·3H2O2,可迅速增加水体含氧量,其原因是“鱼浮灵”溶于水生成碳酸钠和过氧化氢,碳酸钠溶液显碱性,能促进过氧化氢分解生成氧气。
②“钙多宝”主要成分是CaO2,常温下能与水反应生成氢氧化钙和氧气,氢氧化钙能吸收二氧化碳生成碳酸钙,故长时间存放的过氧化钙中含有主要杂质是生成的碳酸钙CaCO3、氢氧化钙Ca(OH)2。
6. (2021·临沂)结合下列实验回答有关问题。
(1)实验甲集气瓶中放少量水的目的是______。
(2)实验乙a玻璃管中收集到的气体是______,检验两个玻璃管中气体的方法是______。
(3)实验丙将二氧化碳气体慢慢倒入烧杯中,观察到的现象是______。
【答案】 (1) 防止溅落的熔融物炸裂瓶底 (2)氢气(或H2) 用燃着的木条分别靠近两个玻璃管尖嘴 (3)下面的蜡烛先熄灭,上面的蜡烛后熄灭
【解析】
(1) 铁丝在氧气中剧烈燃烧,火星四射,生成的黑色熔融物温度很高,瓶底加少量水可防止溅落的熔融物炸裂瓶底;
(2) 电解水实验中生成氢气与氧气的体积比为2:1,a玻璃管中的气体为氢气;检验两种气体可用燃着的木条靠近玻璃管尖嘴,燃烧得更旺的是氧气,能够燃烧是是氢气;
(3)二氧化碳不燃烧不支持燃烧,密度比空气大,观察到的现象是下面的蜡烛先熄灭,上面的蜡烛后熄灭。
7. (2021年黑龙江省哈尔滨市中考)图甲为某小组设计的物质关系框架图。图中A、B、C、D、E、F为初中化学常见的六种物质,其中A能使带火星的木条复燃,B和F的组成元素相同,F有毒性,侯德榜先生为D物质和氮肥工业技术的发展做出了杰出的贡献,E为汽车用铅酸蓄电池中含有的酸。(图中用“—”表示两种物质间能发生反应,“→。”或“”表示两种物质间能单向或双向转化,部分反应物和生成物及反应条件、转化及反应关系已略去,图中部分反应需要在溶液中进行,物质是溶液的只考虑溶质)。
请回答下列问题:
(1)分别写出B、E物质的化学式。B:___________E:___________
(2)E的稀溶液与D溶液反应的实验现象为___________。
(3)D与熟石灰在溶液中反应可以生成C,其反应类型为___________。
(4)图乙上方的蓝色火焰是F与A发生反应产生的,此反应的化学方程式为___________。
【答案】(1) CO2 H2SO4 (2) 有气泡生成 (3) 复分解反应 (4)
【解析】
图中A、B、C、D、E、F为初中化学常见的六种物质,其中A能使带火星的木条复燃,则A是氧气,B和F的组成元素相同,F有毒性,F是一氧化碳,B是二氧化碳,侯德榜先生为D物质和氮肥工业技术的发展做出了杰出的贡献,则D是碳酸钠,E为汽车用铅酸蓄电池中含有的酸,则E为硫酸,C和D能相互转化,且C和E能反应,B与C也能反应,则C是氢氧化钠。
根据以上分析可知:
(1)B、E物质的化学式。B:CO2; E:H2SO4;
(2)E的稀溶液与D溶液反应是指稀硫酸和碳酸钠反应生成硫酸钠、水和二氧化碳气体,实验现象为有气泡生成;
(3)D与熟石灰在溶液中反应可以生成C,是指氢氧化溶液与碳酸钠溶液反应生成碳酸钙沉淀和氢氧化钠,两种化合物彼此交换成分生成另外两种化合物的反应叫做复分解反应,该反应属于复分解反应;
(4)图乙上方的蓝色火焰是F与A发生反应产生的,一氧化碳与氧气在点燃条件下生成二氧化碳,该反应的化学方程式:。
8.(2021•温州中考)“化学氧自救呼吸器”是一种在缺氧环境中通过制氧剂临时供氧的装置。制氧剂的主要成分是超氧化钾(KO2),产生氧气的主要原理是超氧化钾与人体呼出的水汽反应,其化学方程式为:4KO2+2H2O═4KOH+3O2↑。制氧剂中其它成分不能生成氧气。
(1)小明设计化学氧自救呼吸器时,为确定制氧剂的用量,除了查阅人体每分钟呼吸次数外,还需了解哪些与人体呼吸相关的数据? (例举一个)。
(2)若该呼吸器需为使用者提供48g氧气,则至少需要含超氧化钾80%的制氧剂多少克?
【答案】(1)人体呼出气体中水蒸气含量(或每次呼吸耗氧量,其他合理答案也可)(2)177.5克。
【解析】
(1)人体呼出气体中水蒸气含量(或每次呼吸耗氧量,其他合理答案也可)
(2)解:设得到48g氧气,需要参加反应的超氧化钾的质量为x
4KO2+2H2O═4KOH+3O2↑
284 96
x 48g
制氧剂质量为:142g÷80%=177.5g
答:至少需要含超氧化钾80%的制氧剂177.5克。
9. (2021·嘉兴)火是文明的起源,人类取火的方法经过了漫长的演变过程。
(1)古人取火时,用火镰击打火石,产生的火花引燃可燃物,艾绒是一种常用的引燃物,主要是它的______,因而容易点燃。
(2)1830年发明了火柴。原理是将白磷、硫、KClO3、MnO2混合,摩擦后发生KClO3分解等一系列反应,引燃火柴杆,推测KClO3在此过程中的作用是______,使燃烧更剧烈。
【答案】(1)着火点低 (2)提供氧气
【解析】
(1) 艾绒是一种常用的引燃物,主要是它的着火点低,因而容易点燃。
(2)氯酸钾能在二氧化锰的催化下受热分解生成氯化钾和氧气,故氯酸钾在此过程中可以提供氧气,使燃烧更剧烈。
10. (2021年眉山市中考)“珍爱生命,远离毒品”,冰毒是一种危害性很大的毒品,其主要成分是甲基苯丙胺(化学式为C10H15N)。某化学学习小组模拟对毒品的销毁,利用所制得的氧气燃烧冰毒,并检验所生成的二氧化碳气体,设计了如下实验。
本次实验只提供了如下化学试剂:5%的过氧化氢溶液,二氧化锰固体,浓硫酸,NaOH溶液,Ca(OH)2溶液,冰毒。请回答下列问题:
(1)仪器a的名称是_______。
(2)为了完成此实验,除了选择装置B以外,还应选择的装置组合是______(填装置序号字母)
(3)连接好装置,在加入药品前还必须进行的操作是_______。
(4)检验二氧化碳时所发生反应的化学方程式为_______。
【答案】①. 酒精灯 ②. EAD ③. 检查装置的气密性 ④.
【解析】
(1)由图可知,仪器a的名称是酒精灯,故填:酒精灯;
(2)该实验需要氧气,由实验提供的试剂可知,用5%的过氧化氢溶液、二氧化锰固体混合制取氧气,属于固液常温型,选择的发生装置为E,制取的氧气中混有水蒸气,需通过浓硫酸进行干燥,然后利用燃烧法对冰毒进行销毁,最后用澄清的石灰水检验所生成的二氧化碳气体,所以为了完成此实验,除了选择装置B以外,还应选择的装置组合是EAD,故填:EAD;
(3)为了防止因装置气密性不好更换仪器时浪费药品,在加入药品前还必须进行的操作是检查装置的气密性,故填:检查装置的气密性;
(4)二氧化碳能使澄清石灰水变浑浊,检验二氧化碳用澄清石灰水;二氧化碳与氢氧化钙反应生成碳酸钙沉淀和水,反应的化学方程式为,故填:。
11. (2021年湖南省株洲市中考)O2是人类生活不可缺少的物质,制取O2的方法很多。请回答下列问题:
(1)KMnO4分解法:该反应的化学方程式为___________;
(2)KClO3分解法:应选用上图中___________(填图中装置对应的字母)作发生装置;
(3)H2O2分解法:常温下H2O2分解缓慢,通常加入少量MnO2,则MnO2的作用为___________;
(4)可以用C所示装置来收集O2,体现了O2___________的性质;
(5)已知N2的沸点为-196℃,O2的沸点为-183℃。工业上在低温下加压,先使空气液化,然后蒸发,则O2为___________(填“先”或“后”)蒸发出来的气体。
【答案】 (1). (2). A (3). 催化作用 (4). 不易溶于水 (5). 后
【解析】
(1)高锰酸钾分解制取氧气,生成锰酸钾、二氧化锰和氧气,反应方程式为:
(2)氯酸钾分解制取氧气,反应物为固体,反应条件需要加热,故选择A作为发生装置;
(3)过氧化氢分解制取氧气,加少量二氧化锰作为催化剂,加快反应速率,起催化作用;
(4)能用排水法收集气体,说明气体不溶于水,故体现了氧气不易溶于水的性质;
(5)因氮气的沸点低,液化空气后蒸发时沸点低的物质会先分离出,故氧气比氮气后蒸发出来。
12. (2021年四川乐山化学中考)A~E五种初中常见物质的部分转化关系如图。其中A与C的组成元素相同,B能使带火星的木条复燃,D是一种极易与血红蛋白结合的有毒气体,加热时D、E均能与黑色固体丙反应。回答下列问题:
(1)黑色固体甲的化学式为________。反应①属于基本类型中的_________反应。
(2)在D与丙的反应中,D表现出___________性。
(3)反应②的化学方程式为__________。
【答案】(1) MnO2 分解 (2) 还原 (3)
【解析】
【分析】B能使带火星的木条复燃,说明B是氧气;氧气与铜在加热条件下生成黑色氧化铜,丙是氧化铜;A与C的组成元素相同,且A在黑色固体甲作用下生成C和氧气,说明A是过氧化氢,C是水,甲是二氧化锰;D是一种极易与血红蛋白结合的有毒气体,D是一氧化碳;加热时D、E均能与黑色固体丙氧化铜反应,推测E也有还原性,结合质量守恒定律推测E是氢气,则黑色固体乙是碳,代入验证即可。
【详解】(1)根据分析知,黑色固体甲是二氧化锰,化学式为MnO2。反应①是过氧化氢在二氧化锰作催化剂时分解生成水和氧气,反应物一种,生成物两种,属于基本类型中的分解反应。
(2)在D与丙的反应中,D一氧化碳与丙氧化铜反应生成铜和二氧化碳,D表现出还原性。
(3)反应②是碳和水蒸气在高温下反应生成一氧化碳和氢气,反应的化学方程式为 。
13. (2021年辽宁省营口市中考)下图所示是初中化学常见的四个实验,请依图回答:
(1)实验一:红磷需过量的目的是________。
(2)实验二:通过对比实验得出结论:铁生锈需要和________接触;
(3)实验三:证明二氧化碳具有的化学性质是_______。
(4)实验四:由于_______不同造成硫燃烧的现象不同。
【答案】 ①. 将瓶内氧气全部耗尽,使测定结果准确 ②. 氧气 ③. 二氧化碳与水反应生成碳酸 ④. 氧气浓度
【解析】
(1)实验一是利用红磷燃烧消耗氧气,使集气瓶内外形成压强差,根据水回流的体积,测定氧气的体积分数,则红磷需过量的目的是将瓶内氧气全部耗尽,使测定结果准确;故填:将瓶内氧气全部耗尽,使测定结果准确。
(2)对比分析两个试管实验可知,一个试管铁与水、氧气同时接触,铁生锈,另一个试管铁只与水接触,不生锈,则得出结论:铁生锈需要和氧气接触;故填:氧气。
(3)二氧化碳与水反应生成碳酸,碳酸能使紫色石蕊变红,则实验三中能证明二氧化碳具有的化学性质是:二氧化碳与水反应生成碳酸;故填:二氧化碳与水反应生成碳酸。
(4)分析实验四可知,空气中氧气的体积分数为21%,则由于氧气浓度不同造成硫燃烧的现象不同,硫在空气中燃烧产生淡蓝色火焰,硫在氧气中燃烧发出明亮的蓝紫色火焰;故填:氧气浓度。
14. (2021年海南省中考)请从下列物质中选择填空(填序号):①氧气 ②活性炭 ③天然气 ④熟石灰
(1)可用于供给呼吸的是_______。
(2)可用于改良酸性土壤的是_______。
(3)可用作清洁燃料的是_______。
(4)可用于去除冰箱异味的是_______。
【答案】 ①. ① ②. ④ ③. ③ ④. ②
【解析】
(1)氧气可供给呼吸,故填:①。
(2)熟石灰可用于改良酸性土壤,故填:④。
(3)天然气是清洁能源,故填: ③。
(4)活性炭具有吸附性,可用于去除冰箱异味,故填:②。
15. (2021年海南省中考)实验室常用过氧化氢溶液在二氧化锰催化作用下分解制取氧气。若含6.8g过氧化氢过氧化氢溶液完全分解,最多可制得氧气多少克?
【答案】3.2g。
【解析】过氧化氢在二氧化锰催化剂作用下,分解生成水和氧气;根据反应的化学方程式,由反应物过氧化氢的质量可计算完全反应后生成氧气的质量。
设最多可制得氧气的质量为x
68 32
6.8g x
x=3.2g
答:最多可制得氧气3.2g。
【点睛】本题考查利用化学式可表示物质的质量关系,根据反应中物质的质量关系,由已知物质的质量可以计算反应中其他物质的质量。
16. (2021年中考重庆A卷)“嫦娥五号“上使用的记忆合金、SiC颗粒增强铝基复合材料、高性能芳纶纤维等材料引起了全世界的关注。
(1)下列属于有机合成材料的是______ (填序号)。
A记忆合金 B羊毛 C芳纶纤维
(2)硬度非常大的SiC,其结构类似金刚石,则构成SiC的基本粒子为______ (填序号)。
A分子 B原子 C离子
(3)工业制取记忆合金中的钛,先用热浓硫酸处理钛铁矿(主要成分为FeTiO3)反应中元素化合价不变,得到硫酸钛[Ti(SO4)2]、硫酸亚铁和一种氧化物,硫酸钛中钛元素的化合价为______,化学方程式为______。
【答案】 (1). C (2). B (3). +4 (4).
【解析】
(1)A、记忆合金属于金属材料,不符合题意;
B、羊毛属于天然材料,不符合题意;
C、芳纶纤维属于合成纤维,属于合成材料,符合题意。
故选C;
(2)硬度非常大的SiC,其结构类似金刚石,金刚石由原子构成,故SiC由原子构成。
故选B;
(3)硫酸钛中硫酸根离子显-2价,设钛元素的化合价为x,根据化合物中、正、负化合价的代数和为零,可得:x+(-2)×2=0,x=+4;
FeTiO3和浓硫酸在加热的条件下反应生成硫酸钛、硫酸亚铁和一种氧化物,根据质量守恒定律,化学反应前后,元素的种类不变,反应物中含Fe、Ti、O、H、S,生成物中含Ti、S、O、Fe,故生成物中还应含氢元素,故生成的氧化物是水,该反应的化学方程式为:。
17.(2021年湖南省张家界市中考)在庆祝“五四”青年节晚会上,化学老师表演了“吹气生火”的魔术:他用导管向包有过氧化钠(化学式为Na2O2)粉末的脱脂棉上吹气,脱脂棉燃烧了起来。化学兴趣小组的同学对该魔术产生了浓厚兴趣,在教师的指导下,对其进行了如下探究。
【答案判断】
根据燃烧条件可知:吹出的气体能与过氧化钠反应放出一定的热量,可能有氧气生成,从而使脱脂棉燃烧。
【提出问题】
吹出的气体中有哪些物质与过氧化钠(Na2O2)发生反应,且生成物是什么?
【查阅资料】
(1)吹出的气体主要含有氮气、二氧化碳、水蒸气和氧气;
(2)过氧化钠与氮气、氧气不反应;
(3)过氧化钠为淡黄色固体粉末。
【提出猜想】
猜想一:只有H2O与Na2O2反应;
猜想二:只有CO2与Na2O2反应;
猜想三:CO2、H2O都与Na2O2反应。
【设计与实验】
探究Ⅰ:H2O与Na2O2反应
步骤一
步骤二
步骤三
实验操作
实验现象
有气泡产生
带火星的木条复燃
产生蓝色沉淀
实验结论
H2O能与Na2O2反应,产生① 和NaOH。
探究Ⅱ:CO2与Na2O2反应
步骤一
步骤二
步骤三
实验操作
玻璃管中反应后的固体
实验现象
淡黄色粉末逐渐变成白色粉末
带火星的木条复燃
固体溶解
无气泡产生
产生②
实验结论
CO2能与Na2O2反应,产生①和Na2CO3。
【实验结论】
通过实验答案,猜想三正确。过氧化钠与二氧化碳、水蒸气都能反应。
【反思交流】
(1)过氧化钠应该③ 保存。
(2)探究Ⅱ:步骤三中能代替CaCl2溶液的试剂④ (写一种)。
【答案】
【设计与实验】氧气;白色沉淀
【反思交流】(1)密封。(2)氯化钡溶液。
【解析】
解:【设计与实验】
探究Ⅰ:
步骤一
步骤二
步骤三
实验操作
实验现象
有气泡产生
带火星的木条复燃(反应生成氧气)
产生蓝色沉淀(氢氧化钠和硫酸铜反应生成蓝色沉淀氢氧化铜)
实验结论
H2O能与Na2O2反应,产生氧气和NaOH。
故填:氧气。
探究Ⅱ:
步骤一
步骤二
步骤三
实验操作
玻璃管中反应后的固体
实验现象
淡黄色粉末逐渐变成白色粉末
带火星的木条复燃(生成氧气)
固体溶解
无气泡产生(固体中不含有过氧化钠)
产生白色沉淀(碳酸钠和氯化钙反应生成白色沉淀碳酸钙)
实验结论
CO2能与Na2O2反应,产生①和Na2CO3。
故填:白色沉淀。
【反思交流】
(1)过氧化钠应该密封保存。
故填:密封。
(2)探究Ⅱ:步骤三中能代替CaCl2溶液的试剂可以是氯化钡溶液,是因为氯化钡能和碳酸钠反应生成白色沉淀碳酸钡和氯化钠。
故填:氯化钡溶液。
【点评】本题主要考查物质的性质,解析时要根据各种物质的性质,结合各方面条件进行答案、判断,从而得出正确的结论。
18. (2021河北中考)根据图所示的实验回答问题。
(1)甲装置中仪器a的名称为_______;用该装置收集气体,气体应满足的条件是_______;实验时导管接近集气瓶底部的目的是_______。
(2)乙是铁丝在氧气中燃烧的实验。点燃铁丝下端的火柴,待_______时,将铁丝伸入集气瓶内。实验时瓶底有水,若集气瓶炸裂,操作上可能的错误是_______。
【答案】(1)长颈漏斗 密度大于空气,且与空气中的物质不反应 便于排净装置内的空气
(2)火柴快燃尽 铁丝挨集气瓶内壁太近,或高温物质溅到集气瓶内壁上
【解析】
(1)由图可知,甲装置中仪器a的名称为:长颈漏斗;
由图可知,该装置是向上排空气法收集气体,故气体应密度比空气大,且与空气中物质不反应;
实验时导管接近集气瓶底部的目的是:便于排净装置内的空气;
(2)点燃铁丝下端的火柴,待火柴快燃尽时,将铁丝伸入集气瓶内,防止火柴燃烧消耗氧气,影响实验结果;
将铁丝伸入集气瓶内。实验时瓶底有水,若集气瓶炸裂,操作上可能的错误是:铁丝挨集气瓶内壁太近,或高温物质溅到集气瓶内壁上,使集气瓶受热不均,炸裂。
19. (2021年湖南省永州市中考)某同学做氧气的性质实验,下图为木炭在氧气中燃烧的实验示意图。
实验步骤:
①用排水法收集好一瓶氧气。②………………
③用坩埚钳夹取一小块木炭,在酒精灯上加热到发红,插入到盛满氧气的集气瓶中,燃烧停止后,取出坩埚钳。
④向集气瓶中加入少量澄清石灰水,振荡。
根据实验操作,通过分析,回答下列问题:
(1)步骤②具体操作为_______。
(2)步骤③操作中,最好是将烧红的木炭由瓶口缓慢插入到盛满氧气的集气瓶中,这一实验操作的主要目的是_______。
(3)步骤④操作中,可观察到澄清石灰水变浑浊,其发生反应的化学方程式为_______。
(4)酒精(化学式C2H5OH)和木炭都是常用的燃料,若取相同质量的C2H5OH和C在氧气中完全燃烧,两者中消耗O2的质量较少的是_______(填“C2H5OH”或“C”)。
【答案】 ①. 在水下盖上玻璃片,将集气瓶取出,正放在桌面上 ②. 使氧气充分反应,现象明显 ③. ④. C2H5OH
【解析】
(1)用排水法收集一瓶氧气,收集完毕,在水下盖上玻璃片,将集气瓶取出,正放在桌面上;
(2)步骤③操作中,最好是将烧红的木炭由瓶口缓慢插入到盛满氧气的集气瓶中,这一实验操作的主要目的是使氧气充分反应,现象明显;
(3)步骤④操作中,可观察到澄清石灰水变浑浊,是碳燃烧生成了二氧化碳,二氧化碳和氢氧化钙反应生成碳酸钙和水,该反应的化学方程式为:;
(4)若取相同质量的C2H5OH和C在氧气中完全燃烧,酒精燃烧:,酒精与消耗氧气的质量比为:46:96=23:48,木炭燃烧: ,参加反应的碳与氧气的质量比为:12:32=3:8,碳消耗氧气的质量大,消耗氧气的质量较少的是C2H5OH。
20. (2021河北中考)如图所示的是硫在氧气中燃烧的实验。燃烧停止后,取出燃烧匙,用毛玻璃片盖紧集气瓶,振荡,悬空倒置,发现毛玻璃片不脱落。
(1)硫在氧气中燃烧的化学方程式为_______。
(2)氢氧化钠溶液的作用是_______。
(3)毛玻璃片不脱落时,大气压强_______(选填“大于”“小于”或“等于”)瓶内气体压强。
【答案】 ①. S+O2SO2 ②. 吸收生成的二氧化硫,防止污染空气 ③. 大于
【解析】
(1)硫在氧气中燃烧生成二氧化硫,反应的化学方程式为S+O2SO2,故填:S+O2SO2;
(2)二氧化硫有毒,直接排放到空气中会污染空气,而氢氧化钠能与生成的二氧化硫气体反应生成亚硫酸钠和水,所以氢氧化钠溶液的作用是吸收生成的二氧化硫,防止污染空气,故填:吸收生成的二氧化硫,防止污染空气;
(3)毛玻璃片不脱落时,大气压强大于瓶内气体压强,这是因为氢氧化钠吸收生成的二氧化硫气体,瓶内压强减少,故填:大于。
2020年中考真题
一、选择题
1.(吉林省2020年中考化学试题)下列实验操作中,错误的是
A.连接仪器 B.铁丝燃烧
C.液体加热 D.点燃酒精灯
【答案】D
【解析】
A、把橡皮塞慢慢转动着塞进试管口,切不可把试管放在桌上在使劲塞进塞子,以免压破试管,图中所示操作正确;
B、铁丝在氧气中燃烧时,为防止生成物熔化溅落下来炸裂集气瓶,集气瓶底预先铺上一层细沙或放少量的水,图中所示操作正确;
C、给试管中的液体加热液体取用量不能超过试管容积的三分之一,试管夹夹在离试管口三分之一处,试管要与桌面呈45°角,要先预热再固定加热,图中所示操作正确;
D、使用酒精灯时要注意“两查、两禁、一不可”,禁止用一酒精灯去引燃另一酒精灯,图中所示操作错误。
故选D。
2.(云南省昆明市2020年中考化学试题)下列实验现象描述正确的是
A.红磷在空气中燃烧,产生五氧化二磷白烟
B.硝酸银溶液中加入氯化钠溶液,产生白色沉淀
C.稀硫酸中加入铜粉,产生气泡,溶液变为蓝色
D.硫在氧气中燃烧,发出淡蓝色火焰,产生刺激性气味的气体
【答案】B
【解析】
A、红磷在空气中燃烧,产生大量的白烟;产生五氧化二磷是实验结论,说法错误;
B、硝酸银溶液中加入氯化钠溶液,产生白色沉淀,因为生成氯化银是白色沉淀,说法正确;
C、稀硫酸中加入铜粉,铜为氢后金属,不与稀硫酸,不会产生气泡,溶液不会变为蓝色,说法错误;
D、硫在氧气中燃烧,发出蓝紫色火焰,产生刺激性气味的气体,说法错误。
故选:B。
3.(湖南省郴州市2020年中考化学试题)下列有关空气成分的说法错误的是
A.利用氦气可制作霓虹灯
B.食品包装中充入氮气用来防腐
C.铁在氧气中燃烧生成氧化铁
D.敞口放置在空气中的饼干变软是因为吸收了空气中的水蒸气
【答案】C
【解析】
A、氦气属于稀有气体,稀有气体通电时能发出不同颜色的光,故利用氦气可制作霓虹灯,不符合题意;
B、氮气的化学性质不活泼,可用作保护气,填充于食品包装中用来防腐,不符合题意;
C、铁在氧气中燃烧生成四氧化三铁,不是氧化铁,符合题意;
D、敞口放置在空气中的饼干变软是因为吸收了空气中的水蒸气,说法正确,不符合题意。
故选C。
4.(辽宁省营口市2020年中考化学试题)下列物质在空气或氧气中燃烧现象的描述,正确的是
A.镁条在空气中燃烧,冒出浓烈的黑烟,放出热量,生成黑色粉末
B.铁丝在氧气中剧烈燃烧,火星四溅,放出热量,生成四氧化三铁
C.木炭在氧气中燃烧,发出白光,放出热量,产生能使澄清石灰水变浑浊的气体
D.硫在氧气中燃烧,发出微弱的淡蓝色火焰,放出热量,产生没有气味的气体
【答案】C
【解析】
A、镁在空气中燃烧时冒出浓烈的白烟,生成白色粉末,选项A错误;
B、描述实验现象时,只需要客观描述观察到的现象,因此不能说生成四氧化三铁,出现生成物的名称就是实验结论,应改为生成黑色固体,选项B错误;
C、木炭在氧气中燃烧发出白光,放出热量,生成的二氧化碳会使澄清石灰水变浑浊,所以观察到澄清石灰水变浑浊,选项C正确;
D、硫在氧气燃烧发出明亮的蓝紫色火焰,生成的二氧化硫具有刺激性气味,选项D错误。故选C。
5.(湖北省咸宁市2020年中考化学试题)人类离不开空气,下列有关空气及其成分的说法正确的是
A.洁净的空气是纯净物
B.空气中主要气体的体积分数由大到小依次是:O2、N2、CO2
C.氧气能支持燃烧,可以作燃料
D.在氧气里点燃细铁丝可发生剧烈燃烧,火星四射,生成黑色固体
【答案】D
【解析】
A、洁净的空气中含有氮气、氧气、稀有气体、二氧化碳等多种物质,属于混合物,选项A错误;
B、空气中各种气体的体积分数是:氮气78%,氧气21%,二氧化碳0.03%,体积分数由大到小依次是:N2、O2、CO2,选项B错误;
C、氧气能支持燃烧,具有助燃性,在燃烧过程中可以作助燃剂,选项C错误;
D、铁丝在氧气中能燃烧,现象是:剧烈燃烧,火星四射,放出热量,生成黑色固体。选项D正确。故选D。
6.(湖北省鄂州市2020年中考化学试题)下列关于氧气的性质和用途的说法正确的是
A.氧气能助燃,可作燃料
B.红磷能在空气中燃烧产生大量的白色烟雾
C.细铁丝在空气中可剧烈燃烧,火星四射
D.氧气是一种化学性质比较活泼的气体,在一定条件下可与多种物质发生化学反应
【答案】D
【解析】
A、氧气能助燃,但不具有可燃性,不可作燃料,故选项错误;
B、红磷在空气中燃烧,产生大量的白烟,而不是白色烟雾,故选项错误;
C、铁丝在空气中不能燃烧,氧气的浓度不够,故选项错误;
D、氧气是一种化学性质比较活泼的气体,在一定条件下可与多种物质发生化学反应,故选项正确。故选D。
7.(江苏省扬州市2020年中考化学试题)对反应进行分类有助于认识与研究,下列反应属于化合反应的是
A.
B.
C.
D.
【答案】A
【解析】
A、化合反应指的是由两种或两种以上的物质反应生成一种新物质的反应,选项A的反应符合化合反应的特征,符合题意。
B、化合反应指的是由两种或两种以上的物质反应生成一种新物质的反应,选项B的反应是一种物质分解成两种新物质的反应属于分解反应,不符合化合反应的特征,不符合题意。
C、化合反应指的是由两种或两种以上的物质反应生成一种新物质的反应,选项C的反应物是两种生成物也是两种属于置换反应,不符合化合反应的特征,不符合题意。
D、化合反应指的是由两种或两种以上的物质反应生成一种新物质的反应,选项D的反应物是两种生成物也是两种属于复分解反应,不符合化合反应的特征,不符合题意。
故选A。
8.(湖南省衡阳市2020年中考化学试题)在化学实验中,对实验现象的观察和描述非常重要。下列有关实验现象描述正确的是
A.浓硫酸溶于水时会放出大量的热
B.红磷在空气中燃烧产生白色烟雾
C.硫在氧气中燃烧产生淡蓝色火焰
D.一氧化碳还原氧化铁固体由黑色逐渐变成红色
【答案】A
【解析】
A、浓硫酸溶液水放出大量的热量,故正确。
B、红磷在空气中产生白烟,不是白雾,故错误;
C、硫在氧气中燃烧产生明亮的蓝紫色火焰,故错误;
D、氧化铁是红色的,故一氧化碳还原氧化铁固体由红色逐渐变成黑色,故错误;故选A。
9.(海南省2020年中考化学试题)下列物质在氧气中燃烧,集气瓶中不需放少量水的是
A.硫磺 B.红磷 C.铁丝 D.蜡烛
【答案】D
【解析】
A. 硫磺在氧气中燃烧会产生二氧化硫,污染空气,所以要在瓶中放水吸收二氧化硫,不符合题意;
B. 红磷在氧气中燃烧会产生较高温度五氧化二磷固体,所以要在瓶中放水吸收五氧化二磷的热量,防止瓶底炸裂,不符合题意;
C. 铁丝在氧气中燃烧会产生高温四氧化三铁固体,所以要在瓶中放水吸收四氧化三铁的热量,防止瓶底炸裂,不符合题意;
D. 蜡烛在氧气中燃烧会产生水,所以瓶内不能有水,否则会干扰水雾的观察,符合题意。故选D。
二、填空题:
10.(山西省2020年中考化学试题)小红和同学们完成了实验室制取氧气和验证氧气性质的实验,并进行了相关问题的思考。请结合图文信息完成下列任务。
(1)图1:仪器a的名称是_____________,给试管预热的操作是_______________,发生反应的化学方程式是______________。
(2)图2:当气体从b端进c端出时,可收集到的一种气体是_____________(写名称)。
(3)图3:点燃系在螺旋状细铁丝底端的火柴,待___________时,插入集气瓶中。
【答案】(1)铁架台 使酒精灯的火焰在试管下方来回移动
(2)氧气/二氧化碳(合理即可) (3) 火柴快燃尽
【解析】根据常用仪器的名称,试管预热的方法;多用瓶收集气体时密度比空气大的从长管进气;进行分析作答。
(1)仪器a的名称是铁架台,给试管预热的操作是使酒精灯的火焰在试管下方来回移动,装置的试管中有棉花,所以是用高锰酸钾制氧气,发生反应的化学方程式是;
(2)当气体从b端进c端出时,收集的气体的密度大于空气,则气体是氧气或二氧化碳;
(3)实验的目的是让铁丝反应,所以应该尽可能让火柴燃烧的彻底一些,不让火柴消耗更多的氧气,所以点燃火柴后,铁丝插入集气瓶中的适宜时刻是:待火柴快燃尽时,从瓶口往下缓缓伸入瓶中。
11.(湖北省武汉市2020年中考化学试题)氧气是一种重要的气体。小颖在试管中加入5mL5%过氧化氢溶液,再依次进行实验:①插入带有火星的木条;②加入少量二氧化锰;③插入带有火星的木条。
(1)当出现带有火星的木条________的现象时,说明试管中有大量氧气产生。
(2)实验产生氧气的化学方程式为__________,该反应属于________(填基本反应类型)。
【答案】(1)复燃 (2) 分解反应
【解析】过氧化氢在二氧化锰催化作用下生成水和氧气。
(1)过氧化氢在二氧化锰催化作用下生成水和氧气,氧气具有助燃性,能使带火星的木条复燃,故当出现带有火星的木条复燃的现象时,说明试管中有大量氧气产生。
(2)过氧化氢在二氧化锰催化作用下生成水和氧气,故实验产生氧气的化学方程式为,该反应符合一变多的特点,属于分解反应。
2019年中考真题
1.【2019年北京市】下列物质在氧气中燃烧,火星四射、生成黑色固体的是
A.铁丝 B.红磷 C.甲烷 D.氢气
【答案】A
【解析】A、铁丝在氧气中剧烈燃烧,火星四射,放出大量的热,生成一种黑色固体,故选项正确;B、红磷在氧气中燃烧,产生大量的白烟,生成一种白色固体,故选项错误;C、甲烷在氧气中燃烧燃,产生蓝色火焰,故选项错误;D、氢气在氧气中燃烧,发出淡蓝色火焰,故选项说法错误。故选A。
2.【2019年湖南省湘西土家族苗族自治州】下列气体中能使带火星的木条复燃的是
A.氧气 B.水蒸气 C.二氧化碳 D.氮气
【答案】A
【解析】A、氧气支持燃烧,能使带火星的木条复燃,此选项符合题意;B、水蒸气不支持燃烧,不能使带火星的木条复燃,此选项不符合题意;C、二氧化碳不支持燃烧,不能使带火星的木条复燃,此选项不符合题意;D、氮气不支持燃烧,不能使带火星的木条复燃,此选项不符合题意。故选A。
3.【2019年天津市】下列对实验现象的描述不正确的是
A.镁条在空气中燃烧,发的耀眼白光
B.硫在氧气中燃烧,发用蓝紫色火焰
C.蜡烛在空气中燃烧,生成二氧化碳和水
D.氢气在空气中燃烧,产生淡蓝色火焰
【答案】C
【解析】A、镁条在空气中燃烧,就是发出耀眼的白光,故不符合题意;B、硫在氧气中燃烧,发出明亮的蓝紫色火焰,放出热量,生成一种具有刺激性气味的气体,故不符合题意;C、蜡烛在空气中充分燃烧生成二氧化碳和水,描述的是实验结论而不是实验现象,故符合题意;D、氢气在空气中燃烧,产生淡蓝色火焰,故不符合题意。故选C。
【点睛】实验现象的观察主要是指用眼看、鼻闻、耳听、手感等方式得到的实验现象。在描述物质燃烧的现象时,需要注意光和火焰、烟和雾、实验现象和实验结论的区别、不能以结论代替现象等等。
4.【2019年山东省临沂市】下列说法不正确的是
A.细铁丝在氧气中燃烧时,火星四射,生成黑色固体
B.红磷在空气中燃烧产生大量的白雾
C.硫在氧气中燃烧生成有刺激性气味的气体
D.少量氯化铵与少量熟石灰粉末混合、研磨,放出刺激性气味气体
【答案】B
【解析】A、铁丝在氧气中剧烈燃烧,火星四射,放出大量的热,生成一种黑色固体,故选项说法正确;B、红磷在空气中燃烧,产生大量的白烟,而不是白雾,故选项说法错误;C、硫在氧气中燃烧,发出明亮的蓝紫色火焰,产生一种具有刺激性气味的气体,故选项说法正确;D、少量氯化铵与少量熟石灰粉末混合、研磨,放出刺激性气味气体,故选项说法正确。故选B。
5.【2019年吉林省】下列实验现象描述正确的是
A.铁丝燃烧时发出耀眼白光
B.红磷燃烧时产生大量白雾
C.氢气燃烧时发出黄色火焰
D.硫在氧气中燃烧发出蓝紫色火焰
【答案】D
【解析】A、铁丝在氧气中剧烈燃烧,火星四射,放出大量的热,故选项错误;B、红磷燃烧,产生大量的白烟,而不是白雾,故选项说法错误;C、氢气燃烧,产生淡蓝色火焰,故选项说法错误;D、硫在氧气中燃烧,发出明亮的蓝紫色火焰,产生一种具有刺激性气味的气体,故选项说法正确。故选D。
6.(2019•苏州)下列关于氧气的说法正确的是( )
A.分离液态空气获得氧气是化学变化
B.植物的光合作用会消耗氧气
C.氧气的化学性质不活泼
D.液态氧可用作火箭助燃剂
【答案】D
【解析】A、分离液态空气获得氧气,没有新物质生成,是物理变化,故A错误;
B、植物的光合作用会产生氧气,不是消耗氧气,故B错误;
C、氧气的化学性质比较活泼,在一定条件下能与很多种物质发生反应,故C错误;
D、氧气由助燃性,液态氧可用作火箭助燃剂,故D正确。
故选:D。
7.(2019•岳阳)下列有关实验现象的描述,错误的是( )
A.木炭在氧气中燃烧,生成无色气体
B.硫在氧气中燃烧,发出淡蓝色火焰
C.红磷在空气中燃烧,产生大量白烟
D.铁丝在氧气中燃烧,火星四射,生成黑色固体
【答案】B
【解析】A、木炭在氧气中燃烧,发出白光,生成能使澄清石灰水变浑浊的无色气体,故选项说法正确。
B、硫在氧气中燃烧,发出明亮的蓝紫色火焰,产生一种具有刺激性气味的气体,故选项说法错误。
C、红磷在空气中燃烧,产生大量的白烟,故选项说法正确。
D、铁丝在氧气中剧烈燃烧,火星四射,放出大量的热,生成一种黑色固体,故选项说法正确。
故选:B。
8.【2019年北京市】用如图装置进行实验。
(1)高锰酸钾分解的化学方程式为___________________________________。
(2)能说明木炭在氧气中燃烧的产物为二氧化碳的现象是____________________________。
【答案】(1)2KMnO4K2MnO4+MnO2+O2↑
(2)澄清的石灰水变浑浊
【解析】(1)高锰酸钾受热分解生成锰酸钾、二氧化锰和氧气,反应的化学方程式为:2KMnO4K2MnO4+MnO2+O2↑。
(2)检验二氧化碳的试剂是澄清石灰水,说明木炭在氧气中燃烧的产物为二氧化碳的现象是:澄清的石灰水变浑浊。
9.【2019年山东省临沂市】如图是初中化学中常见的实验。
(1)A中现象:烧杯②中溶液变红。请用分子的知识解释“变红”的原因__________________________。
(2)B中集气瓶底部有少量水,其作用是__________________________。
(3)C实验完毕,集气瓶内水面上升到一定高度后,不能继续上升,这种现象说明氮气具有_____________________的性质;若从烧杯中进入集气瓶内水的体积明显小于瓶内原空气体积的,可能存在的原因是_______________________________________________(写出一条即可)。
【答案】(1)氨分子不断运动,进入滴有酚酞的蒸馏水中,使酚酞试液变红
(2)吸收二氧化硫,防止污染空气
(3)难溶于水 红磷量不足,没有把氧气消耗完(或装置漏气;没有冷却到室温,就打开了止水夹。)
【解析】(1)氨分子不断运动,进入滴有酚酞的蒸馏水中,使酚酞试液变红。
(2)硫燃烧生成二氧化硫,二氧化硫属于空气污染物,所以B中集气瓶底部有少量水,其作用是吸收二氧化硫,防止污染空气。
(3)C实验完毕,集气瓶内水面上升到一定高度后,不能继续上升,这种现象说明氮气具有难溶于水的性质;从烧杯中进入集气瓶内水的体积明显小于瓶内原空气体积的,可能存在的原因是:红磷量不足,没有把氧气消耗完;装置漏气;没有冷却到室温,就打开了止水夹。
10.【2019年广东省广州市】地球大气中存在氧气(O2)和臭氧(O3)两种含氧元素的单质,其中臭氧氧主要存在于15000-30000米的高空,能减弱高能量紫外线对地球表面的辐射。
(1)O3表示一个_____________(填“原子”、“分子”或“离子”)。
(2)高空中可发生转化:,该变化属于_______(填“物理”或“化学”)变化。
(3)镁在氧气中燃烧的化学方程式是____________________________________________。
【答案】(1)分子
(2)化学
(3)2Mg+O22MgO
【解析】(1)O3是由氧元素组成的单质,故表示一个分子。
(2),有新物质生成,变化属于化学变化。
(3)镁在氧气中点燃生成氧化镁,化学方程式是2Mg+O22MgO。
11.(2019•福建)某兴趣小组开展“测定密闭容器中某种气体的体积分数”的探究实验。
【实验1】按图1所示装置,用红磷燃烧的方法测定空气中氧气的体积分数。
【实验2】按图2所示装置,在集气瓶内壁用水均匀涂附铁粉除氧剂(其中辅助成分不干扰实验),利用铁锈蚀原理测定空气中氧气的体积分数。
(1)实验1中,红磷燃烧的主要现象是 。红磷熄灭后,集气瓶冷却至室温,打开K,水能倒吸入集气瓶的原因是 。
(2)为提高实验的准确性,以上两个实验都需要注意的事项是 (写一点)。
(3)实验过程中,连接数字传感器,测得实验1、实验2中氧气的体积分数随时间变化的关系分别如图3、图4所示。依据图3,图4信息, (填“实验1”或“实验2”)的测定方法更准确,判断依据是 。
(4)结合你的学习经验,若要寻找红磷或铁粉除氧剂的替代物,用图1或图2装置测定空气中氧气的体积分数,该替代物应满足的条件是 (写两点)。
【实验3】测定用排空气法收集到的集气瓶中二氧化碳的体积分数。
(5)甲同学设计图5所示装置进行测定。浓NaOH溶液的作用是 (用化学方程式表示)。
(6)乙同学提出,仅利用图6所示装置,在不添加其他试剂的前提下,也能测得集气瓶中二氧化碳的体积分数。为达到实验目的,操作方法是 。
【答案】(1)产生了大量的白烟;氧气被消耗,集气瓶内气体压强小于大气压。(2)装置的气密性要良好。(3)实验2;反应后,实验1集气瓶内剩余氧气的提积分是8.6%,实验2集气瓶内氧气几乎要耗尽。(4)能够和氧气反应,生成物不影响测定结果;(5)2NaOH+CO2=Na2CO3+H2O;(6)用冰水冷却集气瓶,打开K。
【解析】(1)实验1中,红磷燃烧的主要现象是:产生了大量的白烟等。红磷熄灭后,集气瓶冷却至室温,打开K,水能倒吸入集气瓶的原因是:氧气被消耗,集气瓶内气体压强小于大气压。
(2)为提高实验的准确性,以上两个实验都需要注意的事项是装置的气密性要良好等。
(3)实验过程中,连接数字传感器,测得实验1、实验2中氧气的体积分数随时间变化的关系分别如图3、图4所示。依据图3,图4信息可知,实验2测定方法更准确,判断依据是:反应后,实验1集气瓶内剩余氧气的提积分是8.6%,实验2集气瓶内氧气几乎要耗尽。
(4)用图1或图2装置测定空气中氧气的体积分数,该替代物应满足的条件是能够和氧气反应,生成物不影响测定结果;
(5)二氧化碳与氢氧化钠反应生成了碳酸钠和水,化学方程式是:2NaOH+CO2=Na2CO3+H2O;
(6)由于密封装置内轻体的压强随温度的降低而减小,为达到实验目的,操作方法是用冰水冷却集气瓶,打开K,瓶内为温度降低,压强减小,氢氧换钠溶液被吸入,吸收了二氧化碳,可以测定出集气瓶中二氧化碳的体积分数。
故答为:(1)产生了大量的白烟;氧气被消耗,集气瓶内气体压强小于大气压。(2)装置的气密性要良好。(3)实验2;反应后,实验1集气瓶内剩余氧气的提积分是8.6%,实验2集气瓶内氧气几乎要耗尽。(4)能够和氧气反应,生成物不影响测定结果;(5)2NaOH+CO2=Na2CO3+H2O;(6)用冰水冷却集气瓶,打开K。
2018年中考真题
1.(2018•广西)下列有关氧气的说法,错误的是( )
A.氧气能支持燃烧
B.细铁丝在氧气中燃烧,生成氧化铁
C.在通常状况下,氧气的密度比空气大
D.氧气的化学性质比较活泼,能跟许多物质发生反应
【答案】B
【解析】通常情况下氧气是无色无味的气体,密度比空气大,液态是淡蓝色液体,氧气能支持燃烧,有助燃性,不能做燃料,不易溶于水,化学性质活泼,铁丝在氧气生成四氧化三铁。
【解答】解:A、氧气具有助燃性,能支持燃烧,正确;
B、细铁丝在氧气中剧烈燃烧,生成四氧化三铁,而不是氧化铁,错误;
C、标准状况下,氧气的密度比空气略大,正确;
D、氧气是一种化学性质比较活泼的气体,能跟许多物质发生反应,正确。
故选:B。
2. (2018•黑龙江齐齐哈尔)下列有关实验现象的描述正确的是
A. 硫在空气中燃烧,发出蓝紫色火焰
B. 红磷在空气中燃烧,产生白色烟雾
C. 把打磨过的铝丝放入硫酸铜溶液中,铝表面出现红色物质,溶液由蓝色变为无色
D. 电解水实验中,正、负极两端玻璃管内收集到的气体体积比为2:1
【答案】C
【解析】A、硫在空气中燃烧,发出淡蓝色火焰,错误;B、红磷在空气中燃烧,产生大量的白烟,而不是白色烟雾,错误;C、铝的金属活动性比铜强,能置换出硫酸铜溶液中的铜。把打磨过的铝丝放入硫酸铜溶液中,铝表面出现红色物质,溶液由蓝色变为无色,正确;D、电解水实验中,正极产生的气体是氧气,负极产生的气体是氢气,正、负极两端玻璃管内收集到的气体体积比为1:2,错误。故选C。
3.(2018•湖南岳阳)下列有关实验现象的描述,正确的是( )
A.红磷在空气中燃烧产生大量白雾
B.木炭在空气中燃烧生成二氧化碳
C.硫在空气中燃烧发出蓝紫色火焰
D.铁丝在氧气中燃烧生成黑色固体
【答案】D
【解析】A、根据红磷在空气中燃烧的现象进行分析判断。
B、根据木炭在空气中燃烧的现象进行分析判断。
C、根据硫在空气中燃烧的现象进行分析判断。
D、根据铁丝在氧气中燃烧的现象进行分析判断。
【解答】解:A、红磷在空气中燃烧,产生大量的白烟,而不是白雾,故选项说法错误。
B、木炭在空气中燃烧生成二氧化碳,是实验结论而不是实验现象,故选项说法错误。
C、硫在空气中燃烧发出淡蓝色火焰,故选项说法错误。
D、铁丝在氧气中燃烧火星四射,放出热量,生成黑色固体,故选项说法正确。
故选:D。
4. (2018•四川雅安)下列有关单质硫性质的叙述中,属于化学性质的是
A. 能与活泼金属反应 B. 难溶于水
C. 淡黄色固体 D. 熔沸点低
【答案】A
【解析】点睛∶物质常见的物理性质有颜色,状态,气味,密度,硬度,溶解性,挥发性,导电性,导热性,延展性等。物质常见的化学性质有可燃性,助燃性,稳定性,氧化性,还原性等。物理性质是指物质不需要经过化学变化就直接表现出来的性质。化学性质是指物质经过化学变化表现出来的性质。A、能与活泼金属反应,属于化学性质;B、难溶于水,溶解性,属于物理性质;C、淡黄色固体,颜色,状态,属于物理性质;D、熔沸点低,熔点,沸点属于物理性质。
5.(2018•重庆)纳米铁粉在空气中能自燃并生成一种红色氧化物。对比铁丝在空气中不能燃烧,而在氧气中能剧烈燃烧的事实,某同学得出的下列结论不正确的是( )
A.纳米铁粉在空气中自燃的产物不是四氧化三铁
B.相同的反应物在不同条件下生成物可能不同
C.有些物质燃烧时温度不需要达到着火点
D.反应物间的接触面积大小是反应能否发生的因素之一
【答案】C
【解析】根据影响化学反应的因素温度、反应物浓度、催化剂、反应物接触面积等知识进行判断即可。A、纳米铁粉在空气中自燃生成一种红色氧化物,此产物不是四氧化三铁,正确;
B、相同的反应物在不同条件下生成物可能不同,正确;
C、物质燃烧时温度需要达到着火点,错误;
D、反应物间的接触面积大小是反应能否发生的因素之一,正确;
故选:C。
6.(2018•天津)下列说法正确的是( )
A.木炭燃烧后生成黑色固体
B.铁丝伸入盛有氧气的集气瓶中剧烈燃烧
C.红磷在空气中燃烧产生白色烟雾
D.硫在氧气中燃烧发出蓝紫色火焰
【答案】D
【解析】根据已有的知识进行分析,达到铁丝燃烧的条件,铁丝能在氧气中燃烧,红磷在空气中能燃烧,硫磺燃烧后生成的二氧化硫,具有刺激性气味,木炭燃烧后生成的二氧化碳。A、木炭燃烧后生成的二氧化碳,不是黑色固体,故错误;
B、红铁丝伸入盛有氧气的集气瓶中得达到燃烧的条件才能燃烧,故错误;
C、磷在空气中燃烧,产生大量白烟,不是白雾,故错误;
D、硫在氧气中燃烧发出蓝紫色火焰,故正确;
故选:D。
7.(2018•甘肃白银)分类是学习化学的重要方法。下列物质属于氧化物的是( )
A.O2 B.H2O C.KCl D.H2SO4
【答案】B
【解析】物质分为混合物和纯净物,混合物是由两种或两种以上的物质组成;纯净物是由一种物质组成。纯净物又分为单质和化合物。由同种元素组成的纯净物叫单质,氧气属于单质;由两种或两种以上的元素组成的纯净物叫化合物,KCl、H2SO4属于化合物。氧化物是指由两种元素组成的化合物中,其中一种元素是氧元素,水属于氧化物。
A、由同种元素组成的纯净物叫单质,氧气属于单质;故选项错误;
B、氧化物是指由两种元素组成的化合物中,其中一种元素是氧元素,水属于氧化物;故选项正确;
C、由两种或两种以上的元素组成的纯净物叫化合物,KCl属于化合物,但不是氧化物;故选项错误;
D、由两种或两种以上的元素组成的纯净物叫化合物,H2SO4属于化合物,但不是氧化物;故选项错误;
故选:B。
8.(2018•河南)下列物质在氧气里燃烧,生成物为白色固体的是( )
A.硫 B.镁条 C.铁丝 D.木炭
【答案】B
【解析】A、硫在氧气中燃烧,发出明亮的蓝紫色火焰,产生一种具有刺激性气味的气体,故选项错误。
B、镁条在氧气中燃烧,发出耀眼的白光,生成一种白色固体,故选项正确。
C、铁丝在氧气中剧烈燃烧,火星四射,放出大量的热,生成一种黑色固体,故选项错误。
D、木炭在氧气中燃烧,发出白光,生成能使澄清石灰水变浑浊的气体,故选项错误。
故选:B。
9.(2018 枣庄 )氧气与世间万物如影随形。下列关于氧气说法错误的是( )
A.空气中的氧气与水中溶解的氧气化学性质同样活泼
B.工业上可以利用分离液态空气法制取氧气
C.氧气可以支持燃烧,说明氧气具有可燃性
D.氧气能供给呼吸,它和体内物质反应,释放能量,维持生命活动
【答案】C
【解析】空气中的氧气与水中溶解的氧气是同一种物质,化学性质同样活泼,故A正确;工业上可以利用分离液态空气法制取氧气,故B正确;氧气可以支持燃烧,说明氧气具有助燃性,不是可燃性,故C错误;氧气能供给呼吸,它和体内物质反应,释放能量,维持生命活动,故D正确。
10.(2018德州 )下列有关氧气的描述正确的是( )
A.氧气参与燃烧是高能燃料 B.氧气能使带火星木条复燃
C.红磷与氧气反应产生浓厚白雾 D.低温下氧气可以变成无色液体
【答案】B
【解析】【解析】氧气参与燃烧不是高能燃料,是助燃剂,A错误;氧气能使带火星木条复燃,B正确;红磷与氧气反应产生浓厚白烟,C错误;低温下氧气可以变成淡蓝色液体,D错误。
11.(2018 临沂 )下列实验现象的描述中,正确的是( )
A.铁丝在空气中燃烧,火星四射,生成黑色固体
B.硫在氧气中燃烧,发出蓝紫色火焰
C.镁条在空中燃烧,产生大量的白雾
D.向石蕊溶液中滴加稀硫酸后,溶液由紫色变成蓝色
【答案】B
【解析】铁在空气中不能燃烧,选项A说法不正确;硫在氧气中燃烧,发出蓝紫色火焰,该选项B说法正确;镁条在空中燃烧,产生大量的白烟,该选项C说法不正确;向石蕊溶液中滴加稀硫酸后,溶液由紫色变成红色,该选项D说法不正确。
12.(2018 邵阳 )下列有关实验现象描述正确的是( )
A.硫在氧气中然烧产生淡蓝色的火焰
B.红磷在空气中燃烧产生大量的白烟
C.碳在空气中燃烧生成二氧化碳
D.将铁丝伸入盛有氧气的集气瓶中剧烈燃烧
【答案】B
【解析】A、硫在氧气中燃烧,发出明亮的蓝紫色火焰,故选项说法错误。B、红磷在空气中燃烧,产生大量的白烟,故选项说法正确。C、碳在空气中燃烧生成二氧化碳,是实验结论而不是实验现象,故选项说法错误。D、将铁丝伸入盛有氧气的集气瓶中,若不点燃,不会剧烈燃烧,故选项说法错误。
中考化学一轮复习考点课时练 考点02 空气和氧气(含解析): 这是一份中考化学一轮复习考点课时练 考点02 空气和氧气(含解析),共35页。试卷主要包含了了解催化剂、催化作用的概念;,掌握实验室制取氧气的方法,94%D,结论,温室效应增强 等内容,欢迎下载使用。
中考化学一轮复习考点汇编考点 31 化学与材料(含解析): 这是一份中考化学一轮复习考点汇编考点 31 化学与材料(含解析),共4页。
中考化学一轮复习考点汇编考点 28 化肥 (含解析): 这是一份中考化学一轮复习考点汇编考点 28 化肥 (含解析),共4页。

