化学九年级上册课题1 空气精品综合训练题
展开【学习目标】
1.掌握空气中氧气含量的测定实验;能区分纯净物和混合物;能说出空气的成分及体积分数。
2.掌握氧气的物理性质和化学性质;能区别化合反应、分解反应和氧化反应。
3.掌握氧气的实验室制取方法;认识催化剂和催化作用。
4.了解大气污染的来源、危害及防止空气污染采取的措施。
【知识网络】
【要点梳理】
要点一、空气的组成及空气中氧气含量的测定
1.“红磷燃烧耗氧法”测定空气中氧气的含量:
(1)实验原理:利用红磷在空气中燃烧,将集气瓶内氧气消耗掉,生成五氧化二磷白色固体,使密闭容器内压强减小;在大气压作用下,进入集气瓶内水的体积即为减少的氧气的体积。红磷和氧气反应的文字表达式:
红磷+氧气五氧化二磷
(2)实验装置:
(3)实验结论:氧气约占空气体积的1/5。
2.氮气:是无色、无味的气体,密度比空气略小,难溶于水。氮气的化学性质不活泼。主要用途是用作保护气、合成氮肥等。
3.稀有气体:氦、氖、氩、氪、氙等气体的总称。是无色、无味的气体,难溶于水。化学性
质很不活泼,一般情况下不与其他物质反应。通常作保护气、制成多种电光源等。
4. 空气的污染及防治:
【要点诠释】
空气的主要成分是氮气和氧气。空气的成分按体积计算如下表:
要点二、纯净物和混合物
概念:只由一种物质组成的物质叫纯净物;由两种或多种物质混合而成的物质叫混合物。
【要点诠释】
纯净物和混合物的区别:
要点三、氧气的物理性质和化学性质
1.在通常状况下,氧气是一种无色无味的气体。在标准状况下,氧气密度比空气略大,不易溶于水。
2.氧气是一种化学性质比较活泼的气体,在一定条件下可以和许多物质发生化学反应。
【要点诠释】
氧气与物质发生反应的现象等方面的对比:
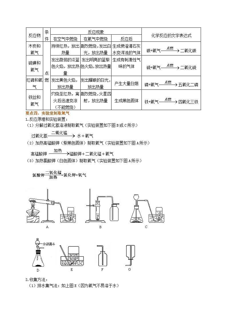
要点四、实验室制取氧气
1.反应原理和实验装置:
(1)分解过氧化氢溶液制取氧气(实验装置如下图B或C所示)
过氧化氢 水+氧气
(2)加热高锰酸钾(紫黑色固体)制取氧气(实验装置如下图A所示)
高锰酸钾 锰酸钾+二氧化锰+氧气
(3)加热氯酸钾(白色固体)制取氧气(实验装置如下图A所示)
2.收集方法:
(1)排水集气法:如上图E(因为氧气不易溶于水)
(2)向上排空气集气法:如上图F(因为氧气密度比空气大)
3.验满方法:
(1)排水集气法:当有气泡从集气瓶口冒出来,说明氧气已收集满。
(2)向上排空气集气法:把带火星的木条靠近集气瓶口,如果木条复燃,说明氧气已收集满。
4.检验方法:将带火星的小木条伸入集气瓶内,如果木条复燃,说明该瓶内气体是氧气。
【要点诠释】
分解过氧化氢制取氧气的发生装置也可以使用上图D所示装置,这样就可以通过调节分液漏斗的活塞来控制液体的滴加速度,从而可以控制反应速率,得到比较稳定的氧气流。
要点五、催化剂和催化作用
1.催化剂:在化学反应里能改变其他物质的化学反应速率,而本身的质量和化学性质在反应前后都没有发生变化的物质叫做催化剂(又叫触媒)。
2.催化作用:催化剂在化学反应中所起的作用叫催化作用。
【要点诠释】
催化剂的特点:“一变二不变”,“一变”是改变反应速率,“二不变”是反应前后质量不变,化学性质不变。
要点六、化合反应、分解反应与氧化反应
化合反应:由两种或两种以上物质生成另一种物质的反应(多变一)。
分解反应:由一种物质生成两种或两种以上其它物质的反应(一变多)。
氧化反应:物质跟氧发生的反应。
【要点诠释】
1.缓慢氧化:有些氧化反应进行的很慢、不易被察觉,这种氧化反应叫缓慢氧化。如:铁生锈、动植物呼吸、食物腐烂等。
2.化合反应和分解反应都属于基本反应类型,而氧化反应不属于基本反应类型。
【典型例题】
类型一、考查空气的组成和空气中氧气含量的测定
1.某班同学用如图装置测定空气中氧气的含量。先用弹簧夹
夹住乳胶管。点燃红磷,伸入瓶中并塞上瓶塞。待红磷熄灭并冷却
后,打开弹簧夹,观察广口瓶内水面变化情况。实验完毕,甲同学
的广口瓶内水面上升明显小于瓶内空气体积的1/5,乙同学的广口
瓶内水面上升明显大于瓶内空气体积的l/5。下列对这两种现象解
释合理的是( )
①甲同学可能使用红磷的量不足,瓶内氧气没有消耗完
②甲同学可能未塞紧瓶塞,红磷熄灭冷却时外界空气进入瓶内
③乙同学可能没夹紧弹簧夹,红磷燃烧时瓶内部分空气受热从导管逸出
④乙同学可能插入燃烧匙太慢,塞紧瓶塞之前,瓶内部分空气受热逸出
A.只有①③ B.只有②④ C.只有①②③ D.①②③④
【答案】D
【解析】①水进入广口瓶中的体积即广口瓶中气体减少的体积。氧气没有耗尽,广口瓶内水面上升应小于1/5。②气密性不好,外界空气进入,会使广口瓶内气体减少得不多,水面上升应小于1/5。③空气从导管逸出后,造成广口瓶中气体减少量比氧气量多,广口瓶内水面上升应大于1/5。④空气从广口瓶瓶口处逸出,结果同③。
【总结升华】要掌握测定空气中氧气含量的实验。
举一反三:
【变式】玻璃钟罩内充分燃烧红磷后,水面上升1/5,剩下的气体与原空气的性质不同,下列说法错误的是( )
A.氮气和稀有气体不易与磷反应
B.氮气和稀有气体难溶于水
C.氮气和稀有气体不能与任何物质反应
D.混合气体的密度比原空气密度小
【答案】C
【解析】空气中去掉氧气后,空气的性质发生了改变,如密度变小,不再有较强的氧化性,不能供给人和动物呼吸。此实验同时说明氮气和稀有气体不活泼,不能与磷反应,氮气和稀有气体难溶于水。但不能说稀有气体和氮气不能与任何物质反应,它们在特殊的条件下也能与其他物质反应。
类型二、考查纯净物和混合物
2.下列各组物质都属于混合物的是( )
A.海水 蒸馏水 B.汽油 氧气
C.氯酸钾 干冰 D.空气 石灰水
【答案】D
【解析】蒸馏水、氧气、氯酸钾和干冰为纯净物,其他物质都是混合物。
【总结升华】只由一种物质组成的物质叫纯净物,由两种或多种物质混合而成的物质叫混合物。
举一反三:
【变式】下列物质中,属于纯净物的是( )
A.空气 B.井水 C.二氧化碳 D.海水
【答案】C
类型三、考查氧气的性质
3. (桂林中考)下列应用,利用了氧气物理性质的是( )
A.工业上用空气制氧气 B.用氧气气焊金属
C.氧气供潜水员呼吸 D.用氧气炼钢
【思路点拨】本题考查氧气的性质,氧气的物理性质是:在通常情况下是无色、无味的气体,密度比空气略大,不易溶于水。化学性质是:氧气是比较活泼的气体,具有助燃性和氧化性。
【答案】A
【解析】A.工业制氧气利用的是液态氧气和液态空气的沸点不同,属于物理性质;B.气焊金属是利用了氧气的助燃性,属于化学性质;C.供潜水员呼吸是利用了氧气的供给呼吸,属于化学性质;D.冶炼钢铁是氧气的助燃性,属于化学性质。
【总结升华】氧气的性质和用途是最基础的考点之一,也体现了性质决定用途,用途又反映性质的理念。
举一反三:
【变式】(山东中考)在氧气中燃烧,产生明亮的蓝紫色火焰,且有刺激性气味的气体产生的是( )
A.木炭 B.硫 C.红磷 D.铁丝
【答案】B
类型四、考查实验室制取氧气
4.(桂林中考)关于反应2KClO32KCl+3O2↑的说法,错误的是( )
A. MnO2做该反应的催化剂 B. MnO2的质量随着反应减少
C. MnO2加快KClO3的分解速率 D. MnO2的化学性质没有改变
【思路点拨】在化学反应里能改变其他物质的化学反应速率,而本身的质量和化学性质在反应前后都没有发生变化的物质叫做催化剂(又叫触媒);催化剂的特点可以概括为“一变二不变”,一变是能够改变化学反应速率,二不变是指质量和化学性质在化学反应前后保持不变;据此结合氯酸钾分解制取氧气的反应原理,进行分析解答。
【答案】B
【解析】实验室用氯酸钾和二氧化锰加热制取氧气的化学方程式如下:2KClO32KCl+3O2↑
在此反应中,MnO2是催化剂;起催化作用;故A选项正确;催化剂的特点可以概括为“一变二不变”,在此反应中,MnO2是催化剂,故在此反应前后,MnO2的质量和化学性质都不变,故B选项错误;MnO2是催化剂,加快KClO3的分解速率,故C选项正确;在此反应中,MnO2是催化剂,故在此反应前后,MnO2的质量和化学性质都不变,故D选项正确。
【总结升华】本题考查对催化剂概念的理解,掌握催化剂的特征(“一变二不变”)是正确解答本题的关键。
举一反三:
【变式】实验室用高锰酸钾制取氧气,实验结束前需要进行的操作是( )
A.先把试管取下,再熄灭酒精灯
B.先熄灭酒精灯,再把导管从水槽中取出
C.先把导管从水槽中取出,再熄灭酒精灯
D.先熄灭酒精灯,再取下试管,最后把导管从水槽中取出
【答案】C
类型五、考查化合反应、分解反应与氧化反应
5.下列化学变化中不属于化合反应的是________,既属于化合反应又属于氧化反应的是________。
A.硫+氧气二氧化硫 B.铁+氧气四氧化三铁
C.酒精+氧气二氧化碳+水 D.氢气+氧气水
【答案】C ABD
【解析】C是氧化反应,不是化合反应;A、B、D既是氧化反应,又是化合反应。
【总结升华】化合反应特点是“多变一”,物质与氧气发生的反应都属于氧化反应。
举一反三:
【变式】下列反应中属于分解反应的是 ,既属于化合反应又属于氧化反应的是 。
A.石蜡+氧气二氧化碳+水 B.碳+氧气二氧化碳
C.二氧化碳+水碳酸 D.过氧化氢 水+氧气
【答案】D B
类型六、考查催化剂和催化作用
6.有关催化剂的说法正确的是( )
A.催化剂在化学反应中起催化作用
B.催化剂在化学反应前后质量和化学性质都改变
C.催化剂只能加快化学反应速率
D.过氧化氢制氧气必须用二氧化锰作催化剂
【答案】A
【解析】催化剂是能改变其他物质的化学反应速率而本身的质量和化学性质都不变的物质。
【总结升华】催化剂的特点是“一变二不变”:一变是改变反应速率,二不变是反应前后质量不变,化学性质不变。
举一反三:
【变式】在化学反应里能 其他物质的化学反应 ,而本身的 和 在反应前后都没有发生变化的物质叫做 。
【答案】改变 速率 质量 化学性质 催化剂
污染空气的物质
①粉尘;②有害气体(二氧化硫、一氧化碳、二氧化氮等)
污染物的主要来源
①矿物燃烧;②工厂的废气;③汽车排放的尾气等
空气污染的危害
①损害人体的健康;②影响作物生长;③破坏生态平衡;④导致全球气候变暖;⑤破坏臭氧层;⑥形成酸雨
空气污染的防治
①使用清洁能源;②工厂的废气经过处理后再排放;③使燃料充分燃烧;④对化石燃料进行脱硫处理;⑤积极植树、造林、种草等
气体
氮气(N2)
氧气(O2)
稀有气体(氦气、氖气、氩气等)
二氧化碳(CO2)
其他气体和杂质
占空气总体积的比例
78%
21%
0.94%
0.03%
0.03%
物质
纯净物
混合物
区别
①由同种物质组成,即相同的分子、原子或离子,具有固定的组成
②可以用化学式表示,如氧气用O2表示
③有固定的性质
①由不同种物质混合而成,各种物质彼此间不反应,没有固定的组成
②不能用化学式表示
③无固定性质(如熔、沸点等),各自保持原物质的性质
举例
氧气、氮气、二氧化碳、蒸馏水、氢氧化钙等
空气、盐水、糖水、矿泉水、铝合金、酱油等
反应物
条
件
反应现象
化学反应的文字表达式
在空气中燃烧
在氧气中燃烧
反应后
木炭和
氧气
点
燃
持续红热,放出热量
剧烈燃烧,发出白光,放出热量
生成使澄清石灰水变浑浊的气体
碳+氧气二氧化碳
硫磺和
氧气
发出微弱的淡蓝色火焰,放出热量
发出明亮的蓝紫色火焰,放出热量
生成有刺激性气味的气体
硫+氧气二氧化硫
红磷和氧气
发出黄色火焰,放出热量
发出耀眼的白光,放出热量
产生大量白烟
磷+氧气五氧化二磷
铁丝和
氧气
灼烧至红热,离火后迅速变凉(不能燃烧)
剧烈燃烧,火星四射,放出热量
生成黑色固体
铁+氧气四氧化三铁
化学九年级下册第八单元 金属和金属材料课题 1 金属材料优秀练习题: 这是一份化学九年级下册第八单元 金属和金属材料课题 1 金属材料优秀练习题,共5页。
人教版九年级上册课题3 水的组成精品当堂达标检测题: 这是一份人教版九年级上册课题3 水的组成精品当堂达标检测题,共4页。
九年级上册课题4 化学式与化合价优秀课后测评: 这是一份九年级上册课题4 化学式与化合价优秀课后测评,共4页。

