人教版九年级上册第二单元 我们周围的空气课题2 氧气精品同步达标检测题
展开【学习目标】
1.掌握氧气的物理性质和化学性质;掌握氧气的检验方法;知道氧气的重要用途。
2.认识化合反应、氧化反应。
【要点梳理】
要点一、氧气的物理性质
在通常状况下,氧气是一种无色无味的气体。在标准状况下,氧气密度比空气略大,不易溶于水。
在降温,加压的条件下,氧气可以变为淡蓝色液体和淡蓝色雪花状的固体。工业生产的氧气,一般以液态形式贮存在蓝色钢瓶中。
【要点诠释】
1.氧气不易溶于水,不等于氧气不溶于水,只是溶解较少而已。河水、海水中的鱼虾等能生存,可以证明自然界的水中溶有氧气。
2.在标准状况下,氧气的密度为1.429g/L,比空气的密度(1.293g/L)大,利用这一性质可推出收集氧气的方法之一是向上排空气法。
要点二、氧气的化学性质
氧气是一种化学性质比较活泼的气体。在一定条件下可以和许多物质发生化学反应,同时放出热量。氧气具有氧化性,是一种常见的氧化剂。
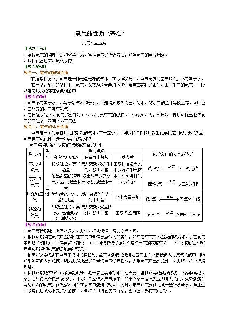
氧气与物质发生反应的现象等方面的对比:
【要点诠释】
1.氧气支持燃烧,但其本身无可燃性;物质燃烧一般要发光放热。
2.根据可燃物在氧气中燃烧比在空气中燃烧更剧烈(如硫),还有在空气中不燃烧的物质却可以在氧气中燃烧(如铁),可得到如下结论:(1)可燃物燃烧剧烈程度与氧气的浓度有关;(2)反应的剧烈程度与可燃物和氧气的接触面积有关。
3.做硫、磷等物质在氧气中燃烧的实验时,盛有可燃物的燃烧匙应自上而下慢慢伸入到集气瓶的中下部;如果迅速伸入到瓶底,物质燃烧放出的热量使氧气受热膨胀,大量氧气逸出到瓶外,可燃物将不能持续燃烧。
4.做铁丝燃烧实验时必须用细铁丝,铁丝表面要用砂纸打磨光亮;细铁丝要绕成螺旋状,下端要系根火柴;必须待火柴快要烧尽时,才可将铁丝伸入集气瓶中。如果火柴一着火就立即伸入瓶内,火柴燃烧会耗尽瓶内的氧气,而观察不到铁在氧气中燃烧的现象。同时,集气瓶底要预先放一些细沙或水,防止生成物熔化后溅落下来炸裂瓶底。可燃物不能接触集气瓶壁,否则会引起集气瓶炸裂。
5.有几个概念不要搞混淆。
(1)发光和火焰都是化学变化中伴随的一些现象,但二者是不同的。①光是固体微粒被灼热的结果(如碳在氧气中燃烧发出白光);②火焰即火苗,用于气体物质在燃烧时的现象描述(如氢气在空气中燃烧,产生淡蓝色的火焰;硫磺在常温下是固体,但硫先受热熔化,再汽化成硫蒸气,最后在氧气中燃烧,产生明亮的蓝紫色火焰)。
(2)烟、雾、气三者是不同的,烟是大量固体细小微粒扩散到空气中的现象;雾是气体与水形成的小液滴在空气中形成的现象;气即气体,条件不变化无论静置多久仍是气体。
(3)白色与无色是不同的,如水是无色的,粉笔是白色的。
要点三、氧气的检验
氧气能使带火星的小木条复燃。
【要点诠释】
1.检验原理:利用氧气能支持燃烧(助燃性)的性质。
2.操作方法:将一根带火星的小木条伸入该气体中。
3.现象:带火星的木条复燃。
要点四、化合反应与氧化反应
【要点诠释】
1.“化合反应”是化学反应基本类型之一,而“氧化反应”是从是否得氧的角度对化学反应进行分类,不属于基本反应类型。
2.物质跟氧发生的反应叫氧化反应,这里的“氧”是指氧元素,包括氧气和某些含氧物质,不能单纯地理解为“氧气”。当然,物质跟氧气发生的反应一定是氧化反应。
3.物质在氧气中燃烧是剧烈的氧化反应,还有些氧化反应进行的很慢、不易被察觉,这种氧化反应叫缓慢氧化。如:铁生锈、动植物呼吸、食物腐烂等。
4.化合反应不一定是氧化反应,氧化反应也不一定是化合反应。
如:氧化钙+水氢氧化钙(是化合反应,但不是氧化反应)
石蜡+氧气 二氧化碳+水(是氧化反应,但不是化合反应)
铁+氧气四氧化三铁(既是化合反应,又是氧化反应)
要点五、氧气的用途
氧气的用途是供给呼吸和支持燃烧。
【要点诠释】
1.供给呼吸:为病人、登山、潜水、航空和宇航员提供呼吸用的氧气。
2.支持燃烧:利用可燃物跟氧气反应放出热量,工业上用于炼钢、气焊和气割金属、液氧炸药等。
【典型例题】
类型一、考查氧气的性质
1.(南京中考)下列物质在氧气中燃烧,火星四射,有黑色固体生成的是( )
A.硫 B.木炭 C.铁丝 D.红磷
【思路点拨】根据硫、木炭、磷、铁等物质在氧气中燃烧的现象进行分析判断。
【答案】C
【解析】硫在氧气中燃烧,发出明亮的蓝紫色火焰,产生一种具有刺激性气味的气体,故A选项不符合题意;木炭在氧气中燃烧,发出白光,生成能使澄清石灰水变浑浊的气体,故B选项不符合题意;铁丝在氧气中剧烈燃烧,火星四射,生成一种黑色固体,故C选项符合题意;红磷在氧气中燃烧,产生大量的白烟,生成一种白色固体,故D选项不符合题意。
【总结升华】掌握常见物质燃烧的现象即可正确解答,在描述物质燃烧的现象时,需要注意光和火焰、烟和雾的区别。
2. 下面氧气(O2)和氮气(N2)的自述中,属于物理性质的是( )
【答案】C
【解析】氧气的助燃性是化学性质;氮气用于食品防腐、作保护气都是利用其化学性质稳定;“氧气可变为液态”不需要通过化学变化就可以表现出来,属于物理性质。
【总结升华】化学性质是通过化学变化表现出来的性质,物理性质是不需要化学变化就表现出来的性质。
3.(苏州中考)下列关于氧气的说法正确的是( )
【思路点拨】根据氧气的性质、用途、空气中氧气的体积分数和常见物质燃烧的现象分析判断。
【答案】A
【解析】A、氧气具有助燃性,液态氧可用作火箭的助燃剂,选项A正确;B、氧气在空气中的体积分数为21%,选项B错误;C、硫在氧气中燃烧发出蓝紫色火焰,选项C错误;D、鱼类能在水中生存,是因为水中溶有一定量的氧气,氧气能供给呼吸,但是不能判断溶解性的大小,选项D错误。
【总结升华】本题的难度不大,了解氧气的性质、用途和空气中氧气的体积分数等即可分析解答。
举一反三:
【变式1】(湖北中考)下列关于氧气的说法正确的是( )
A.氧气易溶于水 B.氧气具有可燃性
C.氧气可以支持燃烧 D.空气中氧气含量最大
【答案】C
【解析】氧气不易溶于水,故A错误;氧气没有可燃性,不能燃烧,故B错误;氧气具有助燃性,可以支持燃烧,故C正确;空气主要是由氮气和氧气组成的,其中氮气的含量最大,氧气居于第二位,故D错误。
【变式2】下列说法中,不正确的是( )
A.木炭在氧气中燃烧时,发出白光,生成黑色固体
B.红磷在氧气中燃烧时,产生大量白烟
C.铁丝在氧气中剧烈燃烧,火星四射,生成黑色固体
D.木炭在氧气中燃烧时,发出白光,放出热量
【答案】A
类型二、考查化合反应和氧化反应
4.下列化学变化中,属于化合反应的是________。
A.硫+氧气二氧化硫 B.铁+氧气四氧化三铁
C.酒精+氧气二氧化碳+水 D.氢气+氧气水
【思路点拨】深刻理解化合反应的概念,抓住其特点,即可解决问题。
【答案】A、B、D
【解析】由两种或两种以上物质生成另一种物质的反应叫化合反应。
【总结升华】化合反应的特点是“多变一”。
举一反三:
【变式】下列反应中,属于氧化反应的是 。
A.石蜡+氧气二氧化碳+水 B.碳+氧气二氧化碳
C.二氧化碳+水碳酸 D.甲烷+氧气二氧化碳+水
【答案】A、B、 D
【解析】物质与氧气发生的反应都属于氧化反应。
反应物
条
件
反应现象
化学反应的文字表达式
在空气中燃烧
在氧气中燃烧
反应后
木炭和
氧气
点
燃
持续红热,放出热量
剧烈燃烧,发出白光,放出热量
生成使澄清石灰水变浑浊的气体
碳+氧气二氧化碳
硫磺和
氧气
发出微弱的淡蓝色火焰,放出热量
发出明亮的蓝紫色火焰,放出热量
生成有刺激性气味的气体
硫+氧气二氧化硫
红磷和氧气
发出黄色火焰,放出热量
发出耀眼的白光,放出热量
产生大量白烟
磷+氧气五氧化二磷
铁丝和
氧气
灼烧至红热,离火后迅速变凉(不能燃烧)
剧烈燃烧,火星四射,放出热量
生成黑色固体
铁+氧气四氧化三铁
项目
化合反应
氧化反应
概念
由两种或两种以上物质生成另一种物质的反应
物质跟氧发生的反应
特点
多变一
有“氧”参加反应
举例
木炭、硫等与氧气的反应
木炭、硫、蜡烛等与氧气的反应
A.液态氧可用作火箭的助燃剂
B.氧气在空气中的体积分数为78%
C.硫在氧气中燃烧发出黄色火焰
D.鱼类能在水中生存,证明氧气易溶于水
人教版九年级上册课题 1 质量守恒定律优秀一课一练: 这是一份人教版九年级上册课题 1 质量守恒定律优秀一课一练,共5页。
初中化学人教版九年级上册课题3 水的组成精品当堂检测题: 这是一份初中化学人教版九年级上册课题3 水的组成精品当堂检测题,共4页。
人教版九年级上册课题4 化学式与化合价优秀一课一练: 这是一份人教版九年级上册课题4 化学式与化合价优秀一课一练,共4页。

