中考生物专题复习一生物与环境课时训练01认识生物及其环境
展开|基础达标|
1.[邵阳]下列物体中,属于生物的是( )
A.生石花B.奔驰的汽车
C.电脑病毒D.恐龙化石
2.[娄底]读清代诗人袁枚的优美诗句“苔花如米小,也学牡丹开”,体会到其中包含的生物特征是( )
A.生物能进行呼吸
B.生物有变异的特性
C.生物都能繁殖
D.生物能排出体内产生的废物
3. [内江]生活在地球上的各种生物,都具有基本的生命特征。下列哪项组合描述了生物具有遗传和变异的特征( )
①千里之堤,溃于蚁穴 ②种瓜得瓜,种豆得豆 ③朵朵葵花向太阳 ④一母生九子,九子各不同
⑤螳螂捕蝉,黄雀在后
A.①②B.③⑤
C.②④D.④⑤
4.[广东]调查校园的植物种类时,做法错误的是( )
A.需要明确调查目的和调查对象
B.需要制订合理的调查方案
C.调查过程只记录自己喜欢的生物
D.要对调查结果进行整理和分析
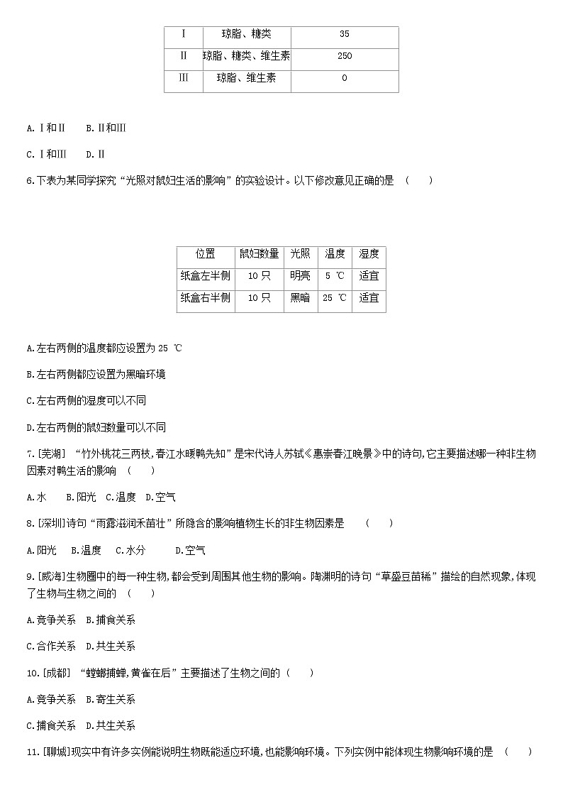
5.[潍坊]用三种不同的培养基(1 mL)培养大肠杆菌,培养36小时后获得的结果如下。能说明维生素可以促进大肠杆菌生长的是( )
A.Ⅰ和ⅡB.Ⅱ和Ⅲ
C.Ⅰ和ⅢD.Ⅱ
6.下表为某同学探究“光照对鼠妇生活的影响”的实验设计。以下修改意见正确的是( )
A.左右两侧的温度都应设置为25 ℃
B.左右两侧都应设置为黑暗环境
C.左右两侧的湿度可以不同
D.左右两侧的鼠妇数量可以不同
7.[芜湖] “竹外桃花三两枝,春江水暖鸭先知”是宋代诗人苏轼《惠崇春江晚景》中的诗句,它主要描述哪一种非生物因素对鸭生活的影响( )
A.水B.阳光C.温度D.空气
8.[深圳]诗句“雨露滋润禾苗壮”所隐含的影响植物生长的非生物因素是( )
A.阳光 B.温度 C.水分 D.空气
9.[威海]生物圈中的每一种生物,都会受到周围其他生物的影响。陶渊明的诗句“草盛豆苗稀”描绘的自然现象,体现了生物与生物之间的( )
A.竞争关系B.捕食关系
C.合作关系D.共生关系
10.[成都] “螳螂捕蝉,黄雀在后”主要描述了生物之间的( )
A.竞争关系B.寄生关系
C.捕食关系D.共生关系
11.[聊城]现实中有许多实例能说明生物既能适应环境,也能影响环境。下列实例中能体现生物影响环境的是( )
A.北方多种树木入冬会自动落叶
B.仙人掌的叶变成刺
C.部分宠物犬进入盛夏脱毛
D.城市绿化改变了空气质量
12.[衡阳]下列叙述中,属于生物因素对生物的影响的是( )
A.千里之堤,溃于蚁穴
B.雨露滋润禾苗壮
C.草盛豆苗稀
D.人间四月芳菲尽,山寺桃花始盛开
13.[广东] “谷雨,谷得雨而生也。”谷雨前后适于播种和移栽植物,这说明( )
A.环境影响生物B.生物影响环境
C.生物适应环境D.环境适应生物
|能力提升|
14.[扬州]含羞草的叶片受到触碰时,展开的叶片会合拢,这种现象反映生物能够( )
A.进行呼吸B.生长和繁殖
C.新陈代谢D.对外界刺激作出反应
15.[滨州]下列哪一诗句反映了在自然界中生物之间的作用是相互的( )
A.近水楼台先得月,向阳花木早逢春
B.种豆南山下,草盛豆苗稀
C.竹外桃花三两枝,春江水暖鸭先知
D.人间四月芳菲尽,山寺桃花始盛开
16.黄山是举世闻名的风景名胜区,景区内的黄山松大多分布在海拔800米以上的区域。影响黄山松分布的主要非生物因素是( )
A.水B.阳光C.空气D.温度
17.[呼和浩特]生物与环境之间是相互影响、相互依存的,下列相关叙述错误的是( )
A.荒漠中生长的骆驼刺可以适应环境也能影响环境
B.仙人掌的叶退化成刺状可以适应环境
C.噬菌体和它侵染的大肠杆菌之间是寄生关系
D.捕食使大量个体死亡,不利于物种的生存和发展
18.为了探究鼠妇的生活习性是否受到温度、湿度、光照三种环境因素的影响,某兴趣班学生进行了相关实验,请根据图K1-1中的信息回答问题。
图K1-1
(1)图甲表示兴趣班学生实验探究设计图,甲、乙、丙、丁四组中,对照组应是 组,图中的大圈代表圆形纸盒,其中的A 区是实验开始时放入鼠妇之处,而B区面积应分成 等份,并设置成相应的环境条件。
(2)当图甲的A区放入20只鼠妇后,图乙的坐标表示有关丁组鼠妇的6次记录数据,从第 分钟开始,该组区域鼠妇数量总数达到最高值。
(3)为了减少实验误差,需要计算全班各组的 值。实验研究的鼠妇生活习性是自然界长期对鼠妇 的结果。
19.[娄底]糖尿病是目前影响人类健康最严重的三大疾病之一,对患者的生命和生活质量均构成严重威胁。不久前,婷婷同学的奶奶检出患有糖尿病,为了帮助奶奶早日康复,她在网上査找资料,了解到苦瓜具有降低血糖的作用,但不知是否真实可靠,于是她和班上其他兴趣小组成员就此展开探究。
(1)实验材料和用具:患有糖尿病的成年狗、新鲜苦瓜汁、普通饲料若干、血糖检测仪等。
(2)兴趣小组实验过程如下:
①取1只患有糖尿病的成年狗,连续3天每天定时定量饲喂普通饲料,并定时进行空腹血糖测定和记录。
②接下来连续10天每天对该狗进行与步骤①同时间等量普通饲料加适量 混合饲喂,并每天与步骤①同时间进行空腹血糖测定和记录。
(3)实验结果预测及分析:
①若该狗血糖有明显下降,说明苦瓜具有降低血糖的作用,有类似于 (写出激素名称)的作用。
②若该狗血糖 ,说明苦瓜对血糖升降没有作用。
③若该狗血糖 ,说明苦瓜具有升高血糖的作用。
(4)实验结果果然是该狗血糖明显下降,婷婷非常兴奋,可是兴趣小组的成员凯凯认为,根据一只狗的实验数据,并不能得出可靠结论,大家觉得他言之有理,那该怎么办呢? 。
参考答案
基础达标
1.A [解析] 生物的共同特征:①生物的生活需要营养;②生物能进行呼吸;③生物能排出身体内产生的废物;④生物能对外界刺激作出反应;⑤生物能生长和繁殖;⑥生物都有遗传和变异的特性;⑦除病毒以外,生物都是由细胞构成的。汽车、电脑病毒、化石不具有生物的特征,不属于生物。
2.C [解析] 植物开花、结果,说明生物能繁殖。
3.C [解析] “千里之堤,溃于蚁穴”表示生物影响环境,“朵朵葵花向太阳”表示环境影响生物,“螳螂捕蝉,黄雀在后”表示生物的捕食关系,生物的生活需要营养。
4.C [解析] 调查必须如实地记录所观察的生物,不能凭个人喜好记录。
5.A [解析] 从题干中可知,该实验研究的变量是维生素,对照实验是在探究某种条件对研究对象的影响时,对研究对象进行的除了该条件不同以外,其他条件都相同的实验。必须遵循单一变量原则。
6.A
7.C [解析] “竹外桃花三两枝,春江水暖鸭先知”,强调温度对桃花、鸭子的影响。
8.C
9.A [解析] 草和豆苗会为了生活争夺所需要的水、无机盐、阳光、空间等条件,属于竞争。
10.C 11.D
12.C [解析] A表示生物影响环境,B、D表示环境影响生物,C表示生物对生物的影响。
13.A [解析] 此句可转换成因为水分充足,所以种子才能萌发,植物才能生长。
能力提升
14.D
15.B [解析] 豆苗与草,相互争夺阳光、水分、无机盐和生存的空间等,属于竞争关系,反映了生物因素对生物的影响。
16.D 17.D
18.(1)丁 4 (2)8
(3)平均 自然选择
[解析] (1)一般对实验变量进行处理的就是实验组,没有处理的就是对照组,除实验变量不同外,其他环境条件都应该相同,所用实验材料及其数量也应该相同。图甲表示兴趣班学生实验探究设计图,甲、乙、丙、丁四组中,丁组的环境适合鼠妇生活,因此对照组应是丁组,而B区面积应分成4等份,并设置成相应的环境条件。(2)图乙的坐标表示有关丁组鼠妇的6次记录数据,从第8分钟开始,该组区域鼠妇的数量总数达到最高值。(3)为了排除由偶然性引起的误差,计算全班各组的平均值,使结论更准确。生物适应环境的方式也是多种多样的,所以鼠妇生活习性是自然界长期对鼠妇自然选择的结果。
19.(2)②苦瓜汁
(3)①胰岛素 ②没有明显下降 ③明显上升
(4)增加实验对象,进行重复实验
培养皿
培养基
培养皿上的菌落数
Ⅰ
琼脂、糖类
35
Ⅱ
琼脂、糖类、维生素
250
Ⅲ
琼脂、维生素
0
位置
鼠妇数量
光照
温度
湿度
纸盒左半侧
10只
明亮
5 ℃
适宜
纸盒右半侧
10只
黑暗
25 ℃
适宜
中考生物专题复习一生物与环境课时训练02生态系统与生物圈: 这是一份中考生物专题复习一生物与环境课时训练02生态系统与生物圈,文件包含第2课时合金ppt、合金的应用mp4、探究合金的熔点_mp4、比较合金和纯金属的硬度mp4等4份课件配套教学资源,其中PPT共22页, 欢迎下载使用。
专题01 生物与环境-中考生物真题分项汇编(全国通用)(第3期): 这是一份专题01 生物与环境-中考生物真题分项汇编(全国通用)(第3期),文件包含专题01生物与环境-中考生物真题分项汇编全国通用第3期解析版docx、专题01生物与环境-中考生物真题分项汇编全国通用第3期原卷版docx等2份试卷配套教学资源,其中试卷共57页, 欢迎下载使用。
初中生物中考复习 第1课 认识生物及其环境 2021届中考复习生物课件: 这是一份初中生物中考复习 第1课 认识生物及其环境 2021届中考复习生物课件,共51页。PPT课件主要包含了观察法,单一变量,生长有害,有没有蚂蚁栖居,幼苗生长的高度,对金合欢的生长有利等内容,欢迎下载使用。

