化学选择性必修3第二章 烃第二节 烯烃 炔烃练习题
展开A级·基础达标练
一、选择题(每小题只有1个选项符合题意)
1.既可以用来鉴别乙烯和甲烷,又可用来除去甲烷中混有的乙烯的方法是( A )
A.通入足量溴水中
B.与足量的液溴反应
C.通入酸性高锰酸钾溶液中
D.一定条件下与H2反应
2.(2023·无锡高二检测)我国抗击新冠肺炎疫情已取得阶段性胜利,在“抗疫”中N95口罩成为“明星”,丙烯(CH3CH===CH2)是制造N95口罩的原料。丙烯与乙烯的性质相似,下列有关丙烯的说法错误的是( C )
A.丙烯和乙烯互为同系物
B.丙烯发生加聚反应得到的聚丙烯,聚丙烯不能使酸性高锰酸钾溶液褪色
C.丙烯分子中碳原子在一条直线上
D.丙烯与氢气的加成产物是饱和烃
解析: 丙烯和乙烯结构相似,分子组成上相差1个CH2原子团,互为同系物,A正确;丙烯发生加聚反应得到聚丙烯,聚丙烯不含碳碳双键,不能使酸性高锰酸钾褪色,B正确;乙烯为平面形结构,键角约为120°,所以丙烯中只有2个碳原子在一条直线上,C错误;丙烯与氢气的加成产物丙烷是饱和烃,D正确。
3.据报道,近来发现了一种新的星际分子氰基辛炔,其结构简式为HC≡C—C≡C—C≡C—C≡C—C≡N。下列对该物质的判断正确的是( B )
A.属于不饱和烃
B.能使酸性KMnO4溶液褪色
C.所有原子并不在同一条直线上
D.可由乙炔和含氮化合物加聚制得
解析: 该物质含有除碳、氢以外的元素,因此不是烃,A错误;该物质中含有碳碳三键,因此能使酸性KMnO4溶液褪色,B正确;三键为直线形结构且都有原子直接相连,因此所有原子共线,C错误;该物质不是高分子化合物,因此不是加聚反应的产物,D错误。
4.区别CH4、CH2===CH2、CH≡CH的最简易方法是( C )
A.分别通入溴水
B.分别通入酸性高锰酸钾溶液
C.分别在空气中点燃
D.分别通入盛有碱石灰的干燥管
解析: CH2===CH2和CH≡CH都能使溴水和酸性高锰酸钾溶液褪色,三种气体通过盛有碱石灰的干燥管均无现象。最简易的方法是点燃,因为燃烧时火焰的明亮程度和有无浓烟这两个方面的现象是非常明显的。
二、非选择题
5.已知:实验室常用无水乙醇(CH3CH2OH)制备乙烯,制备原理为CH3CH2OHeq \(――――→,\s\up7(浓硫酸),\s\d5(170 ℃))CH2===CH2↑+H2O。
无水乙醇性质如表:
甲、乙同学用如图实验装置制备乙烯并验证其性质(气密性已检验,部分夹持装置略)。
实验操作和现象:
(1)写出乙烯分子的电子式 ,乙烯在一定条件下与水反应可以生成乙醇,请写出反应的化学方程式 CH2===CH2+H2Oeq \(――――→,\s\up7(一定条件))CH3CH2OH 。
(2)A中烧瓶内溶液“渐渐变黑”,说明浓硫酸具有_脱水性__。
(3)分析使B中溶液褪色的物质,甲认为是C2H4使B中溶液褪色,该反应的化学方程式为 CH2===CH2+Br2→CH2BrCH2Br ,反应类型为_加成反应__。
(4)乙根据反应原理及现象Ⅰ和Ⅲ综合分析,认为产物中除乙烯外还混有乙醇、H2O、CO2和一种“有刺激性气味”的气体X。你认为这种“有刺激性气味”的气体X是_SO2__ (填化学式)。
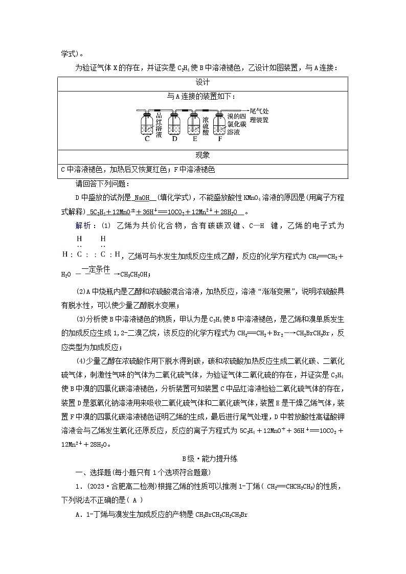
为验证气体X的存在,并证实是C2H4使B中溶液褪色,乙设计如图装置,与A连接:
请回答下列问题:
D中盛放的试剂是_NaOH__(填化学式),不能盛放酸性KMnO4溶液的原因是(用离子方程式解释) 5C2H4+12MnOeq \\al(-,4)+36H+===10CO2+12Mn2++28H2O 。
解析:(1)乙烯为共价化合物,含有碳碳双键、C—H键,乙烯的电子式为,乙烯可与水发生加成反应生成乙醇,反应的化学方程式为CH2===CH2+H2Oeq \(――――→,\s\up7(一定条件))CH3CH2OH;
(2)A中烧瓶内是乙醇和浓硫酸混合溶液,加热反应,溶液“渐渐变黑”,说明浓硫酸具有脱水性,可以使少量乙醇脱水变黑;
(3)分析使B中溶液褪色的物质,甲认为是C2H4使B中溶液褪色,是乙烯和溴单质发生的加成反应生成1,2-二溴乙烷,该反应的化学方程式为CH2===CH2+Br2―→CH2BrCH2Br,反应类型为加成反应;
(4)少量乙醇在浓硫酸作用下脱水得到碳,碳和浓硫酸加热反应生成二氧化碳、二氧化硫气体,刺激性气味的气体为二氧化硫气体,为验证气体二氧化硫的存在,并证实是C2H4使B中溴的四氯化碳溶液褪色,分析装置可知装置C中品红溶液检验二氧化硫气体的存在,装置D是氢氧化钠溶液用来吸收二氧化硫气体和二氧化碳气体,装置E是干燥乙烯气体,装置F中溴的四氯化碳溶液褪色证明乙烯的生成,最后进行尾气处理,D中若放酸性高锰酸钾溶液会与乙烯发生氧化还原反应,反应的离子方程式为5C2H4+12MnOeq \\al(-,4)+36H+===10CO2+12Mn2++28H2O。
B级·能力提升练
一、选择题(每小题只有1个选项符合题意)
1.(2023·合肥高二检测)根据乙烯的性质可以推测1-丁烯( CH2===CHCH2CH3)的性质,下列说法不正确的是( A )
A.1-丁烯与溴发生加成反应的产物是CH2BrCH2CH2CH2Br
B.聚1-丁烯的结构可以表示为
C.丁烯和聚1-丁烯都不是纯净物
D.1-丁烯能使酸性高锰酸钾溶液褪色
2.(2023·广州高二检测)科学家提出由WO3催化乙烯和2-丁烯合成丙烯的反应历程如图所示(所有碳原子均满足最外层8电子结构)。下列说法不正确的是( D )
A.乙烯、丙烯和2-丁烯互为同系物但性质不相同
B.乙烯、丙烯和2-丁烯的沸点依次升高
C.Ⅲ→Ⅳ中加入的2-丁烯具有反式结构
D.碳、钨(W)原子间的化学键在Ⅲ→Ⅳ→Ⅰ的过程中未发生断裂
解析: 乙烯、丙烯和2-丁烯结构相似,组成相差一个或若干个CH2原子团,互为同系物,但物理性质不同,故A正确;乙烯、丙烯和2-丁烯随碳原子数增加,相对分子质量依次增大,范德华力依次增大,物质的沸点依次升高,故B正确;由反应历程可知,Ⅲ→Ⅳ中加入的2-丁烯分子中碳碳双键连接的两个甲基位于双键的两侧,存在反式结构,故C正确;由反应历程可知,Ⅲ→Ⅳ的过程中,碳、钨(W)原子间断裂了一个π键,形成了一个σ键,Ⅳ→Ⅰ中,碳、钨(W)原子间形成了一个π键,断裂了一个σ键,故D错误。
3.关于实验室制取乙炔,下列描述合理的是( A )
A.乙炔气体中常含有杂质,通常采用硫酸铜溶液洗气除杂
B.为了加快此反应的反应速率,通常往水中加入少许盐酸
C.将生成的气体直接通入溴水中,溴水褪色则证明产生了乙炔
D.通常采取向上排空气法收集乙炔
解析: 硫酸铜溶液能吸收其中的杂质硫化氢,故A正确;电石与水反应非常剧烈,通常用饱和食盐水代替水,减缓反应的速率,若往水中加入少许盐酸,反应会更加剧烈,无法控制反应速率,易造成事故,故B错误;电石中含有硫化物,与水反应生成硫化氢气体,硫化氢气体具有还原性,能与溴水发生氧化还原反应:Br2+H2S ===S↓+2HBr,硫化氢也能使溴水溶液褪色,故C错误;乙炔的相对分子质量为26,空气的平均相对分子质量为29,可以用向下排空气法收集乙炔,故D错误。
4.已知:,如果要合成所用的起始原料可以是( A )
①2-甲基-1,3-丁二烯和2-丁炔
②1,3-戊二烯和2-丁炔
③2,3-二甲基-1,3-戊二烯和乙炔
④2,3-二甲基-1,3-丁二烯和丙炔
A.①④ B.②③
C.①③ D.②④
解析:根据1,3-丁二烯与乙炔反应,知,1,3-丁二烯中两个碳碳双键断裂,中间形成一个碳碳双键,边上的两个半键与乙炔中的两个半键相连构成环状;类比1,3-丁二烯与乙炔的加成反应,采用逆推法可知,两种原料分别是2,3-二甲基-1,3-丁二烯和丙炔或2-甲基-1,3-丁二烯和2-丁炔,故选A。
二、非选择题
5.(2022·天津耀华中学高二检测)某同学根据下列实验目的,从如图中选择装置设计实验方案:
(1)为了制取纯净的乙炔(不考虑杂质水蒸气),设计实验方案:
①写出电石中的杂质CaS与水反应的化学方程式: CaS+2H2O===Ca(OH)2+H2S↑ 。
②如图所示装置中可用来收集乙炔的装置是_G__(填字母)。
③选择装置,连接管口顺序a→_j→k→e→d→n__(气流方向从左至右)。
(2)为探究乙炔与溴反应的本质。某同学设计的方案是A→F→C→B。
①能证明乙炔与溴水发生反应的实验现象是_硫酸铜溶液中不生成黑色沉淀,溴水褪色__。
②为了探究乙炔与溴水发生的反应是加成反应还是取代反应,该同学进行如下操作:
a.测定反应前B瓶溴水的pH;
b.连接装置将纯净的乙炔通入B瓶;
c._测定反应后B瓶中溶液的pH__。
他的实验依据是 若发生加成反应:CH≡CH+2Br2→CHBr2—CHBr2,溶液的pH无明显变化;若发生取代反应:CH≡CH+2Br2→BrC≡CBr+2HBr,溶液酸性明显增强 (结合必要文字和化学方程式说明)。
解析:(1)①硫化钙与水反应生成氢氧化钙和硫化氢。②制取纯净的乙炔,不考虑水蒸气,用排水法收集最好。③用氢氧化钠溶液吸收硫化氢,用硫酸铜溶液确定硫化氢是否除尽:CuSO4+H2S===CuS↓ +H2SO4。
(2)①硫酸铜溶液中不生成黑色沉淀,说明硫化氢已除尽;溴水褪色,说明乙炔与溴水发生了反应。②若乙炔与溴水发生加成反应,则溶液pH无明显变化;若发生取代反应,则生成了强酸(HBr),通过测定溶液pH,判断反应前后溶液pH的变化即可。物质
熔点/℃
沸点/℃
溶解性
挥发性
化学性质
无水乙醇
-117
78
能与水以任意比例互溶
易挥发
能使酸性高锰酸钾溶液褪色
操作
现象
点燃酒精灯,加热至170 ℃
Ⅰ:A中烧瓶内液体渐渐变黑
Ⅱ:B内气泡连续冒出,溶液逐渐褪色
……
实验完毕,清洗烧瓶
Ⅲ:A中烧瓶内附着少量黑色颗粒状物质,有刺激性气味逸出
设计
与A连接的装置如下:
现象
C中溶液褪色,加热后又恢复红色;F中溶液褪色
高中化学人教版 (2019)选择性必修3第二章 烃第二节 烯烃 炔烃第1课时一课一练: 这是一份高中化学人教版 (2019)选择性必修3<a href="/hx/tb_c4002464_t7/?tag_id=28" target="_blank">第二章 烃第二节 烯烃 炔烃第1课时一课一练</a>,共9页。试卷主要包含了下列说法正确的是,下列说法不正确的是,已知,按要求回答下列问题等内容,欢迎下载使用。
人教版 (2019)第二节 烯烃 炔烃第2课时课时作业: 这是一份人教版 (2019)<a href="/hx/tb_c4002464_t7/?tag_id=28" target="_blank">第二节 烯烃 炔烃第2课时课时作业</a>,共8页。试卷主要包含了下列系统命名法正确的是,下列化学方程式错误的是,下列说法正确的是,降冰片烯的分子结构为等内容,欢迎下载使用。
高中化学人教版 (2019)选择性必修3第二章 烃第二节 烯烃 炔烃第2课时当堂达标检测题: 这是一份高中化学人教版 (2019)选择性必修3第二章 烃第二节 烯烃 炔烃第2课时当堂达标检测题,共7页。试卷主要包含了下列说法中正确的是,下列变化不涉及加成反应的是等内容,欢迎下载使用。

