【期中真题】山西大学附中2022-2023学年高一上学期期中生物试题.zip
展开2022-2023学年第一学期期中考试
高一年级生物试题
一、选择题(每小题1.5分,共60分)
1. 细胞学说的建立过程是一个在科学探究中开拓、继承、修正和发展的过程,充满了耐人寻味的曲折。下列相关叙述正确的是( )
A. 荷兰列文虎克发现并命名了细胞
B. 德国科学家施莱登和施旺首次发现了活细胞
C. 德国科学家魏尔肖总结出“细胞通过分裂产生新细胞”
D. 细胞学说揭示了生物的统一性和多样性
【答案】C
【解析】
【分析】细胞学说的建立过程:
1.显微镜下的重大发现:细胞的发现,涉及到英国的罗伯特•虎克(1665年发现死亡的植物细胞)和荷兰的范•列文胡克(1674年发现金鱼的红细胞和精子,活细胞的发现)。
2.理论思维和科学实验的结合:在众多前人观察和思维的启发下,德国植物学家施莱登和动物学家施旺提出了细胞学说。
3.细胞学说在修正中前进:涉及德国的魏尔肖。魏尔肖提出“一切细胞来自细胞”,认为细胞通过分裂产生新细胞,为细胞学说作了重要补充。
【详解】A、罗伯特•虎克发现并命名了细胞,A错误;
B、德国科学家施莱登和施旺创立了细胞学说,列文胡克首次发现了活细胞,B错误;
C、德国科学家魏尔肖总结出“细胞通过分裂产生新细胞“,对先前提出的细胞学生做了重要补充,C正确;
D、细胞学说揭示了细胞的统一性和生物体结构的统一性,不涉及多样性,D错误。
故选C。
2. 新冠病毒与大肠杆菌的区别、蓝细菌与小麦的区别分别在于( )
A. 有无细胞壁、有无遗传物质 B. 有无细胞结构、有无成形的细胞核
C. 有无成形细胞核、有无细胞结构 D. 有无成形细胞核、有无细胞壁
【答案】B
【解析】
【分析】1、病毒没有细胞结构,由蛋白质外壳和核酸(DNA或RNA)组成。
2、原核细胞与真核细胞相比,最大的区别是原核细胞没有被核膜包被的成形的细胞核,没有核膜、核仁和染色体。
【详解】病毒没有细胞结构,大肠杆菌是细菌,是原核生物,具有细胞结构,因此两者的区别在于有无细胞结构;蓝细菌属于原核生物,小麦属于真核生物,原核细胞与真核细胞的主要区别是有无成形的细胞核,综上分析,B正确,ACD错误。
故选B。
3. 下列实例中,能说明生命活动离不开细胞的是( )
①流感病人打喷嚏时,会有大量流感病毒随飞沫散布于空气中
②手触碰到盛有沸水的电水壶会迅速缩回
③体操运动员完成单杠动作离不开肌肉的收缩和舒张
④人的胚胎发育过程中,细胞不断地进行分裂
A. ①②③ B. ②③④ C. ①②④ D. ①②③④
【答案】B
【解析】
【分析】细胞是生命活动的结构单位和功能单位,病毒没有细胞结构,不能独立生活,必须寄生在细胞中进行生活。生命活动离不开细胞是指单细胞生物每个细胞能完成各种生命活动,多细胞生物通过各种分化细胞协调完成各种复杂的生命活动。
【详解】①流感病毒没有细胞结构,流感患者打喷嚏时,会有大量流感病毒随飞沫散布于空气中,这不能说明生命活动离不开细胞,①错误;
②手触碰到盛有沸水的电水壶会迅速缩回,这是一个反射活动,至少需要两个以上神经元参与这个过程,说明多细胞生物需要通过各种分化细胞协调完成各种复杂的生命活动,②正确;
③体操运动员完成单杠动作离不开肌肉细胞的收缩和舒张,但还有神经细胞的参与,说明多细胞生物需要通过各种分化细胞协调完成各种复杂的生命活动,③正确;
④人的胚胎发育过程中,细胞不断地进行分裂繁殖,说明生命活动离不开细胞,④正确。
综上所述,②③④正确。即B正确,ACD错误。
故选B。
4. 下列各组合中,能体现生命系统由简单到复杂的正确层次的是( )
①苹果 ②呼吸道上皮 ③神经元 ④一棵柳树 ⑤细胞内蛋白质、水等化合物 ⑥甲型H1N1病毒 ⑦某池塘中的所有的鱼 ⑧一片森林中的全部山毛榉 ⑨一片草地 ⑩某片森林中所有的生物
A. ⑤⑥③②①④⑦⑩⑨ B. ③②①④⑧⑩⑨
C. ③②①④⑦⑧⑩⑨ D. ⑤②①④⑦⑩⑨
【答案】B
【解析】
【分析】生命系统结构层次依次为:细胞、组织、器官、系统、个体、种群、生物群落、生态系统。细胞是最基本的结构层次。
【详解】①苹果为器官;
②呼吸道上皮组织;
③神经元(神经细胞)为细胞;
④一颗柳树为个体;
⑤细胞中的蛋白质、水等化合物为非生命物质,不属于生命系统的结构层次;
⑥甲型H1N1病毒为非细胞结构生物,不属于生命系统的结构层次;
⑦某池塘中的所有的鱼为多个种群,不属于生命系统的结构层次;
⑧一片森林中的全部山毛榉为一个种群;
⑨一片草地为生态系统;
⑩某片森林中所有的生物为群落;
综上分析,能体现生命系统由简单到复杂正确层次的是③②①④⑧⑩⑨,B正确。
故选B。
5. 下列叙述符合“形态、结构与功能相适应”的生物学观点的是( )
A. 根尖成熟区表皮细胞具有中央大液泡,有利于水分的吸收
B. 内质网膜可与高尔基体膜、细胞膜直接相连,有利于细胞内物质的运输
C. 细胞核有核孔有利于各种物质出入,核仁是遗传物质储存的场所
D. 植物细胞的边界是细胞壁,能控制物质进出
【答案】A
【解析】
【分析】液泡分布在成熟的植物细胞中,能调节植物细胞内的环境,充盈的液泡使植物细胞保持坚挺。
内质网膜内连核膜,外连细胞膜。
核孔是核质之间频繁进行物质交换和信息交流的通道。在代谢旺盛的细胞中,核孔的数目较多。
细胞膜具有选择透过性,是系统的边界。
【详解】A、根尖成熟区表皮细胞具有中央大液泡,有利于水分的吸收, A正确;
B、内质网膜可与核膜、细胞膜相连,有利于细胞内物质的运输, B错误;
C、细胞核有核孔有利于大分子物质进出细胞,而不是各种物质出入,染色体是遗传物质的主要载体,C错误;
D、植物细胞的系统边界是细胞膜,细胞壁具有全透性,不能控制物质进出, D错误。
故选A。
6. 如图所示是在显微镜下观察到的几种图形,若将视野1转变成视野2,则下列操作顺序中,正确的是( )
①转动粗准焦螺旋 ②转动细准焦螺旋 ③转动转换器 ④向左上方移动玻片 ⑤向右下方移动玻片
A. ③④①② B. ⑤③② C. ④③ D. ③⑤②
【答案】B
【解析】
【分析】高倍显微镜的使用方法:
1、选好目标:一定要先在低倍显微镜下把需进一步观察的部位调到中心,同时把物像调节到最清晰的程度,才能进行高倍显微镜的观察;
2、转动转换器,调换上高倍镜头,转换高倍镜时转动速度要慢,并从侧面进行观察(防止高倍镜头碰撞玻片),如高倍显微镜头碰到玻片,说明低倍镜的焦距没有调好,应重新操作;
3、调节焦距:转换好高倍镜后,用左眼在目镜上观察,此时一般能见到一个不太清楚的物像,可将细准焦螺旋逆时针移动约0.5-1圈,即可获得清晰的物像(切勿用粗调节器)。
【详解】从图1转为图2是由低倍镜换用高倍镜进行观察。由低倍镜换用高倍镜进行观察的步骤是:移动玻片标本使要观察的某一物像到达视野中央→转动转换器选择高倍镜对准通光孔→调节光圈,换用较大光圈使视野较为明亮→转动细准焦螺旋使物像更加清晰。由于视野2中的黑三角位于视野1的右下方,所以装片应该向右下方移动玻片。所以在显微镜下要把视野里的图像从左图转为右图,正确的操作步骤⑤→③→②,切记使用高倍镜时,不能转动粗准焦螺旋,B正确。
故选B。
7. 下列对动植物糖类、脂质的分类与比较正确的是( )
A. B.
C. D.
【答案】D
【解析】
【分析】1、糖类分为单糖、二糖和多糖,单糖包括葡萄糖、核糖、脱氧核糖、果糖、半乳糖等,葡萄糖是动植物细胞的主要能源物质,核糖是RNA的组成成分,脱氧核糖是DNA的组成成分;二糖分为麦芽糖、蔗糖和乳糖,麦芽糖和蔗糖是植物细胞特有的二糖,乳糖是动物细胞特有的二糖;多糖包括淀粉、纤维素和糖原,纤维素是植物细胞壁的组成成分,淀粉是植物细胞的储能物质,糖原是动物细胞的储能物质。
2、脂质分为脂肪、类脂和固醇,类脂中主要是磷脂,固醇包括胆固醇、性激素和维生素D。
【详解】A、脂肪与固醇是并列关系,二者同属于脂质,A错误;
B、固醇属于脂质,是小分子,B错误;
C、蔗糖不是还原糖,C错误;
D、动植物细胞共有的糖是葡萄糖、核糖、脱氧核糖,动物细胞特有的糖是乳糖和糖原,植物细胞特有的糖是麦芽糖、蔗糖、淀粉和纤维素,D正确。
故选D。
8. 新鲜黄瓜中含有纤维素,既能加速肠道内腐败物质的排出,又有降低血液中胆固醇的功能,因此,患有肥胖、高胆固醇和动脉硬化的病人,常吃黄瓜大有益处。纤维素和胆固醇两种化合物与下列物质中元素组成最相似的一组是( )
A. 糖原、胰岛素、性激素 B. 淀粉、糖原、性激素
C. 性激素、脱氧核苷酸 D. DNA、RNA
【答案】B
【解析】
【分析】糖类的元素组成主要是C、H、O;蛋白质的元素组成是C、H、O、N等;不同类的脂质的元素组成不同,脂肪和固醇的元素组成是C、H、O,磷脂的元素组成是C、H、O、N、P。
【详解】A、糖原属于多糖,组成元素是C、H、O,胰岛素是蛋白质,含有C、H、O、N等元素,而纤维素和胆固醇两种化合物的元素组成均只有C、H、O,A错误;
B、淀粉和糖原属于多糖,组成元素是C、H、O,性激素属于固醇,元素组成是C、H、O,与纤维素和胆固醇两种化合物的元素组成相同,B正确;
C、性激素属于固醇,元素组成是C、H、O,脱氧核苷酸含有C、H、O、N、P,而纤维素和胆固醇两种化合物的元素组成均只有C、H、O,C错误;
D、DNA、RNA的组成元素都是C、H、O、N、P,D错误。
故选B。
9. 21种氨基酸的平均相对分子质量为128,某蛋白质相对分子质量为10228,在形成蛋白质分子时脱去水的相对分子质量总量为1548.不考虑二硫键和环肽,那么组成该蛋白质的肽链数是( )
A. 4条 B. 8条 C. 6条 D. 2条
【答案】C
【解析】
【分析】氨基酸先通过互相结合的方式进行连接:一个氨基酸分子的羧基和另一个氨基酸分子的氨基相连接,同时脱去一分子水,以此类推,多个氨基酸缩合形成多肽,肽链盘曲、折叠,形成具有一定空间结构的蛋白质分子。
【详解】21种氨基酸平均相对分子质量为128,某蛋白质相对分子质量为10228,在形成该蛋白质分子时脱去水的相对分子质量为1548,则脱去的水分子数为1548÷18=86。假设组成该蛋白质的肽链数为X,依据氨基酸脱水缩合形成蛋白质的过程中,生成的水分子数=形成的肽键数=氨基酸数目-肽链数,蛋白质的相对分子质量=氨基酸平均相对分子质量×氨基酸个数-脱去的水的总分子质量,则有10228=128×(86+X)-1548,解得X=6,C正确。
故选C。
10. 研究发现用不含 Ca2+和 K+ 的生理盐水灌注离体蛙心时,蛙心收缩不能维持; 用含有少量Ca2+和 K+ 的生理盐水灌注离体蛙心时,心脏能持续跳动数小时。这说明 Ca2+和 K+( )
A. 为蛙心脏的持续跳动直接提供能量
B. 对维持蛙心形态有重要作用
C. 对维持生物体正常生命活动有重要作用
D. 是构成细胞内某些复杂化合物的重要成分
【答案】C
【解析】
【分析】题意分析,在缺少Ca2+和K+的生理盐水中,心肌收缩不能进行,在含有Ca2+和K+的生理盐水心肌收缩能维持数小时,这说明Ca2+和K+对于维持心肌收缩具有重要功能。说明无机盐对于维持细胞和生物体的正常生命活动有重要作用。
【详解】A、无机盐不能为生命活动提供能量,A错误;
B、本实验没有体现出 Ca2+和 K+对维持蛙心形态有重要作用,B错误;
C、该实验说明无机盐 Ca2+和 K+对于维持生物体正常生命活动有重要作用,C正确;
D、某些无机盐是构成细胞内某些复杂化合物的重要成分,但题干中说明的现象并不能体现出Ca2+和K+的作用是构成某些复杂化合物的重要成分,D错误。
故选C。
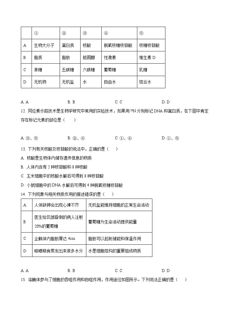
11. 将下列有关内容依次填入下图各框中,其中包含关系正确的选项是( )
①
②
③
④
⑤
A
生物大分子
蛋白质
核酸
脱氧核糖核苷酸
核糖核苷酸
B
脂质
脂肪
胆固醇
性激素
维生素D
C
单糖
五碳糖
六碳糖
葡萄糖
乳糖
D
无机物
无机盐
水
自由水
结合水
A. A B. B C. C D. D
【答案】D
【解析】
【分析】脂质的种类与作用:脂肪:储能、维持体温;磷脂:构成膜(细胞膜、液泡膜、线粒体膜等)结构的重要成分;固醇:维持新陈代谢和生殖起重要调节作用,分为胆固醇、性激素和维生素D。
糖类包括:单糖:葡萄糖(重要能源)、果糖(植物)、核糖、脱氧核糖(构成核酸)、半乳糖(动物)。二糖:蔗糖、麦芽糖(植物);乳糖(动物)。多糖:淀粉、纤维素(植物);糖原(动物)。
【详解】A、生物大分子包括:蛋白质、核酸、多糖;核酸包括脱氧核糖核酸和核糖核酸,核苷酸为其基本单位,A错误;
B、脂质包括脂肪、磷脂和固醇类,固醇类包括维生素D、性激素和胆固醇,B错误;
C、乳糖属于二糖,不是单糖,C错误;
D、无机物包括水和无机盐,水的存在形式有自由水和结合水两种,D正确。
故选D。
【点睛】
12. 同位素示踪技术是生物学研究中常用的实验技术,如果用15N分别标记DNA和蛋白质,在下图中肯定存在标记元素的部位是( )
A. ③、⑤ B. ②、④ C. ①、④ D. ①、⑤
【答案】A
【解析】
【分析】分析题图可知:①为磷酸基团,②是脱氧核糖,③是含N碱基,④是R基团,⑤是肽键-CO-NH-。
【详解】如果用N标记DNA和蛋白质,因DNA的氮元素位于含氮碱基上,故标记③部位;蛋白质的N元素主要分布在肽键中,故标记⑤部位,A正确,BCD错误。
故选A。
13. 下列有关核酸及核苷酸的说法中,正确的是( )
A. 核酸是生物体内储存遗传信息的物质
B. 人体内含有2种核苷酸和8种核酸
C. 玉米细胞中的核酸水解后可得到8种核苷酸
D. 小鼠细胞中的DNA水解后可得到4种脱氧核糖核苷酸
【答案】ACD
【解析】
【分析】核酸是遗传信息的携带者,其基本单位是核苷酸。核酸分为两种,即DNA和RNA,DNA的基本单位是脱氧核苷酸,RNA的基本单位是核糖核苷酸。
【详解】A、核酸是生物体内储存遗传信息的物质,A正确;
B、人体内含有2种核酸,即DNA和RNA,构成DNA的有4种脱氧核苷酸,构成RNA的核糖核苷酸有4种,因此人体内含8种核苷酸,B错误;
C、玉米细胞中的核酸有2 种,水解可得到8种核苷酸,C正确;
D、小鼠细胞种的DNA水解得到腺嘌呤脱氧核苷酸、鸟嘌呤脱氧核苷酸、胸腺嘧啶脱氧核苷酸、胞嘧啶脱氧核苷酸共4种脱氧核糖核苷酸,D正确。
故选ACD。
14. 下列现象与相关物质作用的描述错误的是( )
A
人体缺钾会出现心律不齐
无机盐能维持细胞的正常生命活动
B
医生给饥饿昏倒的病人注射20%的葡萄糖
葡萄糖为生命活动提供能量
C
企鹅体内脂肪厚达4cm
脂肪可以起到储能和保温作用
D
晾晒粮食蒸发出来很多水分
水是细胞结构的重要组成物质
A. A B. B C. C D. D
【答案】D
【解析】
【分析】①许多无机盐离子对于维持细胞和生物体的生命活动有重要作用,例如:人体缺钾会出现心律不齐。②葡萄糖属于单糖,可直接被细胞吸收,是细胞生命活动所需的主要能源物质。③脂肪是细胞内良好的储能物质,当生命活动需要时可以分解利用。脂肪还是一种很好的绝热体,动物体皮下的脂肪层起保温作用。 ④水在细胞中的存在形式有结合水和自由水。结合水与细胞内其他物质相结合的水,是细胞结构的重要组成成分。自由水以游离形式存在,可以自由流动,是细胞内良好溶剂。
【详解】A、人体缺钾会出现心律不齐,说明无机盐能维持细胞的正常生命活动,A正确;
B、医生给饥饿昏倒的病人注射20%的葡萄糖,目的是为生命活动提供能量,B正确;
C、企鹅体内脂肪厚达4cm,说明脂肪可以起到储能和保温作用,C正确;
D、晾晒粮食蒸发出来的水分属于自由水,而结合水才是组成细胞结构的重要成分,D错误。
故选D。
15. 溶酶体参与了细胞的吞噬作用和自噬作用,作用途径如图所示。下列说法正确的是( )
A. 具有吞噬作用的细胞才有自噬作用
B. 清除衰老损伤的细胞器是通过吞噬作用完成的
C. 溶酶体膜破裂释放出的各种酸性水解酶在细胞质基质中活性不变
D. 营养物质缺乏时,细胞可通过加强自噬作用降解非必需物质以维持基本生存
【答案】D
【解析】
【分析】据图分析,细胞通过吞噬作用吞噬细胞外物质后,在与溶酶体结合后被消化处理,细胞自身衰老的细胞器也被溶酶体结合后,最后被清除。
【详解】A、据题图可知,溶酶体参与了细胞的自噬作用,具有溶酶体的细胞都可进行自噬作用,因此并不是具有吞噬作用的细胞才有自噬作用,A错误;
B、据图可知,清除衰老损伤的细胞器是通过自噬作用完成的,清除衰老和损伤的细胞是通过吞噬作用实现的,B错误;
C、溶酶体内部水解酶的最适pH呈酸性,而细胞质基质中的pH在7.0左右,故溶酶体膜破裂释放出的各种酸性水解酶在细胞质基质中活性会发生变化,C错误;
D、在应对生存压力,如营养缺乏时,细胞自噬作用会增强,真核细胞通过降解自身非必需成分,获得生存所需的物质和能量,D正确。
故选D。
16. 在检测还原糖、脂肪、蛋白质的实验中,最佳的一组实验材料是( )
①甘蔗的茎 ②油菜籽 ③花生种子 ④梨 ⑤甜菜的块根 ⑥豆浆 ⑦鸡蛋清
A. ④①⑥ B. ⑤②⑦ C. ①②⑥ D. ④③⑥
【答案】D
【解析】
【分析】生物组织中化合物的鉴定:
(1)斐林试剂可用于鉴定还原糖,在水浴加热的条件下,溶液的颜色变化为砖红色(沉淀)。斐林试剂只能检验生物组织中还原糖(如葡萄糖、麦芽糖、果糖)存在与否,而不能鉴定非还原性糖(如淀粉);
(2)蛋白质可与双缩脲试剂产生紫色反应;
(3)脂肪可用苏丹Ⅲ染液(或苏丹Ⅳ染液)鉴定,呈橘黄色(或红色)。
【详解】①甘蔗的茎中含有丰富的蔗糖,而蔗糖是非还原性糖,不能用于还原糖的检测;
②油菜籽中富含脂肪,但种子体积较小,不易操作,不宜用于脂肪的检测;
③花生种子富含脂肪,且种子体积较大,易操作,宜用于脂肪的检测;
④梨中富含还原性糖,且近乎白色,可用于还原糖的检测;
⑤甜菜的块根富含蔗糖,而蔗糖是非还原性糖,不能用于还原糖的检测;
⑥豆浆中含有丰富的蛋白质,可用于蛋白质的检测;
⑦鸡蛋清中含有丰富的蛋白质,可用于蛋白质的检测。
所以最佳的一组实验材料是④③⑥。
故选D。
17. 青蒿素被世界卫生组织称作是“世界上唯一有效的疟疾治疗药物”,是从黄花蒿茎叶中提取的无色针状晶体,可用有机溶剂(乙醚)进行提取。它的抗疟机理主要在于其活化产生的自由基可与抗原蛋白结合,作用于疟原虫的膜结构,使其生物膜系统遭到破坏。以下说法错误的是( )
A. 青蒿素属于脂溶性物质
B. 青蒿素可以破坏疟原虫细胞的完整性
C. 青蒿素可破坏疟原虫的细胞膜、核膜和细胞器膜
D. 青蒿素的抗疟机理不会破坏线粒体的功能
【答案】D
【解析】
【分析】细胞中的细胞器膜和细胞膜、核膜,共同构成了细胞的生物膜系统。这些生物膜的组成成分和结构很相似,在结构和功能上紧密联系,进一步体现了细胞内各种结构之间的协调和配合。
【详解】A、根据题干中,用有机溶剂(乙醚)进行提取青蒿素,可知青蒿素能溶于乙醚,属于脂溶性物质,A正确;
B、根据题干中“青蒿素作用于疟原虫的膜结构,使核膜及质膜破坏”可知,青蒿素可以裂解疟原虫,破坏疟原虫细胞的完整性,B正确;
C、根据题干中“青蒿素作用于疟原虫的膜结构,使核膜及质膜破坏”可知青蒿素可破坏疟原虫的细胞膜、核膜和细胞器膜等,C正确;
D、青蒿素作用于疟原虫的膜结构,使核膜及质膜破坏,可见青蒿素破坏膜结构,线粒体具有膜结构,青蒿素的抗疟机理会破坏线粒体的功能,D错误。
故选D。
18. 下列有关细胞核结构的叙述,正确的是( )
A. 代谢旺盛的细胞核DNA数量上升
B. 细胞核的核膜对物质的通过具有选择性,核孔没有
C. 不同细胞中核仁的功能不同
D. 细胞核行使遗传功能的重要物质是DNA
【答案】D
【解析】
【分析】细胞核包括核膜(将细胞核内物质与细胞质分开)、染色质(DNA和蛋白质)、核仁(与某种RNA (rRNA) 的合成以及核糖体的形成有关)、核孔 (核膜上的核孔的功能是实现核质之间频繁的物质交换和信息交流)。
【详解】A、代谢旺盛的细胞核核孔数量上升,而细胞核DNA含量一般不会发生改变,细胞分裂过程除外,A错误;
B、细胞核的核膜和核孔对物质的通过都具有选择性,B错误;
C、不同细胞中核仁的功能相同,均与某种RNA的合成以及核糖体的形成有关,C错误;
D、细胞核的主要功能是遗传代谢的控制中心,因为DNA是遗传物质,能携带遗传信息,故行使功能的主要是DNA,D正确。
故选D。
19. 人体细胞因某种原因改变了生物膜的分子排列,下列受到影响的细胞结构有( )
①细胞膜 ②线粒体 ③核糖体 ④中心体 ⑤高尔基体 ⑥内质网 ⑦大液泡 ⑧叶绿体 ⑨溶酶体
A. ①②⑤⑥⑦⑧⑨ B. ①②⑤⑥⑨
C. ①②③④⑤⑥ D. ③④⑤⑥⑨
【答案】B
【解析】
【分析】生物膜的基本骨架是磷脂双分子层,膜上分布有多种蛋白质及少数糖类,当改变生物膜的分子排列后,膜的结构发生改变,进而影响膜的功能,没有膜的细胞结构基本不受影响,如核糖体和中心体。
【详解】①细胞膜具有单层膜,改变了生物膜的分子排列,细胞膜受影响,①正确;
②线粒体具有双层膜,能进行有氧呼吸,改变了生物膜的分子排列,线粒体受影响,②正确;
③核糖体能进行蛋白质合成,但没有膜结构,改变了生物膜的分子排列,核糖体不受影响,③错误;
④中心体与有丝分裂有关,但没有膜结构,改变了生物膜的分子排列,中心体不受影响,④错误;
⑤高尔基体与细胞分泌物有关,属于单层膜的细胞器,改变了生物膜的分子排列,高尔基体受影响,⑤正确;
⑥内质网与有机物的合成有关,属于单层膜细胞器,改变了生物膜的分子排列,内质网受影响,⑥正确;
⑦大液泡为单层膜结构,位于成熟的植物细胞,改变了生物膜的分子排列,大液泡受影响,但人体内没有大液泡,⑦错误;
⑧叶绿体为双层膜结构,改变了生物膜的分子排列,叶绿体受影响,但叶绿体一般存在于叶肉细胞中,不存在于人体内,⑧错误;
⑨溶酶体属于单层膜的细胞器,属于“酶仓库”,改变了生物膜的分子排列,溶酶体受影响,⑨正确。综上①②⑤⑥⑨正确。
故选B。
20. 据最新研究发现,内皮素在皮肤中分布不均是形成色斑的主要原因。内皮素拮抗剂进入皮肤后,可以与黑色素细胞膜的受体结合,使内皮素失去作用,这为美容研究机构带来了福音。上述材料体现了细胞膜的功能是( )
A. 细胞膜中磷脂含量越高,功能越复杂
B. 细胞膜作为系统的边界,严格控制物质进出细胞
C. 细胞膜具有信息交流的功能
D. 细胞膜的组成成分主要为磷脂和蛋白质
【答案】C
【解析】
【分析】根据题干可知考察细胞膜的功能,细胞膜的功能:(1)将细胞与外界环境分开;(2)控制物质进出细胞;(3)进行细胞间的物质交流。
【详解】A、细胞膜中蛋白质含量越高,功能越复杂,A错误;
B、细胞膜作为系统的边界,严格控制物质进出细胞,根据题干“受体”可知此题并没有体现细胞膜的这一功能,B错误;
C、根据题干信息“内皮素只有与细胞膜上相应的受体结合后”才能发挥作用,其中信号分子和受体结合可完成信息传递,因此这体现了细胞膜的信息交流功能,C正确;
D、细胞膜的组成成分主要为磷脂和蛋白质,但题干信息考察细胞膜的功能,未涉及细胞膜成分,D错误。
故选C。
21. 如图为C、H、O、N、P等元素构成大分子物质甲~丙及结构丁的示意图。下列相关叙述不正确的是( )
A. 若物质甲是糖原,则单体3为葡萄糖
B. 若结构丁是一种细胞器,则单体1为氨基酸,单体2为核糖核苷酸
C. 若结构丁能被某种碱性染料染成深色,则物质丙可控制物质乙的合成
D. 若物质丙彻底水解,形成的终产物共有8种
【答案】D
【解析】
【分析】分析题图:单体1由C、H、O、N构成,应是氨基酸,则物质乙是蛋白质;单体2由C、H、O、N、P构成,应为核苷酸,则物质丙是核酸;单体3由C、H、O组成,应为单糖(葡萄糖),则物质甲是多糖。
【详解】A、由题意可知:单体3由C、H、O组成,应该是单糖(葡萄糖),物质甲是多糖,若物质甲为糖原,糖原属于多糖,则单体3为葡萄糖,A正确;
B、若图中丁是一种细胞器,由核酸和蛋白质构成,应该是核糖体,由蛋白质和RNA组成,则单体1为氨基酸,单体2为核糖核苷酸,B正确;
C、若图中丁能被碱性物质染成深色,则丁为染色体,则物质丙为DNA,可控制物质乙(蛋白质)的合成,C正确;
D、物质丙可表示DNA或RNA,彻底水解可以获得磷酸、五碳糖、四种含氮碱基,终产物共有6种,D错误。
故选D。
22. 一系列实验证明细胞膜具有流动性,荧光抗体免疫标记实验就是其中的一个典型例子。下图表示了人、鼠细胞融合的过程,研究中分别将带有绿色荧光、能与人体细胞膜上HLA抗原特异性结合的抗体和带有红色荧光,能与小鼠细胞膜上H2抗原特异性结合的抗体放入细胞培养液中,对人、鼠细胞进行标记。下列有关该实验的叙述,不正确的是( )
A. 要使实验现象明显,可以适当提高细胞培养液的温度
B. 选取不同生物细胞进行融合是因为不同生物细胞表面抗原差异较大
C. 实验表明不同种生物细胞可以杂交,而同种生物细胞不能进行融合
D. 实验结果可以直接证明细胞膜上的蛋白质分子可以运动
【答案】C
【解析】
【分析】细胞膜的流动性与细胞代谢旺盛程度、环境温度等呈正相关。由于不同细胞的细胞膜结构基本相似,因而同种或不同种生物细胞可以相互融合。蛋白质是随着细胞膜的流动而发生运动的。
【详解】A、细胞膜的流动性与温度有关,因此为了使实验现象明显,可适当提高温度,会使细胞膜流动加速,A正确;
B、由于采用了免疫荧光标记法,而同类生物细胞膜上的蛋白质相似程度很大,因而难以找到特异性蛋白,采用异种生物细胞可以达到这一目的,B正确;
C、由于不同细胞的细胞膜结构基本相似,因而同种或不同种生物细胞均可以相互融合,C错误;
D、细胞膜融合实验表明了细胞膜的磷脂分子与蛋白质分子均是可以运动的,D正确。
故选C。
23. 下图为细胞核结构模式图,下列有关其结构与功能的叙述,正确的是( )
A. ①易被碱性染料染成深色,其主要成分是DNA和蛋白质
B. 组成核糖体的RNA和蛋白质由②合成,蛋白质合成旺盛的细胞内,②体积较大,③数目较多
C. 凡是比核孔孔径小的物质分子均可自由进出细胞核
D. 细胞核是细胞代谢的中心
【答案】A
【解析】
【分析】细胞核是遗传物质贮存和复制的场所,由图可知,①为染色质,②为核仁,③为核孔。
【详解】A、分析题图可知,①染色质,易被碱性染料染成深色,主要由DNA和蛋白质组成,A正确;
B、②为核仁,与某种RNA的合成及核糖体的形成有关,蛋白质由核糖体合成,B错误;
C、③为核孔,大分子物质进出细胞核的通道,但具有一定的选择性,C错误;
D、细胞核是细胞代谢的控制中心,而非细胞代谢的中心,D错误。
故选A。
24. 如图为物质进出细胞的两种方式,对该图的理解正确的是( )
A. I和Ⅱ分别表示协助扩散和主动运输 B. I和Ⅱ分别表示胞吞和胞吐
C. 葡萄糖、性激素以Ⅱ方式进入细胞 D. 氧气是以I方式进入细胞的
【答案】D
【解析】
【分析】据图Ⅰ分析,物质是从高浓度一侧运输到低浓度一侧,不需要载体和能量,属于自由扩散。根据图Ⅱ分析,物质是从低浓度一侧运输到高浓度一侧,需要载体和能量,属于主动运输。
【详解】A、I是顺浓度运输,不需要载体和能量,属于自由扩散,II是逆浓度运输,需要载体和能量,属于主动运输,A错误;
B、Ⅰ和Ⅱ分别表示自由扩散和主动运输,胞吐和胞吞是大分子依赖生物膜的流动性进出细胞,B错误;
C、性激素属于脂质,通过自由扩散进入细胞,C错误;
D、氧气是以Ⅰ自由扩散的方式进入细胞的,D正确。
故选D。
25. 下图甲中曲线a、b表示物质跨膜运输的两种方式,图乙表示细胞对大分子物质胞吞和胞吐的过程。下列相关叙述错误的是( )
A. 图甲中曲线a表示自由扩散,曲线b表示协助扩散或主动运输
B. 图甲中曲线b达到最大转运速率后的限制因素可能是载体蛋白的数量
C. 图乙中的胞吐和胞吞过程说明细胞膜具有选择透过性
D. 图乙中的胞吐和胞吞过程都需要消耗能量
【答案】C
【解析】
【分析】1、分析甲图:方式a只与浓度有关,且与浓度呈正相关,属于自由扩散;方式b除了与浓度相关外,还与载体数量有关,属于协助扩散或主动运输。
2、图乙为胞吐和胞吞的过程,分析题图可知,a是细胞的胞吞过程,b是细胞的胞吐过程,不论是细胞的胞吞还是胞吐都伴随着细胞膜的变化和具膜小泡的形成,因此胞吐与胞吞的结构基础是膜的流动性。
【详解】A、根据分析可知,方式a只与浓度有关,且与浓度呈正相关,属于自由扩散;方式b除了与浓度相关外,还与载体数量有关,属于协助扩散或主动运输,A正确;
B、甲图中方式b除了与浓度相关外,还与载体数量有关,其最大转运速率与载体蛋白数量有关,B正确;
C、乙图中的胞吐和胞吞过程说明细胞膜具有一定的流动性,C错误;
D、胞吞和胞吐都涉及膜的流动,都需要消耗ATP,D正确。
故选C。
26. 图中曲线a、b表示分子跨膜运输速率与O2浓度的关系,下列分析不正确的是( )
A. 曲线a代表被动运输,曲线b代表主动运输
B. 曲线a代表的分子跨膜运输一定不需要转运蛋白
C. 曲线b转运速率达到饱和的原因是细胞膜上载体蛋白数量有限
D. 温度可影响生物膜的流动性,且仅对b的转运速率有影响
【答案】BD
【解析】
【分析】分析题图可知,曲线a代表被动运输,曲线b代表主动运输。
【详解】A、曲线a说明物质跨膜运输与氧气无关,不消耗能量,而曲线b说明物质跨膜运输与氧气有关,消耗能量,所以曲线a代表被动运输,曲线b代表主动运输,A正确;
B、曲线a代表的分子跨膜运输不消耗能量,属于被动运输,如果是协助扩散,则需要转运蛋白,如果是自由扩散,则不需要转运蛋白,B错误;
C、曲线b代表主动运输,由于主动运输需要载体蛋白的协助,所以曲线b转运速率达到饱和的原因是细胞膜上载体蛋白数量有限,C正确;
D、由于温度会影响分子的运动速率,所以细胞膜的流动性与温度有关,从而对曲线a、b的转运速率均有影响,D错误。
故选BD。
27. 下图是胡萝卜在不同的含氧情况下从硝酸钾溶液中吸收K+和NO3-的曲线,影响A、B点和B、C点吸收量不同的主要因素分别是( )
A. 能量 载体数量 B. 离子浓度 载体数量
C. 能量 离子浓度 D. 载体数量 能量
【答案】A
【解析】
【分析】物质运输方式:
(1)被动运输:分为自由扩散和协助扩散:①自由扩散:顺相对含量梯度运输;不需要载体;不需要消耗能量。②协助扩散:顺相对含量梯度运输;需要载体参与;不需要消耗能量。
(2)主动运输:能逆相对含量梯度运输;需要载体;需要消耗能量。
(3)胞吞胞吐:物质以囊泡包裹的形式通过细胞膜,从细胞外进或出细胞内的过程。
【详解】无机盐离子的吸收是主动运输,与载体和能量有关,据图可知:A、B两点在同一曲线(吸收NO3-)上,载体数量相同,因变量是氧浓度,A点大于B,A点有氧呼吸较强,提供能量较多,则主动运输吸收的NO3-较多;而B、C两点对应的氧浓度一样,说明有氧呼吸提供的能量一样,不同的是B所在的曲线NO3-载体数量多于A所在曲线K+载体数量。
故选A。
28. 某同学进行“观察洋葱表皮细胞的质壁分离及质壁分离复原” 实验时,将观察到的某个细胞大小变化情况绘制成了如图曲线(细胞的初始大小相对值记为1)。下列叙述正确的是( )
A. B~C段,由于失水过多,细胞可能已经死亡 B. C~D段,水分子都只是从细胞外进入细胞内
C. D~E段,细胞液浓度等于外界溶液浓度 D. E时液泡的颜色比A时浅
【答案】D
【解析】
【分析】据图分析可知:A~B细胞大小的相对值减少,说明细胞失水,发生质壁分离;C~D段,细胞大小的相对值增加,细胞吸水,发生质壁分离后的复原;D~E段,细胞的相对值大于细胞的初始大小,说明细胞吸水,但是由于细胞壁的存在,细胞的体积不能无限增加。
【详解】A、根据C~D段细胞能吸水复原,推测B~C段细胞并没有死亡,A错误;
B、C~D段,水分子从细胞外进入细胞内多于细胞内运出细胞外,即水分子是双向运动,细胞液浓度逐渐减小,B错误;
C、D~E段,细胞的相对值大于细胞的初始大小,说明细胞吸水,外界溶液浓度低于细胞液浓度,只是由于细胞壁的存在,细胞的体积不能无限增加,C错误;
D、E时细胞的相对值大于A时细胞的初始大小,说明细胞吸水了,则液泡的颜色比a时浅,D正确。
故选D。
29. 取同一植物组织,滴加不同浓度的蔗糖溶液制成临时装片,在显微镜下观察。如图中细胞周围的溶液浓度低于细胞液浓度的是( )
A. B.
C. D.
【答案】B
【解析】
【分析】当细胞液的浓度小于外界溶液的浓度时,细胞液中的水分就透过原生质层进入到外界溶液中,由于原生质层比细胞壁的伸缩性大,当细胞不断失水时,液泡逐渐缩小,原生质层就会与细胞壁逐渐分离开来,即发生了质壁分离。当细胞液的浓度大于外界溶液的浓度时,外界溶液中的水分就透过原生质层进入到细胞液中,液泡逐渐变大,整个原生质层就会慢慢地恢复成原来的状态,即发生了质壁分离复原。
【详解】A、A图中细胞发生了质壁分离,说明该细胞发生了失水现象,因而周围的蔗糖溶液高于细胞液浓度,A错误;
B、B图细胞的原生质层和细胞壁没有发生分离,细胞周围的溶液浓度最可能小于细胞液浓度,符合题意,B正确;
C、C图细胞的细胞壁与原生质层发生了局部分离,说明该细胞发生了失水现象,同时也能说明周围的蔗糖溶液高于细胞液浓度,C错误;
D、D图中细胞发生了质壁分离,说明该细胞发生了失水现象,因而可确定该细胞处于的蔗糖溶液稍高于细胞液浓度,D错误。
故选B。
30. 下列关于自由扩散和协助扩散的叙述,正确的是( )
①都不消耗能量 ②都不需要转运蛋白 ③自由扩散只能顺浓度梯度,而协助扩散既可以顺浓度梯度也可以逆浓度梯度④都是被动运输⑤葡萄糖有时可以通过协助扩散顺浓度梯度运输
A. ①②④ B. ①③④ C. ①④⑤ D. ①②⑤
【答案】C
【解析】
【分析】小分子物质进出细胞的方式:
运输方式
运输方向
是否需要载体
是否消耗能量
示例
自由扩散
高浓度到低浓度
否
否
水、气体、脂类(因为细胞膜的主要成分是脂质,如甘油)
协助扩散
高浓度到低浓度
是
否
葡萄糖进入红细胞
主动运输
低浓度到高浓度
是
是
几乎所有离子、氨基酸
此外,大分子物质跨膜运输的方式是胞吞或胞吐。
【详解】①自由扩散和协助扩散都属于被动运输,都不消耗能量,①正确;
②自由扩散不需要转运蛋白,协助扩散需要转运蛋白,②错误;
③④自由扩散和协助扩散都属于被动运输,运输方向都只能顺浓度梯度,③错误;④正确;
⑤葡萄糖有时可以通过协助扩散顺浓度梯度运输,有时通过主动运输进出细胞,⑤正确。
故选C。
31. 将五个大小相同的马铃薯幼根分别与物种A的幼根放入甲~戊五种不同浓度的蔗糖溶液中,数小时后,取出称重,质量变化如下图所示。以下关于该实验结果的说法不正确的是( )
A. 与马铃薯幼根细胞液等渗的溶液是甲溶液
B. 马铃薯比物种A更耐旱
C. 物种A幼根的细胞在甲浓度溶液中一定会发生明显的质壁分离
D. 在这五种蔗糖溶液中,浓度最大的是乙溶液
【答案】C
【解析】
【分析】据图分析,马铃薯幼根与物种A的幼根放入甲~戊五种不同浓度的蔗糖溶液中,若重量不变,表明细胞吸水和失水处于动态平衡;若重量减小,说明外界溶液浓度高,细胞失水;若重量增加,说明外界溶液浓度低,细胞吸水。
【详解】A、在甲溶液中,马铃薯幼根细胞的重量不变,说明马铃薯细胞吸水和失水处于动态平衡,甲溶液是与马铃薯幼根细胞液等渗的溶液,A正确;
B、由图可知,马铃薯吸水能力要比物种A强,所以马铃薯更耐干旱,B正确;
C、在甲溶液中,物种A幼根会失去水分,说明外界溶液浓度大于细胞液的浓度,但浓度差较小的情况下细胞不一定发生明显的质壁分离,C错误;
D、这五种蔗糖溶液中,在乙溶液中,马铃薯幼根细胞的重量减少最大,说明乙溶液的浓度是最大的,D正确。
故选C。
32. 小明用玻璃槽、饱和蔗糖溶液和清水做成如图所示的实验装置,进行生物膜通透性的模拟实验。甲、乙两槽间的隔板中央圆圈为玻璃纸,玻璃纸是一种半透膜,蔗糖分子不能透过,而水分子能自由通过。几小时后,发现清水饱和蔗糖溶液( )
A. 甲槽内水的体积减少 B. 乙槽内溶液的体积减少
C. 甲槽内水的体积无变化 D. 乙槽内水的体积无变化
【答案】A
【解析】
【分析】渗透作用概念:水分子(或其他溶剂分子)通过半透膜,从低浓度溶液向高浓度溶液的扩散。
【详解】根据渗透原理,水分子总是从低浓度溶液向高浓度溶液移动。根据题意,玻璃纸只能让水分子通过,而蔗糖分子不能透过,乙槽溶液浓度高于甲槽,则从甲槽进入乙槽的水分子数多于从乙槽到甲槽的水分子数,所以几小时后,甲槽内水的体积减少,乙槽内溶液的体积增多。A正确,BCD错误。
故选A。
33. 以玉米籽粒为材料进行“验证活细胞吸收物质的选择性”实验。下列叙述错误的是( )
A. 玉米籽粒先在温水中浸泡的目的是增强细胞活性
B. 沸水处理的玉米籽粒作为对照的实验材料
C. 煮沸使细胞膜失去选择透过性,染料分子进入细胞
D. 未煮过的玉米胚比煮熟的染色深,说明细胞膜具有选择透过性
【答案】D
【解析】
【分析】1、细胞膜可以让水分子自由通过,细胞要选择吸收的离子和小分子也可以通过,而其他的离子、小分子和大分子则不能通过,细胞膜是一种选择透过性膜。
2、细胞膜是否具有选择透过性可通过红墨水染色观察实验探究,红墨水不能透过胚活细胞的细胞膜,能透过胚乳死细胞,进而被染色。
【详解】A、在“验证活细胞吸收物质的选择性”的实验中,玉米籽粒先要在温水里浸泡适宜时间的目的是先让植物细胞吸水,恢复其活性,并便于切割,A正确;
B、在“验证活细胞吸收物质的选择性”的实验中,用煮过的玉米籽粒作为对照组的实验材料,未煮过的玉米籽粒作为实验组的实验材料,B正确;
C、煮沸使细胞膜失去选择透过性,染料分子进入细胞,C正确;
D、煮熟的玉米胚比未煮的染色深,说明细胞膜具有选择透过性,D错误。
故选D。
34. 将酶、抗体、核酸等生物大分子或小分子药物用磷脂制成的微球体包裹后,更容易运输到患病部位的细胞中,这是因为( )
A. 生物膜具有选择透性,能够允许对细胞有益的物质进入
B. 磷脂双分子层是生物膜的基本骨架,且具有流动性
C. 生物膜上的糖蛋白起识别作用
D. 生物膜具有选择透性,不允许大分子物质通过
【答案】B
【解析】
【分析】
【详解】根据相似相溶原理,生物分子用磷脂包裹后,更容易通过生物膜结构,反映的是生物膜的流动性。B正确
故选B
【点睛】
35. 将完全相同的两个植物细胞分别放置在a、b溶液中,分别对两个细胞失水量进行统计后绘制出相对应的甲、乙曲线。以下叙述正确的是
A. 选取植物根尖分生区的细胞作为实验材料较为适宜
B. 若b溶液的浓度稍增大,则曲线的变化可能为A点上升,B点左移
C. 图中放入a、b溶液中的细胞发生质壁分离后放入清水中有可能都复原
D. 在0~4min内,两条曲线的差异不可能是细胞内外物质浓度差导致的
【答案】C
【解析】
【分析】质壁分离和复原实验中,要选择活的成熟的植物细胞,即含有大液泡的植物细胞;若外界溶液的浓度增大,导致浓度差变大,所以单位时间内,失水程度大,复原所需要的时间相对较长。分析题图可知,植物细胞放在A溶液中,植物细胞的失水量逐渐增加,当达到一定的时间后,失水速率减慢,A溶液是高渗溶液;放在B溶液中,植物细胞失水量随时间延长而逐渐增加,达到一定时间后,细胞的失水量逐渐减少,超过b点细胞失水量为负值,即细胞吸水,逐渐发生质壁分离的复原,因此B溶液是细胞可以通过吸收溶质的溶液,如硝酸钾溶液等。
【详解】A、根尖分生区细胞中无大液泡,不能用来作为观察质壁分离的实验材料,A错误;
B、若b溶液的浓度增大,则浓度差增大,相同时间内失水的程度变大,复原时所需要的时间变长,即A点上移,B点右移,B错误;
C、根据液泡体积变化,可以判断甲、乙、丙对应的浓度,C正确;
D、在0~4min内,两种曲线的失水程度不同,有可能是由于浓度差不同引起,D错误。
故选C。
【点睛】本题主要考查质壁分离和复原实验,要选择含有大液泡的植物细胞;在一定范围内,外界溶液与细胞液的浓度差越大,失水程度越高,但能否发生质壁分离复原,则取决于质壁分离后的细胞的生活状态,即活细胞还是死细胞。
36. 用35S标记一定量的氨基酸,并用来培养哺乳动物的乳腺细胞,测得核糖体,内质网、高尔基体上放射性强度的变化曲线《甲图)以及在此过程中高尔基体、内质网、细胞膜膜面积的变化曲线(乙图),下列分析不正确的是( )
A. 甲图中的a、b、c三条曲线所指代的细胞器分别是核糖体、内质网、高尔基体
B. 与乳腺分泌蛋白的合成与分泌密切相关的具膜细胞器是内质网、高尔基体和线粒体
C. 乙图中d、e、f三条曲线所指代的膜结构分别是细胞膜、内质网膜、高尔基体膜
D. 35S在细胞各个结构间移动的先后顺序是核糖体→内质网→高尔基体→细胞膜
【答案】C
【解析】
【分析】组成生物体的蛋白质大多数是在细胞质中的核糖体上合成的,各种蛋白质合成之后要分别运送到细胞中的不同部位,以保证细胞生命活动的正常进行。有的蛋白质要通过内质网膜进入内质网腔内,成为分泌蛋白;有的蛋白质则需穿过各种细胞器的膜,进入细胞器内,构成细胞器蛋白。
【详解】A、与分泌蛋白合成与分泌有关的细胞器有核糖体、内质网、高尔基体和线粒体,核糖体中合成后,依次经过内质网、高尔基体的加工,最后分泌到细胞外面,放射性先后出现在核糖体(a)、内质网(b)和高尔基体(c),A正确;
B、乳腺分泌蛋白的合成与分泌先在核糖体上形成多肽链,然后进入内质网、高尔基体进行加工,并由细胞膜分泌到细胞外,需要的能量主要由线粒体提供,其中核糖体是无膜结构的细胞器,故与之相关的具膜细胞器是内质网、高尔基体和线粒体,B正确;
C、分泌蛋白分泌过程中内质网、高尔基体、细胞膜之间以小泡联系,故膜面积变小的是内质网膜,高尔基体膜是先增加后减少,而细胞膜面积则增大,C错误;
D、35S标记氨基酸,氨基酸是蛋白质的原料,在细胞各个结构间移动的先后顺序是核糖体→内质网→高尔基体→细胞膜,D正确。
故选C。
37. 将紫色洋葱鳞片叶外表皮放入一定浓度的甲物质溶液中,一段时间后观察到细胞发生了质壁分离现象,下列说法错误的是( )
A. 甲物质和水都能自由通过叶表皮细胞的细胞壁
B. 发生质壁分离后的叶表皮细胞原生质层紫色加深
C. 可通过原生质层的位置变化来判断是否发生质壁分离
D. 甲物质也可能被叶表皮细胞以主动运输的方式吸收
【答案】B
【解析】
【分析】将紫色洋葱鳞片叶外表皮放入一定浓度的外界溶液中,如果外界溶液的浓度大于细胞液的浓度,细胞将发生渗透失水,原生质层与细胞壁分离,在显微镜下可观察到液泡体积缩小、颜色加深。
【详解】A、植物细胞的细胞壁具有全透性,所以甲物质和水都能自由通过洋葱鳞片叶外表皮细胞的细胞壁,A正确;
B、发生质壁分离后的洋葱鳞片叶外表皮细胞的液泡中紫色加深,B错误;
C、质壁分离是指原生质层与细胞壁分离,所以可通过原生质层的位置变化来判断是否发生质壁分离,C正确;
D、甲物质溶液能导致紫色洋葱鳞片叶外表皮细胞发生质壁分离,甲物质溶液浓度高于细胞液浓度,如果甲物质是KNO3,则可被洋葱鳞片叶外表皮细胞以主动运输方式吸收,D正确。
故选B。
38. 图甲表示物质跨膜运输的几种方式,图乙表示四种不同物质在一个动物细胞内外的相对浓度差异,则能通过图甲中c过程来维持细胞内外浓度差异的物质是( )
A. Na+ B. K+ C. 胰岛素 D. CO2
【答案】A
【解析】
【分析】分析题图甲可知,上侧含有糖蛋白,表示膜外;a是细胞通过主动运输方式吸收物质,b是细胞通过自由扩散方式吸收物质,c是通过主动运输方式排出物质。图乙是不同物质细胞内外的浓度,因为“图乙表示四种不同的物质在一个动物细胞内外的相对浓度差异”,并由题图可知,该细胞能分泌胰岛素,所以为胰岛B细胞,钠离子细胞外高于细胞内,钾离子是细胞外低于细胞内,它们进出细胞都是通过主动运输方式,胰岛素只存在于细胞外,二氧化碳是细胞外低于细胞内。
【详解】A、钠离子细胞外高于细胞内,运输出细胞是低浓度运输到高浓度,属于c主动运输,A正确;
B、钾离子是细胞外低于细胞内,运输出细胞是高浓度运输到低浓度,与图c不符,B错误;
C、胰岛素是生物大分子,运输方式是胞吐,C错误;
D、二氧化碳运输出细胞的方式是自由扩散,D错误。
故选A。
39. 为研究成熟植物细胞的渗透吸水,设计简易渗透吸水装置如下图甲所示,图甲中液面上升的高度与时间的关系如图乙所示,一成熟植物细胞放在某外界溶液中发生的一种状态(此时细胞有活性)如图丙所示。下列相关叙述中错误的是( )
A. 由图甲中漏斗液面上升可知,实验结束时b液体的浓度大于a液体的浓度
B. 由图乙可知图甲中漏斗里溶液的吸水速率在一定范围内会一直下降
C. 图丙中相当于图甲中c结构的是③④⑤
D. 图丙所示状态细胞正在发生质壁分离
【答案】D
【解析】
【分析】1、质壁分离利用的是渗透作用的原理,发生渗透作用需要两个条件:半透膜和浓度差。
2、成熟的植物细胞具有发生渗透作用的两个条件:原生质层相当于一层半透膜;细胞液与细胞外界溶液之间存在浓度差。
3、分析题图可知,图甲是研究渗透吸水的渗透装置,图乙曲线是液面高度与时间的关系,图丙所示状态的细胞可能正在质壁分离或正在质壁分离复原或处于动态平衡状态。
【详解】A、据图甲分析,漏斗液面上升,水分是从低浓度溶液流向高浓度溶液,故b液体的浓度大于a液体的浓度,实验结束时,由于液面差的存在,b的浓度仍然大于a的浓度,A正确;
B、由图乙可知:随着时间的推移,上升幅度减小直至不再上升,说明溶液的吸水速率在下降,直到为0,B正确;
C、图丙中相当于图甲中c结构(半透膜)的是③④⑤,即原生质层,C正确;
D、图丙所示状态的细胞可能正在质壁分离或正在质壁分离复原或处于动态平衡状态,D错误。
故选D。
【点睛】
40. 如图1~4为表示物质浓度或氧气浓度与物质跨膜运输速度间关系的曲线图。下列相关叙述不正确的是( )
A. 如某物质跨膜运输的速度可用图1与3表示,则该物质不应为葡萄糖
B. 如某物质跨膜运输的速度可用图2与3表示,则该物质可能是葡萄糖
C. 限制图中A、C两点的运输速度的主要因素不同,B、D两点的限制因素有共同点
D. 将图2与4的曲线补充完整,曲线的起点应从坐标系的原点开始
【答案】D
【解析】
【分析】图1物质的运输速率随着物质浓度的增加而增加,说明只受物质浓度差的影响,可判断为自由扩散;
图2物质的运输速率,在一定范围内,随着物质浓度的增加而增加,超过该范围,不再随被转运分子浓度的增加而增加,说明受到载体数量的限制,可判断为协助扩散或主动运输;
图3物质的运输速率不随O2浓度的增加而增加,说明不需要能量,可判断为自由扩散或协助扩散;
图4物质的运输速率在一定范围内,随O2浓度的增加而增加,超过该范围,不再随O2浓度的增加而增加,说明受到能量和载体数量的限制,可判断为主动运输。
【详解】A、根据分析,如某物质跨膜运输的速度可用图1与3表示,说明该物质的运输方式是自由扩散,因此该物质不应为葡萄糖,A正确;
B、如某物质跨膜运输的速度可用图2与3表示,说明该物质的运输方式是协助扩散,则该物质可能是葡萄糖进入红细胞,B正确;
C、限制图中A、C两点的运输速度的主要因素分别是物质浓度和O2浓度,B、D两点的限制因素都是载体的数量,C正确;
D、图4的曲线的起点不能从坐标系的原点开始,因为无氧呼吸也能提供能量,D错误。
故选D。
二、填空题(每空1分,共40分)
41. 华北某地区经常出现苹果小叶病,有人认为是土壤中缺锌引起的,有人认为是土壤中缺镁引起的。现有如下材料,请你完成下列实验,探究上面的猜测哪个正确。
材料用具:30株长势相同的苹果幼苗、蒸馏水、含有植物必需元素的各种化合物。
实验原理:任何一种必需元素在植物体内都有一定的作用,一旦缺乏,就会表现出相应的症状,根据全素培养液和相应缺锌、缺镁的培养液对苹果生长发育影响的比较,判断小叶病的病因。
方法步骤:
(1)首先配制全素培养液和相应的_____培养液和_____培养液,分别放入3个培养缸并编号为A、B、C.
(2)将30株长势相同的苹果幼苗均分为3组,分别栽培在上述3个培养缸中。放在适宜的条件下培养一段时间,_____。
(3)结果预测和分析:
①A缸内的苹果幼苗正常生长。
②若B缸内苹果幼苗表现出小叶病,而C缸中的没有,则说明_____。
③若_____,则说明苹果小叶病是由缺镁引起的。
④若_____,则说明苹果小叶病既与缺镁有关,又与缺锌有关。
⑤若_____,则说明苹果小叶病与缺镁、缺锌都无关。
【答案】(1) ①. 缺锌 ②. 缺镁
(2)观察苹果幼苗的生长发育状况
(3) ①. 苹果小叶病是由缺锌引起的 ②. B缸中的没有,而C缸内苹果幼苗表现出小叶病 ③. B、C两缸内苹果幼苗都表现出小叶病 ④. B、C两缸内苹果幼苗都未表现出小叶病
【解析】
【分析】题意分析,探究苹果小叶病是土壤中缺锌引起的还是土壤中缺镁引起的,由实验目的分析实验的自变量是培养液中是否含有锌元素和镁元素,因变量是苹果叶片的生长状况。由于该实验是探究实验,预期的结果有多种情况,可能与锌有关、可能与镁有关,可能与二者都有关,也可能与二者都无关。
【小问1详解】
由实验目的可知,实验的自变量是培养液中是否含有锌元素和是否含有镁元素,因此实验分为三组,一组是全素营养液作为对照,一组是缺锌的营养液,一组是缺镁的营养液。因此实验中首先配制全素培养液和相应的缺锌培养液和缺镁培养液,分别放入3个培养缸并编号为A、B、C。
【小问2详解】
由实验目的可知,该实验的因变量是苹果叶片的生长发育,所以放在适宜的条件下培养一段时间后,观察苹果幼苗的叶片生长发育情况。
【小问3详解】
①A缸是完全营养液,因此A中的苹果幼苗长成生长。
②如果苹果小叶病是由缺锌引起的,则B缸内苹果幼苗表现出小叶病,而C缸没有小叶病;
③如果苹果小叶病是由缺镁引起的,则C缸内苹果幼苗表现出小叶病,而B缸没有小叶病;
④如果苹果小叶病与缺锌和缺镁都有关,B、C两缸内.的幼苗都表现为小叶病;
⑤如果苹果小叶病与缺锌和缺镁都无关,则B、C两缸内幼苗与A相同,都不表现为小叶病。
42. 如图是细胞的亚显微结构模式图,1~13为细胞器或细胞的某一结构,请据图回答下列问题:
(1)控制物质进出细胞的结构是________(填名称),它的功能特性是________。
(2)图中12上可合成的物质是________,7内________(填序号)结构被破坏,这种物质的合成将不能正常进行,其原因是________。若7内5处是染色质,其主要组成成分的基本组成单位是________________。
(3)与图中1的形成有关的细胞器是(填名称)________。
(4)图中所示细胞中具有双层膜结构的细胞器有________和________(填序号)。
(5)细胞膜一般不允许大分子物质通过,而核膜却可以,是因为核膜上有________(填名称),以下________(填字母)物质可通过该结构。
A.DNA B.RNA C.蛋白质 D.以上都可以
【答案】 ①. 细胞膜 ②. 选择透过性 ③. 蛋白质(多肽) ④. 3 ⑤. 核仁与核糖体的形成有关 ⑥. 脱氧核苷酸、氨基酸 ⑦. 高尔基体 ⑧. 8 ⑨. 9 ⑩. 核孔 ⑪. BC
【解析】
【分析】据图分析可知,图中1~13分别表示细胞壁、高尔基体、核仁、核膜、染色质、核孔、细胞核、线粒体、叶绿体、内质网、液泡、核糖体、细胞膜。
【详解】(l)控制物质进出细胞的结构是细胞膜,它的功能特性是具有选择透过性;
(2)图中12是核糖体,是蛋白质(多肽)的合成场所;7是细胞核,细胞核中的核仁与核糖体的形成有关,若3(核仁)被破坏则蛋白质不能正常合成。若7内5处是染色质,染色质的主要组成成分是DNA和蛋白质,它们的基本组成单位分别是脱氧核苷酸、氨基酸;
(3)图中1是细胞壁,高尔基体与植物细胞壁的形成有关;
(4)图中所示细胞中具有双层膜结构的细胞器有8(线粒体)和9(叶绿体),核膜具有双层膜,但核膜不是细胞器;
(5)核膜上有核孔,允许大分子物质通过,具有选择性,如RNA、蛋白质可以通过,DNA不能通过。
【点睛】本题结合细胞结构示意图和分泌蛋白的合成过程,考查细胞结构和功能,要求学生识记细胞中各结构的图象,能准确判断图中结构的名称,识记细胞中各种细胞器的结构、分布和功能。
43. 成熟的植物细胞在较高浓度的外界溶液中,会发生质壁分离现象,如图a是发生质壁分离的洋葱鳞片叶外表皮细胞。请回答下列问题:
(1)图a中细胞的质壁分离指的是细胞壁和_____的分离,后者的结构包括_____(填编号)、液泡膜以及二者之间的细胞质。
(2)若将正常的洋葱鳞片叶外表皮细胞置于0.3g/mL的蔗糖溶液中,一段时间后发生的现象是_____;若将其置于1mol/L的KNO3溶液中,发生的现象是_____。
(3)如图b是某同学在观察植物细胞质壁分离与复原实验时拍下的显微照片,此时细胞液浓度与外界溶液浓度的关系是_____。
(4)将形状、大小相同的红心萝卜A和红心萝卜B幼根各5段,分别放在不同浓度的蔗糖溶液(甲~戊)中,一段时间后,取出红心萝卜的幼根称重,结果如图c所示,据图分析:
①红心萝卜A比红心萝卜B的细胞液浓度_____(填“高”或“低”)。
②在甲蔗糖溶液中加入适量的清水,一段时间后红心萝卜A的细胞液浓度会_____(填“升高”或“降低”)。
③甲~戊蔗糖溶液中,浓度最大的是_____。
【答案】(1) ①. 原生质层 ②. 2
(2) ①. 细胞发生质壁分离 ②. 细胞发生质壁分离后又自动复原
(3)细胞液的浓度可能大于、等于或小于外界溶液的浓度
(4) ①. 高 ②. 降低 ③. 乙
【解析】
【分析】质壁分离的原因分析:(1)外因:外界溶液浓度>细胞液浓度;(2)内因:原生质层相当于一层半透膜,细胞壁的伸缩性小于原生质层;(3)表现:液泡由大变小,细胞液颜色由浅变深,原生质层与细胞壁分离。
【小问1详解】
图a中细胞的质壁分离指的是细胞壁和原生质层的分离;原生质层包括[2]细胞膜、[4]液泡膜及两者之间的细胞质。
【小问2详解】
若将正常的洋葱鳞片叶外表皮细胞置于0.3g/mL的蔗糖溶液中,由于外界溶液浓度大于细胞液浓度,细胞因渗透失水会发生质壁分离现象;若将其放入1mol/L的KNO3溶液中,细胞先发生质壁分离,因植物细胞能主动吸收K+和NO3-,一段时间后随着细胞液浓度增大,细胞渗透吸水,可看到细胞质壁分离的自动复原。
【小问3详解】
根据题意和图示分析可知,图b中的细胞可能处于正在发生质壁分离的状态,也可能处于质壁分离平衡的状态,还可能处于质壁分离复原的状态,所以此时细胞液浓度与外界溶液浓度的关系有小于、等于或大于三种可能。
【小问4详解】
①根据柱状图数据可知,在甲蔗糖溶液中,红心萝卜A的质量没有变化,甲溶液是红心萝卜A细胞液的等渗溶液,而红心萝卜B的质量减小,说明红心萝卜B细胞失水,所以红心萝卜A的细胞液浓度大于红心萝卜B的细胞液浓度。
②在甲蔗糖溶液中加入适量的清水,一段时间后红心萝卜A吸水,其细胞液浓度降低。
③据图可知,红心萝卜A和B在乙蔗糖溶液中质量减少均最多,说明在此蔗糖溶液中两者失水均最多,可推测乙蔗糖溶液的浓度最高。
44. 图1表示物质进出细胞膜的几种方式;图2表示用相同的培养液培养水稻和番茄一段时间后,测得的培养液中各种离子(Mg2+、Ca2+、SiO44-)的浓度。
(1)细胞膜功能的主要承担者是__________,大分子物质进出细胞只能依靠胞吞和胞吐,这依赖于细胞膜具有____________。
(2)在图1中的a~e五种过程中,代表主动运输的是_________,能表示乙醇运输过程的是__________,能表示K+从血浆进入红细胞的是___________。
(3)从图2中可以看出,番茄生长过程中需求量最大的离子是_____________,水稻需求量最大的离子是_____________,说明不同植物细胞对离子的吸收具有_____________,这与细胞膜上的_____________有关。
(4)水稻培养液里的Mg2+和Ca2+浓度高于初始浓度,原因是_____________________。
【答案】 ①. 蛋白质(或膜蛋白) ②. 一定的流动性 ③. a、e ④. b ⑤. a ⑥. Ca2+ ⑦. SiO44- ⑧. 选择性 ⑨. 载体蛋白的种类 ⑩. 水稻细胞吸收水分的速率大于吸收离子的速率(或水稻细胞吸收水分的比例大于吸收离子的比例)
【解析】
【分析】图1中,A表示蛋白质,B表示磷脂双分子层,D表示糖蛋白(膜外);a、e代表主动运输,其中a表示运进细胞,e表示运出细胞;b运输方向是高浓度一侧运输到低浓度一侧,不需要载体和能量,表示自由扩散;c、d运输方向是高浓度一侧运输到低浓度一侧,需要载体,不需要能量,表示协助扩散。
图2中,水稻吸收水的相对速度比吸收Ca2+、Mg2+多,造成培养液中Ca2+、Mg2+浓度上升;番茄吸收水的相对速度比吸收Si4+多,造成培养液中Si4+浓度上升。有糖蛋白的一侧为细胞膜外侧。
【详解】(1)蛋白质是细胞膜功能的主要承担者,大分子物质进出细胞依靠胞吞和胞吐,说明细胞膜具有一定的流动性。
(2)图1中a、e过程需要消耗能量,为主动运输,b为自由扩散,c、d为协助扩散,乙醇的运输过程为自由扩散;K+从血浆进入红细胞的过程需要消耗能量,属于主动运输,为a过程。
(3)由图2分析可知,水稻吸收的SiO44-多,对Ca2+、Mg2+吸收量少,而番茄吸收的Ca2+和Mg2+较多,对SiO44-吸收量少,说明不同植物细胞对离子的吸收具有选择性,这与细胞膜上载体蛋白的种类有关。
(4)水稻吸收培养液中水分的比例大于吸收离子的比例,导致培养液中Mg2+、Ca2+的浓度高于初始浓度。
【点睛】本题以植物吸收矿质离子为核心命题点,考查了植物水分代谢、矿质代谢的内容,还综合了载体、细胞膜、细胞呼吸等知识点,综合考查学生对直方图的识图能力。
45. 细胞是开放的生命系统,可通过不同运输方式与外界环境发生物质交换。回答下表中相关问题:
物质运输类型
自由扩散
协助扩散
主动运输
胞吞
胞吐
物质运输方向
顺浓度梯度
(1)_____
逆浓度梯度
需要载体蛋白情况
不需要载体蛋白
需要载体蛋白
(2)_____
消耗能量情况
(3)_____
消耗能量
具体实例
(4)_____进入人肝脏细胞(答出两种物质名称即可)
(5)葡萄糖进入人_____
神经元向外运输Na+、Cl-
吞噬细胞吞噬病原体
(6)_____(举出一实例即可)
【答案】 ①. 顺浓度梯度 ②. 不需载体蛋白 ③. 不消耗能量 ④. 氧气、水、甘油、脂肪酸、乙醇等 ⑤. 红细胞 ⑥. 胰岛B细胞分泌胰岛素、神经元分泌神经递质等
【解析】
【分析】1、自由扩散的特点是顺浓度梯度,与膜内外物质浓度梯度有关,不需要载体蛋白协助,不消耗能量。
2、协助扩散的特点是顺浓度梯度,与膜内外物质浓度梯度有关,还需要膜上的转运蛋白的协助,不消耗能量。
3、主动运输的特点是逆浓度梯度,需要载体蛋白协助,需要消耗能量。
4、大分子物质运输方式是胞吐和胞吐,依赖于膜的流动性,需要消耗能量。
【详解】(1)协助扩散和自由扩散都属于被动运输,是顺浓度梯度进行的。
(2)胞吞和胞吐依赖于细胞膜的流动性,不需要载体蛋白。
(3)被动运输不消耗能量。
(4)氧气、水、甘油、脂肪酸、乙醇等物质进入肝脏细胞为自由扩散。
(5)葡萄糖进入红细胞的方式为协助扩散。
(6)胰岛B细胞分泌胰岛素、神经元分泌神经递质等过程为胞吐。
【期中真题】甘肃省西北师范大学附中2022-2023学年高一上学期期中生物试题.zip: 这是一份【期中真题】甘肃省西北师范大学附中2022-2023学年高一上学期期中生物试题.zip,文件包含期中真题甘肃省西北师范大学附中2022-2023学年高一上学期期中生物试题原卷版docx、期中真题甘肃省西北师范大学附中2022-2023学年高一上学期期中生物试题解析版docx等2份试卷配套教学资源,其中试卷共32页, 欢迎下载使用。
【期中真题】安徽师范大学附中2022-2023学年高一上学期期中生物试题.zip: 这是一份【期中真题】安徽师范大学附中2022-2023学年高一上学期期中生物试题.zip,文件包含期中真题安徽师范大学附中2022-2023学年高一上学期期中生物试题原卷版docx、期中真题安徽师范大学附中2022-2023学年高一上学期期中生物试题解析版docx等2份试卷配套教学资源,其中试卷共32页, 欢迎下载使用。
【期中真题】云南师范大学附中2022-2023学年高一上学期期中生物试题.zip: 这是一份【期中真题】云南师范大学附中2022-2023学年高一上学期期中生物试题.zip,文件包含期中真题云南师范大学附中2022-2023学年高一上学期期中生物试题原卷版docx、期中真题云南师范大学附中2022-2023学年高一上学期期中生物试题解析版docx等2份试卷配套教学资源,其中试卷共38页, 欢迎下载使用。

