【期中真题】天津市耀华中学2021-2022学年高二上学期期中生物试题.zip
展开2021-2022学年天津市耀华中学高二(上)期中生物试卷
一、单选题
1. 2019年蒙自国际马拉松在红河州蒙自市成功举行,下列有关叙述正确的是( )
A. 比赛过程中,内环境稳态的调节机制是神经调节
B. 内环境中丙酮酸氧化分解为体温的维持提供热能
C. 比赛时人体细胞产生的CO2会导致内环境的pH明显下降
D. 比赛过程中运动员大量出汗丢失钠离子,对细胞外液影响大于细胞内液
2. 下图中甲为红细胞,A、B、C参与人体内环境的组成。下列分析错误的是( )
A. A、B、C的pH相对稳定与内环境中的某些离子有关
B. 血浆蛋白含量减少会导致B中液体的量增多
C. 图中A代表组织液,可为甲提供氧气和养料
D. 人体内的细胞与外界进行物质交换要通过内环境
3. 下列叙述中正确的是( )
A. 经呼吸系统进入血液的氧气与血浆蛋白结合并运输
B. 尿素排泄系统中被重新吸收进入血液
C. 肝细胞通过细胞膜直接与血液进行物质交换
D. 消化道中的营养物质经内环境进入细胞
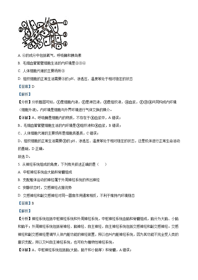
4. 下图中①②③④分别表示人体内不同部位液体,有关叙述正确的是( )
A. ④的成分中包括氧气、呼吸酶和胰岛素
B. 毛细血管管壁细胞生活的内环境是②③④
C. 人体细胞代谢的主要场所③
D. 组织细胞的正常生活需要③的pH、渗透压、温度等处于相对稳定的状态
5. 从神经系统组成的角度,下列有关叙述正确的是( )
A. 中枢神经系统由大脑和脊髓组成
B. 支配躯体运动的神经属于外周神经系统的传出神经
C. 安静状态时,交感神经占据优势
D. 交感神经和副交感神经对同一器官作用通常相反,不利于维持内环境稳态
6. 如图表示反射弧中的传入神经元,a结构位于感受器,下列相关说法正确的是( )
A. 从功能上来说,b为树突,d为轴突
B. c结构位于反射弧的神经中枢
C. 若在d处给予刺激,则可形成一次完整的反射
D. e结构参与构成效应器
7. 给狗喂食会引起唾液分泌,但铃声刺激不会。若每次在铃声后即给狗喂食,这样多次结合后,狗听到铃声就会分泌唾液。下列叙述不正确是( )
A. 食物引起唾液分泌的反射属于非条件反射,此过程中存在“电信号—化学信号—电信号”的转化
B. 铃声引起唾液分泌的反射弧和食物引起唾液分泌的反射弧不同
C. 铃声和喂食反复结合可促进相关的神经元之间建立新的突触结构
D. 食物引起味觉的反射需要大脑皮层的参与
8. 下图1是人体缩手反射弧结构,方框甲、乙代表神经中枢。图2是当手被尖锐的物体刺痛时神经纤维上的电位变化。下列相关分析正确的是( )
A. 图1中由甲发出的传出神经纤维末端释放的递质一定能引起乙的兴奋
B. 图2丁区域发生K+外流和Na+内流
C. 图2神经冲动的传导方向只能由左到右
D. 图1中共有6个突触,当手被尖锐的物体刺痛发生缩手反射时,反射弧为A→B→C→D→E
9. 下图是反射弧的局部结构示意图(a、d点为两接线端之间的中点),下列相关叙述正确的是( )
A. 若刺激a点,电流表①可能偏转1次,电流表②可能偏转2次,且方向相反
B. 若刺激c点,电流表①、电流表②均可能偏转2次,且方向相反
C. 若刺激d点,电流表①、电流表②可能都不发生偏转
D. 若刺激e点,电流表①不发生偏转,电流表②仅偏转1次
10. 神经调节是生命活动调节的主要方式。下列叙述正确的是
A. 在学习的过程中不断有一个个条件反射的建立
B. 脊髓从胸部折断的病人无法完成排尿
C. 人脑对外界的感知和控制机体的反射是相同的区域
D. 人体的生命活动最终都要受到大脑高级中枢的控制
11. 人体皮肤瘙痒的感觉与一种神经递质5-羟色胺有关。下列有关叙述,正确的是( )
A. 5-羟色胺以协助扩散的方式由突触前膜释放
B. 若细胞外钠离子浓度降低,动作电位的峰值将减小或不出现动作电位
C. 当神经递质进入受体所在的细胞后,会引起后者兴奋
D. 神经递质经血液循环到达靶细胞
12. 下列关于兴奋和反射弧的叙述,正确的是
A. 导致机体产生兴奋的刺激只能来自于外界环境
B. 神经冲动的产生和传导都与离子的跨膜运输有关
C. 兴奋在反射弧上传导的时间取决于刺激的强度
D. 兴奋在反射弧中以神经冲动的形式进行传导和传递
13. 科学家研究发现,当神经冲动传导到突触前神经元,突触前神经元在动作电位的刺激下打开电压依赖型Ca2+通道,Ca2+内流,引起了细胞内钙浓度的升高,促进神经递质向突触间隙的释放。在正常生理状态下,细胞外钙浓度是细胞内的1万倍左右。下列相关叙述或推理不合理的是( )
A. 神经元的细胞膜上应存在不同的运输Ca2+的膜蛋白
B. 静息状态下,电压依赖型Ca2+通道应处于关闭状态
C. 神经递质发挥作用时,突触后膜的膜电位将会逆转
D. 兴奋在神经纤维上的传导方向与膜外电流方向相反
14. 人体排尿是一种复杂的反射活动,下图示排尿反射过程。当膀胱被尿液充盈时,膀胱内牵张感受器受到刺激产生兴奋,使人产生尿意,引起膀胱的逼尿肌收缩,排出尿液,逼尿肌收缩又进一步刺激牵张感受器兴奋。下列叙述错误的是( )
A. 若P处受损膀胱将无法排出尿液
B. 人产生尿意的中枢位于大脑皮层
C. 成人适时排尿体现神经系统对内脏的分级调节
D. 排尿活动的调节属于正反馈调节
15. 如果支配左腿的传入神经和神经中枢完整,而传出神经受损,这时左腿( )
A. 能运动,针刺有感觉 B. 不能运动,针刺有感觉
C. 能运动,针刺无感觉 D. 不能运动,针刺无感觉
16. 下列有关促胰液素和胰液的叙述,错误的是( )
A. 促胰液素由小肠黏膜分泌
B. 盐酸进入小肠不能促进促胰液素的产生
C. 促胰液素能促进胰腺分泌胰液
D. 促胰液素是人们发现的第一种激素
17. 某小组为探究雄性激素与动物性行为的关系,用尚未发育成熟的仔公鸡为材料,进行了摘除睾丸实验,发现阉割的仔公鸡长大后,不出现啼鸣,鸡冠不发育且无求偶行为,因此得出雄性激素能促进和维持公鸡第二性征和求偶行为的结论。科学工作者认为该实验有不严谨之处,需继续补充实验。下列补充实验合理的是 ( )
A. 重复进行上述实验,观察阉割后的现象是否稳定呈现
B. 以发育成熟的公鸡为材料进行摘除睾丸实验,公鸡不出现求偶行为
C. 给题干中阉割的公鸡饲喂含雄性激素的饲料,公鸡恢复了第二性征和求偶行为
D. 不摘除仔公鸡睾丸并饲喂含雄性激素的饲料,仔公鸡长大后出现第二性征和求偶行为
18. 如图为人体某器官中血液的流动情况示意图,①②表示物质,①促进或抑制②的产生,②产生后将释放到血液中。下列说法正确的是( )
A. 若该器官为骨骼肌,①可表示胰高血糖素,②可表示肌糖原分解产生的葡萄糖
B. 若该器官为胰腺,①可能促胰液素,②可能是胰液
C. 若该器官为下丘脑,①可能是甲状腺激素,②可表示促甲状腺激素释放激素
D. 若该器官为性腺,则①可能是促性腺激素释放激素,②可表示性激素
19. 在人体内,都是因为缺乏激素而引起的一组疾病是( )
①呆小症 ②糖尿病 ③侏儒症 ④白化病 ⑤镰刀型贫血症
A. ①②④ B. ③④⑤ C. ①②③ D. ①③⑤
20. 下列关于生命活动调节的叙述,正确的有( )
①严重腹泻后只补充水分不能维持细胞外液正常的渗透压
②语言功能是人脑特有的高级功能
③肾上腺皮质分泌的醛固酮、皮质醇等,参与调节水盐代谢和有机物代谢
④糖尿病患者体内细胞吸收利用血糖的速率加快
⑤能够升血糖的激素只有胰高血糖素
⑥甲亢病人体内促甲状腺激素的含量低于正常值
⑦若某病人大脑皮层的H区受损,则其听不见对方的谈话
A. 二项 B. 三项 C. 四项 D. 五项
21. 下列有关动物生命活动调节的叙述,错误的是( )
A. 激素调节具有微量和高效的特点
B. 只有激素和神经递质才能调节生命活动
C. 激素不为细胞提供能量,不直接参与细胞代谢,是一种信息分子
D. 在紧急情况下,人体出现呼吸频率加快、心率加速这一反应与肾上腺素分泌增多有关
22. 图中三条曲线分别表示当环境温度从25℃降到3℃时,人体内甲状腺激素含量、尿量及酶活性的变化情况为( )
A ①②③ B. ①③② C. ③①② D. ①①②
23. 下列关于体液调节和神经调节的叙述,正确的是( )
A. 参与体液调节的化学物质都是各种激素
B. 体液调节是人体生命活动调节最主要的方式
C. 与神经调节相比,体液调节作用范围小、持续时间短
D. 神经调节和体液调节能相互协调发挥作用
24. 下列关于免疫系统组成的叙述,错误的是( )
A. 骨髓、胸腺、脾、扁桃体、淋巴结都是免疫器官
B. T淋巴细胞、B淋巴细胞、巨噬细胞都是淋巴细胞
C. 细胞因子、抗体、溶菌酶都是免疫活性物质
D. 胸腺和骨髓分别是T淋巴细胞和B淋巴细胞成熟的场所
25. 如图表示人体通过体液免疫消灭破伤风杆菌外毒素的过程,下列相关叙述错误的是( )
A. 细胞2、细胞3均起源于造血干细胞
B. 能特异性识别抗原的细胞有细胞2、细胞3、细胞4、细胞5
C. HIV入侵人体后,主要侵染人体的细胞2
D. 物质a主要分布在血清中
26. 2011年度诺贝尔医学奖由三位科学家分享,其中博伊特勒和霍夫曼发现,“toll样受体(TLR)”是单个的跨膜非催化性蛋白质,可识别不同病原体,并在细菌入侵时快速激活非特异性免疫;斯坦曼则发现了免疫系统的树突细胞,能激发T细胞,引起一系列反应,如制造出抗体和“杀手”细胞等,杀死被感染的细胞以及“入侵者”。下列有关叙述正确的是( )
A. toll样受体(TLR)是基因表达的产物,合成的场所是细胞核
B. toll样受体(TLR)存在细胞内外两面,可激活抗体参与的非特异性免疫
C. 树突细胞能激发T细胞分化形成各种淋巴细胞
D. 树突细胞激发T细胞体现了细胞间的信息交流
27. “新冠肺炎”病毒侵入人体后可发生如图所示的免疫反应(X为有关物质),下列分析错误的是( )
A. “新冠肺炎”病毒侵入机体后,有的细胞毒性T细胞的细胞周期可能会变短
B. 细胞毒性T细胞与靶细胞密切接触依赖X物质,X物质的化学本质是糖蛋白
C. T细胞可分化成记忆细胞和和细胞毒性T细胞
D. 细胞毒性T细胞与靶细胞接触,使靶细胞出现坏死
28. 下列关于免疫失调的说法正确的是( )
A. 过敏反应是指机体初次接触过敏原时所发生的组织损伤或功能紊乱
B. 艾滋病、类风湿性关节炎、系统性红斑狼疮等都属于免疫失调病
C. 感染HIV后,机体能够发生体液免疫,不发生细胞免疫
D. 免疫系统将自身物质当作外来异物进行攻击而引起的疾病叫做免疫缺陷病
二、非选择题
29. 人体各器官系统协调一致地正常运行,是维持内环境稳态的基础。下图是内环境稳态与各系统的功能联系示意图,请回答相关问题。
(1)图甲中,a、b、c表示机体内的系统,其中c表示_____________。
(2)病人因呼吸受阻,肌细胞会因无氧呼吸产生大量乳酸,乳酸进入血液后,可以与血液中的_____________发生反应,使血液的pH维持相对稳定。
(3)机体进行正常生命活动的必要条件是__________________________,维持该必要条件的主要调节机制是__________________________调节网络。该调节机制的实现都离不开信号分子,如:__________________________(至少举两种不同的类别)。
30. 关于阿尔茨海默病(AD,俗称“老年痴呆”)的发病机制,现在最流行的是 β 淀粉样蛋白(Aβ)假说。该假说认为Aβ从神经元中“漏出”,在细胞外沉积,进而引起周围的神经细胞膜和线粒体膜的损伤,神经纤维缠结。回答下列问题:
(1)由题意可知,Aβ 可通过____的方式“漏出”神经元,会引起周围的神经元内的乙酰胆碱(兴奋性神经递质)释放量_______(填“变少”、“不变”或“变多”),从而使患者记忆出现障碍。AD 患者神经系统不兴奋与机体缺少_________激素的情况很相似。
(2)AD 患者伴有神经纤维缠结这一异常细胞状态,会中断兴奋传导。若缠结点在图中 d点,在下图中箭头处进行刺激,_______处(填 a、b 或 c)可检测到电位变化。
(3)AD 患者会出现大量记忆性神经元数目减少的现象,据研究是由体液中的吞噬细胞吞噬引起的,这是_____________ 免疫执行功能的结果,体现了免疫系统______________ 的功能。
(4)向患者体内注射抗 Aβ 的抗体是治疗 AD 的方法之一,其原理是_________。
31. 图1为某人的反射弧结构示意图,A、E、M、N为反射弧上位点,D为神经与肌细胞接头部位,是一种与B、C类似的突触。图2是结构B、C或D的放大示意图,图2中的M、N代表细胞。请据图回答下列问题:
(1)图1中A点位于_____________(填“感受器”、“传入神经”或“传出神经”),图2结构③表示_____________,图2的细胞N可以是神经细胞、肌肉细胞或_____________细胞。
(2)有效刺激A点,其膜外电位的变化是_____________,若刺激图1中M点,A点_____________(“能”、“不能”)发生这种变化,这是由于兴奋在突触处的传递方向只能是_____________(用图2中数字“④、⑥”和箭头表示),其原因是_____________________________。
32. 下丘脑和垂体在人体的内分泌中起着重要的调节作用。如图所示是部分激素分泌调控模式图,主要包括①~⑤五个过程,a、b、c代表不同的激素。请回答下列问题:
(1)冬天,冷觉感受器受寒冷刺激产生兴奋,经过传入神经传到位于_____________中的体温调节中枢,引起人体产热增加,散热减少,维持体温稳定。同时兴奋传至_____________部位产生冷的感觉,引起我们主动添加衣物。
(2)垂体分泌b激素的量受到两种激素调节,这两种激素间的作用关系为_____________作用,②~⑤过程中属于反馈调节的是_____________,此外,在甲状腺激素分泌的过程中,还存在_____________。
(3)当血糖浓度上升时,下丘脑中的葡萄糖感受器接受刺激产生兴奋,兴奋传至胰岛_____________细胞并使其分泌活动增强,血糖浓度下降,此过程属于_____________调节。胰岛分泌的胰岛素通过体液运输到全身各处,对_____________细胞起作用。
(4)_____________分泌的抗利尿激素能促进_____________重吸收水分,减少尿量,并调节血浆渗透压。
33. 动物初次接受某种抗原刺激能引发初次免疫应答,再次接受同种抗原刺激能引发再次免疫应答。某研究小组取若干只实验小鼠分成四组进行实验,实验分组及处理见下表。
小鼠分组 | A组 | B组 | C组 | D组 |
初次注射抗原 | 抗原甲 | 抗原乙 | ||
间隔一段合适的时间 | ||||
再次注射抗原 | 抗原甲 | 抗原乙 | 抗原甲 | 抗原乙 |
回答下列问题。
(1)为确定A、B、C、D四组小鼠是否有免疫应答发生,应检测的免疫活性物质是______(填“抗体”或“抗原”)。
(2)再次注射抗原后,上述四组小鼠中能出现再次免疫应答的组是______。初次注射抗原后机体能产生记忆细胞,再次注射同种抗原后这些记忆细胞能够_________。
(3)A组小鼠再次注射抗原甲,一段时间后取血清,血清中加入抗原甲后会出现沉淀,产生这种现象的原因是_________。
(4)若小鼠发生过敏反应,过敏反应的特点一般有_________(答出2点即可)。
【期中真题】天津市耀华中学2022-2023学年高一上学期期中调研生物试题.zip: 这是一份【期中真题】天津市耀华中学2022-2023学年高一上学期期中调研生物试题.zip,文件包含期中真题天津市耀华中学2022-2023学年高一上学期期中调研生物试题原卷版docx、期中真题天津市耀华中学2022-2023学年高一上学期期中调研生物试题解析版docx等2份试卷配套教学资源,其中试卷共31页, 欢迎下载使用。
【期中真题】河南省实验中学2021-2022学年高二上学期期中生物试题.zip: 这是一份【期中真题】河南省实验中学2021-2022学年高二上学期期中生物试题.zip,文件包含期中真题河南省实验中学2021-2022学年高二上学期期中生物试题原卷版docx、期中真题河南省实验中学2021-2022学年高二上学期期中生物试题解析版docx等2份试卷配套教学资源,其中试卷共36页, 欢迎下载使用。
【期中真题】江苏省苏州中学2021-2022学年高二上学期期中生物试题.zip: 这是一份【期中真题】江苏省苏州中学2021-2022学年高二上学期期中生物试题.zip,文件包含期中真题江苏省苏州中学2021-2022学年高二上学期期中生物试题原卷版docx、期中真题江苏省苏州中学2021-2022学年高二上学期期中生物试题解析版docx等2份试卷配套教学资源,其中试卷共33页, 欢迎下载使用。

