【期中真题】天津市五校联考2021-2022学年高二上学期期中生物试题.zip
展开2021~2022学年度第一学期期中五校联考
高二生物
一、选择题
1. 下列各组激素,由同一种内分泌腺分泌的是( )
A. 促甲状腺激素释放激素、促甲状腺激素 B. 甲状腺激素、促性腺激素
C. 促甲状腺激素、生长激素 D. 雄激素、雌激素、促性腺激素
【答案】C
【解析】
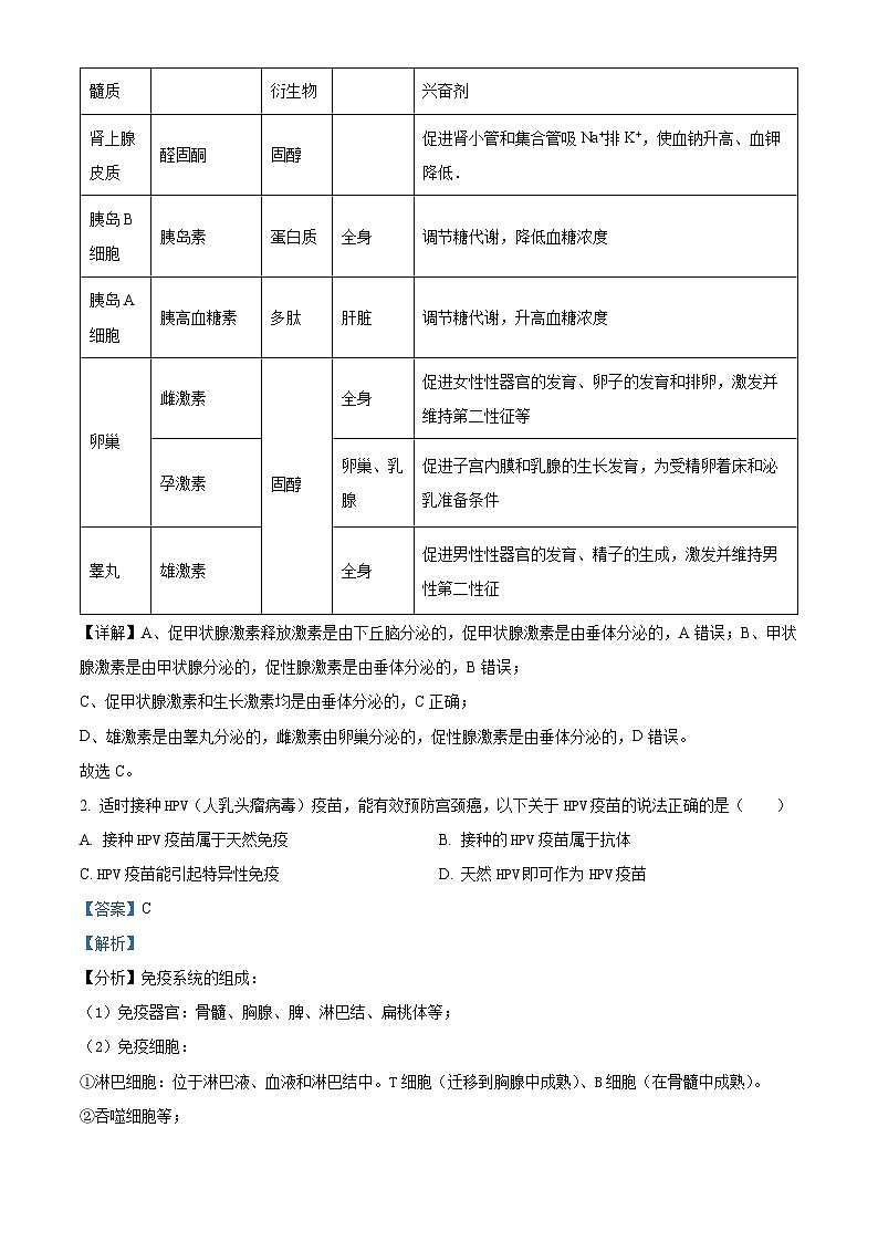
【分析】人体主要激素及其作用:
激素分泌部位
激素名称
化学性质
作用部位
主要作用
下丘脑
抗利尿激素
多肽
肾小管、集合管
调节水平衡、血压
促甲状腺激素释放激素
垂体
调节垂体合成和分泌促甲状腺激素
促性腺激素释放激素
调节垂体合成和分泌促性腺激素
垂体
生长激素
蛋白质
全身
促进生长,促进蛋白质合成和骨生长
促甲状腺激素
甲状腺
控制甲状腺的活动
促性腺激素
性腺
控制性腺的活动
甲状腺
甲状腺激素
(含I)
氨基酸衍生物
全身
促进代谢活动;促进生长发育(包括中枢神经系统的发育),提高神经系统的兴奋性;
胸腺
胸腺激素
多肽
免疫器官
促进T淋巴细胞的发育,增强T淋巴细胞的功能
肾上腺髓质
肾上腺素
氨基酸衍生物
促进肝糖元分解而升高血糖、心跳加快、呼吸加快等兴奋剂
肾上腺皮质
醛固酮
固醇
促进肾小管和集合管吸Na+排K+,使血钠升高、血钾降低.
胰岛B细胞
胰岛素
蛋白质
全身
调节糖代谢,降低血糖浓度
胰岛A细胞
胰高血糖素
多肽
肝脏
调节糖代谢,升高血糖浓度
卵巢
雌激素
固醇
全身
促进女性性器官的发育、卵子的发育和排卵,激发并维持第二性征等
孕激素
卵巢、乳腺
促进子宫内膜和乳腺的生长发育,为受精卵着床和泌乳准备条件
睾丸
雄激素
全身
促进男性性器官的发育、精子的生成,激发并维持男性第二性征
【详解】A、促甲状腺激素释放激素是由下丘脑分泌的,促甲状腺激素是由垂体分泌的,A错误;B、甲状腺激素是由甲状腺分泌的,促性腺激素是由垂体分泌的,B错误;
C、促甲状腺激素和生长激素均是由垂体分泌的,C正确;
D、雄激素是由睾丸分泌的,雌激素由卵巢分泌的,促性腺激素是由垂体分泌的,D错误。
故选C。
2. 适时接种HPV(人乳头瘤病毒)疫苗,能有效预防宫颈癌,以下关于HPV疫苗的说法正确的是( )
A. 接种HPV疫苗属于天然免疫 B. 接种的HPV疫苗属于抗体
C. HPV疫苗能引起特异性免疫 D. 天然HPV即可作为HPV疫苗
【答案】C
【解析】
【分析】免疫系统的组成:
(1)免疫器官:骨髓、胸腺、脾、淋巴结、扁桃体等;
(2)免疫细胞:
①淋巴细胞:位于淋巴液、血液和淋巴结中。T细胞(迁移到胸腺中成熟)、B细胞(在骨髓中成熟)。
②吞噬细胞等;
(3)免疫分子:各种抗体和淋巴因子等。特异性免疫中发挥免疫作用的主要是淋巴细胞,由骨髓中造血干细胞分化、发育而来。
(4)注射疫苗,预防疾病,属于免疫学的应用范畴。疫苗含有无害的死病菌或者是由无害的死病菌中提炼的抗原物质,能使身体产生天然的防御能力对抗病菌。注射后,身体会发生特异性免疫,产生抗体和记忆细胞。
【详解】接种HPV疫苗属于人工免疫,A错误;接种的HPV疫苗是灭活的人乳头瘤病毒,刺激人体产生相应的抗体和记忆细胞,属于抗原,B错误;HPV疫苗能引起特异性免疫,产生相应的抗体和记忆细胞,C正确;作为HPV疫苗的必须是灭活的不具有毒性的病毒,D错误。
【点睛】本题结合宫颈癌疫苗,考查了人体免疫的有关知识,要求考生能够识记免疫系统的组成,识记体液免疫和细胞免疫的过程,同时掌握免疫预防在免疫学中的应用等是解决该题的关键。
3. 下列植物激素的发现与应用的叙述,错误的是( )
A. 赤霉素可以从培养赤霉菌的培养基滤液中分离出
B. 植物激素既可直接参与代谢,又可调控基因的表达
C. 宋朝苏轼的《格物粗谈·果品》中描述的“红柿摘下未熟,每篮用木瓜两三枚放入,得气即发,并无涩味”,是乙烯促进果实成熟的应用实例
D. 宋代著作《种艺必用》中撰写的“用好黄泥晒干,筛过,以小便浸之……以泥封树枝……则根生”可看成是利用人尿中生长素促进压条生根的实例
【答案】B
【解析】
【分析】赤霉素的作用是促进细胞伸长而使植株长高,同时能促进种子萌发和果实成熟;乙烯的作用是促进果实成熟;生长素的作用是促进生长、促进插条生根、促进子房发育成果实。
【详解】A、赤霉菌可产生赤霉素,所以赤霉素可以从培养赤霉菌的培养基滤液中分离出,A正确;
B、植物激素不直接参与代谢,而是对细胞代谢起调节作用,激素可调控基因组的表达,B错误;
C、这种“气”是成熟果实释放出的乙烯,乙烯有催熟功能,C正确;
D、“以小便浸之……以泥封树枝……则根生”,小便中含有生长素,具有促进枝条生根的作用,D正确。
故选B。
4. 下列关于植物激素的说法不正确的是( )
A. 在水果、蔬菜上残留的一些植物生长调节剂会损害人体健康
B. 达尔文的实验证明了胚芽鞘在单侧光照射下弯向光源生长,是生长素分布不均导致的
C. 造成顶端优势的原因是顶芽产生的生长素向侧芽运输,导致侧芽部位生长素浓度过高
D. 用一定浓度的生长素类似物处理未受精的番茄雌蕊,可获得无子番茄
【答案】B
【解析】
【分析】植物激素:指在植物体内合成,从产生部位运输到作用部位,并且对植物体的生命活动产生显著调节作用的微量有机物。植物生长调节剂:人工合成的对植物的生长发育有调节作用的化学物质。
【详解】A、在蔬菜和水果上残留的植物生长调节剂可能会损害人体健康,A正确;
B、达尔文实验说明在单侧光的照射下,胚芽的尖端可能会产生某种物质,这种物质会对胚芽生长产生影响,但并没有说这种物质是生长素,B错误;
C、顶端优势是顶芽优先生长,而侧芽生长受抑制的现象,造成顶端优势的原因是顶芽产生的生长素向侧芽运输,导致侧芽部位生长素浓度过高,抑制侧芽的生长,C正确;
D、生长素或生长素类似物具有促进果实发育功能,用一定浓度的生长素类似物处理未受精的番茄雌蕊,可获得无子番茄,D正确。
故选B。
5. 下列关于过敏反应的相关叙述,错误的是( )
A. 过敏原诱发人体产生抗体的过程属于体液免疫
B. 常见的过敏原有花粉、牛奶、室内尘土、结核杆菌等
C. 人体首次接触过敏原,体内将产生免疫反应,但不会表现出病症
D. 过敏主要由于机体免疫系统过强导致,应用抗组胺类药物可缓解过敏反应症状
【答案】B
【解析】
【分析】1、过敏反应是指已产生免疫的机体在再次接受相同抗原刺激时所发生的组织损伤或功能紊乱的反应。
2、过敏反应的特点是发作迅速、反应强烈、消退较快;一般不会破坏组织细胞,也不会引起组织严重损伤,有明显的遗传倾向和个体差异。
【详解】A、只有体液免疫过程才会产生抗体,因此过敏原诱发人体产生抗体的过程属于体液免疫,A正确;
B、常见的过敏原有花粉、牛奶、室内尘土等,结核杆菌不属于过敏原,B错误;
C、人体首次接触过敏原,体内将产生免疫反应,但不会表现出病症,机体再次接触到相同的过敏原时才会出现病症,C正确;
D、过敏主要由于机体免疫系统过强导致,应用氯雷他定片、息斯敏等抗组织胺类药物可缓解过敏反应症状,D正确。
故选B。
6. 褪黑素是由哺乳动物松果体产生的一种激素,具有缩短入睡时间、延长睡眠时间,进而调整睡眠的作用。褪黑素的分泌调节过程如下图所示,下列不正确的是( )
A. 该过程不能体现激素的分级调节
B. 褪黑素分泌的调节是神经调节,未体现体液调节
C. 该过程中褪黑素的分泌存在反馈调节
D. 长时间光照会使褪黑素的分泌减少
【答案】B
【解析】
【分析】据图分析:暗信号通过“视网膜→下丘脑→松果体”途径对生物褪黑素进行调控,该调控过程包括神经调节和体液调节,其中神经调节的反射弧为:视网膜为感受器→传入神经→下丘脑视交叉上核(或SCN)为神经中枢→传出神经→传出神经末梢及支配的松果体为效应器。该过程中有负反馈调节。
【详解】A、分级调节是一种分层控制的方式,常见的调控为下丘脑→垂体→内分泌腺,图中所示调节方式属于神经调节,其中下丘脑为神经中枢,松果体为效应器,未体现激素的分级调节,A正确;
B、视网膜为感受器接受暗信号刺激→传入神经→下丘脑视交叉上核(或SCN)为神经中枢→传出神经→松果体分泌褪黑素的调节是神经调节,褪黑素作用下丘脑体现了体液调节,B错误;
C、由图可知,褪黑素含量增多时,其抑制下丘脑向松果体传递兴奋,即存在反馈调节,C正确;
D、由图可知,暗信号可促使褪黑素增多,则光信号会抑制褪黑素分泌,导致褪黑素分泌减少,D正确。
故选B。
7. 下列与年轮的形成有关的描述,错误的是( )
A. 多年生木本植物年轮,主要由于气温的变化形成
B. 春夏季温度较高,细胞分裂快,细胞体积大,在树干上形成颜色浅的带
C. 年轮的一环就是植物一年增长的部分
D. 多年生木本植物都有年轮
【答案】D
【解析】
【分析】年轮的形成与形成层的活动状况有关.由于一年中气候条件不同,形成层由活动有盛有衰,这就使其所形成的细胞有大有小,细胞壁有薄有厚.因此,不同季节所形成的次生木质部的形态出现差异,因而出现年轮。
【详解】A、由于一年中温度条件不同,形成层的活动有盛有衰,这就使其所形成的细胞有大有小,细胞壁有薄有厚,周而复始形成年轮,A正确;
B、春季气温回暖,形成层细胞开始分裂,分裂后的细胞较大,在树干上形成颜色浅的带,B正确;
C、春夏季节形成的浅带和秋冬季节形成的深带构成深浅相间的环,年轮的一环就是植物一年增长的部分,C正确;
D、许多热带植物因为气温变化不明显(一年内无明显的四季之分),根本没有年轮,D错误。
故选D。
8. 关于浆细胞和细胞毒性T细胞在特异性免疫反应中的作用,下列叙述正确的是( )
A. 前者增殖形成记忆B细胞,后者增殖形成记忆T细胞
B. 前者参与体液免疫,后者参与细胞免疫
C. 抗体由前者分泌,细胞因子主要由后者分泌
D. 前者直接杀死靶细胞,后者直接杀死病原体
【答案】B
【解析】
【分析】人体的特异性免疫包括体液免疫和细胞免疫两种方式。体液免疫依靠B细胞发挥主要作用,细胞免疫主要依靠毒性T细胞发挥作用。浆细胞是唯一能产生抗体的细胞,细胞毒性T细胞能使靶细胞裂解死亡。
【详解】A、浆细胞是高度分化的细胞,不能增殖,A错误;
B、浆细胞参与体液免疫,细胞毒性T细胞参与细胞免疫,B正确;
C、抗体由前者浆细胞分泌,细胞因子主要由辅助性T细胞分泌,C错误;
D、细胞毒性T细胞能直接杀死靶细胞,浆细胞产生的抗体能与抗原特异性结合,形成沉淀或细胞集团,进而被吞噬细胞吞噬消化,D错误。
故选B。
9. 下列高等动物生命活动调节的内容,正确的是( )
A. 对移植器官的排斥主要是通过体液免疫进行的
B. T细胞、树突状细胞和巨噬细胞统称抗原呈递细胞
C. 树突状细胞具有强大吞噬、呈递抗原的功能
D. 激素、酶和神经递质在发挥作用后均能保持活性
【答案】C
【解析】
【分析】1、免疫系统的组成:(1)免疫器官:骨髓、胸腺、脾、淋巴结、扁桃体等。(2)免疫细胞:淋巴细胞、树突状细胞和巨噬细胞。(3)免疫活性物质:抗体和细胞因子等。
2、抗原呈递细胞包括B细胞、树突状细胞和巨噬细胞等,起源于骨髓里的造血干细胞,能摄取和加工处理抗原,将抗原信息暴露在细胞表面,呈递给其他免疫细胞。
【详解】A、对移植器官的排斥主要是通过细胞免疫进行的,A错误;
B、B细胞、树突状细胞和巨噬细胞统称抗原呈递细胞,T细胞不属于抗原呈递细胞,B错误;
C、树突状细胞成熟时具有很多分支,树突状细胞具有吞噬消化、处理和呈递抗原等功能,C正确;
D、激素和神经递质在发挥作用后会被灭活或被分解,D错误。
故选C。
10. 阿尔茨海默病是由患者大脑内某些特定区域的神经元大量死亡造成的。患者逐渐丧失记忆,语言与思考能力受损,情绪也不稳定。下列有关说法错误的是( )
A. 病人不能用语言表达,可能是言语区的S区病变
B. 长时记忆可能与大脑皮层下一个形状像海马的脑区有关
C. 病人有消极情绪时,可通过周边人的帮助得到缓解
D. 病人走路不稳,可能是小脑也发生病变
【答案】B
【解析】
【分析】1、学习是个体后天与环境接触、获得经验而产生的行为变化的过程。记忆是学习的认知侧面,一般分识记、保持和重现三个过程。
2、语言中枢:(1)运动性语言中枢(说话中枢)此处受损,病人与发音有关的肌肉虽未瘫痪,却丧失了说话的能力,临床上称运动性失语症。
(2)听觉性语言中枢:此处受损,患者能讲话,但混乱而割裂;能听到别人讲话,但不能理解讲话的意思(听觉上的失认),对别人的问话常所答非所问,临床上称为感觉性失语症。
(3)书写性语言中枢(书写中枢):此处受损,虽然其他的运动功能仍然保存,但写字、绘画等精细运动发生障碍,临床上称为失写症。
(4)视觉性语言中枢:此中枢受损时,患者视觉无障碍,但角回受损使得视觉意象与听觉意象失去联系(大脑长期记忆的信息编码以听觉形式为主),导致原来识字的人变为不能阅读,失去对文字符号的理解,称为失读症。
【详解】A、病人不能用语言表达,说明运动性言语区(S区)受损,A正确;
B、短时记忆可能与大脑皮层下一个形状像海马的脑区有关,B错误;
C、病人有消极情绪时,可通过周边人的帮助得到缓解,C正确;
D、小脑维持平衡,故病人走路不稳,可能是小脑也发生病变,D正确。
故选B。
【点睛】
11. 如图为缩手反射示意图,下列叙述不正确的是( )
A. 手指遇到尖刺会发生缩手反射,该反射是与生俱来的
B. 当手受到针刺或火烧后会感觉到疼痛,疼痛感觉形成的部位在IV处
C. 图中若②受损,其它结构完好,当刺激④时无感觉、有反射
D. 缩手反射发生时,兴奋在②和④上的传导均是单向的
【答案】C
【解析】
【分析】分析图示可知:①表示感受器,②表示传入神经,③表示神经中枢,④表示传出神经,⑤表示效应器;Ⅰ表示脊髓灰质,Ⅱ表示脊髓白质,Ⅲ表示神经节,Ⅳ表示大脑皮层。
【详解】A、缩手反射是非条件反射,非条件反射是与生俱来的,A正确;
B、形成感觉的部位是大脑皮层,因此针刺或者火烧形成的痛感源于神经中枢即Ⅳ大脑皮层,B正确;
C、④为传出神经,当刺激④时效应器有反应,但不是反射,反射需经过完整的反射弧,C错误;
D、反射活动中,兴奋的传导和传递均为单向,D正确。
故选C。
12. 如图表示人体中部分体液的关系图,下列分析正确的是( )
A. 图中A代表组织液,可为甲提供氧气和养料
B. 激素、突触小泡和氨基酸均属于内环境的成分
C. 血浆渗透压的大小仅与血浆中无机盐的含量有关
D. 在内环境中,A中含有较多蛋白质,而B和C中蛋白质含量很少
【答案】D
【解析】
【分析】根据题图分析,淋巴来自组织液,将转化为血浆,且为单向流动,故A为血浆,B为组织液,C为淋巴,甲为血细胞。
【详解】A、图中A为血浆,A错误;
B、突触小泡位于突触小体内,不属于内环境成分,B错误;
C、血浆渗透压的大小与血浆中无机盐和血浆蛋白的含量有关,C错误;
D、蛋白质属于大分子物质,不易通过毛细血管壁细胞,故A血浆中含有较多的蛋白质,而B组织液和C淋巴中蛋白质含量很少,D正确。
故选D。
13. 心脏的搏动受交感神经和副交感神经的调控,实验测定狗的正常心率为90次/分,阻断副交感神经心率为180次/分,阻断交感神经心率为70次/分。有关叙述正确的是( )
A. 交感神经和副交感神经属于传出神经
B. 交感神经释放的去甲肾上腺素可降低心率
C. 副交感神经兴奋导致心脏搏动加快
D. 交感神经和副交感神经活动受意识支配
【答案】A
【解析】
【分析】1、神经调节的基本方式是反射,其结构基础是反射弧,由感受器、传入神经、神经中枢、传出神经、效应器五部分构成。
2、神经系统包括中枢神经系统和外周神经系统,中枢神经系统由脑和脊髓组成,脑分为大脑、小脑和脑干;外周神经系统包括脊神经、脑神经、自主神经,自主神经系统包括交感神经和副交感神经。交感神经和副交感神经是调节人体内脏功能的神经装置,所以也叫内脏神经系统,因为其功能不完全受人类的意识支配,所以又叫自主神经系统,也可称为植物性神经系统。
【详解】A、交感神经和副交感神经属于传出神经,也可称为植物性神经系统,A正确;
B、根据题意,阻断交感神经心率降低,说明去甲肾上腺素可升高心率,B错误;
C、根据题意,阻断副交感神经心率大幅度提高,说明副交感神经对心脏搏动有抑制作用,其兴奋导致心脏搏动减慢,C错误;
D、交感神经和副交感神经是调节人体内脏功能的神经装置,所以也叫内脏神经系统,其功能不完全受人类的意识支配,D错误。
故选A。
14. 尿崩症是指由于各种原因使抗利尿激素(九肽激素)的产生或作用异常,使肾脏对水分的重吸收产生障碍。下列相关叙述正确的是( )
A. 该激素由垂体释放,作用于肾小管和集合管,使其对水的通透性减小
B. 尿崩症患者常表现出多尿和多饮的症状,是由于其尿液渗透压较大
C. 若尿崩症是因肾小管对该激素的反应障碍导致,则血浆中该激素的含量不低于正常值
D. 若尿崩症由该激素的合成和释放量的减少导致,则可以通过口服该激素来治疗
【答案】C
【解析】
【分析】当人体失水过多或吃的食物过咸,细胞外液渗透压升高,刺激下丘脑渗透压感受器,由下丘脑产生、垂体释放的抗利尿激素增加,促进肾小管、集合管重新吸收水分,减少尿量的排出,同时大脑皮层渴觉中枢兴奋产生渴觉,主动饮水,以降低细胞外液渗透压。
【详解】A、该激素由垂体释放,作用于肾小管和集合管,使其对水通透性通透性增大,A错误;
B、尿崩症患者常表现出多尿和多饮的症状,是由于其尿液渗透压较小,B错误;
C、若尿崩症因肾小球对该激素的反应障碍导致,则原因不是激素含量的问题,可能是受体细胞的问题,该激素在血浆中该激素的含量可为正常值或高于正常值,C正确;
D、由题干可知,该激素是九肽激素,即蛋白质类物质,口服后被消耗成氨基酸,D错误。
故选C。
【点睛】
15. 图为神经——肌肉接头结构(类似突触结构)示意图。当兴奋传导至突触小体时,Ca2+经Ca2+通道内流,引起Ach(兴奋性神经递质)的释放。
下列分析错误的是( )
A. 图中突触小泡来自于高尔基体
B. Ach在突触间隙的移动消耗ATP
C. 肌膜上实现的信号变化是化学信号→电信号
D. 若抑制Ca2+通道的活性,可能会导致肌无力
【答案】B
【解析】
【分析】据图分析:图示为反射弧中神经--肌肉接头结构,其功能相当于突触结构的功能,图中钙离子内流引起乙酰胆碱的释放,进而导致突触后膜兴奋。
【详解】A、图中突触小泡的形成与高尔基体密切相关,A正确;
B、突触间隙为内环境,Ach在突触间隙的移动不消耗ATP,B错误;
C、Ach是兴奋性神经递质,使肌膜(突触后膜)兴奋,实现化学信号→电信号,C正确;
D、抑制Ca2+通道的活性,Ach不能释放,可能会导致肌肉松弛无力,D正确。
故选B。
16. 为探究植物在单侧光下弯向光源生长是因为向光侧的生长素向背光侧转运,导致背光侧生长素含量增加,促进生长作用增强,还是因为向光侧的生长素被分解,有人做了如图所示实验(将玉米幼苗尖端分别置于不含生长素的琼脂块上,并进行不同处理,一段时间后,测定琼脂块中的生长素含量,并分别用a~f表示)。下列有关叙述错误的是( )
A. 若a>b、c
D. 若背光侧生长素较向光侧多,则会使背光侧细胞分裂较向光侧快
【答案】D
【解析】
【分析】燕麦胚芽鞘向光性的外因:单侧光的照射;内因:生长素的分布不均匀。燕麦胚芽鞘之所以表现出向光性,是由于在单侧光的照射下,生长素由向光一侧朝背光一侧运输,导致背光一侧生长素浓度高,生长快,从而发生弯向光源生长的现象。
【详解】A、若a>b、c<d,可知向光侧生长素含量少了,则说明在单侧光照射下,向光侧生长素被分解了,A正确;
B、若c+d=e+f=a,则说明在单侧光照射下,向光侧生长素没有被分解,且e<f,则说明在单侧光照射下,生长素由向光侧移向了背光侧,B正确;
C、因为生长素不能透过云母片运输,若c<d且c>e,则说明在单侧光照射下,既有向光侧生长素向背光侧转移,又有向光侧的生长素被分解,C正确;
D、生长素能促进细胞的伸长生长,但不能促进细胞分裂,因此,若背光侧生长素较向光侧多,会使背光侧细胞生长较向光侧快,D错误。
故选 D。
17. 下图为人体某器官中血液的流动情况示意图,①②表示物质,①促进或抑制②的产生,②产生后将释放到血液中。下列说法正确的是( )
A. 若该器官为骨骼肌,①可表示胰高血糖素,②可表示肌糖原分解产生的葡萄糖
B. 若该器官为胰腺,则①可能是促胰液素,②可能是胰液
C. 若该器官为性腺,则①可能是促性腺激素释放激素,②可表示性激素
D. 若该器官为下丘脑,则①可能是甲状腺激素,②可表示促甲状腺激素释放激素
【答案】D
【解析】
【分析】分析题图:①②可通过血液运输,若该器官是胰腺,②不可能是胰液,因为胰液通过导管进入小肠,不到血液中;胰高血糖素主要作用于肝脏,促进肝糖原分解,不作用于肌糖原;甲状腺激素的分泌存在分级调节和负反馈调节。
【详解】A、胰高血糖素作用于肝脏,促进肝糖原分解,肌糖原只供肌肉细胞利用,不能分解补充血糖,A错误;
B、胰腺分泌的胰液,属于外分泌液,产生后直接进入导管运输到小肠,不进入血液,B错误;
C、若该器官为性腺,则①不可能是促性腺激素释放激素,促性腺激素释放激素只作用于垂体,C错误;
D、甲状腺激素的分泌存在反馈调节,若该器官为下丘脑,①可能是甲状腺激素,通过反馈作用调节下丘脑分泌②促甲状腺激素释放激素,D正确。
故选D。
18. 随着天气变冷,甲、乙两地爆发了流感病毒引起的流行性感冒。为研制相应的疫苗,某药物研究所从甲、乙两地分别提取病毒样本(甲地:m型病毒;乙地:n型病毒),在某种哺乳动物体内进行注射实验,观察到机体内的抗体水平的变化情况如下图所示。下列叙述错误的是( )
A. 机体首次产生抗体的过程中,B细胞活化需要两个信号的刺激,还需要细胞因子的作用
B. 流感病毒侵入机体细胞后,靶细胞、辅助性T细胞等参与细胞毒性T细胞的活化
C. 实验中第二次注射的是m型病毒,第三次注射的是m型病毒和n型病毒
D. 研究人员在第三次注射后机体内参与免疫反应的细胞主要是记忆细胞
【答案】C
【解析】
【分析】相同抗原再次入侵时,记忆细胞比普通的淋巴细胞更快地作出反应,此为二次免疫反应。二次免疫的特点是更快、更强,原因主要是记忆细胞会快速增殖分化产生效应B细胞,效应B细胞产生大量的抗体。
【详解】A、一些病原体可以与B细胞接触,这为激活B细胞提供了第一个信号,辅助性T细胞表面的特定分子发生变化并与B细胞结合,这为激活B细胞提供了第二个信号,辅助T细胞分泌细胞因子,可以作用到B细胞,因此B细胞活化需要两个信号的刺激,还需要细胞因子的作用,A正确;
B、在细胞免疫过程中,靶细胞、辅助性T细胞等参与细胞毒性T细胞的活化过程,B正确;
C、由图可知,第二次注射后,抗m抗体浓度迅速增加,抗n抗体也增加,说明第二注射的是m型病毒和n型病毒,第三次注射后,抗m抗体、抗n抗体浓度迅速增加,说明第三次注射的是m型病毒和n型病毒,C错误;
D、第三次注射后,机体相应抗体浓度迅速增加,这是机体记忆细胞受到同种抗原刺激后迅速增殖分化为浆细胞产生抗体的结果,D正确。
故选C。
19. 图1表示神经纤维上某点受到刺激后对膜外电位的测量,图2表示神经纤维某部位在受到一次刺激前后膜内外的电位变化。相关叙述错误的是( )
A. 图1中在图示部位给予一刺激后,电流计指针偏转2次
B. 若细胞外Na+浓度适当升高,在适宜条件刺激下图2中C点上移
C. 图1中神经纤维在未受到刺激时,电流计测得的电位为图2中的A点所示的电位即-60 mV
D. 神经纤维的状态由A转变为B的过程中,细胞膜对Na+的通透性增大
【答案】C
【解析】
【分析】据图可知:图1电极均在膜外,静息时无电流产生,刺激后,由于电流计的两个电极处不同时兴奋,所以两个电极之间会出现两次电位变化,导致指针偏转2次;图2中的A点的电位为静息电位,神经受到刺激后,兴奋部位膜对离子的通透性发生变化,钠离子通道打开,导致Na+大量内流,引起电位逐步变化。
【详解】A、图1中在图示部位给予刺激后,由于兴奋先后传导到电流计的两个电极处,所以两个电极之间会出现两次电位变化,导致指针偏转2次,A正确;
B、动作电位的形成是由于钠离子内流,若细胞外Na+浓度适当升高,则受到刺激后钠离子内流量增加,图2中C点上移,B正确;
C、图1电流计的两电极均位于膜外,在神经纤维未受到刺激时,电流计的两电极处都为正电位,指针不偏转,不能测到电位差值,C错误;
D、神经纤维的状态由A转变为B的过程中,细胞膜对Na+的通透性增大,钠离子内流,D正确。
故选C。
20. 1827年,科学家第一次报告了切除蝌蚪甲状腺的实验。实验处理及结果如下:
组别
第一步:手术处理
第二步:饲料种类
发育结果
甲
摘除甲状腺
正常饲料
不能发育成青蛙,成为大型蝌蚪
乙
摘除甲状腺
含有甲状腺粉末的饲料
生长发育成正常青蛙
丙
手术但不摘除甲状腺
正常饲料
生长发育成正常青蛙
丁
手术但不摘除甲状腺
含有甲状腺粉末的饲料
发育加速,成为小型青蛙
经过后期不断探索,科学家从甲状腺中提取出了甲状腺激素。下列叙述错误的是( )
A. 四组实验中的蝌蚪需在相同且适宜的环境下培养
B. 丙组和丁组目的是排除手术外伤对实验结果干扰
C. 该实验说明甲状腺激素能够促进细胞的新陈代谢
D. 该实验说明甲状腺激素能促进幼小动物生长发育
【答案】C
【解析】
【分析】甲状腺激素是由甲状腺分泌的.它的主要作用是促进新陈代谢、促进生长发育、提高神经系统的兴奋性。
【详解】A、为了控制无关变量对实验结果的影响,四组实验中的蝌蚪需在相同且适宜的环境下培养,A正确;
B、甲乙两组进行了手术摘除甲状腺,丙丁两组进行了手术但不摘除甲状腺,目的是排除手术外伤对实验结果干扰,B正确;
C、甲状腺激素能促进新陈代谢,也能促进生长发育,该实验结果可说明甲状腺激素能促进生长发育,C错误;
D、通过四组比较,有甲状腺激素,蝌蚪能发育成青蛙,没有甲状腺激素,蝌蚪不能发育成正常的青蛙,由此说明甲状腺激素能促进幼小动物生长发育,D正确。
故选C。
二、填空题
21. 图为体内细胞与内环境之间的物质交换示意图,图中①、②、③、④代表液体,⑤代表结构,A、B箭头代表血流方向。据图回答下列问题:
(1)⑤生活的具体环境是________(填数字),图中液体含量最多的是_______(填数字),CO2浓度最高的液体是__________(填数字)。
(2)血浆中的氧进入组织细胞的途径是___________(用数字和箭头表示);血浆中红细胞所携带的氧气至少需要经过________层生物膜才能被①利用
(3)在一些病理条件下,血浆、组织液和淋巴液三者的量都可能发生变化。请举出由于病理引起③增多的一个实例________。
【答案】(1) ①. ②③##③② ②. ① ③. ①
(2) ①. ②→⑤→③→① ②. 6
(3)严重营养不良、过敏反应、毛细淋巴管堵塞、肾小球肾炎
【解析】
【分析】题图分析:体内细胞与内环境之间的物质交换示意图,其中①为细胞内液,②为血浆,③为组织液,④为淋巴,⑤为毛细血管壁。
【小问1详解】
⑤为毛细血管壁,生活的具体环境是②血浆和③组织液,图中液体含量最多的是①细胞内液,占体液的2/3,细胞能产生二氧化碳,故CO2浓度最高的液体是①细胞内液。
【小问2详解】
血浆中的氧进入组织细胞的途径是②血浆→⑤毛细血管壁细胞→③组织液→①细胞内液;血浆中红细胞所携带的氧气至少需要经过6层生物膜才能被①利用(红细胞膜1层+毛细血管壁细胞(2层膜)+组织细胞膜1层+线粒体膜2层)
【小问3详解】
③为组织液,由于病理原因引起组织液增多(组织水肿)的实例有:花粉过敏(过敏反应中组织胺的释放引起毛细血管壁的通透性增加,血浆蛋白进入组织液使其浓度升高,吸水造成水肿)、营养不良(营养不良引起血浆蛋白减少,渗透压下降,组织液回流减弱,组织间隙液体增加,导致组织水肿现象)等、毛细淋巴管堵塞和肾小球肾炎等。
【点睛】本题的知识点是内环境的组成,血浆、组织液、淋巴在组成成分上的不同,内环境的理化性质,分析题图获取信息是解题的突破口,对于相关知识点的综合应用是解题的关键。
22. 排尿是一种复杂的反射活动,当膀胱被尿液充盈时,膀胱内牵张感受器受到刺激产生冲动导致膀胱逼尿肌收缩、尿道括约肌舒张,完成排尿反射。如图表示人体神经系统不同中枢对排尿的调节过程,请回答以下问题:
(1)人体直接完成“排尿”反映的排尿中枢位于___,排尿反射的效应器是_______________;婴幼儿的神经系统发育不完全,排尿属于不受控制的非条件反射,但正常健康的成年人可以适当“憋尿”,环境适当时才去排尿,若从神经系统分级调节的角度分析“憋尿”的实例,说明________________。
(2)当膀胱壁牵张感受器受到尿液压力刺激产生冲动,冲动到达b点时,神经纤维膜内、外两侧的电位变为_________,兴奋在c处的传递方向是__________(填“单向”或“双向”)的,原因是__________________________________。
(3)某成年患者神经系统受损,虽能产生尿意,但却出现“尿失禁”(排尿不受控制),推测其受损的部位最可能是图中的________(填字母)部位。
【答案】(1) ①. 脊髓 ②. 传出神经末梢及其支配的逼尿肌和尿道括约肌 ③. 低级中枢的调节活动受到高级中枢的调控
(2) ①. 外负内正 ②. 单向的 ③. 神经递质只能由突触前膜释放,作用于突触后膜上
(3)d
【解析】
【分析】1、反射弧由感受器、传入神经、神经中枢、传出神经、效应器五部分构成,反射需通过完整的反射弧才能实现。
2、分析题图:b上存在神经节,故b是传入神经,a是传出神经,c是脊髓中的突触,f是大脑皮层,e和f是联系大脑皮层和脊髓的神经纤维,通过箭头可判断兴奋传导的方向,e神经纤维的兴奋由脊髓传向大脑皮层,d神经纤维的兴奋由大脑皮层传向脊髓。
【小问1详解】
人体直接完成“排尿”反映的排尿中枢位于脊髓中。反射弧的效应器包括传出神经末梢及其支配的肌肉或腺体,结合排尿反射可知,该效应器是传出神经末梢及其支配的逼尿肌和尿道括约肌。从神经系统分级调节的角度分析可知,低级中枢的调节活动受到高级中枢的调控。
【小问2详解】
当膀胱壁牵张感受器受到尿液压力刺激产生冲动,冲动到达b点时,神经细胞膜将出现动作电位,即神经纤维膜内、外两侧的电位变为外负内正。c处为突触,因为神经递质只能由突触前膜释放,作用于突触后膜上,故兴奋在c处的传递方向是单向的。
【小问3详解】
某成年患者神经系统受损,虽能产生尿意,说明大脑皮层的功能正常,且感受器、传入神经可以正常工作,但却出现“尿失禁”(排尿不受控制)导致电脑,推测其受损的部位最可能大脑皮层的发出的神经受损,即是图中的d受损,导致大脑皮层无法对脊髓的活动进行调控。
【点睛】本题以人体的泌尿过程为情景材料,考查反射的概念、神经冲动的传导,神经的分级调节,意在考生的识图能力、获取及处理信息的能力;能理解所学知识的要点,把握知识间的内在联系的能力。
23. 图1为哺乳动物胃液分泌的调节,该过程受神经调节和神经一体液调节共同调控;图2是新型冠状病毒侵入人体后发生免疫反应的图解,图中①~⑥是与免疫有关的细胞,a~c表示物质。请分析回答相关问题:
(1)由图1可知,促进胃腺细胞分泌胃液的信号物质有______________________。胃酸可以杀灭进入胃内的细菌,这属于机体的第_____道防线。
(2)图2中细胞①是____________细胞,在接受抗原呈递细胞呈递的抗原之后,其能产生____________物质;细胞③可由__________________(填细胞名称)分裂分化而来;物质c是______________
(3)图2中①~⑥中可特异性识别抗原的细胞有__________________(填数字)
(4)新冠病毒侵染人体,会使感染者体温升高,其直接原因是____________________
(5)若图2中所示抗原为HIV,侵入人体后,攻击的主要对象是______细胞(用图2中数字表示);若图2中所示的抗原为酿脓链球菌,则该免疫过程产生的物质可攻击心脏瓣膜,使人患上类风湿性心脏病,这属于免疫失调中的______病。
(6)除了上图2体现的功能外,免疫系统还具有________________功能。
(7)下列有关免疫学知识表述不正确的有________。
A. 胸腺在免疫中作用是先分化出造血干细胞,进而分化出T细胞
B. 骨折后植入人体内的钢板可成为抗原
C. 青霉素能杀菌和唾液中的溶菌酶能杀菌都属于非特异性免疫
D. 一种抗原只能与相应的抗体发生特异性结合
【答案】(1) ①. 胃泌素、神经递质 ②. 一
(2) ①. 辅助性T细胞 ②. 细胞因子 ③. B细胞和记忆B细胞 ④. 抗体
(3)①②④⑤⑥ (4)机体产热量>散热量
(5) ①. ① ②. 自身免疫病
(6)免疫自稳、免疫监视 (7)ABC
【解析】
【分析】题图分析:图2是新型冠状病毒侵入人体后发生免疫反应的图解,图中①~⑥分别是辅助T细胞、B细胞、浆细胞、记忆B细胞、细胞毒性T细胞、记忆T细胞;a~c分别表示糖蛋白、细胞因子、抗体。
【小问1详解】
通过图示1可知,促进胃腺细胞分泌胃液的信号物质有胃泌素、神经递质。胃腺细胞分泌胃液,属于皮肤及其黏膜的分泌物,胃酸可以杀灭进入胃内细菌,是保护人体健康的第一道防线。
【小问2详解】
通过分析可知,图2中细胞①是辅助性T细胞,在接受抗原呈递细胞呈递的抗原之后,其能产生细胞因子;细胞③浆细胞可由B细胞和记忆B细胞分裂分化而来;物质c是由③浆细胞产生的,是抗体。
【小问3详解】
图2中①~⑥中可特异性识别抗原的细胞有①辅助T细胞、②B细胞、④记忆B细胞、⑤细胞毒性T细胞、⑥记忆T细胞。
【小问4详解】
人是恒温动物,产热等于散热,新冠病毒侵入人体后,会使感染者体温升高,在这个过程中,人体体温升高的直接原因是产热量大于散热量。
【小问5详解】
HIV攻击的主要对象是辅助性T细胞;风湿性心脏病属于自身免疫病。
【小问6详解】
上图2体现了免疫系统防御功能外,还具有免疫自稳、免疫监视功能。
【小问7详解】
A、造血干细胞存在于骨髓中,其产生的细胞转移到胸腺内分化为T细胞,A错误;
B、钢板没有抗原决定簇,所以不能成为抗原,B错误;
C、青霉素不属于免疫活性物质,能杀菌不属于免疫,唾液中的溶菌酶能杀菌属于非特异性免疫,C错误;
D、抗原和抗体具有特异性,因此一种抗原只能与相应的抗体发生特异性结合,D正确。
故选ABC。
【点睛】本题结合图解,考查人体免疫系统在维持稳态中的作用,要求考生识记人体免疫系统的组成,掌握体液免疫和细胞免疫的具体过程,能正确分析题图,再结合所学的知识准确答题。
24. 糖尿病是一种以高血糖为特征的代谢性疾病。认知功能障碍是糖尿病的并发症之一,严重危害人体健康并影响人们的生活质量。
(1)健康人体的血糖浓度降低既可直接作用于胰岛,也可使下丘脑的葡萄糖感受器产生兴奋,调节________细胞分泌胰高血糖素增多,从而使血糖水平升高,胰高血糖素作用的靶器官主要是________。
(2)葡萄糖转运蛋白GLUT4是位于细胞膜上的葡萄糖载体,下图为胰岛素作用机理示意图。
①据图分析,当胰岛素与细胞膜上的蛋白M结合之后,促进________和________的融合,从而导致细胞膜上GLUT4的数量增加,提高了细胞对葡萄糖的转运能力。
②结合图分析,下列因素中可能会引发糖尿病的有_____(填下列字母)。
a.体内产生蛋白M 抗体
b.体内产生胰岛素抗体
c.胰高血糖素与其受体结合发生障碍
(3)胰岛素的发现经历了漫长的历程。从1889年到1920年的几十年里,科学家进行了几百次实验,试图直接通过研磨胰腺提取胰岛素,但总是失败。直接从正常的胰腺提取胰岛素失败的原因是_______________________________________。
(4)据研究,高糖引起的海马区神经元凋亡是糖尿病患者神经系统受损的重要原因。科研人员欲探索红景天苷联合胰岛素对高糖培养海马神经元凋亡的影响,为糖尿病认知功能障碍的发病机制和早期防治提供科学依据。实验选择新生大鼠的海马神经元进行体外培养,取含有等量细胞的细胞悬液1mL加入细胞培养板中,定期更换培养基。实验结果如下表。
组别
海马神经元凋亡率%
1
正常对照组
12.17
2
高糖组
20.64
3
胰岛素组
10.42
4
红景天苷组
13.08
5
红景天苷联合胰岛素组
7.42
①表中培养基中需要添加葡萄糖创造高糖环境的组别有________。
②进行细胞计数时,每组需在显微镜下选取10个视野,至少计数500个细胞,且实验重复3次,这样操作的目的是________。
③根据表中数据可知红景天苷对高糖培养海马神经元凋亡具有________作用。
【答案】(1) ①. 胰岛A ②. 肝脏
(2) ①. 含GLUT4的囊泡 ②. 细胞膜 ③. a、b
(3)因为胰岛素是一种蛋白质,胰腺中含有胰蛋白酶(或消化酶),若直接提取胰岛素,胰蛋白酶会水解胰岛素,导致提取失败
(4) ①. 2、3、4、5 ②. (避免偶然因素) 减少实验误差 ③. 抑制
【解析】
【分析】胰岛素是唯一能降低血糖的激素,其作用分为两个方面:促进血糖氧化分解、合成糖原、转化成非糖类物质;抑制肝糖原的分解和非糖类物质转化。胰高血糖素和肾上腺素能升高血糖,只有促进效果没有抑制作用,即促进肝糖原的分解和非糖类物质转化。
【小问1详解】
胰高血糖素由胰岛A细胞分泌,可促进肝糖原的分解和非糖类物质的转化,从而升高血糖,所以胰高血糖素作用的靶器官主要是肝脏。
【小问2详解】
①据图分析可知:当胰岛素与细胞膜上的蛋白M结合之后,促进含GLUT4的囊泡和细胞膜的融合,从而导致细胞膜上GLUT4的数量增加,提高了细胞对葡萄糖的转运能力。
②a、结合图分析,若体内产生蛋白M 抗体,导致蛋白M不能与胰岛素结合,不能促进含GLUT4的囊泡和细胞膜的融合,细胞对葡萄糖的转运能力下降,血糖升高可能引起糖尿病,a正确;
b、若体内产生胰岛素抗体,胰岛素抗体与胰岛素结合,导致蛋白M不能与胰岛素结合,同理可能引起糖尿病,b正确;
c、胰高血糖素能够升高血糖,若胰高血糖素与其受体结合发生障碍,不会引发糖尿病,c错误。
故选ab。
【小问3详解】
胰岛素的化学本质为蛋白质,而胰腺中含有胰蛋白酶(或消化酶),胰蛋白酶会水解胰岛素,导致提取失败。
【小问4详解】
本题的实验目的是探索红景天苷联合胰岛素对高糖培养海马神经元凋亡的影响,为糖尿病认知功能障碍的发病机制和早期防治提供科学依据。
①其中1组为正常对照组,2、 3、4、5组为进行不同处理的实验组,根据实验目的可知:表中培养基中需要添加葡萄糖创造高糖环境的组别有2、3、4、5。
②进行细胞计数时,至少计数500个细胞,且进行重复实验的目的是减少实验误差。
③比较2组和4组结果可知,红景天苷对高糖培养海马神经元凋亡具有抑制作用。
【点睛】本题结合糖尿病及并发症,考查学生对体液调节相关知识点的掌握,本题的难点在于需要学生根据题干实验信息,区分实验组和对照组,并能根据信息进行实验分析,分析和预测实验结果,解答本题的关键是对实验数据进行对比分析,得出结论。
25. 图1为利用燕麦胚芽鞘进行的相关实验,图2是生长素浓度对燕麦胚芽鞘生长作用影响的曲线,请据图回答:
(1)据图1分析,胚芽鞘的生长情况为:①___________,②__________
(2)据图2分析,在胚芽鞘向光性实验中,如果a点浓度是向光侧浓度,则背光侧生长素浓度X的范围应为__________________。
(3)番茄种子成熟后需经低温储藏才能萌发,为探究其原因,科研人员检测了该种子中两种激素在低温储藏实验中的含量变化,结果如图3,b为赤霉素,a最可能是___________。图示表明,番茄种子低温储藏至少____个月以后播种才能顺利萌发。
(4)为研究吲哚乙酸(IAA)与脱落酸(ABA)的运输特点,用放射性同位素14C标记IAA和ABA开展如下图所示的实验。
若图中AB为茎尖切段,琼脂块①和②中出现较强放射性的是_____(填序号);琼脂块③和④中均出现了较强放射性,说明ABA在茎尖的运输_____(填“是”或“不是”)极性运输。
(5)探究植物激素对根生长的影响,科研人员以菊花为实验材料进行以下实验:对菊花幼苗施用不同浓度的生长素,10天后对主根长度和侧根数目分别进行计数,结果如表。分析表中数据可知,生长素浓度为150×10-6mol/L时,________(促进/抑制)侧根生长,为了进一步确定生长素促进侧根生长的最适浓度,应在________浓度范围内设计更小的浓度梯度。
测定项目
生长素浓度(10-6mol/L)
0
50
100
150
200
主根长度(相对值)
1
0.9
0.7
0.5
0.3
侧根数目(个)
4
6
8
6
3
【答案】(1) ①. 直立生长 ②. 向右弯曲生长
(2)a<X<c (3) ①. 脱落酸 ②. 6
(4) ①. ① ②. 不是
(5) ①. 促进 ②. 50×10-6mol/L-150×10-6mol/L
【解析】
【分析】1、生长素不能透过云母片,图1装置① 中胚芽鞘直立生长;装置②胚芽鞘左侧有生长素,左侧生长,表现为向右弯曲生长。
2、由题图2可知生长素浓度小于d点时,对于胚芽鞘的生长作用是促进,生长素浓度大于d点时,对于胚芽鞘的生长作用是抑制,具有两重性。
3、由图3可知,随着低温储藏时间的增长,a激素的含量降低,b激素的含量逐渐增多,所以a可能是脱落酸,b可能是赤霉素。
【小问1详解】
根据分析可知,图1装置① 中胚芽鞘直立生长,装置②胚芽鞘向右弯曲生长。
【小问2详解】
在胚芽鞘向光性实验中,向光侧生长素浓度低生长慢,背光侧生长素浓度高生长快,因此,如果a点浓度是向光侧浓度,则背光侧生长素浓度X的范围应为:a<X<c。
【小问3详解】
根据分析可知,a可能是脱落酸,b可能是赤霉素;从图3也可得知,6个月后b增加,种子休眠将被解除,因此,番茄种子低温储藏6个月以后播种才能顺利萌发。
【小问4详解】
根据题意和图示分析可知:琼脂块①上方的茎尖切段是正放的,而琼脂块②上方的茎尖切段是倒放的,由于生长素只能由形态学上端向形态学下端运输,所以琼脂块①中出现较强放射性。而琼脂③块和④中均出现了较强放射性,说明ABA在茎尖的运输不是极性运输。
【小问5详解】
分析表中数据可知,与空白对照组相比,生长素浓度为150×10-6mol/L时,侧根数目高于生长素浓度为0时,因此该浓度促进侧根生长。分析表中数据也可知,生长素浓度为50×10-6mol/L和150×10-6mol/L时对侧芽的促进作用相同,生长素浓度为100×10-6mol/L时促进作用较强,生长素促进侧根生长的最适浓度在50×10-6mol/L-150×10-6mol/L之间,应以此浓度范围设计更小的浓度梯度确定最适用浓度。
【点睛】本题结合曲线图,考查了生长素的作用和作用的两重性的相关知识,意在考查考生能理解所学知识的要点,提升了学生获取图表信息、审题能力以及实验知识,注重学生的实验分析能力的过关。解答本题的关键是理解胚芽鞘的弯曲生长取决于两侧生长速度的快慢,若两侧生长速度不相同,则会出现弯曲的现象。
【期中真题】天津市八校联考2022-2023学年高一上学期期中生物试题.zip: 这是一份【期中真题】天津市八校联考2022-2023学年高一上学期期中生物试题.zip,文件包含期中真题天津市八校联考2022-2023学年高一上学期期中生物试题原卷版docx、期中真题天津市八校联考2022-2023学年高一上学期期中生物试题解析版docx等2份试卷配套教学资源,其中试卷共24页, 欢迎下载使用。
【期中真题】天津市八校联考2022-2023学年高三上学期期中生物试题.zip: 这是一份【期中真题】天津市八校联考2022-2023学年高三上学期期中生物试题.zip,文件包含期中真题天津市八校联考2022-2023学年高三上学期期中生物试题原卷版docx、期中真题天津市八校联考2022-2023学年高三上学期期中生物试题解析版docx等2份试卷配套教学资源,其中试卷共22页, 欢迎下载使用。
【期中真题】天津市五校2022-2023学年高三上学期期中联考生物试题.zip: 这是一份【期中真题】天津市五校2022-2023学年高三上学期期中联考生物试题.zip,文件包含期中真题天津市五校2022-2023学年高三上学期期中联考生物试题原卷版docx、期中真题天津市五校2022-2023学年高三上学期期中联考生物试题解析版docx等2份试卷配套教学资源,其中试卷共33页, 欢迎下载使用。

