中考数学一轮复习核心考点精讲精练专题28 统计与概率(解析版)
展开专题28 统计与概率
一、数据的收集与整理
【核心考点精讲】
1、统计图:条形统计图,扇形统计图,折线统计图。
2、统计调查过程:(1)问卷调查法——收集数据;(2)列统计表——整理数据;(3)画统计图——描述数据。
3、统计调查方法:全面调查(普查)和抽样调查。
(1)通过全面调查(普查)可以得到较为全面、可靠的信息,但花费时间长,耗费大。
(2)有些项目不适合全面调查(普查)
①调查者能力有限,例如个体调查者无法对全国中小学生视力情况进行全面调查(普查)。
②调查过程具有破坏性,例如调查手机是否符合 IPX6级防水标准。
4、总体、个体、样本、样本容量
(1)总体:调查对象的全体;(2)个体:组成总体的每一个调查对象;
(3)样本:总体中取出部分个体;(4)样本容量:一个样本包括的个体数量。(样本容量只是个数字,没有单位)
5、频数与频率
(1)频数:每个对象出现的次数。
(2)频率:每个对象出现的次数与总次数的比值,即频率=频数÷总数。
6、统计图的选择
(1)扇形统计图特点
①用扇形面积表示部分在总体中所占百分比;②容易显示每组数据相对于总数的大小。
(2)条形统计图的特点
①能清楚地表示出每个项目中的具体数目;②方便比较数据之间的差别。
(3)折线统计图的特点
①能清楚地反映事物的变化情况;②显示数据变化趋势。
【热点题型精练】
1.(2022•桂林中考)下列调查中,最适合采用全面调查的是( )
A.了解全国中学生的睡眠时间
B.了解某河流的水质情况
C.调查全班同学的视力情况
D.了解一批灯泡的使用寿命
2.(2022•宁夏中考)某学习小组做摸球试验,在一个不透明的袋子里装有红、黄两种颜色的小球共20个,除颜色外都相同.将球搅匀后,随机摸出5个球,发现3个是红球,估计袋中红球的个数是( )
A.12 B.9 C.8 D.6
3.(2022•金华中考)观察如图所示的频数分布直方图,其中组界为99.5~124.5这一组的频数为( )
A.5 B.6 C.7 D.8
4.(2022•苏州中考)为迎接党的二十大胜利召开,某校开展了“学党史,悟初心”系列活动.学校对学生参加各项活动的人数进行了调查,并将数据绘制成如下统计图.若参加“书法”的人数为80人,则参加“大合唱”的人数为( )
A.60人 B.100人 C.160人 D.400人
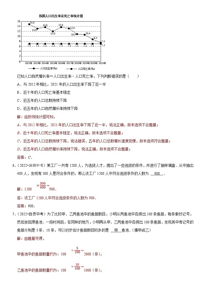
5.(2022•徐州中考)我国近十年的人口出生率及人口死亡率如图所示.
已知人口自然增长率=人口出生率﹣人口死亡率,下列判断错误的是( )
A.与2012年相比,2021年的人口出生率下降了近一半
B.近十年的人口死亡率基本稳定
C.近五年的人口总数持续下降
D.近五年的人口自然增长率持续下降
6.(2022•深圳中考)某工厂一共有1200人,为选拔人才,提出了一些选拔的条件,并进行了抽样调查.从中抽出400人,发现有300人是符合条件的,那么该工厂1200人中符合选拔条件的人数为 .
7.(2022•自贡中考)为了比较甲、乙两鱼池中的鱼苗数目,小明从两鱼池中各捞出100条鱼苗,每条做好记号,然后放回原鱼池.一段时间后,在同样的地方,小明再从甲、乙两鱼池中各捞出100条鱼苗,发现其中有记号的鱼苗分别是5条、10条,可以初步估计鱼苗数目较多的是 鱼池.(填甲或乙)
8.(2022•上海中考)为了解学生的阅读情况,对某校六年级部分学生的阅读情况展开调查,并列出了相应的频数分布直方图(如图所示)(每组数据含最小值,不含最大值)(0﹣1小时4人,1﹣2小时10人,2﹣3小时14人,3﹣4小时16人,4﹣5小时6人),若共有200名学生,则该学校六年级学生阅读时间不低于3小时的人数是 .
9.(2022•株洲中考)A市安排若干名医护工作人员援助某地新冠疫情防控工作,人员结构统计如下表:
人员  | 领队  | 心理医生  | 专业医生  | 专业护士  | 
占总人数的百分比  | 4%  | ★  | 56%  | |
则该批医护工作人员中“专业医生”占总人数的百分比为 .
10.(2022•岳阳中考)聚焦“双减”政策落地,凸显寒假作业特色.某学校评选出的寒假优质特色作业共分为四类:A(节日文化篇),B(安全防疫篇),C(劳动实践篇),D(冬奥运动篇).下面是根据统计结果绘制的两幅不完整的统计图,则B类作业有 份.
11.(2022•盘锦中考)如图是根据甲、乙两城市一周的日均气温绘制的折线统计图,根据统计图判断本周的日平均气温较稳定的城市是 .(选填“甲”或“乙”)
12.(2022•镇江中考)某地交警在一个路口对某个时段来往的车辆的车速进行监测,统计数据如下表:
车速(km/h)  | 40  | 41  | 42  | 43  | 44  | 45  | 
频数  | 6  | 8  | 15  | a  | 3  | 2  | 
其中车速为40、43(单位:km/h)的车辆数分别占监测车辆总数的12%、32%.
(1)求出表格中a的值;
(2)如果一辆汽车行驶的车速不超过40km/h的10%,就认定这辆车是安全行驶.若一年内在该时段通过此路口的车辆有20000辆,试估计其中安全行驶的车辆数.
13.(2022•湘西州中考)4月23日是世界读书日,习近平总书记说:“读书可以让人保持思想活力,让人得到智慧启发,让人滋养浩然正气”.某校响应号召,开展了“读红色经典,传革命精神”为主题的读书活动,学校对本校学生五月份阅读该主题相关书籍的读书量进行了随机抽样调查,并对所有随机抽取的学生的读书量(单位:本)进行了统计.根据调查结果,绘制了不完整的统计表和扇形统计图.
(1)本次调查共抽取学生多少人?
(2)表中a的值为 ,扇形统计图中“3本”部分所对应的圆心角β的度数为 .
(3)已知该校有3000名学生,请估计该校学生中,五月份读书量不少于“3本”的学生人数.
读书量  | 1本  | 2本  | 3本  | 4本  | 5本  | 
人数  | 10人  | 25人  | 30人  | a  | 15人  | 
14.(2022•贵港中考)在贯彻落实“五育并举”的工作中,某校开设了五个社团活动:传统国学(A)、科技兴趣(B)、民族体育(C)、艺术鉴赏(D)、劳技实践(E),每个学生每个学期只参加一个社团活动.为了了解本学期学生参加社团活动的情况,学校随机抽取了若干名学生进行调查,并将调查结果绘制成如下两幅尚不完整的统计图.请根据统计图提供的信息,解答下列问题:
(1)本次调查的学生共有 人;
(2)将条形统计图补充完整;
(3)在扇形统计图中,传统国学(A)对应扇形的圆心角度数是 ;
(4)若该校有2700名学生,请估算本学期参加艺术鉴赏(D)活动的学生人数.
二、数据分析
【核心考点精讲】
1、算术平均数
(1)平均数:所有数据之和除以数据的个数,是反映数据集中趋势的一项指标。
(2)算术平均数:对于n个数x1,x2,…,xn,则=(x1+x2+…+xn)叫做这n个数的算术平均数。
2、加权平均数
(1)加权平均数:若n个数x1,x2,x3,…,xn的权分别是w1,w2,w3,…,wn,则x1w1+x2w2+…+xnwnw1+w2+…+wn叫做这n个数的加权平均数。
(2)权的表现形式,一种是比的形式,如4:3:2,另一种是百分比的形式,如演讲内容占50%,语言表达占40%,形象风度占20%,权的大小直接影响结果。
(3)数据的权能够反映数据的相对“重要程度”,要突出某个数据,只需要给它较大的“权”,权的差异对结果会产生直接的影响。
3、中位数
(1)中位数:将一组数据按照从小到大(或从大到小)的顺序排列,如果数据的个数是奇数,则处于中间位置的数就是这组数据的中位数;如果这组数据的个数是偶数,则中间两个数据的平均数就是这组数据的中位数。
(2)中位数是一组数据中间位置上的代表值,不易受极端值影响,但不能充分利用所有数据的信息。
4、众数
(1)众数:一组数据中出现次数最多的数据叫做众数。
(2)众数求法:找出频数最多的那个数据,若多个数据的频数都是最多且相同,此时众数就是多个数据。
(3)众数反映了一组数据的集中程度,是描述一组数据集中趋势的量。
5、方差
(1)方差:一组数据中各个数据与它们平均数作差的平方的平均数,叫做这组数据的方差。
(2)方差用s2来表示,计算公式:s2=[(x1﹣)2+(x2﹣)2+…+(xn﹣)2]
(3)方差是反映一组数据波动大小的量,方差越大,则数据的离散程度越大,稳定性越小;反之,则离散程度越小,稳定性越好。
【热点题型精练】
15.(2022•凉山州中考)一组数据4、5、6、a、b的平均数为5,则a、b的平均数为( )
A.4 B.5 C.8 D.10
16.(2022•张家界中考)某班准备从甲、乙、丙、丁四名同学中选一名最优秀的参加禁毒知识比赛,下表记录了四人3次选拔测试的相关数据:
  | 甲  | 乙  | 丙  | 丁  | 
平均分  | 95  | 93  | 95  | 94  | 
方差  | 3.2  | 3.2  | 4.8  | 5.2  | 
根据表中数据,应该选择( )
A.甲 B.乙 C.丙 D.丁
17.(2022•株洲中考)某路段的一台机动车雷达测速仪记录了一段时间内通过的机动车的车速数据如下:67、63、69、55、65,则该组数据的中位数为( )
A.63 B.65 C.66 D.69
18.(2022•常州中考)某汽车评测机构对市面上多款新能源汽车的0~100km/h的加速时间和满电续航里程进行了性能评测,评测结果绘制如下,每个点都对应一款新能源汽车的评测数据.已知0~100km/h的加速时间的中位数是ms,满电续航里程的中位数是nkm,相应的直线将平面分成了①、②、③、④四个区域(直线不属于任何区域).欲将最新上市的两款新能源汽车的评测数据对应的点绘制到平面内,若以上两组数据的中位数均保持不变,则这两个点可能分别落在( )
A.区域①、② B.区域①、③ C.区域①、④ D.区域③、④
19.(2022•大连中考)一家鞋店在一段时间内销售了某种女鞋20双,各种尺码鞋的销售量如表所示.则所销售的女鞋尺码的众数是( )
尺码/cm  | 22.5  | 23  | 23.5  | 24  | 24.5  | 
销售量/双  | 1  | 4  | 6  | 8  | 1  | 
A.23.5 B.23.6 C.24 D.24.5
20.(2022•盐城中考)一组数据﹣2,0,3,1,﹣1的极差是( )
A.2 B.3 C.4 D.5
21.(2022•齐齐哈尔中考)数据1,2,3,4,5,x存在唯一众数,且该组数据的平均数等于众数,则x的值为( )
A.2 B.3 C.4 D.5
22.(2022•镇江中考)第1组数据为:0、0、0、1、1、1,第2组数据为:,其中m、n是正整数下列结论:①当m=n时,两组数据的平均数相等;②当m>n时,第1组数据的平均数小于第2组数据的平均数;③当m<n时,第1组数据的中位数小于第2组数据的中位数;④当m=n时,第2组数据的方差小于第1组数据的方差.其中正确的是( )
A.①② B.①③ C.①④ D.③④
23.(2022•辽宁中考)甲、乙两人在相同的条件下各射击10次,将每次命中的环数绘制成如图所示统计图.根据统计图得出的结论正确的是( )
A.甲的射击成绩比乙的射击成绩更稳定
B.甲射击成绩的众数大于乙射击成绩的众数
C.甲射击成绩的平均数大于乙射击成绩的平均数
D.甲射击成绩的中位数大于乙射击成绩的中位数
24.(2022•温州中考)某校5个小组在一次植树活动中植树株数的统计图如图所示,则平均每组植树 株.
25.(2022•青岛中考)小明参加“建团百年,我为团旗添光彩”主题演讲比赛,其演讲形象、内容、效果三项分别是9分、8分、8分.若将三项得分依次按3:4:3的比例确定最终成绩,则小明的最终比赛成绩为 分.
26.(2022•德阳中考)学校举行物理科技创新比赛,各项成绩均按百分制计,然后按照理论知识占20%,创新设计占50%,现场展示占30%计算选手的综合成绩(百分制).某同学本次比赛的各项成绩分别是:理论知识85分,创新设计88分,现场展示90分,那么该同学的综合成绩是 分.
27.(2022•扬州中考)某射击运动队进行了五次射击测试,甲、乙两名选手的测试成绩如图所示,甲、乙两选手成绩的方差分别记为S甲2、S乙2,则S甲2 S乙2.(填“>”“<”或“=”)
三、概率
【核心考点精讲】
1、概率的意义
(1)在大量重复实验中,如果事件A发生的频率稳定在某个常数k附近,那么常数k叫做事件A的概率,记为P(A)=k。
(2)概率取值范围:0≤k≤1。
(3)必然发生事件概率P(A)=1;不可能事件概率P(A)=0。
(4)随机事件A概率P(A)=。
(5)事件发生的可能性越大,概率越接近1,事件发生的可能性越小,概率越接近0。
2、列表法与树状图法
(1)当试验中存在两个元素且出现的所有可能结果较多时,我们常用列表方式列出所有可能的结果,再求出概率。
(2)列表目的在于列举出所有可能的结果,再从中选出符合事件A或B的结果数目,求出概率。
(3)当一个事件涉及三个或更多元素时,通常采用树形图,树形图列举法一般选择一个元素,再和其他元素分别组合,依次列出,像树的枝丫形式,最末端的枝丫个数就是全部的可能结果。
(4)列举法或树形图法求概率的关键在于列举出所有可能的结果。
【热点题型精练】
28.(2022•武汉中考)彩民李大叔购买1张彩票,中奖.这个事件是( )
A.必然事件 B.确定性事件 C.不可能事件 D.随机事件
29.(2022•威海中考)一个不透明的袋子中装有2个红球、3个白球和4个黄球,每个球除颜色外都相同.从中任意摸出1个球,摸到红球的概率是( )
A. B. C. D.
30.(2022•济南中考)某班级计划举办手抄报展览,确定了“5G时代”、“北斗卫星”、“高铁速度”三个主题,若小明和小亮每人随机选择其中一个主题,则他们恰好选择同一个主题的概率是( )
A. B. C. D.
31.(2022•徐州中考)将一枚飞镖任意投掷到如图所示的正六边形镖盘上,若飞镖落在镖盘上各点的机会相等,则飞镖落在阴影区域的概率为( )
A. B. C. D.
32.(2022•盐城中考)如图,电路图上有A、B、C3个开关和1个小灯泡,闭合开关C或同时闭合开关A、B都可以使小灯泡发亮.任意闭合其中的1个开关,小灯泡发亮的概率是 .
33.(2022•广元中考)一个袋中装有a个红球,10个黄球,b个白球,每个球除颜色外都相同,任意摸出一个球,摸到黄球的概率与不是黄球的概率相同,那么a与b的关系是 .
34.(2022•成都中考)如图,已知⊙O是小正方形的外接圆,是大正方形的内切圆.现假设可以随意在图中取点,则这个点取在阴影部分的概率是 .
35.(2022•重庆中考)有三张完全一样正面分别写有字母A,B,C的卡片.将其背面朝上并洗匀,从中随机抽取一张,记下卡片上的字母后放回洗匀,再从中随机抽取一张,则抽取的两张卡片上的字母相同的概率是 .
36.(2022•青岛中考)2022年3月23日下午,“天宫课堂”第二课开讲,航天员翟志刚、王亚平、叶光富相互配合进行授课,激发了同学们学习航天知识的热情.小冰和小雪参加航天知识竞赛时,均获得了一等奖,学校想请一位同学作为代表分享获奖心得.小冰和小雪都想分享,于是两人决定一起做游戏,谁获胜谁分享.游戏规则如下:
甲口袋装有编号为1,2的两个球,乙口袋装有编号为1,2,3,4,5的五个球,两口袋中的球除编号外都相同.小冰先从甲口袋中随机摸出一个球,小雪再从乙口袋中随机摸出一个球,若两球编号之和为奇数,则小冰获胜;若两球编号之和为偶数,则小雪获胜.
请用列表或画树状图的方法,说明这个游戏对双方是否公平.
37.(2022•日照中考)今年是中国共产主义青年团成立100周年,某校组织学生观看庆祝大会实况并进行团史学习.现随机抽取部分学生进行团史知识竞赛,并将竞赛成绩(满分100分)进行整理(成绩得分用a表示),其中60≤a<70记为“较差”,70≤a<80记为“一般”,80≤a<90记为“良好”,90≤a≤100记为“优秀”,绘制了不完整的扇形统计图和频数分布直方图.
请根据统计图提供的信息,回答如下问题:
(1)x= ,y= ,并将直方图补充完整;
(2)已知90≤a≤100这组的具体成绩为93,94,99,91,100,94,96,98,则这8个数据的中位数是 ,众数是 ;
(3)若该校共有1200人,估计该校学生对团史掌握程度达到优秀的人数;
(4)本次知识竞赛超过95分的学生中有3名女生,1名男生,现从以上4人中随机抽取2人去参加全市的团史知识竞赛,请用列表或画树状图的方法,求恰好抽中2名女生参加知识竞赛的概率.
中考数学一轮复习核心考点精讲精练专题22 尺规作图(2份打包,原卷版+解析版): 这是一份中考数学一轮复习核心考点精讲精练专题22 尺规作图(2份打包,原卷版+解析版),文件包含中考数学一轮复习核心考点精讲精练专题22尺规作图原卷版doc、中考数学一轮复习核心考点精讲精练专题22尺规作图解析版doc等2份试卷配套教学资源,其中试卷共29页, 欢迎下载使用。
中考数学一轮复习核心考点精讲精练专题21 圆(2份打包,原卷版+解析版): 这是一份中考数学一轮复习核心考点精讲精练专题21 圆(2份打包,原卷版+解析版),文件包含中考数学一轮复习核心考点精讲精练专题21圆原卷版doc、中考数学一轮复习核心考点精讲精练专题21圆解析版doc等2份试卷配套教学资源,其中试卷共62页, 欢迎下载使用。
中考数学一轮复习核心考点精讲精练专题06 分式(2份打包,原卷版+解析版): 这是一份中考数学一轮复习核心考点精讲精练专题06 分式(2份打包,原卷版+解析版),文件包含中考数学一轮复习核心考点精讲精练专题06分式原卷版doc、中考数学一轮复习核心考点精讲精练专题06分式解析版doc等2份试卷配套教学资源,其中试卷共13页, 欢迎下载使用。

