新高考地理一轮复习知识梳理+过关训练第18讲 农业区位因素和农业地域类型(含解析)
展开
这是一份新高考地理一轮复习知识梳理+过关训练第18讲 农业区位因素和农业地域类型(含解析),共12页。
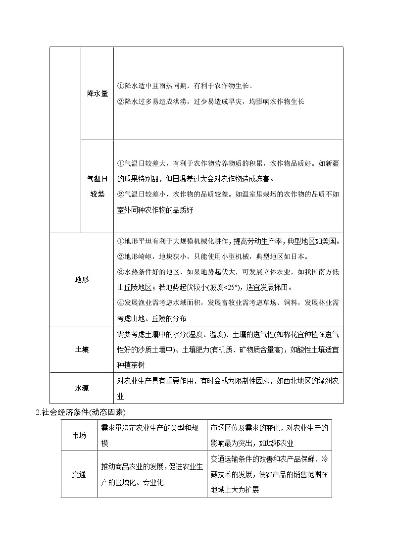
第18讲 农业区位和农业地域类型【基础知识梳理】农业的重要性2018年9月22日, 在首届中国农民丰收节到来之际,习近平主席向全国亿万农民祝贺中国农民丰收节。他谈到:我国是农业大国,重农固本是安民之基、治国之要。广大农民在我国革命、建设、改革等各个历史时期都做出了重大贡献。中国要强,农业必须强;中国要美,农村必须美;中国要富,农民必须富。一、农业区位因素1.自然条件(静态因素) 分析要点气候光照①光照强,有利于农作物的光合作用,产生更多有机物。如我国西北干旱地区的瓜果比较甜。②光照弱,不利于谷物的生长。如西欧地区因光照不足,气候适宜多汁牧草的生长,农业以乳肉畜牧业为主。③光照时间长,在一定程度上可弥补热量不足的问题。如我国东北平原,虽然纬度较高,但夏季光照时间长,有利于农作物生长热量①热量充足,生长期长,复种指数高,单产高。如我国海南,因热量条件好,农作物可一年三熟。②热量不足,生长期短,农作物只能一年一熟,甚至无法生长。如我国东北地区,因热量条件差,农作物只能一年一熟,若夏季出现低温,则易造成农作物减产降水量①降水适中且雨热同期,有利于农作物生长。②降水过多易造成洪涝,过少易造成旱灾,均影响农作物生长气温日较差①气温日较差大,有利于农作物营养物质的积累,农作物品质好。如新疆的瓜果特别甜,但日温差过大会对农作物造成冻害。②气温日较差小,农作物的品质较差。如温室里栽培的农作物的品质不如室外同种农作物的品质好地形①地形平坦有利于大规模机械化耕作,提高劳动生产率,典型地区如美国。②地形崎岖,地块狭小,只能使用小型机械,典型地区如日本。③水热条件好的地区,如果地势起伏大,可发展立体农业,如我国南方低山丘陵地区;若地势起伏较小(坡度<25°),适宜发展梯田。④发展渔业需考虑水域面积,发展畜牧业需考虑草场、饲料,发展林业需考虑山地、丘陵的分布土壤需要考虑土壤中的水分(湿度、温度)、土壤的透气性(如棉花宜种植在透气性好的沙质土壤中)、土壤肥力(有机质、矿物质含量高),如酸性土壤适宜种植茶树水源对农业生产具有重要作用,有时会成为限制性因素,如西北地区的绿洲农业2.社会经济条件(动态因素)市场需求量决定农业生产的类型和规模市场区位及需求的变化,对农业生产的影响最为突出,如城郊农业交通推动商品农业的发展,促进农业生产的区域化、专业化交通运输条件的改善和农产品保鲜、冷藏技术的发展,使农产品的销售范围在地域上大为扩展政策一般对农产品种类和种植面积影响较大通过鼓励或限制农民生产的积极性,进而影响农业种植面积和农产品种类劳动力劳动力数量多少、素质高低影响农产品的成本和质量农业技术如通过培育良种扩大农业区域的范围,利用玻璃温室和塑料大棚生产反季节蔬菜等二、 世界主要的农业地域类型1、季风水田农业(1)分布地区:东亚、南亚、东南亚(2)地位:季风水田农业所产稻米占世界稻米总产量的绝大部分,中国是世界上最大的稻米生产国。(3)区位因素:全年高温或夏季高温,雨热同期,有利于水稻生长;主要集中在平原、丘陵地区,地形较平坦;土层深厚,土壤肥沃。社会经济条件:人口稠密,劳动力丰富;人多地少,粮食需求量大;种植历史悠久,经验丰富;稻米是当地人喜爱的粮食。(4)特点:小农经营;单产高,商品率低;机械化和科技水平低;水利工程量大。2、商品谷物农业(1)分布地区:主要分布在美国、加拿大、澳大利亚、阿根廷、乌克兰等国。(2)经营方式:多为家庭经营,但我国东北和西北的商品谷物农场一般是国营的。(3)区位条件:自然条件地势平坦开阔、土壤肥沃、气候温和、降水丰富等。社会经济条件 地广人稀、市场广阔、交通运输便利、机械化水平高、农业科学技术先进。(4)特点:生产规模大,机械化水平高,商品率高补充1:我国东北商品粮基地与美国商品谷物农业的异同(1)相似之处:地形平坦,土壤肥沃;雨热同期,有水源灌溉;地广人稀,适宜大规模机械化耕作。(2)不同之处①纬度不同:我国纬度高于美国。②气候类型不同:美国属于温带大陆性气候,我国属于温带季风气候。③经营方式不同:我国是国营;美国是家庭经营,高度发达的工业、先进的科技、农工商一体化是其特殊的区位条件。3、大牧场放牧业(1)分布地区:美国、阿根廷以牧牛为主;澳大利亚、南非以牧羊为主(2)生产特点:面向市场的农业地域类型,具有生产规模大、专业化程度高的特点。(3)区位条件:亚热带季风性湿润气候,气候温和;地广人稀,土地租金低;距海港近,促进了牧场的商品性经营;草类茂盛,是世界上优良的天然草场之一4、乳畜业(1)分布:北美五大湖周围地区、西欧、中欧,以及澳大利亚、新西兰等地,我国北京、上海等大城市周围也有分布。(2)区位条件:自然条件地形平坦开阔,土层深厚,土壤肥沃,有利于精饲料种植 ;以温带海洋性气候为主,气候温凉、潮湿,多雨多雾,日照少,不利于谷物成熟,但利于多汁牧草生长。社会经济:靠近市场, 西欧经济发达,城市化水平高,食物结构中乳畜产品比重大,乳畜产品的市场需求量大。(3)特点:产品商品率高,机械化程度高,集约化程度高,多分布于大城市周围5、澳大利亚的混合农业(1)分布在国土的东南部和西南部,特点是耕作业和畜牧业相结合。(2)区位优势区位条件区位优势自然因素气候气候暖湿,光热充足,降水相对较多地形地势平坦开阔(东南部的墨累—达令盆地)土壤土壤肥沃水源灌溉条件较好社会经济因素人口密度地广人稀,农场规模大交通交通发达、便利市场面向国际市场机械化机械化水平高科技科技水平高,牧草和畜种优良政策政府鼓励扶持(3)混合农业的生产特点澳大利亚墨累—达令盆地以小麦-绵羊混合生产为主,是现代混合农业的典范,其特有的生产优势如下所示。6、其他农业地域类型类型分布地区生产特点地中海式农业地中海沿岸及北美洲、南美洲的地中海气候区种植业和畜牧业并重,商品率高;面向城市市场的园艺业、时鲜业比较发达热带种植园农业橡胶种植园:主要在东南亚和巴西。咖啡种植园:主要在南美洲及非洲。马来西亚:世界上最大的油棕产地和棕油出口国以种植园和农场为主,产品大量进入国际市场,专业化和商品化程度高市场园艺农业一些大城市周围随着长途运输和保鲜技术的发展,在远离城市但气候条件优越的地区,也发展了这种市场园艺农业游牧业在非洲和亚洲中部的干旱、半干旱气候区随季节变化迁移放牧、自给农业热带迁移农业在热带雨林的低地与丘陵地区,亚马孙热带雨林是最典型的地区农民通过砍伐、焚烧,在森林中整理出一片土地,用原始的方法种植作物 【本节高考核心考点】1、农产品品质好的原因: ①环境质量好(空气、土壤、水质)②昼夜温差大(有机质积累)③光照充足(光合作用)④气温低(生长周期越长,积累的有机质越多,品质越好)⑤病虫害少(农药的使用量少)⑦土壤肥沃(化肥施用量少,倡导精准施肥)⑧人类活动(农业、工业、交通等污染物排放量;开发历史短,人类活动少,原生态环境好)⑨农业技术(改良品质、改进耕作技术)2、农业(种植业)可持续发展的措施①技术:加大科技投入,培育优良品种;加快农业技术的应用于推广②建立生产基地,实行专业化和规模化生产③销售:加大宣传和品牌建设,拓展销售渠道,积极扩大市场④加大机械化生产,提高生产效率⑤发展绿色生态农业、有机农业、节水农业、精准农业等⑥优化农业生产结构(多种经营)⑦合理使用土地,保持土壤肥力⑧产业:调整农村产业结构,延长产业链,发展深加工,增加附加值⑨政策:补铁政策,限耕、休耕政策;【同步经典练习题】读图,回答1~2题1.图中所示农业地域类型的主要特点是( )①技术要求低,生产过程简单②劳动强度大,投入的劳动力多③不需要修建水利工程④精耕细作,单位面积产量高A.①② B.①③ C.③④ D.②④2.亚洲发展图中农业地域类型的区位优势有( )①规模大、机械化程度高 ②人口稠密,经验丰富③雨热同期 ④单位面积产量和商品率高A.①② B.②③ C.②④ D.③④【答案】1.D 2.B【解析】1.该图中农业为亚洲季风水田农业,该农业的特点是劳动力需求大,生产过程较为复杂,对水利工程要求高,单位面积产量高。因此选择2和4,D正确。2.①为商品谷物农业的特点,④中亚洲水稻种植业的商品率是比较低的。因此选择B。云南省是我国主要的花卉产业大省。一年四季都有大量鲜花销往全国各地,花卉产业已成为云南省经济发展的重要产业。荷兰是世界上最大的花卉生产国和出口国。据此回答3~6题。3.云南省发展花卉产业的优越自然条件是 ( )A.气候 B.地形 C.土壤 D.劳动力 4.与荷兰相比,云南省发展花卉产业的社会因素优势是 ( )A.劳动力 B.农业科技 C.交通 D.市场5.与荷兰相比,制约云南省花卉走向国际市场的主要因素是( )A.市场 B.农业科技 C.劳动力 D.土地租金6.荷兰的鲜花装点着世界许多城市,这种便捷的商业网形成的主要因素是( )①交通条件的改善 ②名贵的花卉品种 ③较好的自然条件 ④农产品保鲜、冷藏等技术的发展A.①② B.②③ C.①④ D.③④【答案】3.A 4.A 5.B 6.C【解析】3.云南省纬度低,为亚热带季风气候区,优越的气候条件满足鲜花的种植。因此选择A.4.与发达国家比较,我国主要的又是就是人口多,劳动力资源丰富。因此选择A.5.云南鲜花目前最大的问题就是品种少,农业科技投入较低,因此选择B6.交通条件的改善和冷藏保鲜技术大的发展使得鲜花等保鲜类农产品可以买到全国各地。因此选择C近年来,我国许多大城市郊区出现了大规模草莓种植园地,下图为大棚草莓景观图。据此完成7-8题。7.大棚主要改善的自然区位因素是 ( )A.地形 B.热量 C.水分 D.土壤8.与平面大棚相比,立体大棚的突出优势是 ( )A.提高了水资源的利用率 B.改善了光照条件C.降低了劳动力成本 D.提高了土地利用率【答案】7.B 8.D【解析】7.大棚主要起到保温作用,即对农业的热量条件进行改善,因此选择B。8.立体大棚的优点即节约了更多的空间,提升了土地利用率,因此选择D。下图示意澳大利亚农事安排,该区域农场内一般划分为若干个区域,分别为小麦地、放牧地、休耕地等,在土地上交替种植小麦、牧草或休耕。据此完成9~10题。9.该区域的农业地域类型最有可能是( )A.种植园农业 B.商品谷物农业 C.混合农业 D.大牧场放牧业10.该种农业的主要优点有( )①对市场的适应性较强,农场主收入较稳定 ②便于投入大量劳动力精耕细作③有利于保持土壤肥力 ④与当地湿润多雨的气候相适应⑤形成了一个良性的农业生态系统A.①②③ B.③④⑤ C.①②⑤ D.①③⑤【答案】9.C 10.D【解析】9.该图为澳大利亚地区的混合农业,因此选择C。10.澳大利亚混合农业的优点就是农业具有很大的灵活性和对市场的适应性,有利于土壤肥力的保持,是一个生态良性的农业系统。因此①③⑤正确,选择D。11.阅读图文材料,完成下列要求(24分)。云南是我国的鲜花王国,鲜花生产具有较长的历史。其中食用玫瑰喜光,生长期的适宜温度为15-25℃,在云南、江苏(下图)等地均有种植。鲜花饼是以食用玫瑰入料的云南特色酥饼,酥软爽口、花香浓郁,回味无穷,起源于乾隆年间,原为宫廷御点,现已成为游客到云南旅游必带的伴手礼。H公司积极响应政府脱贫政策,在海拔2000米的云南曲靖种植优质食用玫瑰,并传承古法制饼工艺烘焙鲜花饼,将销售点主要布局在昆明。
(1) 从气候角度分析曲靖食用玫瑰种植的有利条件(4分)。 (2) 说出云南省主要河流的水文特征。(6分) (3) 云南鲜花市场广阔,有人认为应继续扩大种植规模,你是否赞成这种看法,并说明理由。(6分) (4)说明曲靖发展鲜花饼这种特色小吃的做法对我国一些贫困县脱贫致富的启示。(8分) 答案:(1)曲靖纬度较低,冬季温暖,不受冻害影响;海拔较高,夏季凉爽;(2分)光照较充足。(2分)(2)①流速快;②含沙量低;③汛期长;④无结冰期;⑤水能资源丰富。(6分,任答1点得2分)(3)赞成;(2分)带动相关产业发展;扩大劳动就业;增加农民收入;促进当地产业结构调整(或促进工业化进程);带动当地基础设施建设;加强与经济发达地区的合作与联系。(4分,任答1点得2分,其他答案合理可酌情给分。) 不赞成;(2分)该地海拔高,生态环境脆弱;过度垦殖可能导致生态环境破坏,导致生物多样性减少;加剧当地水土流失等生态问题。(4分,任答1点得2分,其他答案合理可酌情给分。)(4)延长农产品的产业链,提高农产品的附加价值;增加就业机会,提高农民经济收入;弘扬传统美食文化,带动旅游业发展;围绕特色农产品,树立品牌意识,实现共同富裕。(8分,任答1点得2分,其他答案合理可酌情给分。)
相关试卷
这是一份新高考地理一轮复习知识梳理+过关训练第25讲 区域农业的可持续发展(含解析),共10页。
这是一份新高考地理一轮复习知识梳理+过关训练第19讲 工业区位因素和工业地域联系(含解析),共12页。
这是一份新高考地理一轮复习知识梳理+过关训练第18讲 农业区位因素和农业地域类型(含解析),共12页。

