化学第一节 化学真奇妙课后作业题
展开第一单元 步入化学殿堂
第一节 化学真奇妙
1.物质的变化
(1)物理变化: 没有生成新物质 的变化。
(2)化学变化
①概念: 生成新物质 的变化。
②伴随现象:颜色变化、生成气体、产生沉淀、 发光 、 发热 等。
(3)本质区别:是否生成新物质。
(4)联系:化学变化中一定包含物理变化,物理变化中不一定有化学变化。
2.物质的微观构成
(1)物质都是由微小的粒子( 分子 、 原子 等)构成的。
(2)化学符号:氧原子O,氢原子H,氧分子O2,氢分子H2,水分子 H2O 。
特别提醒 氢原子和氧原子先构成水分子,大量的水分子构成了水。
导·思
(易错)爆炸一定是化学变化吗?请举例说明。
提示:不一定。轮胎爆炸、气球爆炸无新物质生成,属于物理变化。
易错辨析 判断下列说法是否正确
(1)铁丝编成铁网属于物理变化( √ )
(2)牛奶变酸包含了化学变化( √ )
(3)神舟十五号点火发射属于物理变化( × )
(4)烧制瓷器属于物理变化( × )
考点物理变化和化学变化
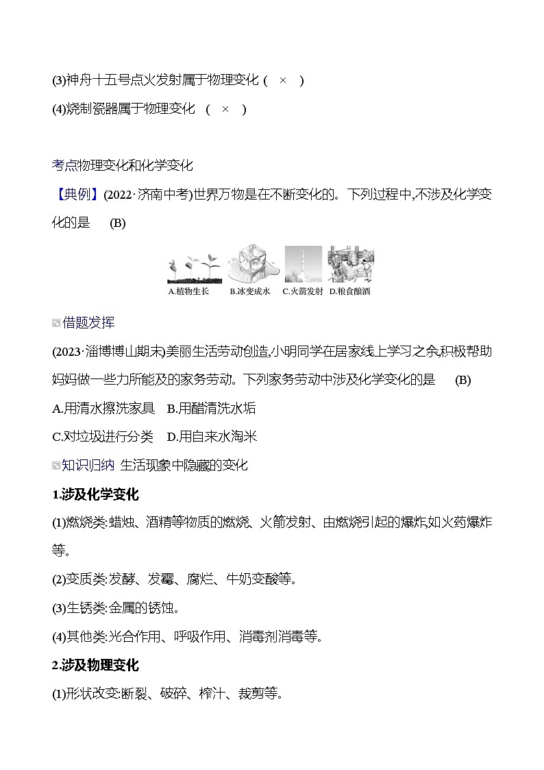
【典例】(2022·济南中考)世界万物是在不断变化的。下列过程中,不涉及化学变化的是(B)
借题发挥
(2023·淄博博山期末)美丽生活劳动创造,小明同学在居家线上学习之余,积极帮助妈妈做一些力所能及的家务劳动。下列家务劳动中涉及化学变化的是(B)
A.用清水擦洗家具B.用醋清洗水垢
C.对垃圾进行分类D.用自来水淘米
知识归纳 生活现象中隐藏的变化
1.涉及化学变化
(1)燃烧类:蜡烛、酒精等物质的燃烧、火箭发射、由燃烧引起的爆炸,如火药爆炸等。
(2)变质类:发酵、发霉、腐烂、牛奶变酸等。
(3)生锈类:金属的锈蚀。
(4)其他类:光合作用、呼吸作用、消毒剂消毒等。
2.涉及物理变化
(1)形状改变:断裂、破碎、榨汁、裁剪等。
(2)状态改变:挥发、蒸发、熔化、升华等。
(3)其他:风力发电、灯泡通电发光、物理爆炸如气球爆炸、轮胎爆炸等。
A层 基础练
1.(2022·淄博中考)化学是研究物质的组成、结构、性质、转化及应用的一门基础学科。以下说法错误的是(D)
A.化学通过化学变化创造物质
B.化学是自然科学的重要组成部分
C.化学是推动人类社会可持续发展的重要力量
D.化学科学和技术的快速发展必然导致生态环境的恶化
2.某同学做了一些分子、原子的模型,其中能表示氢分子的模型是(A)
3.在探究化学变化的活动中,能作为判断是否发生化学变化的可靠依据的是(C)
A.气体生成B.沉淀生成
C.新物质生成D.颜色的变化
4.(2022·青岛中考)成语是中华传统文化的瑰宝。下列成语涉及化学变化的是(B)
A.滴水成冰B.钻木取火
C.绳锯木断D.木已成舟
5.判断下列变化是物理变化还是化学变化。
(1)木炭燃烧化为灰烬 化学变化 。
(2)酒精蒸发变成蒸气 物理变化 。
(3)铜器表面在潮湿的空气中产生铜绿 化学变化 。
(4)火药发生爆炸 化学变化 。
B层 能力练
6.(2022·威海中考)2022年2月,北京成功举办第24届冬奥会。大量创新技术的应用为“绿色奥运”增光添彩。下列过程中涉及化学变化的是(B)
A.利用二氧化碳跨临界制冷技术为比赛场馆制冰
B.利用氢燃料电池为奥运村客车提供动力
C.利用加压技术将氢气液化储存在“飞扬”火炬中
D.利用模具压制“冰墩墩”硅胶外壳
7.诗词是华夏文明的瑰宝,显示出中华文化的博大精深。下列古诗词涉及化学变化的是(C)
A.海上生明月,天涯共此时
B.忽如一夜春风来,千树万树梨花开
C.野火烧不尽,春风吹又生
D.飞流直下三千尺,疑是银河落九天
8.下列对化学变化的认识错误的是(B)
A.通过化学变化不仅可以获得新物质,也可以获得能量
B.爆炸都是化学变化
C.发光放热的变化不一定是化学变化
D.化学反应不一定都需要反应条件,例如有些反应不加热也能进行
9.取一根银白色的镁条做如下实验,并做好记录:
①用剪子剪一片
②另取一片镁条放入醋酸中产生大量气泡
③在空气中点燃镁条产生大量白烟
④把镁条剪成细丝状并连接电池与灯泡,灯泡发光
(1)上述各项中发生的变化,只属于物理变化的有 ①④ (填序号);理由是 没有新物质生成 ;
(2)属于化学变化的是 ②③ (填序号)。
鲁教版九年级上册第一单元 步入化学殿堂第一节 化学真奇妙巩固练习: 这是一份鲁教版九年级上册第一单元 步入化学殿堂第一节 化学真奇妙巩固练习,共12页。试卷主要包含了下列说法正确的是,认真观察图,回答有关问题,下列叙述中不正确的是,世界万物是在不断变化的等内容,欢迎下载使用。
初中第一节 运动的水分子同步练习题: 这是一份初中第一节 运动的水分子同步练习题,文件包含第二单元第一节运动的水分子同步练习教师版2023-2024鲁教版化学八年级全一册docx、第二单元第一节运动的水分子同步练习学生版2023-2024鲁教版化学八年级全一册docx等2份试卷配套教学资源,其中试卷共9页, 欢迎下载使用。
八年级全册第二节 体验化学探究课时作业: 这是一份八年级全册第二节 体验化学探究课时作业,文件包含第一单元第二节体验化学探究同步练习教师版2023-2024鲁教版化学八年级全一册docx、第一单元第二节体验化学探究同步练习学生版2023-2024鲁教版化学八年级全一册docx等2份试卷配套教学资源,其中试卷共16页, 欢迎下载使用。

