新高考物理一轮复习实验重难点专题实验10 导体电阻率的测量(含解析)
展开实验10 导体电阻率的测量
1.熟悉“导体电阻率的测量”的基本原理及注意事项.
2.掌握测电阻率的电路图及误差分析.
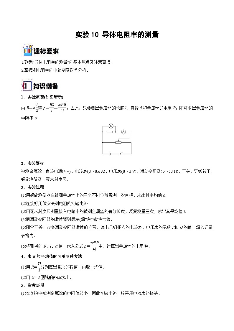
1.实验原理(如图所示)
由R=ρ得ρ==,因此,只要测出金属丝的长度l、直径d和金属丝的电阻R,即可求出金属丝的电阻率ρ.
2.实验器材
被测金属丝,直流电源(4 V),电流表(0~0.6 A),电压表(0~3 V),滑动变阻器(0~50 Ω),开关,导线若干,螺旋测微器,毫米刻度尺.
3.实验过程
(1)用螺旋测微器在被测金属丝上的三个不同位置各测一次直径,求出其平均值d.
(2)连接好用伏安法测电阻的实验电路.
(3)用毫米刻度尺测量接入电路中的被测金属丝的有效长度,反复测量三次,求出其平均值l.
(4)把滑动变阻器的滑片调到最左(填“左”或“右”)端.
(5)闭合开关,改变滑动变阻器滑片的位置,读出几组相应的电流表、电压表的示数I和U的值,填入记录表格内.
(6)将测得的R、l、d值,代入公式ρ=中,计算出金属丝的电阻率.
4.求R的平均值时可用两种方法
(1)用R=分别算出各次的数值,再取平均值.
(2)用U-I图线的斜率求出.
5.注意事项
(1)本实验中被测金属丝的电阻值较小,因此实验电路一般采用电流表外接法.
(2)测量被测金属丝的有效长度,是指测量被测金属丝接入电路的两个端点之间的长度,亦即电压表两端点间的被测金属丝长度,测量时应将金属丝拉直,反复测量三次,求其平均值.
(3)测金属丝直径一定要选三个不同部位进行测量,求其平均值.
(4)在用伏安法测电阻时,通过被测金属丝的电流不宜过大(电流表用0~0.6 A量程),通电时间不宜过长,以免金属丝的温度明显升高,造成其电阻率在实验过程中逐渐增大.
(5)若采用图像法求电阻阻值的平均值,在描点时,要尽量使各点间的距离拉大一些,连线时要尽可能地通过较多的点,不在直线上的点均匀分布在直线的两侧,个别明显偏离较远的点应舍去.
6.误差分析
(1)金属丝直径、长度的测量、读数等人为因素带来误差.
(2)测量电路中电流表及电压表对电阻测量的影响,因为电流表外接,所以R测<R真,由R=ρ,知ρ测<ρ真.
(3)通电电流过大,时间过长,致使金属丝发热,电阻率随之变化带来误差.
【典例1】(2022·山西大同·高三阶段练习)某同学在进行“测定金属丝的电阻率”的实验:
(1)如图甲所示,该同学用螺旋测微器测量金属丝的直径___________ ;
(2)该同学用如图乙所示电路图测量金属丝(约为)的电阻,供选择的仪器如下:
①电流表(内阻为r);②电流表;③滑动变阻器;
④滑动变阻器;⑤蓄电池();⑥开关S及导线若干。
滑动变阻器应选择___________(选填“”或“”)。
(3)在图丙中按照图乙所示电路图,用连线代替导线连接成实物图;___________
(4)闭合开关S,移动滑动触头至某一位置,记录的读数,通过调节滑动变阻器,得到多组实验数据:以为纵坐标,为横坐标,作出相应图像,如图丁所示。根据图像的斜率k及电流表内阻r,写出金属丝电阻的表达式___________;
(5)测得金属丝连入电路的长度为L,则金属丝电阻率___________(用k、D、L、r表示)。
【答案】 2.931
【解析】(1)[1]螺旋测微器测量金属丝的直径
(3)[2]根据电路原理图可知,滑动变阻器是分压式接法,为了方便调节,所以滑动变阻器要选择较小的;
(3)[3]根据电路原理图,实物图连线如图所示
(4)[4]根据欧姆定律可知金属丝电阻
变形得
所以图像的斜率
变形得
[5]根据电阻定律得
解得
【典例2】(2022·全国·高三课时练习)小明用电学方法测量电线的长度,首先小明测得电线铜芯的直径为1.00 mm,估计其长度不超过50 m(已知铜的电阻率为1.75×10-8 Ω·m),现有如下实验器材:
①量程为3 V、内阻约为3 kΩ的电压表;
②量程为0.6 A、内阻约为0.1 Ω的电流表;
③阻值为0~20 Ω的滑动变阻器;
④内阻可忽略,输出电压为3 V的电源;
⑤阻值为R0=4.30 Ω的定值电阻,开关和导线若干。
小明采用伏安法测量电线电阻,正确连接电路后,调节滑动变阻器,电流表的示数从0开始增加,当示数为0.50 A时,电压表示数如图甲所示,读数为_______ V,根据小明测量的信息,图乙中P点应该______(选填“接a”、“接b”、“接c”或“不接”),Q点应该______(选填“接a”“接b”“接c”或“不接”),小明测得的电线长度为______ m。
【答案】 2.50 接b 接a 31.4
【解析】[1]由题图甲可得电压表量程为3V,最小精度0.1 V,示数应为2.50 V;
[2]由题意可知,电压表内阻远大于待测电线电阻,电流表应采用外接法,P点接b;
[3]题中要求电流表的示数能从0开始增加,则滑动变阻器应采取分压接法,Q点应接a;
[4]根据电阻定律
Rx==
以及
Rx+R0=
代入数据可得电线长度为
L=31.4 m
【典例3】(2022·安徽·合肥市第八中学模拟预测)飞飞同学在做测量金属丝的电阻率的实验时,设计了如图所示的电路进行实验,所使用的器材有:
电源E(电动势为3V,内阻为r)
电流表A(量程为0~0.6A,内阻为1Ω)
电阻箱R(0~99.99Ω)
金属丝
开关K
导线若干;
(1)他先用螺旋测微器对金属丝的直径进行了测量,如图所示,该金属丝的直径为______mm。
(2)他连接好电路,将金属丝接入电路中的长度和电阻箱均调到一个较大的值,闭合开关K,记录下电流表读数和金属丝接入电路中的长度。保持电阻箱阻值不变,多次改变并记录金属丝接入电路中的长度L,并同时记录相对应的电流表读数I。利用实验中记录的数据,描绘出图像。由图可得该金属丝的电阻率为______(计算结果保留2位有效数字)。
(3)若已知实验中电阻箱接入电路中的电阻为2.00Ω,则所用电源内阻为______Ω。
(4)若实验所用电源因为长期使用,电动势略有下降,则因此得出的金属丝电阻率比真实值______(选填“偏大”、“偏小”、“相同”)。
【答案】 2.000mm 0.6Ω##0.60Ω 偏大
【解析】(1)[1] 金属丝的直径为
(2)[2] 由图知当,时由闭合回路可得
解得
当,时由闭合回路可得
解得
又
解得
(3)[3]由(2)分析可知,则
(4)[4] 由(2)分析可知
解得
电源因为长期使用,电动势略有下降,则计算时E偏大,偏大,由可知得出的金属丝电阻率偏大。
【典例4】(2022·山东·高三专题练习)实验小组在实验室中测量一段金属丝(电阻约为)的电阻率。本次实验提供的器材如下:
电流表A:量程1mA,内阻;
电池组E:电动势3V,内阻不计;
电压表V:量程0~3V,内阻约为;
定值电阻R0:阻值为;
滑动变阻器R1:最大阻值,额定电流为2A;
滑动变阻器R2:最大阻值,额定电流为2A;
开关一个、导线若干。
(1)小组同学某次用10分度游标卡尺测得金属丝的长度时,不小心使部分刻度被污迹遮住了,如图甲所示,则该次测量的读数为______cm。
(2)小组同学调节滑动变阻器滑片时,使电压表示数能够从零开始连续变化并尽可能减少误差,滑动变阻器应该选用_____(选填“R1”、“R2”),根据提供的器材在答题纸方框内画出实验的电路图,并在电路图中标出所选器材的符号________;
(3)按照电路图连接好电路后,该小组多次改变滑动变阻器触头位置,得到了多组U,I数据,并作出U—I图像,如图乙所示,根据图像可知,金属丝的电阻为______。(计算结果保留两位有效数字)
【答案】 4.18 R1 2.9
【解析】(1)[1]游标尺的每个格长度0.9m,所以,游标尺的0刻度到第8条刻度线的长度为
主尺每个格的长度1mm,游标尺第8条刻度线与主尺上第49mm刻度线对齐,可得该次测量的读数为
(2)[2] 待测电阻约为,为使电压表示数能够从零开始连续变化并尽可能减少误差,所以应选最大阻值与待测电阻阻值相差不大的滑动变阻器R1,并采用分压式解法;电源电动势为3V,约为,所以流过的最大电流为
所以需把量程1mA的电流表A改装成更大量程的电流表,把阻值为的定值电阻R0与电流表A并联,改装成的电流表量程为
所以画出的实验的电路图为
[3]由欧姆定律
可得
所以金属丝的电阻为
【典例5】(2022·河北邯郸·二模)某小组测定一金属丝的电阻率,部分实验步骤如下:
(1)用螺旋测微器测量该金属丝直径,示数如图1所示,则该金属丝的直径___________mm;
(2)因为在实验室找不到合适的电流表,该同学设计了如图2所示的电路,电源电动势E为4.5V,内阻r约为1Ω,定值电阻Ω;电压表量程为3V,内阻约为3kΩ,一根均匀电阻丝(电阻丝总阻值大于,并配有可在电阻丝上移动的金属夹)、电阻箱。主要实验步骤如下:
A.将器材按如图2所示连接;
B.开关闭合前为了电压表的安全,金属夹应夹在电阻丝的___________(填“m”或“n”)端,并将电阻箱的阻值调到___________(填“最大”或“最小”);
C.然后调节电阻箱的阻值使电压表的示数为V,记下电阻箱的阻值;之后不断改变接入电路的长度x,调整电阻箱的阻值,使电压表示数始终为V,记录下电阻丝接入电路的长度x及对应电阻箱的阻值R,得出多组数据,作出R-x图线如图3所示。a、b为已知量;D。根据图像和测量的直径求得金属丝的电阻率___________(用a、b、d、π等字母表示),电压表内阻使得电阻率ρ测量结果___________(填“不变”“偏大”或“偏小”)。
【答案】 3.700##3.699##3.701 n 最小 不变
【解析】(1)[1]螺旋测微器读数是固定刻度读数(0.5mm的整数倍)加可动刻度(0.5mm以下的小数)读数,图中读数为
(2)[2][3]电压表测量电阻丝和电阻箱的总电压,故开关闭合前为了电压表的安全,金属夹应夹在电阻丝的n端,并将电阻箱的阻值调到最小;
[4]保持电压表示数不变,即电阻丝的阻值与电阻箱的总电阻保持不变,根据图像的截距可知,电阻丝的阻值与电阻箱的总电阻为b,当变阻箱电阻为0时,电阻丝的长度为a,则有
整理得
[5]因为电压表的示数始终保持不变,电阻丝的阻值与电阻箱的总电阻保持不变,故电压表的内阻对测量结果无影响,使得电阻率ρ测量结果不变。
【典例6】(2022·河南·三模)电脑充电器是我们生活中常见的充电设备,其数据线所用的导线是否合格至关重要。某物理兴趣小组从数据线内剥离出长1.5m的金属丝(估测电阻约0.4Ω),测量此金属丝的电阻率。实验室提供的器材有:
A.电流表A1(量程为0~0.6A,内阻为RA=1Ω)
B.电流表A2(量程为0~1A,内阻Rx2约为0.5Ω)
C.电压表V(量程为0~15V,内阻为RV=10kΩ)
D.定值电阻R1=1Ω
E.定值电阻R2=10Ω
F.滑动变阻器R(最大阻值为5Ω)
G.电源E(电动势为1.5V,内阻约为2Ω)
H.开关S一只,刻度尺一把,塑料细管一段,导线若干
(1)该实验小组设计的部分测量电路如图甲所示,请选择合适的器材,电表1为______,电表2为______,定值电阻为______。(均填写器材前的字母序号)
(2)为提高实验精度,要求流过待测金属丝的电流从零开始调节。请在虚线框中画出实验电路图_______。
(3)实验中,先将选取的金属丝紧密缠绕在塑料细管上,数出其匝数N=50匝,用刻度尺测得总长度l=6.90cm(如图乙所示),然后将长L=1.0m的金属丝接到测量电路中,经过多次测量,得到如图丙所示的图像(其中I1为电表1的读数,I2为电表2的读数),根据以上数据可求得此金属丝的电阻率ρ=______(结果保留两位有效数字)。
(4)关于本实验的误差分析,下列说法正确的是______(填正确答案标号)。
A.绕线法测金属丝的直径,读数产生的误差属于系统误差
B.测量金属丝电阻的电路接法不会产生系统误差
C.采用图像法求金属丝电阻,能减小系统误差
【答案】 B A D ############ B
【解析】(1)[1][2]由于电源的电动势为1.5V,电压表的量程为15V,量程较大,测量误差较大,不能用已知的电压表测量金属丝和定值电阻两端的电压,只能用电流表来测定电压,电流表的内阻是确定的,可以用来测定电压,故电表2选用A,电表1选用B;
[3]电表2的电压在之内,根据欧姆定律可知,则待测金属丝和定值电阻的总阻值应在1.5Ω左右,可知定值电阻选用D。
(2)[4]因为实验要求电流从零开始调节,所以滑动变阻器采用分压式接法,电路如图所示。
(3)[5]由题意可知L=1.0m,导线的横截面积S为
由图像可求得金属丝的电阻
根据
代入数据求得此金属丝的电阻率
考虑到偶然误差,之间均可。
(4)[6] A.绕线法测金属丝的直径,读数产生的误差属于偶然误差,故A错误;
B.测量金属丝电阻的电路接法,计算电阻的电压和电流都是准确值,所以不会引起金属丝电阻率测量值的偏差,故B正确;
C.采用图像法求金属丝电阻,可以减小偶然误差,但不能减小系统误差,故C错误。
故选B。
新高考物理一轮复习实验重难点专题实验16 测量玻璃的折射率(含解析): 这是一份新高考物理一轮复习实验重难点专题实验16 测量玻璃的折射率(含解析),共12页。试卷主要包含了掌握测量折射率的原理及方法,能用插针法测量玻璃的折射率.等内容,欢迎下载使用。
新高考物理一轮复习实验重难点专题实验17 用双缝干涉实验测光的波长(含解析): 这是一份新高考物理一轮复习实验重难点专题实验17 用双缝干涉实验测光的波长(含解析),共11页。试卷主要包含了945##4,01mm,故读数为,02 mm,6×10-7m=660nm等内容,欢迎下载使用。
新高考物理一轮复习实验重难点专题实验11 测量电源的电动势和内电阻(含解析): 这是一份新高考物理一轮复习实验重难点专题实验11 测量电源的电动势和内电阻(含解析),共19页。试卷主要包含了掌握实物图连接的技巧,会用图像处理实验数据.,其中U-I图像如图乙所示.,61-1,5 Ω,故R>7等内容,欢迎下载使用。

