中考数学动点最值问题专项练习
展开动点最值问题
【考查知识点】 “两点之间线段最短”,“垂线段最短”,“点关于线对称”,“线段的平移”。
原型----“饮马问题”,“造桥选址问题”。考的较多的还是“饮马问题”,出题背景变式有角、三角形、菱形、矩形、正方形、梯形、圆、坐标轴、抛物线等。
【解题思路】找点关于线的对称点实现“折”转“直”,近两年出现“三折线”转“直”等变式问题考查.求线段和的最小值需要用到三个基本知识:两点之间,线段最短;轴对称的性质;线段垂直平分线上的点到线段两端点的距离相等.常见情况有三种:“两点一线”型、“一点两线”型和“两点连线” 型.
平面上最短路径问题:
(1)归于“两点之间的连线中,线段最短”。凡属于求“变动的两线段之和的最小值”时,大都应用这一模型。
(2)归于“三角形两边之差小于第三边”。凡属于求“变动的两线段之差的最大值”时,大都应用这一模型。
(3)平面图形中,直线同侧两点到直线上一点距离之和最短问题。
【方法归纳】
在平面几何的动态问题中,求几何量的最大值或最小值问题常会运用以下知识:
① 三角形的三边关系:两边之和大于第三边,两边之差小于第三边;
②两点之间线段最短;
③连接直线外一点和直线上各点的所有线段中,垂线段最短;
④定圆中的所有弦中,直径最长;
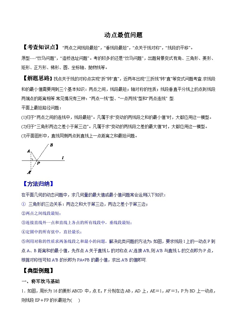
⑤利用对称的性质求两条线段之和最小的问题,解决此类问题的方法为:如图,要求线段l上的一动点P到点A、B距离和的最小值,先作点A关于直线L的对称点A′,连接A′B,则A′B与直线L的交点即为P点,根据对称性可知A′B的长即为PA+PB的最小值,求出A′B的值即可.
【典型例题】
一、将军饮马基础
1.如图,周长为16的菱形ABCD中,点E,F分别在边AB,AD上,AE=1,AF=3,P为BD上一动点,则线段EP+FP的长最短为( )
A.3 B.4 C.5 D.6
2.如图,MN是等边三角形ABC的一条对称轴,D为AC的中点,点P是直线MN上的一个动点,当PC+PD最小时,∠PCD的度数是( )
A.30° B.15° C.20° D.35°
3. 如图:等腰△ABC的底边BC长为6,面积是18,腰AC的垂直平分线EF分别交AC,AB边于E,F点.若点D为BC边的中点,点M为线段EF上一动点,则△CDM周长的最小值为( )
A.6 B.8 C.9 D.10
4.如图,等腰三角形ABC底边BC的长为4 cm,面积为12 cm2,腰AB的垂直平分线EF交AB于点E,交AC于点F,若D为BC边上的中点,M为线段EF上一点,则△BDM的周长最小值为( )
A.5 cm B.6 cm C.8 cm D.10 cm
二、平面直角坐标系中的最值
1.如图,在中,,,点在边上,且,点为的中点,点为边上的动点,当点在上移动时,使四边形周长最小的点的坐标为( )
A. B. C. D.
2.在平面直角坐标系中,Rt△AOB的两条直角边OA、OB分别在x轴和y轴上,OA=3,OB=4.把△AOB绕点A顺时针旋转120°,得到△ADC.边OB上的一点M旋转后的对应点为M′,当AM′+DM取得最小值时,点M的坐标为( )
A.(0, ) B.(0,) C.(0,) D.(0,3)
3.直线y=x+4与x轴、y轴分别交于点A和点B,点C,D分别为线段AB,OB的中点,点P为OA上一动点,PC+PD值最小时点P的坐标为( ).
A.(-3,0) B.(-6,0) C.(-,0) D.(-,0)
三、双动点最值问题
1. 如图,是等边三角形,,点、分别为边、上的动点,当的周长最小时,的度数是______________.
2. 如图,∠AOB=60°,点P是∠AOB内的定点且OP=,若点M、N分别是射线OA、OB上异于点O的动点,则△PMN周长的最小值是( )
A. B. C.6 D.3
3.如图,四边形ABCD中,∠BAD=120°,∠B=∠D=90°,在BC、CD上分别找一点M、N,使△AMN周长最小时,则∠AMN+∠ANM的度数为( )
A.130° B.120° C.110° D.100°
4.如图,四边形ABCD中,∠C=,∠B=∠D=,E,F分别是BC,DC上的点,当△AEF的周长最小时,∠EAF的度数为( ).
A.50° B.60° C.70° D.80°
四、与圆有关的最值
1. 如图,在⊙O中,弦AB=1,点C在AB上移动,连结OC,过点C作CD⊥OC交⊙O于点D,则CD的最大值为___.
2.如图,已知点A是以MN为直径的半圆上一个三等分点,点B是弧的中点,点P是半径ON上的点.若⊙O的半径为l,则AP+BP的最小值为( )
A.2 B. C. D.1
3.如图,是的弦,,点是上的一个动点,且,若点分别是的中点,则的最大值是_____.
五、角平分线有关的最值
1.如图,∠AOB=60°,点M,N分别是射线OA,OB上的动点,OP平分∠AOB,OP=8,当△PMN周长取最小值时,△OMN的面积为_____.
2.如图,在中,,,,是的平分线.若,分别是和上的动点,则的最小值是__________.
3.如图,∠AOB=30°,点M、N分别是射线OA、OB上的动点,OP平分∠AOB,且OP=6,当△PMN的周长取最小值时,四边形PMON的面积为 .
六、最值与特殊角
1.如图,∠AOB的边OB与x轴正半轴重合,点P是OA上的一动点,点N(3,0)是OB上的一定点,点M是ON的中点,∠AOB=30°,要使PM+PN最小,则点P的坐标为______.
【备战2024年中考】中考数学几何专项练习:动点路径线段最值问题(教师版+学生版).zip: 这是一份【备战2024年中考】中考数学几何专项练习:动点路径线段最值问题(教师版+学生版).zip,文件包含备战2024年中考中考数学几何专项练习动点路径线段最值问题原卷docx、备战2024年中考中考数学几何专项练习动点路径线段最值问题解析版docx等2份试卷配套教学资源,其中试卷共85页, 欢迎下载使用。
中考数学几何专项练习:线段和最值问题: 这是一份中考数学几何专项练习:线段和最值问题,文件包含中考数学几何专项练习线段和最值问题原卷docx、中考数学几何专项练习线段和最值问题解析版docx等2份试卷配套教学资源,其中试卷共47页, 欢迎下载使用。
中考数学几何专项练习:动点路径线段最值问题: 这是一份中考数学几何专项练习:动点路径线段最值问题,文件包含中考数学几何专项练习动点路径线段最值问题原卷docx、中考数学几何专项练习动点路径线段最值问题解析版docx等2份试卷配套教学资源,其中试卷共85页, 欢迎下载使用。

