新高考英语二轮复习题型专练04 高频语法之非谓语动词与语法填空(含解析)
展开高考英语二轮复习题型专练(新高考)04
高频语法之非谓语动词与语法填空
【技法总结】
高频考点 非谓语动词
【高考试题再现】
语法填空
1. (2018·全国卷Ⅰ)You don’t have to run fast or for long (see) the benefit. You may drink, smoke, be overweight and still reduce your risk of (die) early by running.
2. (2018·全国卷Ⅱ)The government encourages farmers to grow corn instead of rice (improve) water quality.
3. (2018·全国卷Ⅱ)China’s approach to protecting its environment while (feed) its citizens “offers useful lessons for agriculture and food policymakers worldwide, ” says the bank’s Juergen Voegele.
4. (2018·全国卷Ⅲ)I quickly lower myself, ducking my head to avoid (look) directly into his eyes so he doesn’t feel (challenge).
5. (2019·全国卷Ⅱ)A 90-year-old has been awarded “Woman Of The Year” for (be)Britain’s oldest full-time employee — still working 40 hours a week.
6. (2019·全国卷Ⅱ)When we got a call (say)she was short-listed, we thought it was a joke.
答案:1.dying 2.to improve 3.feeding 4.looking ; challenged 5.being 6.saying
【关键技法点拨】
语法填空解题策略
1. 巧记三种非谓语动词作状语的基本区别
(1)若非谓语动词与逻辑主语之间是主动关系, 且正在进行, 要想到用现在分词形式(doing);
(2)若非谓语动词与逻辑主语之间是被动关系, 且表完成, 要想到用过去分词形式(done);
(3)若非谓语动词表将来的动作, 作状语表示目的, 在喜怒哀乐的形容词后作原因或意料之外的结果等, 要想到用不定式形式(to do)。
2. 掌握非谓语动词的句型公式
It’s+形容词+(for/of sb. +)to do sth. ;It’s no good/use/pleasure doing sth. ;find/think/believe/consider+it+ adj. +to do sth. 。
3. 牢记用动名词或不定式作宾语的动词
4. 巧辨谓语动词和非谓语动词
(1)一个句子无论是主句还是从句, 必须要有谓语, 一般空格所在的句子中无其他动词, 则填谓语动词。谓语动词要考虑时态语态主谓一致等;
(2)若句中找到了谓语动词, 而又找不到连词(并列连词或从句连词)时, 则所给动词一定用作非谓语动词。非谓语动词需要确定是-ing 形式、过去分词形式还是不定式。
【重点知识提示】
一、非谓语动词做主语、宾语和表语
1.非谓语动词中能做主语的有动名词和不定式
(1)动名词做主语表示一般的、抽象的或习惯性的动作,不定式做主语表示具体的、一次性的或尚未做的动作。
(2)it做形式主语,代替真正做主语的动词不定式或动名词。常见句型有:It is/was no use/good+doing sth.; It is/was useless doing sth.; It's a waste of time doing sth.; It's+adj.+for/of sb.+to do sth.等。
2.非谓语动词中能做表语的有现在分词、过去分词、动名词和不定式。注意现在分词做表语意为“令人感到……的”,而过去分词做表语意为“本身感到……的”。
3.非谓语动词中能做宾语的有动名词和不定式
(1)只能跟动名词做宾语的动词和短语:suggest、 imagine、 mind、 admit、 practise、 risk、 keep、 keep on、 avoid、 escape、 enjoy、 consider、 finish、 miss、 insist on、 look forward to、 feel like、 get down to、 object to等。
(2)只能跟不定式做宾语的动词和短语:wish、 hope、 decide、 refuse、 promise、 pretend、 manage、 want、 plan、 fail、 choose、 would like等。
(3)既可跟动名词又可跟不定式做宾语的动词和短语:remember、 forget、 regret、 stop、 go on、 try等。
Remember to turn off the lights before you go to bed.
睡觉前记得关灯。
I remember reading about the earthquake in the newspaper.
我记得在报纸上读过关于该地震的文章。
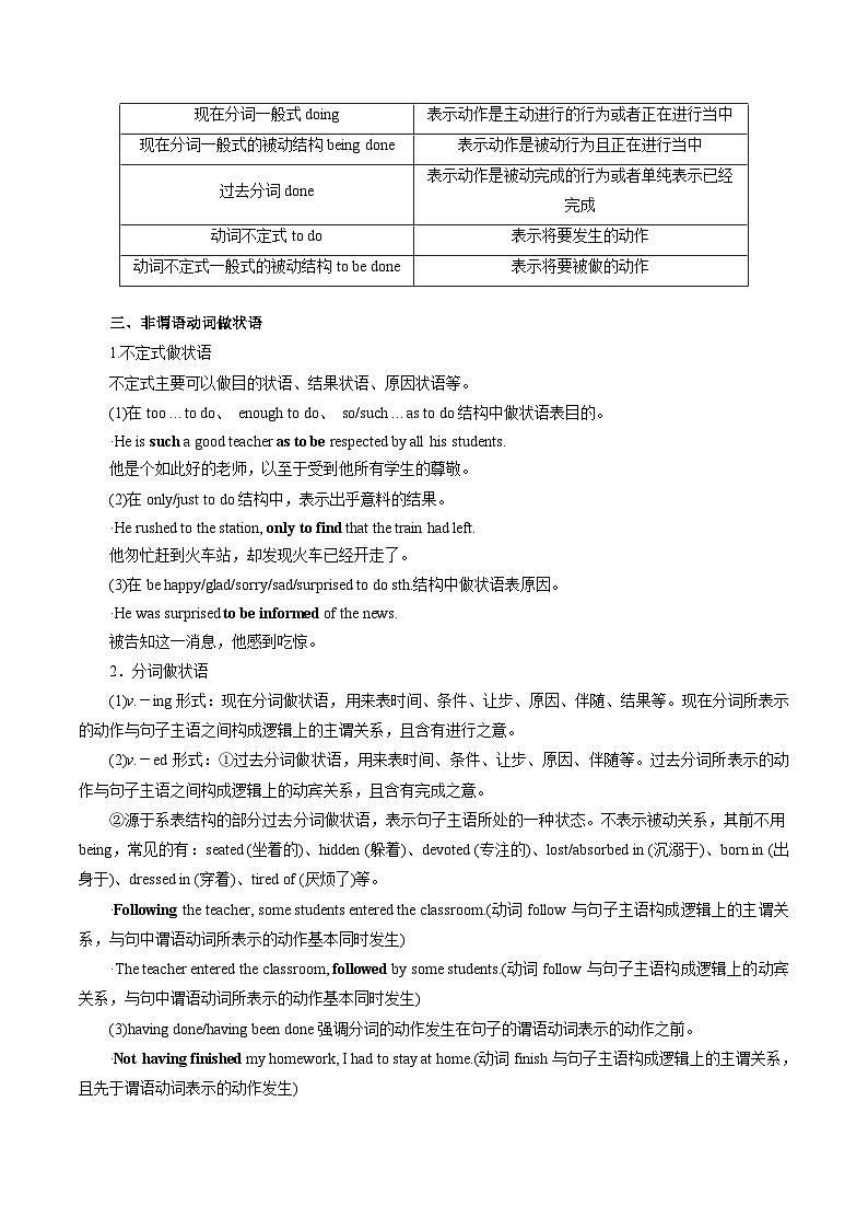
二、非谓语动词做定语
定语形式
功能
现在分词一般式doing
表示动作是主动进行的行为或者正在进行当中
现在分词一般式的被动结构being done
表示动作是被动行为且正在进行当中
过去分词done
表示动作是被动完成的行为或者单纯表示已经完成
动词不定式to do
表示将要发生的动作
动词不定式一般式的被动结构to be done
表示将要被做的动作
三、非谓语动词做状语
1.不定式做状语
不定式主要可以做目的状语、结果状语、原因状语等。
(1)在too ... to do、 enough to do、 so/such ... as to do结构中做状语表目的。
·He is such a good teacher as to be respected by all his students.
他是个如此好的老师,以至于受到他所有学生的尊敬。
(2)在only/just to do结构中,表示出乎意料的结果。
·He rushed to the station, only to find that the train had left.
他匆忙赶到火车站,却发现火车已经开走了。
(3)在be happy/glad/sorry/sad/surprised to do sth.结构中做状语表原因。
·He was surprised to be informed of the news.
被告知这一消息,他感到吃惊。
2.分词做状语
(1)v.-ing形式:现在分词做状语,用来表时间、条件、让步、原因、伴随、结果等。现在分词所表示的动作与句子主语之间构成逻辑上的主谓关系,且含有进行之意。
(2)v.-ed形式:①过去分词做状语,用来表时间、条件、让步、原因、伴随等。过去分词所表示的动作与句子主语之间构成逻辑上的动宾关系,且含有完成之意。
②源于系表结构的部分过去分词做状语,表示句子主语所处的一种状态。不表示被动关系,其前不用being,常见的有:seated (坐着的)、hidden (躲着)、devoted (专注的)、lost/absorbed in (沉溺于)、born in (出身于)、dressed in (穿着)、tired of (厌烦了)等。
·Following the teacher, some students entered the classroom.(动词follow与句子主语构成逻辑上的主谓关系,与句中谓语动词所表示的动作基本同时发生)
·The teacher entered the classroom, followed by some students.(动词follow与句子主语构成逻辑上的动宾关系,与句中谓语动词所表示的动作基本同时发生)
(3)having done/having been done强调分词的动作发生在句子的谓语动词表示的动作之前。
·Not having finished my homework, I had to stay at home.(动词finish与句子主语构成逻辑上的主谓关系,且先于谓语动词表示的动作发生)
(4)有些分词或不定式短语做状语,其形式的选择不受上下文的影响,称作独立成分。常见的有:
generally speaking 一般来说
frankly speaking 坦白地说
judging from/by 根据……来判断
to tell (you) the truth 说实话
to begin/start with 起初;开始
to be honest 诚实地说
to make things/matters worse让事情变得更糟糕的是
四、非谓语动词做补语
1.有些动词和动词短语后接不定式做宾语补足语,形式为“动词(短语)+宾语+宾补(不定式)”。如:advise、 allow、 ask、 beg、 cause、 encourage、 expect、 forbid、 force、 invite、 persuade、 teach、 remind、 warn、 wish、 call on、 depend on等。
·The doctor warned him not to eat too much meat.
医生警告他不要吃太多的肉。
2.“五看二听一感觉”的感官动词和短语(see、 watch、 observe、 notice、 look at、 hear、 listen to、 feel等)后面的宾语补足语常见的有三种非谓语动词形式(do/doing/done)。do表主动和完成(被动句中to还原),doing表主动或正在进行,done表被动或完成。
3.make/have/get/keep/leave+宾语+补语
宾补
宾补
动词
+宾语
to do
-ing
done
make+宾语
do
×
√
keep+宾语
×
√
√
have+宾语
do/to do(区别:have sb. do sth.意为“让某人做某事”;have sth. to do意为“有某事要做”,to do做后置定语)
√(表示主体使客体处于某种状态或一直做某事)
√(表示让别人做某事或让某事被做)
get+宾语
√
√
√
leave+宾语
√
√
√
·Claire had her luggage checked an hour before her plane left.
在飞机起飞前一个小时,克莱尔把行李进行了安检。
4.“with+宾语+宾补”结构
(1)with+名词/代词+现在分词。现在分词可表示主动和动作正在进行。
·He lay on the grass with his eyes looking at the sky.
他躺在草地上,眼望着天空。
(2)with+名词/代词+过去分词。过去分词可表示被动和动作已完成。
·With his hair cut, he looked much younger.
理了发,他看起来年轻多了。
(3)with+名词/代词+不定式。不定式表示动作尚未发生。切记:不定式在任何情况下都用主动形式,表示被动意义。
·With a lot of homework to do, I can't go skating with you.
因为有很多作业要做,我不能和你一起去滑冰。
【专题训练】
1
阅读下面短文,在空白处填入1个适当的单词或括号内单词的正确形式。
The Chinese Government 1. ( create) the Chinese Farmers’ Harvest Festival in 2018, 2. (make) it the first time that a national festival has been specially set up for farmers. The festival will be celebrated 3. (annual) on the autumnal equinox (秋分).
The action shows the government’s concern about agriculture and its people to draw the whole society’s attention to Chinese farmers, 4. work hard to strengthen the country’s development.
The festival falling on the autumnal equinox also shows respect 5. traditional 24 solar terms which 6. (follow) by Chinese people since about 2,200 years ago. Meanwhile, it mirrors Chinese people’s knowledge of seasonal changes in nature and their willingness to adapt to natural rules. Although climates and crops differ in 7. (difference) parts of China, most crops mature in autumn, and thus it’s the best time to celebrate the harvest.
The festival 8. (accompany) by certain rituals (仪式) is especially important to China, an agricultural country with 9. (thousand) of years of history. A whole year’s hard work brings big harvests, filling fanners with joy. Not only will this festival celebrate harvests 10. it will be a reminder that more attention needs to be paid to agriculture and farmers, as well as traditional culture.
【答案】
1. created
2. making
3. annually
4. who
5. for
6. have been followed
7. different
8. accompanied
9. thousands
10. but
【分析】
这是一篇说明文。文章介绍了“中国农民丰收节”。这是中国政府在2018年首次专门为农民设立的全国性节日,这个节日将在每年的秋分举行。
1. 考查一般过去时态。句意:2018年,中国政府设立了“中国农民丰收节”,这是首次专门为农民设立的全国性节日。根据in 2018,可知句子用一般过去时态,故填created。
2. 考查现在分词作伴随状语。句意:2018年,中国政府设立了“中国农民丰收节”,这是首次专门为农民设立的全国性节日。此处句子主语The Chinese Government和make之间是一种主动关系,是现在分词作伴随状语,故填making。
3. 考查副词。句意:这个节日将在每年的秋分举行。此处celebrate是动词,由副词修饰,故填annually。
4. 考查定语从句。句意:这一行动显示了政府对农业和人民的关注,吸引了全社会对中国农民的关注,他们努力加强国家的发展。此处farmers是先行词,指人,在后面的非限制性定语从句中作主语,that不能引导非限制性定语从句,故填who。
5. 考查固定搭配。句意:秋分节也是对传统24节气的尊重,中国人民遵循24节气已经有2200年的历史了。固定词组:show respect for“对------表示尊重”。故填for。
6. 考查现在完成时态的被动语态。句意:此处先行词24 solar terms 在后面的定语从句中作主语,和谓语动词follow之间是被动关系,再根据since about 2,200 years ago可知,句子要用现在完成时态的被动语态,故填have been followed。
7. 考查形容词。句意:虽然中国各地的气候和作物不同,但大多数作物在秋天成熟,因此这是庆祝丰收的最佳时间。此处parts是名词,由形容词修饰,故填different。
8. 考查过去分词作后置定语。句意:对于中国这样一个有着几千年历史的农业国家来说,这个有着特定仪式的节日尤为重要。此处The festival 和accompany之间是一种被动关系,是过去分词作后置定语,故填accompanied。
9. 考查名词复数。句意:对于中国这样一个有着几千年历史的农业国家来说,这个有着特定仪式的节日尤为重要。此处thousand前面没有固定数字,且后面有介词of,所以这里用复数形式,故填thousands。
10. 考查固定搭配。句意:这个节日不仅庆祝丰收,也提醒人们要重视农业、农民和传统文化。此处not only---but also“不但------而且------”,故填but。
2
阅读下面短文,在空白处填入1个适当的单词或括号内单词的正确形式。
Tied to skis (滑雪板) and pulled around a 11. (freeze) lake by a thoroughbred racehorse—skijö ring is a sport like no other. The hardy skiers travel at frightening speeds, using just their voice and a set of rules to guide the horses around the icy track. The 12. (usual) sport is considered the showpiece event of the White Turf races—a wintery festival held at the upmarket ski resort of St. Moritz.
The sport requires the ability to mix skiing talent 13. a high-level of horsemanship. “During the race you need a really strong voice,” two-time race winner Valeria Holinger told CNN Sport. “Only by shouting can you make the horse go 14. (fast) than others”.
Competitors must wait until they’re 18 before 15. (allow) to participate in the event. Even then, driver—as they’re known—must pass fitness tests 16. hard theory exams—for good reason, too. Not only 17. (be) they traveling at incredible speeds, there is also the added danger of 18. (full) grown racehorses trampling (踩) on the skis. In addition, the speeding hooves (马蹄) kick up huge amounts of snow and ice 19. crash into the legs of the skiers behind.
Such unique threats call for unique 20. (protect). Drivers are required to use face masks to keep the snow out of their eyes and wear body armor under their ski suits.
【答案】
11. frozen
12. unusual
13. with
14. faster
15. being allowed/ allowed
16. and
17. are
18. fully
19. which/that
20. protection
【分析】
这是一篇说明文。短文介绍了马拉滑雪板——一项将滑雪天赋与高水平的马术相结合的运动。
11. 考查形容词。frozen“冰冻的”为形容词修饰名词 lake。frozen lake意为“冰封的湖面”。故填frozen。
12. 考查形容词。由前文“skijö ring is a sport like no other”(马拉雪橇是一种与众不同的运动)可知,此处应用unusual(不寻常的)修饰名词sport。故填unusual。
13. 考查介词。mix...with...意为“把……与……结合”为固定短语。故填with 。
14. 考查副词比较级。由“than”可知,应填副词比较级。故填faster。
15. 考查非谓语动词/省略句。before既可作介词,也可作连词。before为介词时,allow与主语为动宾关系,故使用其动名词被动形式;before作连词时,此处可看作before they are allowed省略了they are的情况。故填being allowed/ allowed。
16. 考查连词。分析句子可知,fitness tests和 hard theory exams为并列结构作动词pass的宾语,故用and连接。故填and。
17. 考查主谓一致。not only置于句首,后面的句子为半倒装句,谓语动词与主语they保持一致。故填are 。
18. 考查副词。fully为副词形容词grown。故填 fully。
19. 考查关系代词。分析句子可知,snow and ice为先行词,在后面的定语从句中作主语。所以关系代词为which/that。故填which/that。
20. 考查名词。unique为形容词修饰名词protection。故填protection。
3
阅读下面短文,在空白处填入1个适当的单词或括号内单词的正确形式。
A Relay Event Brings Diverse Cultures Together
When Herman Kambugu received the good news he was expecting, he did something unusual. He ran for 32km in21. (celebrate).Kambugu , who works for the Standard Chartered Bank (StanChart) in Uganda, was among the over 86,000 employees around the world who had attempted 22. (take) part in a relay across Belt and Road countries as a way to see how the Belt and Road Initiative (一带一路)is developing. Kambugu and seven more of his coworkers in StanChart’s offices around the world visited 44 destinations along the Belt and Road routes,23. helped them understand the initiative better.
Kambugu 24. (witness) how the Belt and Road Initiative is changing life for 25. better in East Africa so far, “The Mombasa-Nairobi Railway has not only shortened transportation time, but also created over 20,000 jobs for local people in Kenya,”he said. Serena Leung from the Hong Kong office said26. she had seen during her journey impressed 27. (she). In some places, people greeted them in Mandarin. They spoke it 28. (fluently) than some people from Hong Kong,she said jokingly.
“By running together, we run further,” added Therese Neo,a customer manager from the Singapore office. As she saw it, the countries 29. (participate) in the Belt and Road Initiative were like the 30. (runner). When they join forces, they have a better shared future.
【答案】
21. celebration
22. to take
23. which
24. has witnessed
25. the
26. what
27. her
28. more fluently
29. participating
30. runners
【分析】
本文是一篇说明文,介绍了“一带一路”沿线国家的接力赛跑让人们了解“一带一路”倡议的发展情况。
21. 考查名词。句意:他跑了32公里以示庆祝。作介词in的宾语用名词,故填celebration。
22. 考查不定式。句意:在乌干达渣打银行工作的坎布古是世界各地逾8.6万名员工中的一员,他们试图参加“一带一路”沿线国家的接力活动,以了解“一带一路”倡议的发展情况。attempt to do表示“试图去做”,故填to take。
23. 考查非限定性定语从句。句意:坎布古和渣打银行全球办公室的另外7名同事参观了“一带一路”沿线的44个目的地,这帮助他们更好地理解这一倡议。此处为非限定性定语从句,关系词指代整个主句内容并在从句中作主语,故填which。
24. 考查时态。句意:坎布古见证了“一带一路”倡议迄今如何让东非人民的生活变得更好。此处强调过去的动作对现在的影响,根据so far可知应该用现在完成时,故填has witnessed。
25. 考查定冠词。句意同上,change…for the better表示“让……变得更好”,故填the。
26. 考查主语从句。句意:香港办事处的梁淑芬说,她一路上所看到的景象给她留下了深刻的印象。此处为主语从句,从句中的seen缺少宾语,故填what。
27. 考查代词。句意同上,作动词impressed的宾语用宾格形式,故填her。
28. 考查副词比较级。句意:他们的普通话说得比有些香港人还流利。“than”表明此处用副词比较级形式,故填more fluently。
29. 考查非谓语动词。句意:在她看来,参与“一带一路”倡议的国家就像赛跑者一样。countries 与participate之间是逻辑上的主谓关系,表示主动,用现在分词作后置定语,故填participating。
30. 考查名词复数。句意同上,runner是可数名词,此处用复数表示泛指,故填runners。
4
阅读下面短文,在空白处填入1个适当的单词或括号内单词的正确形式。
China's research icebreaker Xuelong, 31. 126 crew members aboard on the 35th Antarctic research mission, on Thursday local time left the Zhongshan Station on 32. (it) way back to China.
Snow Eagle 601, China's first fixed-wing aircraft for polar flight, on Thursday night also departed from the Antarctic after 33. (complete)all assignments.
Xuelong, 34. arrived near Zhongshan on Feb 9, supplied the station with fuel oil, and then picked up summer expedition team members at the Kunlun, Taishan and Zhongshan stations, as well as 35. (member)of the fixed-wing aircraft project.
Sixteen members of the Kunlun team 36. ( previous) completed all scientific expeditions at Dome Argus (Dome A), the South Pole's highest icecap. They, together with 21 members of the Taishan team, 37. (return) to Zhongshan on Feb 8.
The Zhongshan team completed tasks including installation of and tests for LiDAR, drilling of ice bed rock, atmospheric sounding 38. (observe), surveys of birds and aerial exploration carried out by the fixed-wing aircraft.
As the summer expedition team at Zhongshan left, 19 members would stay for winter expeditions.
Also 39. (know) as the Snow Dragon, the icebreaker carrying a research team set sail from Shanghai on Nov 2 last year, beginning 40. country's 35th Antarctic expedition. It is expected to arrive in Shanghai in mid-March.
【答案】
31. with
32. its
33. completing
34. which
35. members
36. previously
37. returned
38. observation
39. known
40. the
【分析】
本文为一篇记叙文,讲述了雪龙号科考船在南极的科考经历。
31. 考查介词。句意:中国的“雪龙”号破冰船于当地时间周四离开中山站,返回中国,船上共有126名船员执行第35次南极考察任务。根据句意此处应为伴随的意思,with意为伴随。故填with。
32. 考查代词。修饰名词way用形容词性物主代词,on one’s way back为固定搭配,意为“在某人回来的路上”,又因主语为China's research icebreaker Xuelong。故填its。
33. 考查非谓语动词。句意:中国首架极地飞行固定翼飞机“雪鹰601”周四晚也在完成所有任务后离开南极。介词after后加动名词作介词的宾语。故填completing。
34. 考查非限定性定语从句。句意:雪龙于2月9日抵达中山附近,为该站提供燃油。which引导的非限定性定语从句修饰Xuelong,又因从句缺少主语。故填which 。
35. 考查名词的数。句意:随后又在昆仑、泰山和中山站接回了夏季考察队队员,以及固定翼飞机项目的队员。队员肯定不止一个。故填members 。
36. 考查副词。句意:昆仑探险队的16名队员先前在南极最高冰盖穹顶阿古斯(穹顶A)完成了所有科学考察。修饰动词 completed应使用副词形式, previous的副词形式为previously。故填。
37. 考查一般过去时。句意:他们和21名泰山队队员于2月8日返回中山。文章的基本时态为一般过去时,return的一般过去式为returned。故填returned 。
38. 考查名词。句意:中山队完成了激光雷达的安装和试验、冰层岩石的钻探、大气探测观测、鸟类调查和固定翼飞机进行的空中探测等任务。由此处为四个并列的名词短语知应使用observe的名词形式,observe的名词形式为observation。故填observation 。
39. 考查过去分词。句意:也被称为“雪龙”号的破冰船去年11月2日从上海启航。主语 the icebreaker和动词know是被动关系用过去分词,known as为固定搭配,意为“被称为”。故填known。
40. 考查定冠词。句意:开始了中国第35次南极考察。此处特指雪龙号考察船。故填the。
5
阅读下面短文,在空白处填入1个适当的单词或括号内单词的正确形式。
One night, 41. winter, a bear came into the city in Vancouver Canada. It walked through the city streets past houses, shops and offices. Then it 42. (find) some food in bins outside a restaurant and started eating. In the morning, someone saw the bear and called the police. The police came with a vet (兽医) from the city zoo. They put the bear in a lorry and took it to the mountains outside the city. 43. (lucky), the bear was safe. But 44. happens in other countries when big animals come into cities? In Vancouver it is unusual 45. (see) a bear, but in some cities you can see big animals on the city streets every day.
Big animals usually come into cities to find food. In Cape Town in South Africa baboons (狒狒) come into the city when they are 46. (hunger). Human food is very bad for the baboons 47. (tooth) because it has a lot of sugar. Now, there are Baboon Monitors working in Cape Town. 48. (they) job is to find baboons in the city and return them to the countryside.
In Berlin in Germany, pigs sometimes come into the city for food. They eat flowers and plants in parks and gardens. Sometimes they eat vegetables from gardens 49. they walk in the street, causing accidents. Some people like the pigs and they give them food and water to drink. Other people do not like the pigs and they want the government and the police to stop them 50. (enter) the city.
【答案】
41. in
42. found
43. Luckily
44. what
45. to see
46. hungry
47. teeth
48. Their
49. and
50. entering
【分析】
这是一篇说明文。说明了世界各个城市动物进入城市中寻找食物的现象。
41. 考查介词。句意:冬天的一个晚上,一只熊来到了加拿大温哥华。短语in winter“在冬天”,故填in。
42. 考查动词时态。句意:然后它在一家餐馆外面的垃圾箱里发现了一些食物,开始吃起来。根据下文并列谓语started可知应用一般过去时,故填found。
43. 考查副词。句意:幸运的是,熊是安全的。修饰整个句子应用副词,故填Luckily。
44. 考查疑问代词。句意:但是在其他国家,当大型动物进入城市时会发生什么呢?短语what happen“发生什么事”,故填what。
45. 考查非谓语动词。句意:在温哥华,熊是不常见的,但在一些城市,你每天可以看到大动物在城市街道上。固定句式it is unusual to do sth.“做某事是不寻常的”。故填to see。
46. 考查形容词。句意:在南非的开普敦,狒狒在饥饿的时候来到城市。根据上文are可知应填形容词作表语,故填hungry。
47. 考查名词的数。句意:人类的食物对狒狒的牙齿非常有害,因为它含有大量的糖。tooth为可数名词,前面没有冠词故应用复数形式。故填teeth。
48. 考查物主代词。句意:他们的工作是在城市里找到狒狒,然后把它们送回农村。job为名词需要形容词性物主代词修饰,故填Their。
49. 考查连词。句意:有时他们吃蔬菜从花园和他们走在街上,造成事故。根据句意上下文为承接关系,故填and。
50. 考查非谓语动词。句意:其他人不喜欢猪,他们希望政府和警察阻止他们进入城市。短语stop sb doing sth.“阻止某人做某事”,故填entering。
6
阅读下面短文,在空白处填入1个适当的单词或括号内单词的正确形式。
The first blockbuster (大片) of China set in space, “The Wandering Earth,” opens Tuesday during grand expectations 51. it will represent the dawning of a new era in Chinese filmmaking.
“The Wandering Earth,” 52. (show) in 3-D, takes place in a distant future in which the sun is about to expand into a red giant and devour (吞噬) the Earth. It 53. (adapt) from works by Liu Cixin, the writer 54. has led a renaissance in science fiction here, 55. (become) the first Chinese winner of the Hugo Award in 2015. His novels are splendid and 56. (deep) researched. That makes 57. (they) reasonable fantasies about humanity’s meeting with a dangerous universe. The openings also come as China reached a milestone in space: the landing of a probe on 58. far side of the moon in January. Although decades behind Russia and the United States, China has now put astronauts 59. orbit and has ambitious plans to join—or even lead—a new age of space exploration.
“I think there is a very close 60. (connect) between Chinese cinema and the nation’s fortunes,” said Sha Dan, a curator at the China Film Archive.
【答案】
51. that
52. shown
53. is adapted
54. who/that
55. becoming
56. deeply
57. them
58. the
59. in/into
60. connection
【分析】
这是一篇新闻报道。报道了“流浪地球”这部大片的开幕式、故事背景以及这部影片的意义。
51. 考查同位语从句。句意:肩负着人们的厚望,中国第一部以太空为背景的大片《流浪地球》于周二上映。这部电影被认为将代表中国电影制作新时代的曙光。这是一个同位语从句,expectations的内容就是it will represent the dawning of a new era in Chinese filmmaking,并且从句部分是一个陈述句,故填that。
52. 考查过去分词作定语。句意:“流浪地球”是以3D形式播放的,故事发生在遥远的将来。“The Wandering Earth”与show之间是被动关系,所以用过去分词形式作定语。故填shown。
53. 考查一般现在时的被动语态。句意:电影改编于刘慈欣的作品,这位作家在中国引领了一场科幻小说复兴,在2015年成为了赢得雨果奖的第一名中国作家。全文使用的是一般现在时,所以这句话也使用一般现在时,主语it指代的是“The Wandering Earth”,是第三人称单数,且是物作主语,所以语态使用被动语态。故填is adapted。
54. 考查定语从句。句意同上。这是一个定语从句,先行词为the writer,指人,从句缺主语,故填who/that。
55. 考查现在分词作状语。句意同上。这里的分词作the writer的状语,the writer与become之间是主动关系,所以用现在分词作伴随状语。故填becoming。
56. 考查副词。句意:刘慈欣的小说叙事宏大,背景研究细致入微。空格处单词修饰动词researched,应用副词形式,故填deeply。
57. 考查代词。句意:这使得这些小说是关于人类和危险的宇宙之间的合情合理的科幻小说。这里的they指代his novels,并且在句中作make的宾语,所以用代词的宾格形式,故填them。
58. 考查定冠词。句意:宇宙探测器一月份落在月球背面。空格位于介词后,名词前,所以填冠词。月球是独一无二的,所以这里特指月球的背面。所以填定冠词。故填the。
59. 考查介词。句意:虽然落后于俄罗斯和美国几十年,但如今中国已经将宇航员送入太空轨道。太空轨道是一个很大的范围,所以进入太空轨道用介词in或者into。故填in/into。
60. 考查名词的单数形式。句意:中国电影资料馆策展人沙丹说:“我认为中国电影和中国国运之间有着紧密联系。”空格位于定冠词和形容词后,介词前,所以用名词形式,又有不定冠词a修饰,所以用可数名词的单数形式。故填connection。
7
阅读下面短文,在空白处填入1个适当的单词或括号内单词的正确形式。
Be cautious of Friday the 13th!Many people think the day is unlucky.61. (fortune), there's only one Friday the 13th this year. As the legend goes,you should try not 62. (break)any mirrors,walk under a ladder,or even spill any salt. Why?Researchers say63. is tough to find out how the tradition came into being. Many believe it has 64. (religion)origins. In the Christian faith,there were 13 guests at table for the Last Supper,which was held the day before the Friday65. Jesus died. Now,Friday the 13h has become a cultural wonder. Many Americans avoid the number 13 all together,66. (include)hotel rooms and airplane seat assignments. It even costs couples less to get married on the day. There are many other67. (explain)behind the luckless day. Simon Bronner,a professor of American studies at Pennsylvania State. University,68. (believe)Friday the 13h is a way for people to pin their bad luck to a certain cause:. The fact should be69. there's nothing special about the number itself. After all,the number 13 70. (consider)to be lucky in some countries,like Italy
【答案】
61. Fortunately
62. to break
63. it
64. religious
65. when
66. including
67. explanations
68. believes
69. that
70. is considered
【分析】
本文是一篇记叙文。在美国人们觉得星期五和数字13是不好的运气,在住酒店结婚等场合都避免使用它们。但是宾夕法尼亚大学教授Simon Bronner认为只是人们把坏运气归因于星期五和数字13。
61. 考查副词。根据句子结构可知,空格处的单词是作状语的,应该用副词。故填Fortunately。
62. 考查固定搭配。try to do sth.表示“尽力做某事”,try not to do sth.尽力不做某事。故填to break。
63. 考查it作形式主语。分析句子结构可知,say后面是宾语从句,缺主语,分析句意可知,搞清楚这个传统是怎样产生的很难。不定式短语 to find out how the tradition came into being是真正的主语。为了保持句子平衡,应该用it作形式主语,而把不定式短语放到后面。故填it。
64. 考查形容词。名词origins应该用形容词来修饰。故填religious。
65. 考查定语从句引导词。the Friday为定语从句的先行词,在后面从句中作时间状语,星期前面用on,所以定语从句的引导词是when或on which。故填when。
66. 考查介词+doing用法。include是动词,分析句子结构可知,整个句子是单句,include在这里不作谓语,需要用它的介词形式,后面跟介词宾语。故填including。
67. 考查名词。由前面的are和many可知,此处应用可数名词的复数形式。故填explanations。
68. 考查时态。分析上下文可知,此篇文章主要时态是一般现在时,本句主语是单数,所以要用believe的单三形式。故填believes。
69. 考查表语从句引导词。本句中should be后面是表语从句,从句内容完整。故填that。
70. 考查一般现在时被动语态。根据句意和句子结构可知,the number 13和consider是被动关系,又分析上文知道,这里应该用一般现在时,the number 13是单数主语,所以要用一般现在时的被动语态,be动词用is。故填is considered。
8
阅读下面短文,在空白处填入1个适当的单词或括号内单词的正确形式。
The 7th International Military Sports Council(CISM)Military World Games(世界军运会)will take place from Oct. 18 71. Oct. 27,2019 in Wuhan,capital city of 72. (center)China's Hubei Province.
The games,the top sports gala for military personnel(军人),include 329 competition events of 27 kinds and are expected 73. (attract)around 8000 players from more than 100 74. (country)and regions.
The games will be an international event with great importance and far-reaching influence and it will also be 75. opportunity for foreign military personnel to learn more about China and 76. (it)military.
The event's emblem(会徽)is made up of a dove,a star,ribbons and other elements and the mascot is called Bing Bing,the design of 77. is based on the Chinese sturgeon(鲟),a 78. (serious)endangered fish known as the "panda in water". The slogan is“Military glory,world peace”.
The games,which 79. (hold)in Rome in 1995 for the first time,are a multi-sport event 80. (organize)every four years by the CISM.
【答案】
71. to
72. central
73. to attract
74. countries
75. an
76. its
77. which
78. seriously
79. were held
80. organized
【分析】
这是一篇说明文。主要介绍了第七届国际军事体育理事会军事世界运动会将于2019年10月18日至27日在中国中部湖北省省会武汉举行。以及活动举办情况。
71. 考查固定短语。句意:第七届国际军事体育理事会军事世界运动会将于2019年10月18日至27日在中国中部湖北省省会武汉举行。短语from…to…“从……到……”。故填to。
72. 考查形容词。句意同上。此处修饰China, 故填形容词central“中心的”。
73. 考查固定短语。句意:本届奥运会是军队人员的顶级体育盛会, 共有27种比赛项目329个, 预计将吸引来自100多个国家和地区的约8000名运动员参加。短语be expected to do sth.“预计……”, 故填to attract。
74. 考查名词的数。句意同上。country为可数名词, 由more than 100修饰可知应填复数形式countries。
75. 考查冠词。句意:奥运会将是一场具有重要意义和深远影响的国际盛事, 也是外国军人了解中国和中国军队的一个机会。opportunity为可数名词, 此处表示泛指“一次机会”, 且为元音音素开头, 故填不定冠词an。
76. 考查物主代词。句意同上。military为名词“军队”需要形容词修饰, 故填its。
77. 考查定语从句连接词。句意:该活动的会徽由鸽子、星星、丝带等元素组成, 吉祥物名为“冰冰”, 其设计基于中华鲟, 一种被称为“水中熊猫”的严重濒危鱼类。本句为“介词+关系代词”结构定语从句修饰先行词mascot, 且做of的宾语, 指物, 故填which。
78. 考查副词。句意同上。endangered为形容词需要副词修饰, 故填seriously“严重地”。
79. 考查动词时态语态。句意:奥运会于1995年在罗马首次举行。本句主语与谓语构成被动关系, 且根据下文in 1995可知应用一般过去时, 主语为games复数名词, 故填were held。
80. 考查非谓语动词。句意:1995年第一次在罗马举行的奥运会, 是由CISM每四年举办一次的综合性体育赛事。本句已经存在谓语动词且句中没有连词, 故organize做非谓语动词, 与逻辑主语event构成被动关系, 故填过去分词organized。
【热点题型】2024高考英语二轮专题训练之题型归纳+演变 专题04 高频语法之非谓语动词与语法填空试卷: 这是一份【热点题型】2024高考英语二轮专题训练之题型归纳+演变 专题04 高频语法之非谓语动词与语法填空试卷,文件包含专题04高频语法之非谓语动词与语法填空原卷版docx、专题04高频语法之非谓语动词与语法填空解析版docx等2份试卷配套教学资源,其中试卷共55页, 欢迎下载使用。
新高考英语二轮复习题型专练06 高频语法之名词性从句、定语从句与语法填空(含解析): 这是一份新高考英语二轮复习题型专练06 高频语法之名词性从句、定语从句与语法填空(含解析),共20页。
新高考英语二轮复习题型专练05 高频语法之并列句、状语从句、特殊结构与语法填空(含解析): 这是一份新高考英语二轮复习题型专练05 高频语法之并列句、状语从句、特殊结构与语法填空(含解析),共21页。

