所属成套资源:新高考英语二轮复习题型专练 (含解析)
新高考英语二轮复习题型专练02 高频语法之形容词、副词与语法填空(含解析)
展开这是一份新高考英语二轮复习题型专练02 高频语法之形容词、副词与语法填空(含解析),共19页。
高考英语二轮复习题型专练(新高考)02
高频语法之形容词、副词与语法填空
【技法总结】
高频考点 形容词与副词
【高考试题再现】
语法填空
1. (2018·全国卷Ⅰ)According to a review of evidence in a medical journal, runners live three years (long) than non-runners.
2. (2018·全国卷Ⅲ) That makes her baby scream, and then a 400-pound male appears. He screams the
(loud) of all.
3. (2019·全国卷Ⅱ)Her years of hard work have (final) been acknowledged after a customer nominated(提名)her to be Cheshire’s Woman Of The Year.
4. (2019·全国卷Ⅱ)But then we got an official letter and we were blown away. We are so proud of her. It’s
(wonder).
5. (2019·全国卷Ⅲ)They also shared with us many (tradition)stories about Hawaii that were
6. (huge)popular with tourists.
答案:1.longer 2.loudest 3. finally 4.wonderful 5.traditional; hugely
【关键技法点拨】
语法填空解题策略
1. 看到空格处修饰的是名词, 要想到用形容词。
2. 看到空格处修饰的是动词、形容词、副词或整个句子, 要想到用副词。
3. 看到与than连用, 要想到用形容词或副词的比较级。
4. 看到and, or, but等并列连词前或后用的比较级, 要想到用比较级。
5. 看到语境中暗含比较含义, 要想到用比较级(二者之间)或最高级(三者及以上)。
【重点知识提示】
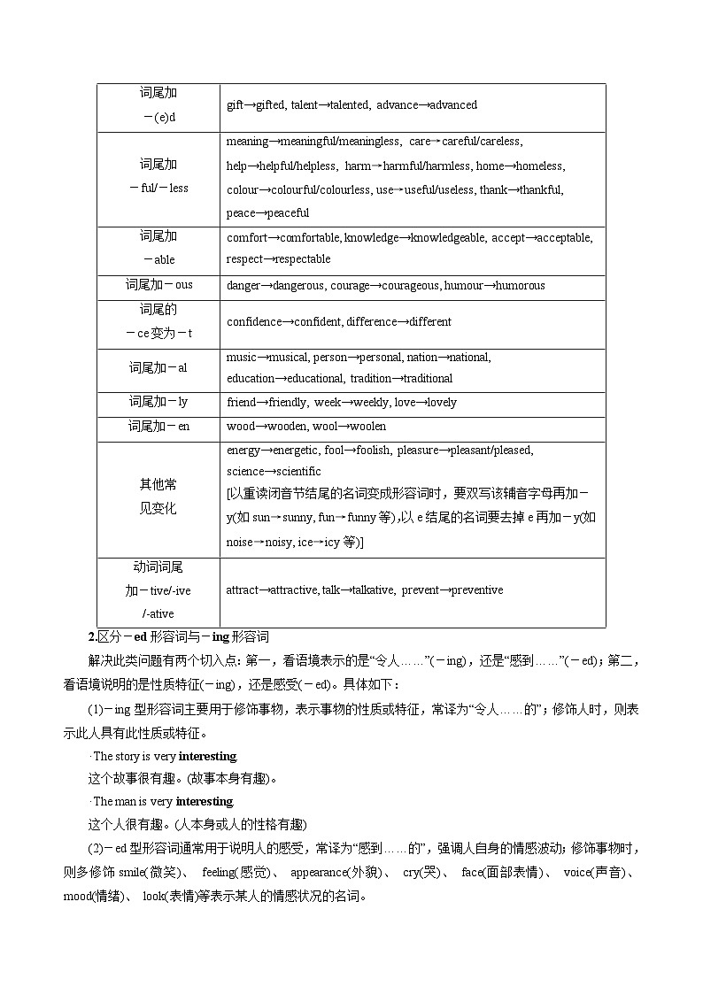
一、形容词、副词后缀
1.名词或动词转化为形容词的规律
类别
例词
词尾加-y
cloud→cloudy, luck→lucky, health→healthy, sleep→sleepy
词尾加
-(e)d
gift→gifted, talent→talented, advance→advanced
词尾加
-ful/-less
meaning→meaningful/meaningless, care→careful/careless, help→helpful/helpless, harm→harmful/harmless, home→homeless, colour→colourful/colourless, use→useful/useless, thank→thankful, peace→peaceful
词尾加
-able
comfort→comfortable, knowledge→knowledgeable, accept→acceptable, respect→respectable
词尾加-ous
danger→dangerous, courage→courageous, humour→humorous
词尾的
-ce变为-t
confidence→confident, difference→different
词尾加-al
music→musical, person→personal, nation→national, education→educational, tradition→traditional
词尾加-ly
friend→friendly, week→weekly, love→lovely
词尾加-en
wood→wooden, wool→woolen
其他常
见变化
energy→energetic, fool→foolish, pleasure→pleasant/pleased, science→scientific
[以重读闭音节结尾的名词变成形容词时,要双写该辅音字母再加-y(如sun→sunny, fun→funny等),以e结尾的名词要去掉e再加-y(如noise→noisy, ice→icy等)]
动词词尾
加-tive/ive
/ative
attract→attractive, talk→talkative, prevent→preventive
2.区分-ed形容词与-ing形容词
解决此类问题有两个切入点:第一,看语境表示的是“令人……”(-ing),还是“感到……”(-ed);第二,看语境说明的是性质特征(-ing),还是感受(-ed)。具体如下:
(1)-ing型形容词主要用于修饰事物,表示事物的性质或特征,常译为“令人……的”;修饰人时,则表示此人具有此性质或特征。
·The story is very interesting.
这个故事很有趣。(故事本身有趣)。
·The man is very interesting.
这个人很有趣。(人本身或人的性格有趣)
(2)-ed型形容词通常用于说明人的感受,常译为“感到……的”,强调人自身的情感波动;修饰事物时,则多修饰smile(微笑)、 feeling(感觉)、 appearance(外貌)、 cry(哭)、 face(面部表情)、 voice(声音)、 mood(情绪)、 look(表情)等表示某人的情感状况的名词。
·He had a pleased smile on his face.
他脸上露出了满意的微笑。(a pleased smile意为“满意的微笑”,指某人因感到满意而露出的微笑)
·He told me the news in a very excited voice.
他以非常激动的声音告诉了我这个消息。(a very excited voice意为“很激动的声音”,指某人因感到激动而发出的声音)
3.形容词转化为副词的规律
类别
例词
形容词+后
缀-ly
clear→clearly, great→greatly, loud→loudly, sudden→suddenly, sincere→sincerely
以辅音字母加-y结尾的形容词,把y变成i再加-ly
happy→happily, heavy→heavily, angry→angrily, lucky→luckily, noisy→noisily
词尾为ble/le的形容词,去掉e,再加-y
terrible→terribly, possible→possibly, gentle→gently, probable→probably, comfortable→comfortably, responsible→responsibly, suitable→suitably
词尾为-ue的形容词,去掉e再加-ly
true→truly
词尾为-ll的形容词,直接加-y
full→fully, dull→dully
词尾为-ic的形容词,加-ally
basic→basically, scientific→scientifically, specific→specifically, automatic→automatically
二、形容词与副词的基本用法
1.形容词和副词的句法功能
词性
功能
例句
形容词
在句中做定语、表语、补语和状语(说明主语的状态、性质和特征等)
Optimistic, she is the sort of lady to spread sunshine to people through her smile. 乐观的她是那种通过微笑把阳光传递给他人的女士。
副词
在句中做状语,修饰动词(短语)、形容词、副词、介词短语和句子等,方位副词可做后置定语、表语或补语
I could't find my way out, so I stayed there all along. 我找不到出去的路,因此我一直待在那里。
2.兼有两种形式的副词
其中一种形式与形容词相同,另一种形式是在形容词后加后缀ly。这两种形式的副词表示的意义不同。
close接近(指距离)—closely仔细地,密切地
free免费—freely自由地,自如地
deep深—deeply深刻地,深入地
hard努力地—hardly几乎不
wide宽阔地—widely广泛地
high高—highly高度地
late晚,迟—lately近来
near邻近—nearly几乎
most最—mostly主要地;绝大多数地
pretty相当地—prettily优美地
[提示] 下列单词以ly结尾,但却是形容词而非副词:lively、 lonely、 lovely、 deadly、 friendly、 ugly、 silly、 likely、 brotherly、 timely等。
3.常用的连接性副词(完形中常考)
though一般用于句末,意为“然而,可是”,表示转折。
meanwhile意为“在此期间”,表示两个动作同时发生。
therefore/thus/consequently意为“因此,所以”,表示结果。
moreover/furthermore/additionally意为“此外”,表承接关系。
besides意为“另外,还有”,表示递进关系。
however意为“然而”,表示让步、转折,常用逗号与句子其他成分隔开。
instead意为“相反”,表示相反的情况。
anyway/anyhow意为“尽管,即使这样”,表示让步。
三、比较级和最高级的用法
高考对形容词和副词比较等级的考查主要体现在两个方面:一是通过标志词than或表比较意义的语境推出用比较级或最高级;二是考查一些固定结构中比较级和最高级的用法。
1.比较级和最高级的构成
(1)规则形式
①单音节以及少数双音节的形容词和副词,在原级后加-er、 -est构成,如clever—cleverer—cleverest。其他特殊变化见下表:
特殊情况
构成方法
例词
以不发音的-e结尾
加-r和-st
brave—braver—bravest
以“辅音字母+y”结尾
变-y为i,再加-er和-est
happy—happier—happiest
以重读闭音节结尾
双写词尾,再加-er和-est
hot—hotter—hottest
②多音节和部分双音节形容词和副词,在原级前加more、 most构成。
active—more active—most active
happily—more happily—most happily
(2)不规则形式
good/well—better—best
far—farther/further—farthest/furthest
bad/ill/badly—worse—worst
2.等级用法的固定句型
(1)同级比较:as+形容词/副词的原级+as,其否定形式是“not as/so+形容词/副词的原级+as”。
(2)比较级结构:形容词/副词的比较级+than; more/less+多音节或某些双音节的形容词或副词+than。常见的修饰比较级的词有any、 much、 even、 far、 by far、 a lot、 a great deal等。
·The book is far more interesting than the books I have ever read.
这本书比我以前读的书有趣多了。
(3)最高级结构: the+形容词的最高级(+名词)+比较范围(in/of/among短语);one of the+形容词的最高级+名词复数。常用来修饰最高级的词有by far、almost以及序数词等。
·Raymond's parents wanted him to have the best possible education.
雷蒙德的父母想让他接受最好的教育。
3.比较级的常用句型
(1)“比较级+and+比较级”或“more and more+原级”表示“越来越……”。
·Holiday flight tickets are getting less and less expensive.
假期的机票越来越便宜了。
(2)“the+比较级 ..., the+比较级 ...”,表示“越……,越……”。
·The more you listen and read, the better you write and speak.
你听得越多、读得越多,你的写作和口语就越好。
(3)“the+比较级+of (the)+名词/代词”,表示“(两者中)较……的”。
·Of the two cameras, I would prefer the smaller one, which is very easy for me to carry.
这两个照相机,我喜欢较小的一个,它容易携带。
4.比较级形式表达最高级的含义
(1)“否定词语+比较级”或“否定词语+such/so ... as”结构表示最高级含义。
·Your story is perfect; I've never heard a better one before.
你的故事太完美了,我从来没有听过比这更好听的故事。
(2)比较级在以下几种结构中均表示最高级含义:
①比较级+than+any other+单数名词;
②比较级+than+all the other+复数名词;
③比较级+than+any of the other+复数名词。
·The Yangtze River is longer than any other river/than all the other rivers/than any of the other rivers in China.
长江比中国的其他任何一条河都长。
5.倍数表达法
常见的倍数表达句型主要有:
(1)A is+倍数+比较级+than+B
(2)A is+倍数+as+原级+as+B
(3)A is+倍数+the+名词(size、 length、 height等)+of+B
(4)the+名词(size、 length、 height等)+of A+is+倍数+that+of+B
(5)A is+倍数+what引导的名词性从句
·Smoking is harmful to people's health, killing seven times more people each year than traffic accidents.
吸烟有害健康,每年因抽烟而丧命的人比死于交通事故的多7倍。
【专题训练】
1
阅读下面材料,在空白处填入适当的内容(1个单词)或括号内单词的正确形式。
English perfectly shows the “network effects” of a global tongue: the more people use it, the more useful it is. Parents expect their children 1. (master)English, which is encouraging the 2. (grow)of private schooling. Education authorities are switching to English medium, in part to control the outflow(外流) of children into the private sector.
Teaching children in English is fine if that is 3. they speak at home and their parents are fluent 4. it. But that is not 5. case in most public and low-cost private schools. Children are taught in a language they don’t understand by teachers 6. English is poor. The children learn neither English nor anything else.
Research shows that children learn 7. (much)when they are taught in their mother tongue than they do when they are taught in any other language. In a study of children in 12 schools in Cameroon last month, those taught in Kom 8. (do)better than those taught in English in all subjects.
English should be an important subject at school, but not 9. (necessary)the language of instruction. Rather than switching to English-medium teaching, governments fearful of 10. (lose) custom (光顾) to the private sector should look at the many possible ways of improving public schools.
【答案】
1. to master
2. growth
3. what
4. in
5. the
6. whose
7. more
8. did
9. necessarily
10. losing
【分析】
这是一篇议论文。短文阐述了儿童教学宜采用母语,而非英语。
1. 考查动词不定式。expect sb to do sth “期望某人做某事”为固定短语。故填 to master。
2. 考查名词。 the +名词+of...“。。。。。。。的”。故填growth。
3. 考查连接代词。分析句子可知,is后接表语从句。在表语从句中,what作speak的宾语。故填 what。
4. 考查介词。be fluent in“在......方面流利”为固定短语。故填in。
5. 考查冠词。this is not the case“情况不是这样”为固定短语。故填the。
6. 考查关系代词。分析句子可知,teachers 为先行词,在后面的定语从句中作定语,所以关系代词为whose。故填whose。
7. 考查形容词比较级。由“than”可知,空处应填much的比较级more。故填more。
8. 考查一般过去时。由“last month”可知,本句为一般过去时。所以空处填did。故填did 。
9. 考查副词。necessarily为副词修饰整个句子。故填necessarily。
10. 考查动名词。of 为介词后接动名词作宾语。故填losing。
2
阅读下面短文,在空白处填入1个适当的单词或括号内单词的正确形式。
Pinyin is a successful tool, which 11. (teach) in China to school kids. It is not merely used by westerners like us. It has proved to be a useful tool for Chinese people 12. (they) to learn standard pronunciation in their early education.
The first step is to learn how 13. (pronounce) each letter in pinyin correctly and the meaning of the tone markers. Then you have to do 14. (drill) as many as you can. Turn that into a game. It can be 15. (much) fun than you would expect. Start 16. single syllables and do that a lot and then syllable pairs. Slowly move on to larger groups. Understand the initial, final and the tones.
But most importantly, 17. you need is good feedback. You’d better have someone that can correct your mistakes immediately.
Find a native Chinese, 18. can listen to you and correct you. If you take Chinese classes, the teacher will 19. (probable) have you do drills every class. Do this very seriously.
If you are self-studying, try to meet native Chinese people and ask them to give you some feedback. Otherwise, try to be self-critical and listen very carefully. Good 20. (listen) is more than 50% of what it takes to pronounce correctly.
【答案】
11. is taught
12. themselves
13. to pronounce
14. drills
15. more
16. with
17. what
18. who
19. probably
20. listening
【分析】
这是一篇说明文。短文就如何学习好中国的拼音提出了一些建议。
11. 考查一般现在时的被动语态。分析句子可知,tool为先行词,在后面的非限制性定语从句中作主语,且与谓语teach为被动。因为本句在介绍“拼音”,所以本句为一般现在时。故填is taught 。
12. 考查反身代词。分析句子可知,拼音已被证明是中国人在早期教育中学习标准发音的有用工具。所以Chinese people 与they的反身代词为同位关系,所以填反身代词themselves。故填themselves 。
13. 考查动词不定式。how to do sth 在句中作 learn的宾语。故填to pronounce。
14. 考查名词复数。drill为可数名词,由“as many as”可知,应填drill的复数。故填drills 。
15. 考查形容词比较级。由“than”可知,应填much的比较级more。故填 more 。
16. 考查介词。start with “以......开始”为固定短语且符合句意。故填with。
17. 考查连接代词。分析句子可知,本句为主语从句,主语为we,谓语为need,所以用what作need的宾语。what在名词性从句中一定做成分,而且常做主语、宾语、表语或者定语。故填what。
18. 考查关系代词。分析句子可知,a native Chinese为先行词,在后面的非限制性定语从句中作主语。所以关系代词为who。故填who 。
19. 考查副词。probably为副词修饰动词have。故填probably。
20. 考查名词。Good为形容词修饰名词listening。故填listening。
3
阅读下面短文,在空白处填入1个适当的单词或括号内单词的正确形式。
Have you ever met anyone of your age from America? Do you think you would have a lot 21. common with the middle school students there?
In fact, there are lots of 22. (different). For example, classes in American schools are 23. (small) than ours. Most classes in America have no more than 30 students. Most students in the US don’t wear school uniforms, and they never do group exercises each day the way we do. 24. we do exercises in the morning together will make them surprised.
In fact, Chinese students and American students have very different lives.What’s the first thing you think about when you get up in the morning? It’s 25. (probable) your lessons at school. You may wonder26. you have finished your homework. Chinese students are always under lots of pressure both at home 27. at school. They study hard at night, and sometimes even on weekends because exams are very important to them.
For Chinese students, school is life, but not for American students. They don’t have to worry about passing exams all the time, so they can spend time in and out of school 28. (do) things they enjoy. Students do different things for fun. Playing sports, making music and surfing the website are all their favorite activities. Many American teachers think that 29. (study) hard isn’t enough to make good students. They encourage students 30. (try) lots of different things.
【答案】
21. in
22. differences
23. smaller
24. That
25. probably
26. if/whether
27. and
28. doing
29. studying
30. to try
【分析】
这是一篇说明文。文章比较了美国学生和中国学生的不同之处。
21. 考查介词。句意:你认为你会和那里的中学生有很多共同之处吗?短语have sth. in common“在……方面有共同点”。故填in。
22. 考查名词的数。句意:事实上,有很多不同之处。本句为there be句型,缺少名词做主语,且由lots of修饰故填名词复数形式differences。
23. 考查形容词比较级。句意:事实上,例如,美国学校的班级比我们的小。它们有很多不同之处。根据下文than可知应填形容词比较级smaller。
24. 考查连接词。句意:我们早上一起做练习会让他们感到惊讶。本句为主语从句,从句中不缺少成分,且位于句首,故填That。
25. 考查副词。句意:可能是你在学校上的课。本句中副词做状语修饰句子,故填probably。
26. 考查连接词。句意:你可能想知道你是否完成了家庭作业。从句中不缺少任何成分,由此可断定用that/if/whether,结合句意可知,需用表达“是否”意思的连接词,that无意义,因此断定用if/whether。
27. 考查固定短语。句意:中国学生在家里和学校总是承受着很大的压力。短语both…and…“两者都……”,故填and。
28. 考查非谓语动词。句意:他们不必一直担心通过考试,所以他们可以花时间在学校内外做他们喜欢的事情。短语spend time doing sth.“花费时间做某事”,故填doing。
29. 考查非谓语动词。句意:许多美国老师认为努力学习不足以成为好学生。本句为宾语从句,从句中需要动名词短语做主语,故填studying。
30. 考查非谓语动词。句意:他们鼓励学生尝试许多不同的东西。短语encourage sb. to do sth.“鼓励某人做某事”后跟不定式,故填to try。
4
阅读下面短文,在空白处填入1个适当的单词或括号内单词的正确形式。
Three-quarters of the world's coffee farms destroy forest habitat to grow coffee in the sun and usually use harmful pesticides(杀虫剂) and 31. (chemical) that poison the environment. When forests disappear, migratory (迁徙的)songbirds disappear, too. In order to deal with increasing population and habitat 32. (lose),Smithsonian scientists created the Bird Friendly certification (证书).
Bird Friendly coffees are shade-grown, meaning the coffee is planted under trees, rather than on the land that 33. (clear) of all other plants. Coffee experts say shade-grown coffees taste 34. (good), because the beans ripen slower than coffee grown in the full sun, 35. (result) in a richer, more complex flavor (味道). Bird Friendly certified coffees grow under bio-diverse shade that provides habitat for migratory songbirds and other wildlife, stores carbon 36. fights climate change. Bird Friendly coffees are also certified organic, meaning they are grown without pesticides, 37. is better for people and for the planet.
Bird Friendly producers can also earn more for their crops. The wood and fruit trees on shade coffee farms provide additional income 38. farmers. Every cup of Bird Friendly coffee bought rewards these farmers with a little more money for taking good care of the environment and encourages them to continue 39. (protect) Bird Friendly habitat.
You can buy Bird Friendly certified coffees throughout the world and protect wildlife and habitat with every cup. Find a store or cafe near you, or better yet, have it 40. (deliver) to your door when you order online.
【答案】
31. chemicals
32. loss
33. has been cleared/is cleared
34. better
35. resulting
36. and
37. which
38. for
39. protecting/to protect
40. delivered
【分析】
本文是一篇说明文。文章介绍史密森学会的科学家创造的the Bird Friendly认证。这主要是为了应对鸟类增长的人口和栖息地的丧失。
31. 考查名词复数。句意:通常使用有害的杀虫剂和毒害环境的化学品。结合句意可知此处用名词复数,故答案为chemicals。
32. 考查名词。句意:为了应对增长的人口和栖息地的丧失,史密森学会的科学家创造了the Bird Friendly certification。结合句意可知此处用名词,lose的名词是“loss”,故答案为loss。
33. 考查时态和语态。句意:适合鸟类生长的咖啡是在树荫下种植的,这意味着咖啡种植在树下,而不是种植在已经清除了所有其他植物的土地上。结合句意可知此处用一般现在时态或现在完成时态的被动语态,且主语是land,单数第三人称,故答案为has been cleared/is cleared。
34. 考查比较级。句意:咖啡专家说,在阴凉处种植的咖啡味道更好,因为咖啡豆比在阳光下生长的咖啡成熟得慢,因此味道更丰富、更复杂。根据than可知此处用形容词的比较级,故答案为better。
35. 考查现在分词。句意:咖啡专家说,在阴凉处种植的咖啡味道更好,因为咖啡豆比在阳光下生长的咖啡成熟得慢,因此味道更丰富、更复杂。此处是现在分词作自然的结果状语,故答案为resulting。
36. 考查并列连词。句意:经过鸟类友好认证的咖啡生长在生物多样性的树荫下,为候鸟和其他野生动物提供栖息地,储存碳,对抗气候变化。此处是并列关系,故答案为and。
37. 考查非限制性定语从句。句意:对鸟类无害的咖啡也被认证为有机咖啡,这意味着它们在种植过程中不使用杀虫剂,这对人类和地球都有好处。此处是整个句子做先行词,在后面的非限制性定语从句中作主语,故答案为which。
38. 考查固定搭配。句意:树荫下的咖啡农场里的树木和果树为农民提供了额外的收入。固定搭配:provide sb. with sth./provide sth. for sb.“提供给某人某物”。故答案为for。
39. 考查固定搭配。句意:鼓励他们继续保护鸟类的栖息地。固定搭配:continue to do/doing sth.“继续做某事”,故答案为protecting/to protect。
40. 考查过去分词。句意:在你附近找一家商店或咖啡馆,或者更好的是,当你在网上订购时,把它送到你的门口。固定结构:have +宾语+宾语补足语,此处it 和deliver之间是被动关系,是过去分词作宾语补足语,故答案为delivered。
5
阅读下面短文,在空白处填入1个适当的单词或括号内单词的正确形式。
Many great people in the world devote themselves to 41. (improve) society in their own ways. For example, Jane Goodall, a woman from Britain, would rather spend time studying chimps in the wild in Africa than 42. (lead) a comfortable life. For 40 years she 43. (be) outspoken about making the rest of the world understand and respect the life of chimps, Lin Qiaozhi, a specialist in women's diseases, is another woman who has made great 44. (achieve). There was story after story of no matter 45. tired after a day's work, she went late at night to deliver a baby for a poor family. It was because of her hard work and great consideration to her patients that hundreds of babies 46. (deliver) safely by her. 47. third example is Yuan Longping, the first agricultural pioneer in the world 48. (grow) super hybrid rice. Using his hybrid rice, farmers can produce harvests twice as large as before. Therefore, now the UN has more tools in the battle to rid the world 49. hunger. In short, so 50. (impress) is their work that they all deserve praising and learning from.
【答案】
41. improving
42. lead
43. has been
44. achievements
45. how
46. were delivered
47. A
48. to grow
49. of
50. impressive
【分析】
本文是一篇说明文,介绍了世界上几位致力于改善社会的伟大人物。
41. 考查非谓语动词。句意:世界上许多伟大的人都以自己的方式致力于改善社会。devote oneself to doing表示“致力于做某事”,故填improving。
42. 考查固定句式。句意:一位来自于英国的女性简·古道尔宁愿花时间在非洲野外研究黑猩猩,也不愿过舒适的生活。would rather do A than do B表示“宁愿做A也不愿做B”,故填lead。
43. 考查时态。句意:40年来,她一直直言不讳地说要让世界其他地方理解和尊重黑猩猩。根据时间状语“For 40 years”可知用现在完成时,故填has been。
44. 考查名词。句意:妇科病专家林巧芝是另一位取得巨大成就的女性。作动词made的宾语用名词,make achievements表示“取得成就”,故填achievements。
45. 考查让步状语从句。句意:有一个又一个故事讲述一天的工作后不管多累,她还要深夜去给贫穷的家庭接生。no matter how+adj表示“不管多么……”,故填how。
46. 考查时态语态。句意:正是由于她的辛勤工作和对病人的关怀,数百名婴儿才得以安全分娩。事情发生在过去,babies 与deliver之间是被动关系,所以用一般过去时的被动语态,故填were delivered。
47. 考查冠词。句意:第三个例子是袁隆平,世界上第一个种植超级杂交水稻的农业先驱。a+序数词表示“又一、再”,故填A。
48. 考查不定式。句意同上,当被修饰词前有序数词修饰时,用不定式作后置定语,故填to grow。
49. 考查固定短语。句意:因此,现在联合国在消除世界饥饿的斗争中有了更多的方法。rid...of…表示“去除、让……摆脱……”,故填of。
50. 考查形容词。句意:简而言之,他们的工作令人印象深刻,值得表扬和学习。作is的表语用形容词,故填impressive。
6
阅读下面短文,在空白处填入1个适当的单词或括号内单词的正确形式。
Traditional earthen buildings
Listed as a World Cultural Heritage in 2008, tulou or earthen buildings are unique rural dwellings ( 住宅) in the 51. (mountain) area in east China's Fujian Province. The buildings 52. (appear) in the Song and Yuan dynasties, and took 53. (they) current shapes in the Ming and Qing dynasties. Some of the Hakka and Hoklo people still live in the tulou. The buildings were 54. (original) for Hakka families to live together and defend 55. the invaders. They evolved from local mountain camps, most of 56. took a circular structure. Most of the earthen buildings have been developed since it was put on the List, and the number of tourists 57. (rise)dramatically. Lin Jianwen is currently the sixth generation owner of Zhencheng Building 58. (build) in 1912. Lin went back home and inherited the building, turning it into a homestay hotel. In peak time, there are 200 people from 27 families 59. (live) in it. He runs 60. business with his family and takes good care of the visitors. Welcoming tourists from all over the world makes Lin's life more colorful in the village.
【答案】
51. mountainous
52. appeared
53. their
54. originally
55. against
56. which
57. has risen
58. built
59. living
60. the
【分析】
这是一篇说明文。文章介绍了在2008年被收录到世界文化遗产的福建土楼。文章还介绍了福建土楼的历史、以往的功能等。同时,还通过例子介绍了福建土楼现今作为民宿发展的这一经济作用。
51. 考查形容词。句意:2008年被列为世界文化遗产的土楼建筑,是中国东部福建省山区独一无二的农村住宅。分析句子可知,area为名词,意为“区域;地区”,因此需形容词在前作定语对其进行修饰。故填mountainous。
52. 考查动词时态。句意:这些建筑出现在宋元时期,定形在明清时期。分析句子可知,宋元时期为过去的时间点,发生在过去时间点的事情用一般过去时即可。故填appeared。
53. 考查物主代词。句意:这些建筑出现在宋元时期,定形在明清时期。分析句子可知,下文current shapes为名词短语,此处应天形容词性物主代词。故填their。
54. 考查副词。句意:这些建筑最初是为了客家人的共同居住和抵御侵略者而建造的。分析句子可知,修饰动词live together和defend against时应使用副词形式,故填originally。
55. 考查固定搭配。句意:这些建筑最初是为了客家人的共同居住和抵御侵略者而建造的。分析句子可知,此处为固定词组defend against,意为“保卫;抵抗;抵御;防御”。故填against。
56. 考查关系代词。句意:它们时从当地的山区营地演变而来的,其中大多数都采取了圆形结构。分析句子可知,此句为非限制性定语从句,且是of+关系代词的结构。先行词camps为物,从句中缺少主语成分,因此需使用which在从句中作主语。故填which。
57. 考查动词时态。句意:大部分土楼在被列入名录以后发展起来,游客数量急剧上升。分析句子可知,since引导时间状语从句时,主句一般使用现在完成时,从句使用一般过去时,表示从“开始”被列入名录以来,土楼的发展和游客数量的上升在持续。且句中and需连接时态、语态一直的词语,前句中使用了现在完成时,空处也应使用现在完成时。the number of+名词复数形式时,其谓语要用三单形式,故填has risen。
58. 考查非谓语。句意:林健文是1912年建成的镇城土楼的第六代业主。分析句子可知,Zhencheng Building和build之间是逻辑上的动宾关系,故用过去分词作后置定语。故填built。
59. 考查非谓语。句意:在高峰时期,一共有来自27个家庭的200口人住在这里。分析句子可知,本句已经存在谓语动词且句中没有连词,因此需使用live作非谓语动词。live与逻辑主语people and families之间是主谓关系,故填living。
60. 考查定冠词。句意:他和他的家人一起做生意,并且把客人们都照顾的很好。后文中的business指代的是前文中出现的a homestay hotel民宿生意,前文中出现过的内容,后文再次出现时应使用定冠词the。故填the。
7
阅读下面短文,在空白处填入1个适当的单词或括号内单词的正确形式。
Red envelopes have played 61. important part in Chinese New Year for as long as anyone can remember. So what’s the story behind the red envelopes during Chinese New Year?
One popular story 62. (date) back to the Qin Dynasty, when the elderly would thread coins onto a red string. This money 63. (call) yasui qian in Chinese, meaning “ money protecting oneself from evil spirits ” , and was believed to protect elder people from sickness and 64. (die). As the printing press became more common, the yasui qian was replaced 65. red envelopes.
Another legend tells of a village 66. a demon (恶魔)would terrorize children at night. It was believed that the demon would touch the children’s heads while they were asleep, 67. (cause) serious illness. From there, a theory emerged that when they prayed, the god would send eight fairies to protect the child. The fairies would disguise(伪装) 68. (they) as eight coins and hide under the child’s pillow. When the demon got close, the coins would begin to shine very 69. (bright) , blinding the demon. Word began to spread and the villagers started giving red envelopes 70. (fill) with coins to each other to put under their pillows at night. As time passed, red envelopes became a way to bring good luck and prosperity to the receiver.
【答案】
61. an
62. dates
63. was called
64. death
65. with
66. where
67. causing
68. themselves
69. brightly
70. filled
【分析】
这是一篇说明文。主要介绍了红包的来历。
61. 考查冠词。part是可数名词单数形式,且important 的发音以元音音素开头,play an important part in... 意为“在……中发挥重要作用”。故填an。
62. 考查时态。date back to意为“始于(某时期),追溯到……年代”,根据上下文可知,该短语常用一般现在时,没有被动语态和进行时。故填dates。
63. 考查时态和语态。根据下文中的 “ and was believed o protect elder people ”可知,空处应用一般过去时;This money和call之间是被动关系,故用被动语态。故填was called。
64. 考查名词。根据空前的名词sickness和and可知,death与名词sickness是并列的关系,应填名词形式。故填death。
65. 考查介词。此处为“replace A with B ”结构的被动形式,意为“用B替换A”。故填with。
66. 考查定语从句。分析句子结构可知,空处引导定语从句,修饰先行词 a village,它是表示地点的名词,且定语从句中缺少地点状语,所以要且关系副词引导该从句,故填 where。
67. 考查非谓语动词。句意:人们相信恶魔会在孩子们睡着的时候摸他们的头,结果引起严重的疾病。根椐语境可知,此处是表示顺理成章的结果,应用动词-ing形式作结果状语。故填causing。
68. 考查代词。此处指仙女们把自己伪装成八个硬币。当主语和宾语是同一个人或物时,宾语要用其反身代词作宾语。故填themselves。
69. 考查副词。根据空前的动词shine和very可知,此处应用副词brightly修饰动词shine。故填brightly。
70. 考查非谓语动词。red envelopes与fill之间为逻辑上的动宾关系,意思是“被装满了硬币的信封”,所以应用动词-ed形式作后置定语。故填filled。
8
阅读下面短文,在空白处填入1个适当的单词或括号内单词的正确形式。
The Wandering Earth is a Chinese science fiction movie, 71. is based on the novel of 72. same name by Liu Cixin, and was released on February 5, 2019, the Chinese New Year’s Day.
After learning the sun is dying out, people all around the world feel 73. (frighten),
so they build giant planet thrusters (星球推进器) 74. ( move ) the earth out of its orbit and sail 75. to a new star system. The 2500 years’ journey comes with unexpected dangers, but in order to save humanity, a group of young people come out bravely and fight hard for everyone’s 76. (survive).
We 77. (impress) to see the theme of this film. It doesn’t particularly show somebody’s ability to save our world 78. shows all the human beings are working together, 79. (spare) no effort to save this world.
The Wandering Earth is seen by people as the dawn(开端) of Chinese science fiction movies. It means that China’s sci-fi movies have 80. (official) set sail.
【答案】
71. which
72. the
73. frightened
74. to move
75. it
76. survival
77. are impressed
78. but
79. sparing
80. officially
【分析】
这是一篇说明文。文章介绍了《流浪地球》这部电影的主要内容和意义。
71. 考查非限制性定语从句。___1___ is based on the novel of ___2___ same name by Liu Cixin是非限制性定语从句,修饰a Chinese science fiction movie,引导词在从句中作主语,指物,应用关系代词which引导该从句,故填which。
72. 考查冠词。句意:《流浪地球》是一部中国科幻电影,改编自刘慈欣的同名小说。same常和定冠词the连用,故填the。
73. 考查形容词。句意:在得知太阳正在消失后,世界各地的人们都感到很害怕。feel是系动词,后面接形容词作表语。表示“(人)害怕的”,应用frightened。故填frightened。
74. 考查非谓语动词。句意:所以他们建造了巨大的行星推进器,把地球从轨道上移开,把它带到一个新的恒星系统。___4___ ( move ) the earth out of its orbit and sail ___5___ to a new star system.是“人们建造行星推进器”的目的,表目的,用动词不定式。故填to move。
75. 考查代词。句意:所以他们建造了巨大的行星推进器,把地球从轨道上移开,把它带到一个新的恒星系统。该空作sail的宾语,指代the earth,应用it。故填it。
76. 考查名词。everyone’s ___6___ (survive)作介词for的宾语,应用名词。且空前有everyone’s(所有人的)修饰。故填survival。
77. 考查时态和被动语态。该空作谓语。impress意为“给……留下印象”,主语we和impress之间是被动关系,该句用被动语态。且根据上下文,该句应用一般现在时态。故填are impressed。
78. 考查固定搭配。句意:它并没有特别显示某个人拯救世界的能力,而是显示了所有人都在一起努力,不遗余力地挽救这个世界。not…but…表示“不是……而是……”,是固定搭配。故填but。
79. 考查非谓语动词。___9___ (spare) no effort to save this world是状语,主语all the human beings和spare no efforts之间是主动关系,应用现在分词。故填sparing。
80. 考查副词。句意:《流浪地球》被人们视为中国科幻电影的开山之作。这意味着中国的科幻电影已经正式启航。该空修饰动词短语set sail,应用副词。故填officially。
相关试卷
这是一份【热点题型】2024高考英语二轮专题训练之题型归纳+演变 专题02 高频语法之形容词、副词与语法填空试卷,文件包含专题02高频语法之形容词副词与语法填空原卷版docx、专题02高频语法之形容词副词与语法填空解析版docx等2份试卷配套教学资源,其中试卷共46页, 欢迎下载使用。
这是一份新高考英语二轮复习题型专练05 高频语法之并列句、状语从句、特殊结构与语法填空(含解析),共21页。
这是一份新高考英语二轮复习题型专练04 高频语法之非谓语动词与语法填空(含解析),共18页。

