福建省厦门市第一中学2023-2024学年高二生物上学期开学考试试题(Word版附解析)
展开厦门一中2023-2024学年高二(上)学期开学考生物试卷
本试卷分第1卷(选择题)和第II卷(非选择题)两部分。第I卷1-5页,第II卷6-8页,共8页。满分100分,考试时间75分钟。
第I卷
一、选择题,本卷共25题,每题2分,共50分,在下列各题的四个选项中,只有一个选项是正确的。请将答案填涂在答题卡上。
1. 在检测某种生物的个体组织时,发现该组织细胞内的水分减少,多种酶的催化效率降低,那么该个体的组织细胞最可能出现的变化还有( )
A. 呼吸速率减慢,细胞核体积减小
B. 细胞膜上的糖蛋白减少,细胞间的黏着性降低
C. 细胞膜通透性改变,物质运输能力降低
D. 能继续分化,具有发育成完整个体的潜能
2. 研究发现,在能量稀缺情况下,抑制Ark5酶的活性,癌细胞仍能无限制增殖,但最终却因缺乏足够能量供应而死亡,据此可知,Ark5酶能够( )
A. 降低癌细胞的代谢速率
B. 减少癌细胞的营养供应
C. 确保癌细胞的代谢能量需求
D. 促进细胞分裂相关蛋白的表达
3. 某小组进行观察洋葱根尖分生组织细胞有丝分裂的实验,下列关于该实验叙述正确的是( )
A. 盐酸和酒精混合液主要起固定作用
B. 显微镜下绝大多数细胞中能观察到染色体
C. 观察到分裂末期细胞内细胞板向四周扩展形成新细胞壁
D. 细胞内染色体的存在状态可作为判断有丝分裂各时期的依据
4. 豌豆的高茎D对矮茎d显性,现有高茎植株进行自花传粉,下列叙述错误的是( )
A. 后代可能出现3∶1的性状分离比
B. 后代可能没有性状分离,全为高茎类型
C. 后代可能出现1∶1的性状分离比
D. 后代的基因型组成可能是DD、Dd、dd
5. 下列各项描述错误的是( )
A. 孟德尔和摩尔根在各自的研究中都使用了假说-演绎法
B. 性状分离比的模拟实验中,两种颜色的球代表两种不同的配子
C. 两对相对性状的遗传实验中,孟德尔预测F1个体测交后代之比为1:1:1:1,属于演绎推理
D. 基因型为AaBb的个体正常产生配子,含显性基因的配子数与不含显性基因的配子数之比为3:1
6. 南瓜的颜色和形状分别由1对等位基因控制且独立遗传,现有纯种白色盘状南瓜与黄色球状南瓜杂交,F1全为白色盘状南瓜,F1自交得F2,F2中杂合的白色球状南瓜有252株,则纯合的黄色盘状南瓜可能有多少株( )
A. 42 B. 84 C. 126 D. 252
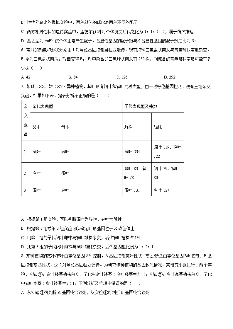
7. 某雌(XX)雄(XY)异株植物,其叶形有阔叶和窄叶两种类型,由一对等位基因控制.现有三组杂交实验,结果如下表.据表分析不正确的是( )
杂交组合
亲代表现型
子代表现型及株数
父本
母本
雌株
雄株
1
阔叶
阔叶
阔叶234
阔叶119、窄叶122
2
窄叶
阔叶
阔叶83、窄叶78
阔叶79、窄叶80
3
阔叶
窄叶
阔叶131
窄叶127
A. 根据第1组实验,可以判断阔叶为显性,窄叶为隐性
B. 根据第1组或第3组实验可以确定叶形基因位于X染色体上
C. 用第1组的子代阔叶雌株与窄叶雄株杂交,后代窄叶植株占1/4
D. 用第3组的子代阔叶雌株与阔叶雄株杂交,后代基因型比例为1:2:1
8. 某种植物的宽叶/窄叶由等位基因A/a控制,A基因控制宽叶性状:高茎/矮茎由等位基因B/b控制,B基因控制高茎性状。这2对等位基因独立遗传。为研究该种植物的基因致死情况,某研究小组进行了两个实验,实验①:宽叶矮茎植株自交,子代中宽叶矮茎∶窄叶矮茎=2∶1;实验②:窄叶高茎植株自交,子代中窄叶高茎∶窄叶矮茎=2∶1。下列分析及推理中错误的是( )
A. 从实验①可判断A基因纯合致死,从实验②可判断B基因纯合致死
B. 实验①中亲本的基因型为Aabb,子代中宽叶矮茎的基因型也为Aabb
C. 若发现该种植物中某个植株表现为宽叶高茎,则其基因型为AaBb
D. 将宽叶高茎植株进行自交,所获得子代植株中纯合子所占比例为1/4
9. 人的某条染色体上A、B、C三个基因紧密排列,不发生互换。这三个基因各有上百个等位基因(例如:A1~An均为A的等位基因)。父母及孩子的基因组成如下表。下列叙述正确的是( )
父亲
母亲
儿子
女儿
基因组成
A23A25B7B35C2C4
A3A24B8B44C5C9
A24A25B7B8C4C5
A3A23B35B44C2C9
A. 基因A、B、C的遗传方式是伴X染色体遗传
B. 母亲其中一条染色体上基因组成是A3B44C9
C. 基因A与基因B的遗传符合基因的自由组合定律
D. 若此夫妻第3个孩子的A基因组成为A23A24,则其C基因组成为C4C5
10. 下列关于DNA分子和染色体数目的叙述,正确的是( )
A. 细胞分裂间期,细胞中染色体数目因DNA复制而加倍
B. 有丝分裂后期细胞中DNA分子数目因染色体着丝点分裂而加倍
C. 减数第一次分裂后,细胞中染色体数目因同源染色体分离而减半
D. 减数第二次分裂过程中,细胞中染色体与DNA分子数目始终不变
11. 下列关于DNA、基因、染色体的叙达,正确的是( )
A. 基因存在于细胞核或拟核中
B. 基因在染色体上呈线性排列
C. 染色体是人体细胞中DNA的唯一载体
D. DNA上所有的碱基排列都代表遗传信息
12. 下图表示某动物精原细胞中的1对同源染色体在减数分裂过程中,发生了互换,形成了①~④所示的4个精细胞。这4个精细胞中,来自同一个次级精母细胞的是( )
A. ①、②;③、④ B. ①、③
C. ①、④;②、③ D. ②、④
13. 如图所示为甲、乙两种遗传病的家族系谱图(Ⅱ-1不携带任何致病基因)。下列叙述错误的是( )
A. 甲病为常染色体上的显性遗传,乙病为X染色体上的隐性遗传
B. 若Ⅲ-1与Ⅲ-5结婚,生患病男孩的概率为1/4
C. 若Ⅲ-1与Ⅲ-4结婚,生两病兼患孩子的概率为1/12
D. 若Ⅲ-1与Ⅲ-4结婚,后代中只患甲病的概率为7/12
14. 下列关于“噬菌体侵染细菌的实验”的叙述,正确的是( )
A. 分别用含有放射性同位素35S和放射性同位素32P的培养基培养噬菌体
B. 分别用35S和32P标记的噬菌体侵染未被标记的大肠杆菌,进行长时间的保温培养
C. 用35S标记噬菌体的侵染实验中,沉淀物存在少量放射性可能是搅拌不充分所致
D. 32P、35S标记的噬菌体侵染实验分别说明DNA是遗传物质、蛋白质不是遗传物质
15. 某生物的碱基组成是:嘌呤总数60%,嘧啶总数40%。它不可能是( )
A. 棉花 B. 蓝细菌 C. 噬菌体 D. 烟草花叶病毒
16. 下图为真核细胞中某段DNA复制过程的模式图,下列叙述正确的是( )
A. 酶②能使配对的碱基之间形成氢键
B. 图中仅能体现出半保留复制的特点
C. 复制完成后,甲、乙在有丝分裂后期或减数第一次分裂后期分开
D. 该DNA复制3次,含最初母链的DNA占全部子代DNA的1/4
17. 同一物种的两类细胞各产生一种分泌蛋白,组成这两种蛋白质的各种氨基酸含量相同,但排列顺序不同,其原因是参与这两种蛋白质合成的( )
A. tRNA种类不同 B. mRNA碱基序列不同
C. 核糖体成分不同 D. 同一密码子所决定的氨基酸不同
18. 叠氮脱氧胸苷(AZT)可与逆转录酶结合并抑制其功能。下列过程可直接被AZT阻断的是( )
A. 复制 B. 转录 C. 翻译 D. 逆转录
19. 快速分裂的癌细胞内会积累较高浓度的乳酸。研究发现,乳酸与锌离子结合可以抑制蛋白甲的活性,甲活性下降导致蛋白乙的SUMO化修饰加强,进而加快有丝分裂后期的进程。下列叙述正确的是( )
A. 乳酸可以促进DNA的复制
B. 较高浓度乳酸可以抑制细胞的有丝分裂
C. 癌细胞通过无氧呼吸在线粒体中产生大量乳酸
D. 敲除蛋白甲基因可升高细胞内蛋白乙的SUMO化水平
20. 生物体内的基因重组
A. 能够产生新的基因
B. 发生在受精作用过程中
C. 是生物变异的根本来源
D. 在同源染色体之间可发生
21. 用基因型为AaBb(两对基因在两对同源染色体上)水稻植株的花药培养出来的单倍体植株,经染色体加倍,可培育出纯合子植株的种数是
A. 2种 B. 4种 C. 6种 D. 8种
22. 人体内一些正常或异常细胞脱落破碎后,其DNA会以游离的形式存在于血液中,称为cfDNA;胚胎在发育过程中也会有细胞脱落破碎,其DNA进入孕妇血液中,称为cffDNA。近几年,结合DNA测序技术,cfDNA和cffDNA在临床上得到了广泛应用。下列说法错误的是( )
A. 可通过检测cfDNA中的相关基因进行癌症的筛查
B. 提取cfDNA进行基因修改后直接输回血液可用于治疗遗传病
C. 孕妇血液中cffDNA可能来自于脱落后破碎的胎盘细胞
D. 孕妇血液中cffDNA可以用于某些遗传病的产前诊断
23. 不同物种体内会存在相同功能的蛋白质,编码该类蛋白质的DNA序列以大致恒定的速率发生变异。猩猩、大猩猩、黑猩猩和人体内编码某种蛋白质的同源DNA序列比对结果如下表,表中数据表示DNA序列比对碱基相同的百分率。( )
大猩猩
黑猩猩
人
猩猩
96.61%
96.58%
96.70%
大猩猩
98.18%
98.31%
黑猩猩
98.44%
下列叙述错误的是( )
A. 表中数据为生物进化提供了分子水平的证据
B. 猩猩出现的时间早于大猩猩、黑猩猩
C. 人类、黑猩猩、大猩猩和猩猩具有共同的祖先
D. 黑猩猩和大猩猩的亲缘关系比黑猩猩与猩猩的亲缘关系远
24. 在一个种群中随机抽出一定数量的个体,其中基因型为BB的个体占18%,基因型为Bb的个体占78%、基因型为bb的个体占4%,那么基因B和b的频率分别是( )
A. 18%、82% B. 36%、64%
C. 57%、43% D. 92%、8%
25. 下列叙述中,能支持将线粒体用于生物进化研究的是( )
A. 线粒体基因遗传时遵循孟德尔定律
B. 线粒体DNA复制时可能发生突变
C. 线粒体存在于各地质年代生物细胞中
D. 线粒体通过有丝分裂的方式进行增殖
第II卷
二、非选择题,本卷为非选择题,共5题,共50分。请将答案写在答题卷上。
26. 如图分别表示某二倍体雌性动物((2n=4))体内细胞正常分裂过程中不同时期细胞内染色体、染色单体和DNA含量的关系,以及细胞分裂图像。请回答下列问题:
(1)图1中a、b、c表示染色体的是_____,图2中表示体细胞分裂时期的是图____
(2)图1中III的数量关系对应于图2中的____图2中丙所示的细胞名称是__________
(3)图1中的数量关系由I变化为II的过程,细胞核内发生的分子水平的变化是________由II变化为______,相当于图2中的_____过程。
(4)符合图1中IV所示数量关系的某细胞名称是_____,图1中哪些时期所对应的细胞内不存在同源染色体?_______填编号)
27. 玉米为一种雌雄同株的植物,其顶端开雄花,中部开雌花,雌花既可接受同株的花粉,又可接受异株的花粉,玉米的子粒顔色由一对等位基因A、a控制,甜度(甜和非甜)由另一对等位基因B、b控制。现将纯种黄粒非甜玉米(甲)与纯种白粒甜玉米(乙)实行间行种植,在亲本植株上收获子粒(F1),统计结果如下表所示:
黄粒非甜
白粒甜
甲植株
有
无
乙植株
有
有
回答下列问题:
(1)根据以上的统计结果可以判断:子粒颜色这对性状中,显性性状为________________。
(2)甲所结的黄粒非甜子粒玉米的基因型为________________ ;乙所结的黄粒非甜子粒的基因型为________________。
(3)若要进一步研究验证基因A、a和B、b不位于同一对染色体上,可以选择___________(甲或乙)植株的黄粒非甜玉米与白粒甜玉米进行杂交,如果后代______________________________,表明A、a和B、b不位于同一对染色体上。
28. 普通小麦是目前世界各地栽培的重要粮食作物。普通小麦的形成包括不同物种杂交和染色体加倍过程,如图所示(其中A、B、D分别代表不同物种的一个染色体组,每个染色体组均含7条染色体)。在此基础上,人们又通过杂交育种培育出许多优良品种。请回答下列问题:
(1)在普通小麦的形成过程中,杂种一是高度不育的,原因是___。已知普通小麦是杂种二染色体加倍形成的多倍体,普通小麦体细胞中有_____条染色体。一般来说,与二倍体相比,多倍体的优点是_____答出2点即可)。
(2)若要用人工方法使植物细胞染色体加倍,可采用的方法有_____答出1点即可)。
(3)现有甲、乙两个普通小麦品种(纯合体),甲的表现型是抗病易倒伏,乙的表现型是易感病抗倒伏。若要以甲、乙为实验材料设计实验获得抗病抗倒伏且稳定遗传的新品种,请补充实验思路:______杂交,F1自交,选取F2中_____植株。
29. 野生型果蝇的眼色一般为白色,偶尔发现一些突变型的眼色为红色。果蝇的翅一般为长翅,有突变型为残翅。为研究其遗传机制做了一系列杂交实验,结果如下表,请回答下列问题:
序号
亲本
子代
雌
雄
雌
雄
1
红眼长翅
白眼残翅
25%红眼长翅、25%白眼残翅
25%红眼长翅、25%白眼残翅
25%红眼残翅、25%白眼长翅
25%红眼残翅、255白眼长翅
2
红眼残翅
白眼残翅
全是红眼残翅
全是红眼残翅
3
白眼残翅
白眼残翅
全是白眼残翅
全是白眼残翅
4
红眼长翅
红眼长翅
75%红眼长翅、255红眼残翅
75%红眼长翅、25%红眼残翅
5
红眼长翅
红眼长翅
红眼长翅
50%红眼长翅、50%白眼长翅
(1)从以上杂交组合____可知控制果蝇眼色的基因位于___染色体上,突变型为_____性;从以上杂交组合____可知控制果蝇翅型的基因位于____染色体上,突变型为_____性。
(2)写出第一组杂交组合亲本的基因型雌雄_____眼色A-a,翅型B-b)。
(3)让第一组子代中的长翅果蝇互相交配所得子代中白眼占_____。
(4)让第五组子代中的红眼果蝇互相交配所得子代红眼与白眼的理论比值是_____
30. 请回答下列问题:
(1)上图表示某小岛上蜥蜴进化的基本过程,X、Y、Z表示生物进化中的基本环节,X、Y分别是___。
(2)该小岛上的蜥蜴原种由许多个体组成,这些个体的总和称为_____,这是生物进化的____
(3)小岛上能进行生殖的所有蜥蜴个体含有的全部基因,称为蜥蜴的_____。
(4)在对该种蜥蜴新种做调查时发现基因型为DD和dd的个体所占的比例分别为10%和70%(各种基因型个体生存能力相同),第二年对同一种群进行的调查中,发现基因型为DD和dd的个体所占的比例分别为4%和64%,在这一年中,该蜥蜴种群是否发生了进化______(填“是”或“否”),理由是______,
(5)该蜥蜴新种不与蜥蜴原种发生基因交流,其理由是______ 。厦门一中2023-2024学年高二(上)学期开学考生物试卷
本试卷分第1卷(选择题)和第II卷(非选择题)两部分。第I卷1-5页,第II卷6-8页,共8页。满分100分,考试时间75分钟。
第I卷
一、选择题,本卷共25题,每题2分,共50分,在下列各题的四个选项中,只有一个选项是正确的。请将答案填涂在答题卡上。
1. 在检测某种生物的个体组织时,发现该组织细胞内的水分减少,多种酶的催化效率降低,那么该个体的组织细胞最可能出现的变化还有( )
A. 呼吸速率减慢,细胞核体积减小
B. 细胞膜上的糖蛋白减少,细胞间的黏着性降低
C. 细胞膜通透性改变,物质运输能力降低
D. 能继续分化,具有发育成完整个体的潜能
【答案】C
【解析】
【分析】衰老细胞的特征:
(1)细胞内水分减少,细胞萎缩,体积变小,但细胞核体积增大,染色质固缩,染色加深;(2)细胞膜通透性功能改变,物质运输功能降低;
(3)细胞色素随着细胞衰老逐渐累积;
(4)有些酶的活性降低;
(5)呼吸速度减慢,新陈代谢减慢。
【详解】A、呼吸速率减慢,细胞核体积增大是衰老细胞的特征,A错误;
B、细胞膜上的糖蛋白减少,细胞间的黏着性降低是癌细胞的特征,B错误;
C、细胞膜通透性改变,物质运输能力降低是衰老细胞的特征,C正确;
D、衰老细胞为已分化的细胞,不能继续分化,D错误。
故选C。
【点睛】
2. 研究发现,在能量稀缺情况下,抑制Ark5酶的活性,癌细胞仍能无限制增殖,但最终却因缺乏足够能量供应而死亡,据此可知,Ark5酶能够( )
A. 降低癌细胞的代谢速率
B. 减少癌细胞的营养供应
C. 确保癌细胞的代谢能量需求
D. 促进细胞分裂相关蛋白的表达
【答案】C
【解析】
【分析】根据题干信息,Ark5酶能够平衡代谢与增殖的能量,在能量稀缺情况下,首先确保癌细胞自身基本新陈代谢的能量需求。
【详解】A、Ark5酶能够平衡代谢与增殖的能量,因对此癌细胞的代谢速率没有受到影响,A错误;
B、Ark5酶能够平衡代谢与增殖的能量,并没有减少癌细胞的营养供应,B错误;
C、Ark5酶能够平衡代谢与增殖的能量,在能量稀缺情况下,首先确保癌细胞自身基本新陈代谢的能量需求,C正确;
D、癌细胞的无限增殖与Ark5酶无关,因此Ark5酶与促进细胞分裂相关蛋白的表达无关,D错误。
故选C。
3. 某小组进行观察洋葱根尖分生组织细胞有丝分裂的实验,下列关于该实验叙述正确的是( )
A. 盐酸和酒精混合液主要起固定作用
B. 显微镜下绝大多数细胞中能观察到染色体
C. 观察到分裂末期细胞内细胞板向四周扩展形成新的细胞壁
D. 细胞内染色体的存在状态可作为判断有丝分裂各时期的依据
【答案】D
【解析】
【分析】本题考查"观察植物细胞有丝分裂的实验"及有丝分裂各时期的主要变化。染色体在分裂间期为细丝状,在分裂期螺旋变粗,成为染色体。
【详解】在"植物细胞有丝分裂的实验"中,用盐酸和酒精混合液对根尖细胞进行解离,解离时,盐酸与酒精混合液使植物细胞死亡,细胞的代谢停止,细胞板的扩展停止,故选项A、C错误。
分生区细胞绝大多数处于分裂间期,因此显微镜下绝大多数细胞不能观察到染色体,故选项B错误;
有丝分裂不同分裂时期的细胞中,染色体的存在状态不同,可作为判断有丝分裂各时期的依据,故选项D正确。
4. 豌豆的高茎D对矮茎d显性,现有高茎植株进行自花传粉,下列叙述错误的是( )
A. 后代可能出现3∶1的性状分离比
B. 后代可能没有性状分离,全为高茎类型
C. 后代可能出现1∶1性状分离比
D. 后代的基因型组成可能是DD、Dd、dd
【答案】C
【解析】
【分析】豌豆的高茎与矮茎的遗传遵循基因的分离定律,高茎植株的基因型为DD或Dd。
【详解】AB、高茎植株的基因型为DD或Dd。若为DD,则其自交后代均为高茎类型;若为Dd,则其自交后代高茎与矮茎的性状分离比是3∶1,AB正确;
C、高茎植株的基因型为DD或Dd,其自交后代不可能出现1∶1的性状分离比,C错误;
D、高茎植株的基因型为DD或Dd,若为Dd,则其自交后代的基因型组成是DD、Dd、dd,D正确。
故选C。
5. 下列各项描述错误的是( )
A. 孟德尔和摩尔根在各自的研究中都使用了假说-演绎法
B. 性状分离比的模拟实验中,两种颜色的球代表两种不同的配子
C. 两对相对性状的遗传实验中,孟德尔预测F1个体测交后代之比为1:1:1:1,属于演绎推理
D. 基因型为AaBb的个体正常产生配子,含显性基因的配子数与不含显性基因的配子数之比为3:1
【答案】D
【解析】
【分析】 1、假说-演绎法:在观察和分析基础上提出问题以后,通过推理和想像提出解释问题的假说,根据假说进行演绎推理,再通过实验检验演绎推理的结论.如果实验结果与预期结论相符,就证明假说是正确的,反之,则说明假说是错误的.例如孟德尔的豌豆杂交实验、摩尔根研究的伴性遗传等。
2、性状分离比的模拟实验原理:用甲、乙两个小桶分别代表雌雄生殖器官,甲、乙小桶内的彩球分别代表雌雄配子,用不同彩球随机组合模拟生物在生殖过程中雌雄配子的随机结合。
3、基因自由组合定律的实质是等位基因彼此分离的同时非同源染色体上的非等位基因自由组合。
4、孟德尔发现遗传定律用了假说-演绎法,其基本步骤:提出问题→作出假说→演绎推理→实验验证(测交实验)→得出结论。
【详解】A、孟德尔和摩尔根在各自的研究中都使用了假说-演绎法,最终证明假说是正确的,A正确;
B、性状分离比的模拟实验中,两种颜色的彩球分别代表两种不同的配子,用不同彩球随机组合模拟生物在生殖过程中雌雄配子的随机结合,B正确;
C、两对相对性状的遗传实验中,孟德尔预测F1个体测交后代之比为1:1:1:1属于演绎推理,后通过测交实验进行证明,C正确;
D、基因型为AaBb的个体中,两对基因不一定位于两对同源染色体上,所以含显性基因的配子数与不含显性基因的配子数之比不一定为3:1,D错误。
故选D。
6. 南瓜的颜色和形状分别由1对等位基因控制且独立遗传,现有纯种白色盘状南瓜与黄色球状南瓜杂交,F1全为白色盘状南瓜,F1自交得F2,F2中杂合的白色球状南瓜有252株,则纯合的黄色盘状南瓜可能有多少株( )
A. 42 B. 84 C. 126 D. 252
【答案】C
【解析】
【分析】根据题意分析可知:白色盘状南瓜与黄色球状南瓜杂交,F1全是白色盘状南瓜,说明白色和盘状为显性性状,且亲本均为纯合子(AABB×aabb),F1为双杂合子(AaBb)。F1自交,F2杂合白色球状南瓜的基因型为Aabb。
【详解】F1白色盘状南瓜(AaBb)自交,F2的表现型及比例为白色盘状(A_B_):白色球状(A_bb):黄色盘状(aaB_):黄色球状(aabb)=9:3:3:1,其中杂合的白色球状南瓜(Aabb)占2/16,共有252株。而纯合的黄色盘状南瓜(aaBB)占1/16,所以有252÷2=126株。
故选C。
7. 某雌(XX)雄(XY)异株植物,其叶形有阔叶和窄叶两种类型,由一对等位基因控制.现有三组杂交实验,结果如下表.据表分析不正确的是( )
杂交组合
亲代表现型
子代表现型及株数
父本
母本
雌株
雄株
1
阔叶
阔叶
阔叶234
阔叶119、窄叶122
2
窄叶
阔叶
阔叶83、窄叶78
阔叶79、窄叶80
3
阔叶
窄叶
阔叶131
窄叶127
A. 根据第1组实验,可以判断阔叶为显性,窄叶为隐性
B. 根据第1组或第3组实验可以确定叶形基因位于X染色体上
C. 用第1组的子代阔叶雌株与窄叶雄株杂交,后代窄叶植株占1/4
D. 用第3组的子代阔叶雌株与阔叶雄株杂交,后代基因型比例为1:2:1
【答案】D
【解析】
【详解】A、根据第1组实验结果发生性状分离的情况,可以判断阔叶为显性,窄叶为隐性,A正确;
B、根据第1组或第3组实验结果中雌雄个体表现情况的不同,可以确定叶形基因位于X染色体上,B正确;
C、用第1组的子代阔叶雌株XAXA或XAXa与窄叶雄株杂交,后代窄叶植株占1/2×1/2=1/4,C正确;
D、用第3组的子代阔叶雌株XAXa与阔叶雄株XAY杂交,其后代基因型有XAXA、XAXa、XAY、XaY四种,比例为1:1:1:1,D错误。
故选D。
8. 某种植物的宽叶/窄叶由等位基因A/a控制,A基因控制宽叶性状:高茎/矮茎由等位基因B/b控制,B基因控制高茎性状。这2对等位基因独立遗传。为研究该种植物的基因致死情况,某研究小组进行了两个实验,实验①:宽叶矮茎植株自交,子代中宽叶矮茎∶窄叶矮茎=2∶1;实验②:窄叶高茎植株自交,子代中窄叶高茎∶窄叶矮茎=2∶1。下列分析及推理中错误的是( )
A. 从实验①可判断A基因纯合致死,从实验②可判断B基因纯合致死
B. 实验①中亲本的基因型为Aabb,子代中宽叶矮茎的基因型也为Aabb
C. 若发现该种植物中的某个植株表现为宽叶高茎,则其基因型为AaBb
D. 将宽叶高茎植株进行自交,所获得子代植株中纯合子所占比例为1/4
【答案】D
【解析】
【分析】实验①:宽叶矮茎植株自交,子代中宽叶矮茎∶窄叶矮茎=2∶1,亲本为Aabb,子代中原本为AA:Aa:aa=1:2:1,因此推测AA致死;实验②:窄叶高茎植株自交,子代中窄叶高茎∶窄叶矮茎=2∶1,亲本为aaBb,子代原本为BB:Bb:bb=1:2:1,因此推测BB致死。
【详解】A、实验①:宽叶矮茎植株自交,子代中宽叶矮茎∶窄叶矮茎=2∶1,亲本为Aabb,子代中原本为AA:Aa:aa=1:2:1,因此推测AA致死;实验②:窄叶高茎植株自交,子代中窄叶高茎∶窄叶矮茎=2∶1,亲本为aaBb,子代原本为BB:Bb:bb=1:2:1,因此推测BB致死,A正确;
B、实验①中亲本为宽叶矮茎,且后代出现性状分离,所以基因型为Aabb,子代中由于AA致死,因此宽叶矮茎的基因型也为Aabb,B正确;
C、由于AA和BB均致死,因此若发现该种植物中的某个植株表现为宽叶高茎,则其基因型为AaBb ,C正确;
D、将宽叶高茎植株AaBb进行自交,由于AA和BB致死,子代原本的9:3:3:1剩下4:2:2:1,其中只有窄叶矮茎的植株为纯合子,所占比例为1/9,D错误。
故选D。
9. 人的某条染色体上A、B、C三个基因紧密排列,不发生互换。这三个基因各有上百个等位基因(例如:A1~An均为A的等位基因)。父母及孩子的基因组成如下表。下列叙述正确的是( )
父亲
母亲
儿子
女儿
基因组成
A23A25B7B35C2C4
A3A24B8B44C5C9
A24A25B7B8C4C5
A3A23B35B44C2C9
A. 基因A、B、C的遗传方式是伴X染色体遗传
B. 母亲的其中一条染色体上基因组成是A3B44C9
C. 基因A与基因B的遗传符合基因的自由组合定律
D. 若此夫妻第3个孩子的A基因组成为A23A24,则其C基因组成为C4C5
【答案】B
【解析】
【分析】根据题目信息,染色体上A、B、C三个基因紧密排列,三个基因位于一条染色体上,不发生互换,连锁遗传给下一代,不符合自由组合定律;基因位于X染色体上时,男孩只能获得父亲的Y染色体而不能获得父亲的X染色体。
【详解】A、儿子的A、B、C基因中,每对基因各有一个来自于父亲和母亲,如果基因位于X染色体上,则儿子不会获得父亲的X染色体,而不会获得父亲的A、B、C基因,A错误;
B、三个基因位于一条染色体上,不发生互换,由于儿子的基因型是A24A25B7B8C4C5,其中A24B8C5来自于母亲,而母亲的基因型为A3A24B8B44C5C9,说明母亲的其中一条染色体基因型是A3B44C9,B正确;
C、根据题目信息,人的某条染色体上A、B、C三个基因紧密排列,不发生互换,不符合自由组合定律,位于非同源染色体上的非等位基因符合自由组合定律,C错误;
D、根据儿子的基因型A24A25B7B8C4C5推测,母亲的两条染色体是A24B8C5和A3B44C9;父亲的两条染色体是A25B7C4和A23B35C2,基因连锁遗传,若此夫妻第3个孩子的A基因组成为A23A24,则其C基因组成为C2C5,D错误。
故选B。
10. 下列关于DNA分子和染色体数目叙述,正确的是( )
A. 细胞分裂间期,细胞中染色体数目因DNA复制而加倍
B. 有丝分裂后期细胞中DNA分子数目因染色体着丝点分裂而加倍
C. 减数第一次分裂后,细胞中染色体数目因同源染色体分离而减半
D. 减数第二次分裂过程中,细胞中染色体与DNA分子数目始终不变
【答案】C
【解析】
【分析】.有丝分裂过程中细胞分裂间期染色体复制,DNA加倍,染色体不加倍,此时一条染色体上含有两条染色单体,有丝分裂后期着丝点分离染色体加倍,DNA不加倍;减数分裂过程中,细胞分裂间期染色体复制,DNA加倍,染色体不加倍,此时一条染色体上含有两条染色单体,减数第一次分裂染色体减半,减数第二次分裂后期着丝点分裂,染色体暂时加倍。
【详解】A、有丝分裂过程中细胞分裂间期染色体复制,DNA加倍,染色体不加倍,A错误;
B、有丝分裂后期着丝点分裂,染色体加倍,DNA不加倍,B错误;
C、减数第一次分裂后细胞中染色体数目因同源染色体分离而减半,C正确;
D、减数第二次分裂后期着丝点分裂,染色体暂时加倍,D错误。
故选C。
11. 下列关于DNA、基因、染色体的叙达,正确的是( )
A. 基因存在于细胞核或拟核中
B. 基因在染色体上呈线性排列
C. 染色体是人体细胞中DNA的唯一载体
D. DNA上所有的碱基排列都代表遗传信息
【答案】B
【解析】
【分析】①绝大多数生物的遗传物质是DNA,少数生物(一些RNA病毒)的遗传物质是RNA,因此基因通常是有遗传效应的DNA片段,RNA病毒的基因是有遗传效应的RNA片段。②在真核细胞中,DNA主要分布在细胞核中,少量分布在线粒体和叶绿体中。在原核细胞中,DNA主要分布在拟核中。③基因在DNA上的分布不是连续的。
【详解】A、真核生物的基因主要存在于细胞核中,原核生物的基因主要存在于拟核中,A错误;
B、基因在染色体上呈线性排列,B正确;
C、染色体是人体细胞中DNA的主要载体,C错误;
D、DNA上基因与基因之间的区域,其碱基排列不代表遗传信息,D错误。
故选B。
12. 下图表示某动物精原细胞中的1对同源染色体在减数分裂过程中,发生了互换,形成了①~④所示的4个精细胞。这4个精细胞中,来自同一个次级精母细胞的是( )
A. ①、②;③、④ B. ①、③
C ①、④;②、③ D. ②、④
【答案】C
【解析】
【分析】减数分裂过程:(1)减数第一次分裂间期:染色体的复制。(2)减数第一次分裂:①前期:联会,同源染色体上的非姐妹染色单体交叉互换;②中期:同源染色体成对的排列在赤道板上;③后期:同源染色体分离,非同源染色体自由组合;④末期:细胞质分裂。(3)减数第二次分裂过程:①前期:核膜、核仁逐渐解体消失,出现纺锤体和染色体;②中期:染色体形态固定、数目清晰;③后期:着丝粒分裂,姐妹染色单体分开成为染色体,并均匀地移向两极;④末期:核膜、核仁重建、纺锤体和染色体消失。
【详解】减数分裂的四分体时期发生交叉互换后,①与④细胞的两条染色体是初级精母细胞中的一条染色体上的两条染色单体,②与③细胞的两条染色体是初级精母细胞中的一条染色体上的两条染色单体,因此两个次级精母细胞形成的精细胞分别为①与④、②与③。
故选C。
13. 如图所示为甲、乙两种遗传病的家族系谱图(Ⅱ-1不携带任何致病基因)。下列叙述错误的是( )
A. 甲病为常染色体上的显性遗传,乙病为X染色体上的隐性遗传
B. 若Ⅲ-1与Ⅲ-5结婚,生患病男孩的概率为1/4
C. 若Ⅲ-1与Ⅲ-4结婚,生两病兼患孩子的概率为1/12
D. 若Ⅲ-1与Ⅲ-4结婚,后代中只患甲病的概率为7/12
【答案】B
【解析】
【分析】分析系谱图:Ⅱ-5和Ⅱ-6都患有甲病,但他们有一个正常的女儿,即“有中生无为显性,显性看男病,男病女正非伴性”,说明甲病是常染色体显性遗传病(相关基因用A、a表示);Ⅱ-1和Ⅱ-2都没有乙病,但他们有一个患乙病的儿子,且Ⅱ-1不携带致病基因,说明乙病是伴X染色体隐性遗传病(相关基因用B、b表示)。
【详解】A、Ⅱ-5和Ⅱ-6都患有甲病,但他们有一个正常的女儿,则甲病的遗传方式为常染色体上的显性遗传;Ⅱ-1和Ⅱ-2都没有乙病,但他们有一个患乙病的儿子,且Ⅱ-1不携带致病基因,则乙病的遗传方式为X染色体上的隐性遗传,A正确;
B、甲病相关基因用A、a表示,乙病相关基因用B、b表示,Ⅲ-1的基因型及概率为aaXBXB(1/2)、aaXBXb(1/2),Ⅲ-5的基因型为aaXBY,若Ⅲ-1与Ⅲ-5结婚,生患病男孩的概率为1/4×1/2=1/8,B错误;
C、Ⅲ-1的基因型及概率为aaXBXB(1/2)、aaXBXb(1/2),Ⅲ-4的基因型及概率为1/3AAXBY、2/3AaXBY,若Ⅲ-1与Ⅲ-4结婚,生两病兼发孩子的概率为(1/3+2/3×1/2)×(1/2×1/4)=1/12,C正确;
D、若Ⅲ-1与Ⅲ-4结婚,后代中只患甲病的概率为(1/3+2/3×1/2)×(1-1/2×1/4)=7/12,D正确。
故选B。
14. 下列关于“噬菌体侵染细菌的实验”的叙述,正确的是( )
A. 分别用含有放射性同位素35S和放射性同位素32P的培养基培养噬菌体
B. 分别用35S和32P标记的噬菌体侵染未被标记的大肠杆菌,进行长时间的保温培养
C. 用35S标记噬菌体的侵染实验中,沉淀物存在少量放射性可能是搅拌不充分所致
D. 32P、35S标记的噬菌体侵染实验分别说明DNA是遗传物质、蛋白质不是遗传物质
【答案】C
【解析】
【分析】噬菌体侵染细菌过程:吸附→注入(注入噬菌体的DNA)→合成(控制者:噬菌体的DNA;原料:细菌的化学成分)→组装→释放;T2噬菌体侵染细菌的实验步骤:分别用35S或32P标记噬菌体→噬菌体与大肠杆菌混合培养→噬菌体侵染未被标记的细菌→在搅拌器中搅拌,然后离心,检测上清液和沉淀物中的放射性物质。结论:DNA是遗传物质。
【详解】A、噬菌体是病毒,不能在培养基中独立生存,因此为了获得含35S和32P的噬菌体,可分别用含35S和32P的培养基培养大肠杆菌,再用被标记的大肠杆菌培养未标记的噬菌体,A错误;
B、分别用35S和32P标记的噬菌体侵染大肠杆菌,适宜时间后在搅拌器中搅拌、离心、观察;如果32P标记的噬菌体与大肠杆菌混合培养时间过长,则噬菌体增殖后从大肠杆菌中释放出来,会导致上清液的放射性增高,B错误;
C、用35S标记的是噬菌体的蛋白质外壳,而噬菌体在侵染细菌时,蛋白质外壳并没有进入细菌内,离心后分布在上清液中,若沉淀物存在少量放射性可能是搅拌不充分,少数蛋白质外壳未与细菌分离所致,C正确;
D、32P、35S标记的噬菌体侵染细菌实验说明DNA是遗传物质,但不能说明蛋白质不是遗传物质,D错误。
故选C。
15. 某生物的碱基组成是:嘌呤总数60%,嘧啶总数40%。它不可能是( )
A. 棉花 B. 蓝细菌 C. 噬菌体 D. 烟草花叶病毒
【答案】C
【解析】
【分析】解析DNA分子一般是双链结构,在双链DN A分子中,嘌呤总是与嘧啶配对,因此嘌呤与嘧啶相等, RN A是单链结构,嘌呤不一 定与嘧啶相等。由题意知,该生物中嘌呤碱基与嘧啶碱基不相等,说明该生物不可能只含有DNA。
【详解】A、棉花含有DNA和RNA,嘌呤碱基与嘧啶碱基可能不相等,A错误;
B、蓝细菌含有DNA和RNA,嘌呤碱基与嘧啶碱基可能不相等,B错误;
C、T2噬菌体是DNA病毒,嘌呤与嘧啶相等,因此该生物一定不是T2噬菌体,C正确;
D、烟草花叶病毒是RNA病毒嘌呤碱基与嘧啶碱基可能不相等,D错误。
故选C。
16. 下图为真核细胞中某段DNA复制过程的模式图,下列叙述正确的是( )
A. 酶②能使配对的碱基之间形成氢键
B. 图中仅能体现出半保留复制的特点
C. 复制完成后,甲、乙在有丝分裂后期或减数第一次分裂后期分开
D. 该DNA复制3次,含最初母链的DNA占全部子代DNA的1/4
【答案】D
【解析】
【分析】分析题图:图示过程为DNA分子复制,DNA分子复制时,以DNA的两条链为模板,合成两条新的子链,每个DNA分子各含一条亲代DNA分子的母链和一条新形成的子链。图中酶①为解旋酶,酶②为DNA聚合酶。
【详解】A、酶②为DNA聚合酶,DNA聚合酶能使相邻两个核苷酸之间形成磷酸二酯键,A错误;
B、新形成的甲、乙两条DNA分子中均含有一条亲代DNA母链,符合半保留复制的特点,根据图示还可以看出DNA复制还具有边解旋边复制的特点,B错误;
C、在细胞分裂过程中,甲乙两条DNA所携带信息相同,位于一条染色体的两条姐妹染色单体上,因此甲乙的分离即为姐妹染色单体的分离,发生在有丝分裂后期、减数第二次分裂后期,C错误;
D、该DNA复制3次,共产生23=8个DNA,其中最初母链的DNA分子有2个,占全部子代DNA的1/4,D正确。
故选D。
17. 同一物种的两类细胞各产生一种分泌蛋白,组成这两种蛋白质的各种氨基酸含量相同,但排列顺序不同,其原因是参与这两种蛋白质合成的( )
A. tRNA种类不同 B. mRNA碱基序列不同
C. 核糖体成分不同 D. 同一密码子所决定的氨基酸不同
【答案】B
【解析】
【分析】蛋白质合成包括转录和翻译两个重要的过程,其中翻译过程需要模板(mRNA)、原料(氨基酸)、酶、能量和tRNA(识别密码子,并转运相应的氨基酸到核糖体上进行翻译过程),场所是核糖体。
【详解】A、一种氨基酸可由一种或多种tRNA转运,组成这两种蛋白质的氨基酸种类和数量相同,故参与这两种蛋白质合成的tRNA种类可能相同,也可能不同,A错误;
B、蛋白质是以mRNA为直接模板翻译形成的,所以组成这两种蛋白质的各种氨基酸排列顺序不同的原因是mRNA碱基序列不同,B正确;
C、核糖体主要由rRNA和蛋白质组成,成分相同,C错误;
D、相同密码子所决定的氨基酸相同,D错误。
故选B。
18. 叠氮脱氧胸苷(AZT)可与逆转录酶结合并抑制其功能。下列过程可直接被AZT阻断的是( )
A. 复制 B. 转录 C. 翻译 D. 逆转录
【答案】D
【解析】
【分析】中心法则的证内容:信息可以从DNA流向DNA,即DNA的自我复制;也可以从DNA流向RNA,进而流向蛋白质,即遗传信息的转录和翻译。 但是,遗传信息不能从蛋白质传递到蛋白质,也不能从蛋白质流向RNA或DNA。中心法则的后续补充有:遗传信息从RNA流向RNA以及从RNA流向DNA这两条途径。
【详解】题中显示,叠氮脱氧胸苷(AZT)可与逆转录酶结合并抑制其功能,而逆转录过程需要逆转录酶的催化,因而叠氮脱氧胸苷(AZT)可直接阻断逆转录过程,而复制、转录和翻译过程均不需要逆转录酶,即D正确。
故选D。
19. 快速分裂的癌细胞内会积累较高浓度的乳酸。研究发现,乳酸与锌离子结合可以抑制蛋白甲的活性,甲活性下降导致蛋白乙的SUMO化修饰加强,进而加快有丝分裂后期的进程。下列叙述正确的是( )
A. 乳酸可以促进DNA的复制
B. 较高浓度乳酸可以抑制细胞的有丝分裂
C. 癌细胞通过无氧呼吸在线粒体中产生大量乳酸
D. 敲除蛋白甲基因可升高细胞内蛋白乙的SUMO化水平
【答案】D
【解析】
【分析】癌细胞主要进行无氧呼吸,无氧呼吸发生于细胞质基质,无氧呼吸的第一阶段葡萄糖分解成丙酮酸,第二阶段丙酮酸转化成乳酸。
【详解】A、根据题目信息可知乳酸与锌离子结合可以抑制蛋白甲的活性,甲活性下降导致蛋白乙的SUMO化修饰加强,进而加快有丝分裂后期的进程,乳酸不能促进DNA复制,能促进有丝分裂后期,A错误;
B、乳酸能促进有丝分裂后期,进而促进分裂,B错误;
C、无氧呼吸发生在细胞质基质,不发生在线粒体,C错误;
D、根据题目信息,甲活性下降导致蛋白乙的SUMO化修饰加强,故敲除蛋白甲基因可升高细胞内蛋白乙的SUMO化水平,D正确。
故选D。
20. 生物体内的基因重组
A. 能够产生新的基因
B. 发生在受精作用过程中
C. 是生物变异的根本来源
D. 在同源染色体之间可发生
【答案】D
【解析】
【分析】基因重组是指在生物体进行有性生殖的过程中,控制不同性状的基因的重新组合。基因重组有自由组合和交叉互换两类,前者发生在减数第一次分裂的后期(非同源染色体的自由组合),后者发生在减数第一次分裂的四分体(同源染色体的非姐妹染色单体的交叉互换);另外,外源基因的导入也会引起基因重组。
【详解】基因重组能产生新的基因型,但是不能产生新的基因,A错误;基因重组发生在减数分裂过程中,不在受精作用过程中,B错误;基因突变是生物变异的根本来源,C错误;减数第一次分裂前期,同源染色体的非姐妹染色单体之间的交叉互换属于基因重组,D正确。
【点睛】易错点拨:
1、基因重组使控制不同性状的基因重新组合,因此会产生不同于亲本的新类型,但只是原有的不同性状的重新组合,并不会产生新的性状。
2、基因重组发生的时间是在减数第一次分裂的后期和四分体时期,而不是在受精作用过程中。
3、基因重组为生物变异提供了极其丰富的来源,是形成生物多样性的重要原因之一。
4、基因重组在人工操作下也可实现,如基因工程、肺炎双球菌转化过程中都发生了基因重组。
21. 用基因型为AaBb(两对基因在两对同源染色体上)水稻植株的花药培养出来的单倍体植株,经染色体加倍,可培育出纯合子植株的种数是
A. 2种 B. 4种 C. 6种 D. 8种
【答案】B
【解析】
【详解】因两对基因在两对同源染色体上,AaBb能产生AB、Ab、aB、ab四种配子,花药培养出来的单倍体植株,经染色体加倍后可培育出纯合子植株有AABB、AAbb、aaBB、aabb,B正确。
故选B。
22. 人体内一些正常或异常细胞脱落破碎后,其DNA会以游离的形式存在于血液中,称为cfDNA;胚胎在发育过程中也会有细胞脱落破碎,其DNA进入孕妇血液中,称为cffDNA。近几年,结合DNA测序技术,cfDNA和cffDNA在临床上得到了广泛应用。下列说法错误的是( )
A. 可通过检测cfDNA中的相关基因进行癌症的筛查
B. 提取cfDNA进行基因修改后直接输回血液可用于治疗遗传病
C. 孕妇血液中的cffDNA可能来自于脱落后破碎的胎盘细胞
D. 孕妇血液中的cffDNA可以用于某些遗传病的产前诊断
【答案】B
【解析】
【分析】1、基因治疗就是用正常基因矫正或置换致病基因的一种治疗方法。目的基因被导入到靶细胞内,他们或与宿主细胞染色体整合成为宿主遗传物质的一部分,或不与染色体整合而位于染色体外,但都能在细胞中得以表达,起到治疗疾病的作用。
2、产前诊断又称宫内诊断,是对胚胎或胎儿在出生前应用各种先进的检测手段,了解胎儿在宫内的发育情况,如胎儿有无畸形,分析胎儿染色体核型,检测胎儿的生化检查项目和基因等,对胎儿先天性和遗传性疾病做出诊断,为胎儿宫内治疗及选择性流产创造条件。
【详解】A、癌症产生的原因是原癌基因和抑癌基因发生突变,故可以通过检测cfDNA中相关基因来进行癌症的筛查,A正确;
B、提取cfDNA进行基因修改后直接输回血液,该基因并不能正常表达,不可用于治疗遗传病,B错误;
C、孕妇血液中的cffDNA,可能来自胚胎细胞或母体胎盘细胞脱落后破碎形成,C正确;
D、提取孕妇血液中的cffDNA,因其含有胎儿的遗传物质,故可通过DNA测序技术检测其是否含有某种致病基因,用于某些遗传病的产前诊断,D正确。
故选B。
【点睛】本题结合cfDNA和cffDNA的产生过程,考查癌症的产生原因、人类遗传病和产前诊断的相关内容,旨在考查考生获取题干信息的能力,并能结合所学知识灵活运用准确判断各选项。
23. 不同物种体内会存在相同功能的蛋白质,编码该类蛋白质的DNA序列以大致恒定的速率发生变异。猩猩、大猩猩、黑猩猩和人体内编码某种蛋白质的同源DNA序列比对结果如下表,表中数据表示DNA序列比对碱基相同的百分率。( )
大猩猩
黑猩猩
人
猩猩
96.61%
96.58%
9670%
大猩猩
98.18%
98.31%
黑猩猩
98.44%
下列叙述错误的是( )
A. 表中数据为生物进化提供了分子水平的证据
B. 猩猩出现的时间早于大猩猩、黑猩猩
C. 人类、黑猩猩、大猩猩和猩猩具有共同的祖先
D. 黑猩猩和大猩猩的亲缘关系比黑猩猩与猩猩的亲缘关系远
【答案】D
【解析】
【分析】生物进化的证据有化石证据、比较解剖学上的证据、胚胎学上的证据等,化石是指保存在岩层中的古生物遗物和生活遗迹;比较解剖学是对各类脊椎动物的器官和系统进行解剖和比较研究的科学,比较解剖学为生物进化论提供的最重要的证据是同源器官;胚胎学是研究动植物的胚胎形成和发育过程的科学,也为生物进化论提供了很重要的证据。
【详解】A、表中数据研究的是DNA中碱基的排列顺序,属于生物进化方面的分子水平证据,A正确;
B、表中数据显示,猩猩与人类同种蛋白质相关的DNA片段中碱基序列的相同度低于大猩猩和黑猩猩,因而推测,猩猩出现的时间早于大猩猩、黑猩猩,B正确;
C、表中结果显示的是猩猩、大猩猩、黑猩猩和人体内编码某种蛋白质的同源DNA序列比,该结果说明人类、黑猩猩、大猩猩和猩猩具有共同的祖先,C正确;
D、表中数据显示黑猩猩和大猩猩同种蛋白质相关DNA片段的相似度高于黑猩猩与猩猩,因而说明黑猩猩和大猩猩的亲缘关系比黑猩猩与猩猩的亲缘关系近,D错误。
故选D。
24. 在一个种群中随机抽出一定数量的个体,其中基因型为BB的个体占18%,基因型为Bb的个体占78%、基因型为bb的个体占4%,那么基因B和b的频率分别是( )
A. 18%、82% B. 36%、64%
C. 57%、43% D. 92%、8%
【答案】C
【解析】
【分析】阅读题干可知,该题的知识点是根据基因型频率计算种群的基因频率,显性基因的基因频率=显性基因的基因型频率+杂合子基因型频率的一半,隐性基因的基因频率=隐性基因的基因型频率+杂合子基因型频率的一半。
【详解】由题意知,该种群中BB=18%,Bb=78%,bb=4%,因此B=18%+1/2×78%=57%;b═4%+1/2×78%=43%。
故选C。
25. 下列叙述中,能支持将线粒体用于生物进化研究的是( )
A. 线粒体基因遗传时遵循孟德尔定律
B. 线粒体DNA复制时可能发生突变
C. 线粒体存在于各地质年代生物细胞中
D. 线粒体通过有丝分裂的方式进行增殖
【答案】B
【解析】
【分析】线粒体属于真核细胞的细胞器,有外膜和内膜,内膜向内折叠形成嵴。线粒体中含有DNA和RNA,能合成部分蛋白质,属于半自主细胞器。
【详解】A、孟德尔遗传定律适用于真核生物核基因的遗传,线粒体基因属于质基因,A错误;
B、线粒体DNA复制时可能发生突变,为生物进化提供原材料,B正确;
C、地球上最早的生物是细菌,属于原核生物,没有线粒体,C错误;
D、有丝分裂是真核细胞的分裂方式,线粒体不能通过有丝分裂的方式增殖,D错误。
故选B。
第II卷
二、非选择题,本卷为非选择题,共5题,共50分。请将答案写在答题卷上。
26. 如图分别表示某二倍体雌性动物((2n=4))体内细胞正常分裂过程中不同时期细胞内染色体、染色单体和DNA含量的关系,以及细胞分裂图像。请回答下列问题:
(1)图1中a、b、c表示染色体的是_____,图2中表示体细胞分裂时期的是图____
(2)图1中III的数量关系对应于图2中的____图2中丙所示的细胞名称是__________
(3)图1中的数量关系由I变化为II的过程,细胞核内发生的分子水平的变化是________由II变化为______,相当于图2中的_____过程。
(4)符合图1中IV所示数量关系的某细胞名称是_____,图1中哪些时期所对应的细胞内不存在同源染色体?_______填编号)
【答案】(1) ①. a ②. 甲
(2) ①. 乙 ②. 初级卵母细胞
(3) ①. DNA分子复制 ②. III ③. 丙→乙
(4) ①. 卵细胞或(第二)极体 ②. Ⅲ和Ⅳ
【解析】
【分析】分析图1可知,该图表示减数分裂的连续过程(分裂前后ac数目减半),a表示染色体数,b表示染色单体数,c表示DNA含量。则Ⅰ为性原细胞;Ⅱ为初级性母细胞;Ⅲ为次级性母细胞(后期Ⅱ),Ⅳ为性细胞。
【小问1详解】
图1三种柱状结构a、b、c中,表示染色单体的是b,在着丝点分裂后消失,在有染色单体时,DNA分子数等于染色单体数,在无染色单体时,DNA分子数等于染色体数,所以c表示DNA分子数,剩下的a表示染色体数;体细胞进行有丝分裂,图2中只有图甲表示有丝分裂中期,而乙、丙分别表示减数第二次分裂中期和减数第一次分裂后期。
【小问2详解】
图1中Ⅲ时期的染色体数量已经减半,且含有染色单体,所以Ⅲ表示减数第二次分裂前期或中期,对应于图2中的乙(减数第二次分裂中期);图2中丙表示某二倍体雌性动物减数第一次分裂后期的细胞,所以该细胞名称是初级卵母细胞。
【小问3详解】
图1中的数量关系由Ⅰ变化为Ⅱ的过程,表示细胞分裂间期,细胞核内发生的分子水平的变化是进行DNA分子复制;图1中由Ⅱ变为Ⅲ,进行的是减数第一次分裂,所以相当于图2中的丙→乙的过程。
【小问4详解】
该生物为雌性动物,图1中Ⅳ表示减数分裂产生的子细胞,所以细胞名称是卵细胞或第二极体;图1中Ⅰ→Ⅱ表示细胞分裂间期、Ⅱ为减数第一次分裂或有丝分裂前、中期,所以Ⅰ、Ⅱ时期对应的细胞内均含有同源染色体;Ⅲ表示减数第二次分裂前期、中期,Ⅳ为减数分裂产生的子细胞,所以Ⅲ、Ⅳ时期所对应的细胞内不存在同源染色体。
27. 玉米为一种雌雄同株的植物,其顶端开雄花,中部开雌花,雌花既可接受同株的花粉,又可接受异株的花粉,玉米的子粒顔色由一对等位基因A、a控制,甜度(甜和非甜)由另一对等位基因B、b控制。现将纯种黄粒非甜玉米(甲)与纯种白粒甜玉米(乙)实行间行种植,在亲本植株上收获子粒(F1),统计结果如下表所示:
黄粒非甜
白粒甜
甲植株
有
无
乙植株
有
有
回答下列问题:
(1)根据以上的统计结果可以判断:子粒颜色这对性状中,显性性状为________________。
(2)甲所结的黄粒非甜子粒玉米的基因型为________________ ;乙所结的黄粒非甜子粒的基因型为________________。
(3)若要进一步研究验证基因A、a和B、b不位于同一对染色体上,可以选择___________(甲或乙)植株的黄粒非甜玉米与白粒甜玉米进行杂交,如果后代______________________________,表明A、a和B、b不位于同一对染色体上。
【答案】(1)黄色 (2) ①. AABB.、AaBb ②. AaBb
(3) ①. 乙 ②. 出现四种表现型且比例为1: 1:1:1(或出现黄粒非甜:白粒甜:黄粒甜:白粒非甜="1:" 1: 1: 1)
【解析】
【小问1详解】
纯种黄粒非甜玉米(甲)与纯种白粒甜玉米(乙)实行间行种植,根据表格结果可知,甲植株(纯种黄粒非甜)上收获的子粒均为黄色非甜,说明黄色相对于白色是显性性状,非甜相对于甜是显性性状。
【小问2详解】
纯种黄粒非甜玉米(甲)的基因型为AABB,纯种白粒甜玉米(乙) 基因型为aabb。甲植株的雌花既可接受同株的花粉(AB),又可接受乙株的花粉(ab),所以甲所结子粒的基因型为AABB、AaBb;同理,乙植株的雌花既可接受同株的花粉(ab),又可接受甲株的花粉(AB),所以乙所结的子粒的基因型为AaBb、aabb。
【小问3详解】
甲植株上结的黄粒非甜子粒的基因型有两种,分别为AABB、AaBb,而乙植株上所结的黄粒非甜子粒的基因型只有一种(AaBb),所以要进一步研究基因A、a和B、b不位于同一对染色体上,可以选择乙植株上所结的黄粒非甜玉米(AaBb)与白粒甜玉米(aabb)进行杂交。如果A、a和B、b不位于同一对染色体上,则会出现四种表现型,且比例为1:1:1:1。
28. 普通小麦是目前世界各地栽培的重要粮食作物。普通小麦的形成包括不同物种杂交和染色体加倍过程,如图所示(其中A、B、D分别代表不同物种的一个染色体组,每个染色体组均含7条染色体)。在此基础上,人们又通过杂交育种培育出许多优良品种。请回答下列问题:
(1)在普通小麦的形成过程中,杂种一是高度不育的,原因是___。已知普通小麦是杂种二染色体加倍形成的多倍体,普通小麦体细胞中有_____条染色体。一般来说,与二倍体相比,多倍体的优点是_____答出2点即可)。
(2)若要用人工方法使植物细胞染色体加倍,可采用的方法有_____答出1点即可)。
(3)现有甲、乙两个普通小麦品种(纯合体),甲的表现型是抗病易倒伏,乙的表现型是易感病抗倒伏。若要以甲、乙为实验材料设计实验获得抗病抗倒伏且稳定遗传的新品种,请补充实验思路:______杂交,F1自交,选取F2中_____植株。
【答案】(1) ①. 无同源染色体,不能进行正常的减数分裂 ②. 42 ③. 营养物质含量高、茎秆粗壮
(2)秋水仙素处理(或低温诱导)
(3) ①. 甲、乙两个品种 ②. 既抗病又抗倒伏、且自交后代不发生性状分离的植株
【解析】
【分析】1、秋水仙素或低温处理,可以抑制纺锤体的形成,使染色体的数目加倍。
2、要想获得抗病抗倒伏且稳定遗传的新品种,可以用杂交育种或者单倍体育种的方法。
【小问1详解】
杂种一是一粒小麦和斯氏麦草杂交的产物,细胞内含有一粒小麦和斯氏麦草各一个染色体组,所以细胞内不含同源染色体,不能进行正常的减数分裂,因此高度不育;普通小麦含有6个染色体组,每个染色体组有7条染色体,所以体细胞有42条染色体;多倍体植株通常茎秆粗壮,叶片、果实和种子都比较大,糖类和蛋白质等营养物质的含量都有所增加。
【小问2详解】
人工诱导植物细胞染色体加倍可以采用秋水仙素处理或者低温诱导。
【小问3详解】
为获得稳定遗传的抗病抗倒伏的小麦,可以利用杂交育种,设计思路如下:将甲和乙两品种杂交获得F1,将F1植株进行自交,选取F2中既抗病又抗倒伏的、且自交后代不发生性状分离的植株,即为稳定遗传的抗病又抗倒伏的植株。
29. 野生型果蝇的眼色一般为白色,偶尔发现一些突变型的眼色为红色。果蝇的翅一般为长翅,有突变型为残翅。为研究其遗传机制做了一系列杂交实验,结果如下表,请回答下列问题:
序号
亲本
子代
雌
雄
雌
雄
1
红眼长翅
白眼残翅
25%红眼长翅、25%白眼残翅
25%红眼长翅、25%白眼残翅
25%红眼残翅、25%白眼长翅
25%红眼残翅、255白眼长翅
2
红眼残翅
白眼残翅
全是红眼残翅
全是红眼残翅
3
白眼残翅
白眼残翅
全是白眼残翅
全是白眼残翅
4
红眼长翅
红眼长翅
75%红眼长翅、255红眼残翅
75%红眼长翅、25%红眼残翅
5
红眼长翅
红眼长翅
红眼长翅
50%红眼长翅、50%白眼长翅
(1)从以上杂交组合____可知控制果蝇眼色的基因位于___染色体上,突变型为_____性;从以上杂交组合____可知控制果蝇翅型的基因位于____染色体上,突变型为_____性。
(2)写出第一组杂交组合亲本的基因型雌雄_____眼色A-a,翅型B-b)。
(3)让第一组子代中的长翅果蝇互相交配所得子代中白眼占_____。
(4)让第五组子代中的红眼果蝇互相交配所得子代红眼与白眼的理论比值是_____
【答案】(1) ①. 5 ②. X ③. 显 ④. 4 ⑤. 常 ⑥. 隐
(2)BbXAXa、bbXaY
(3)9/16 (4)7:1
【解析】
【分析】伴性遗传是指在遗传过程中的子代部分性状由性染色体上的基因控制,这种由性染色体上的基因所控制性状的遗传上总是和性别相关,这种与性别相关联的性状遗传方式就称为伴性遗传。
【小问1详解】
杂交组合5可知,眼色与性别有关,且亲本全为红眼,后代有白眼,说明控制果蝇眼色的基因位于性(X)染色体上,突变型为显性;由杂交组合4可知控制果蝇长翅与残翅的比例为3:1,且与性别无关,说明控制翅型的基因位于常染色体上,突变型为隐性。
【小问2详解】
杂交组合1中子1代长翅:残翅=1:1,说明亲本为测交,雄性和雌性中红眼:白眼=1:1,故亲本的基因型为BbXAXa、bbXaY。
【小问3详解】
第一组亲本的基因型为BbXAXa、bbXaY,子一代中长翅果蝇基因型有BbXAXa、BbXaY、BbXAY、BbXaXa 相互交配,雌性中产生Xa的比例为1/2+1/2×1/2=3/4,雄性中Xa和Y的比例为1/2+1/2×1/2=3/4,所得子代中白眼果蝇占3/4×3/4=9/16。
【小问4详解】
由于子一代全是红眼长翅,子二代出现白眼,则第5组的亲本眼色基因型只能是红眼雌(XAXa)和红眼雄(XAY),子代中的红眼雌是XAXA、XAXa两种,各占1/2,红眼雄只有一种XAY,则雌配子XA=3/4,Xa=1/4,雄配子XA=1/2、Y=1/2,所得子代中白眼只有XaY=1/4×1/2=1/8,因此,子代红眼∶白眼=7∶1。
30. 请回答下列问题:
(1)上图表示某小岛上蜥蜴进化的基本过程,X、Y、Z表示生物进化中的基本环节,X、Y分别是___。
(2)该小岛上的蜥蜴原种由许多个体组成,这些个体的总和称为_____,这是生物进化的____
(3)小岛上能进行生殖的所有蜥蜴个体含有的全部基因,称为蜥蜴的_____。
(4)在对该种蜥蜴新种做调查时发现基因型为DD和dd的个体所占的比例分别为10%和70%(各种基因型个体生存能力相同),第二年对同一种群进行的调查中,发现基因型为DD和dd的个体所占的比例分别为4%和64%,在这一年中,该蜥蜴种群是否发生了进化______(填“是”或“否”),理由是______,
(5)该蜥蜴新种不与蜥蜴原种发生基因交流,其理由是______ 。
【答案】(1)变异、自然选择
(2) ①. 种群 ②. 基本单位 (3)种群基因库
(4) ①. 否 ②. 该蜥蜴种群的基因频率没有改变
(5)蜥蜴新种与蜥蜴原种存在生殖隔离
【解析】
【分析】分析题图可知,由于突变具有不定向性,蜥蜴原种出现不同的形态,由于自然选择的作用于,有利变异被保留,不利变异被淘汰,正确的基因频率发生定向改变,与原有物种之间发生生殖隔离进而形成新物种,因此该图中,X是变异,Y是自然选择,Z是隔离.
【小问1详解】
分析题图可知,图1表示某小岛上蜥蜴新物种形成的三个基本环节,其中X是变异(包括突变和基因重组)、Y是自然选择、Z是隔离。
【小问2详解】
该小岛上的蜥蜴原种由许多个体组成,这些个体的总和称为种群,种群是生物进化和繁殖的基本单位。
【小问3详解】
小岛上能进行生殖的所有蜥蜴个体含有的全部基因,称为该蜥蜴种群的基因库。
【小问4详解】
该蜥蜴第一年基因型为DD和dd的个体所占的比例分别为10%和70%,则Dd所占的比例为1-10%-70%=20%,由此可以计算出D的基因频率=10%+20%×12=20%,d的基因频率=1-20%=80%;第二年基因型为DD和dd的植株所占的比例分别为4%和64%,则Dd所占的比例为1-4%-64%=32%,由此可以计算出D的基因频率=4%+32%×12=20%,d的基因频率=1-20%=80%,在这一年中该蜥蜴种群的基因频率没有发生变化,说明该动物种群没有发生进化。
【小问5详解】
蜥蜴原种和蜥蜴新种是两个物种,存在生殖隔离,不能进行基因交流。
福建省厦门市2023-2024学年高二上学期1月期末生物试题(Word版附解析): 这是一份福建省厦门市2023-2024学年高二上学期1月期末生物试题(Word版附解析),文件包含福建省厦门市2023-2024学年高二1月期末生物试题原卷版docx、福建省厦门市2023-2024学年高二1月期末生物试题解析版docx等2份试卷配套教学资源,其中试卷共30页, 欢迎下载使用。
福建省厦门市湖滨中学2023-2024学年高二上学期期中生物试题(Word版附答案): 这是一份福建省厦门市湖滨中学2023-2024学年高二上学期期中生物试题(Word版附答案),共31页。试卷主要包含了单项选择题,非选择题等内容,欢迎下载使用。
2023-2024学福建省厦门市第一中学年高二上学期开学考试生物含答案: 这是一份2023-2024学福建省厦门市第一中学年高二上学期开学考试生物含答案,共39页。

