【期中复习】人教版数学三年级上册--第5讲《倍的认识》知识点+考点讲义(教师版+学生版).zip
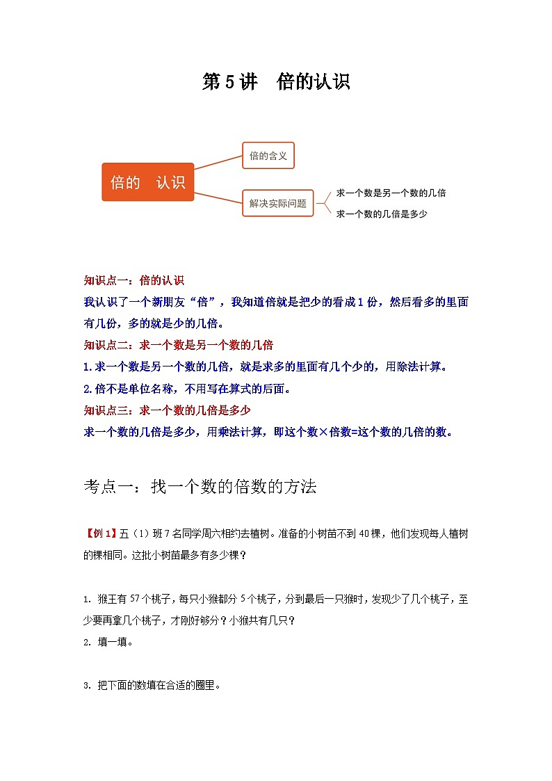
展开第5讲 倍的认识
知识点一:倍的认识
我认识了一个新朋友“倍”,我知道倍就是把少的看成1份,然后看多的里面有几份,多的就是少的几倍。
知识点二:求一个数是另一个数的几倍
1.求一个数是另一个数的几倍,就是求多的里面有几个少的,用除法计算。
2.倍不是单位名称,不用写在算式的后面。
知识点三:求一个数的几倍是多少
求一个数的几倍是多少,用乘法计算,即这个数×倍数=这个数的几倍的数。
考点一:找一个数的倍数的方法
【例1】五(1)班7名同学周六相约去植树。准备的小树苗不到40棵,他们发现每人植树的棵相同。这批小树苗最多有多少棵?
1. 猴王有57个桃子,每只小猴都分5个桃子,分到最后一只猴时,发现少了几个桃子,至少要再拿几个桃子,才刚好够分?小猴共有几只?
2. 填一填。
3. 把下面的数填在合适的圈里。
一.选择题(共5小题)
1.下面的数中,既是4的倍数,又是6的倍数的数有( )个。
A.2 B.3 C.4
2.在10到40中,7的倍数共有( )个。
A.3 B.4 C.5 D.6
3.下列数中,是5的倍数的是( )
A.53 B.54 C.55 D.56
4.湖面上有若干条船,总共坐了36人,而且每条船上不是坐3人就是坐4人,下面几种情况中,不可能是( )
A.湖面上有11条船 B.湖面上有10条船
C.湖面上有9条船 D.湖面上有8条船
5.一个小于50的自然数,既是8的倍数,又是10的倍数,这个数是( )
A.8 B.10 C.40
二.填空题(共5小题)
6.在1,2,5,12,27,36中,12的因数有 ,12的倍数有 。
7.在25,35,42,10,21,75,84中,7的倍数有 。
8.26至少增加 就是3的倍数,至少减少 就是5的倍数.
9.一箱鸡蛋有1□0个(鸡蛋数是一个三位数),每次从箱子里拿出8个,刚好拿完。箱子里原来有 个或 个鸡蛋。
10.50以内6的倍数有 ,其中最小的倍数是 .
三.判断题(共5小题)
11.4的倍数都是2的倍数。
12.15的倍数一定是5的倍数。
13.6的倍数有6、12、18、24、30。
14.一个整数的因数一定比它的倍数小。
15.6的倍数一定是2的倍数,又是3的倍数.
四.应用题(共5小题)
16.一堆糖果比25块多,比30块少,平均分给小明和他的6个同学,正好分完,这堆糖果一共有多少块?
17.东木小区开展闲置图书共享活动.参与共享的图书数量在100和200之间,并且比24的倍数多15.参与共享的图书最多有多少本?
18.猜一猜,可能有多少颗珠子?
淘气:有一串四色珠子,每种颜色的颗数相等.
笑笑:珠子数量在65~85颗之间.
19.五(1)班6名同学去给小树苗浇水.小树苗不到40棵.他们发现每人浇水的棵数相同.这批小树苗可能有多少棵?
20.在每个□里填一个数字,使下面每个数是3的倍数又是5的倍数.
18□
34□
2□5
□□5.
一.选择题(共5小题)
1.50以内7的倍数有( )
A.5个 B.6个 C.7个 D.8个
2.下面4个数都是六位数,N是比10小的自然数,S是0,这个六位数一定是3和5的倍数的数是( )
A. B. C. D.
3.学校组织毕业班学生参加社会实践活动,活动时,除最后一组为2人外,其余每组都是3人,参加这次活动的学生可能有( )人。
A.564 B.650 C.520 D.630
4.红花的朵数是黄花的4倍,红花有8朵,黄花有( )朵。
A.12 B.32 C.2
5.从323中至少减去多少才能被3整除.( )
A.减去3 B.减去2 C.减去1
二.填空题(共5小题)
6.写出下面各数的倍数(各写5个)。
1: ; | 13: ; | 190: 。 |
7.两个数的 的个数是无限的。
8.在1~50的自然数中,8的倍数有 ,从中选出四个写成一个比例 。
9.一个数的5倍比它本身的3.2倍还多6.48,这个数是 。
10.某排战士发装备,一共有30套军装,71个水壶和79双军鞋,每个战士拿的一样多,最后一共剩下19件物品没有发出去。那么一共有 名战士。
三.判断题(共5小题)
11.个位数是0,4,8的数,一定是4的倍数. .
12.100的倍数比5的倍数少. .
13.一个数是6的倍数,这个数一定也是2和3的倍数. .
14.一个数是15的倍数,它一定同时是3和5的倍数.
15.若一个数是2的倍数,又是3的倍数,那么这个数一定是6的倍数. .
四.应用题(共5小题)
16.超市把一些苹果打包装进盒子里,每盒装4个苹果,正好装完;每盒装3个苹果,则多出2个。已知苹果的数量不超过30个,这些苹果可能有多少个?
17.学校图书馆李阿姨买回一些故事书,平均分给16个班,正好分完,这些故事书比50本多,比100本少,那么李阿姨可能买回多少本故事书?
18.为庆祝中国共产党成立100周年,红星小区举行“光荣在党50周年”纪念章颁发仪式,获得纪念章的人数在20到30之间,并且比12的倍数少1。红星小区共有多少人获得了纪念章?
19.有一堆苹果,总数不到40个,把这堆苹果平均分给7个人,还余下3个苹果,这堆苹果有几个?
20.实验小学为鼓励学生阅读,新购进一批图书,数量在100到200之间,并且比26的倍数多13本.实验小学新购进图书最多有多少本?
一.选择题(共5小题)
1.(2022春•盐城期末)刘老师要为每位同学做一个图书角的借书证。借书证的规格是长8cm、宽6cm。下面各种规格的纸中,选用( )最合适。
A.40 cm和35 cm B.12 cm和20 cm
C.24 cm和36 cm D.30 cm和20 cm
2.(2022春•鹿邑县期中)滨河小区的花坛里有7行杜鹃花,每行的棵数相等。下面是3个小朋友数出的总棵数,( )数对了。
A. B.
C.
3.(2022春•济南期中)下面各组数中,( )的第一个数是第二个数的倍数。
A.5和10 B.6和0.2 C.14和8 D.50和10
4.(2022春•大冶市期末)100以内3和5的倍数中,最大偶数是( )
A.75 B.90 C.95 D.98
5.(2022•藁城区)李老师买了两种笔记本,价格分别为每本5元和每本2元。两种笔记本数量相同,李老师买笔记本的钱数不可能是( )
A.14元 B.56元 C.48元 D.63元
二.填空题(共5小题)
6.(2022春•桂林期末)有一串四色珠子,每种颜色的颗数相等,珠子数量在95~102颗之间,这串珠子数量可能是 颗或 颗。
7.(2022春•黄埔区期末)12有 个因数,20的最小倍数是 。
8.(2022春•登封市期末)24的因数有: 。
7的倍数有: 。
9.(2022春•舞钢市期末)一个两位数是5的倍数,它的各个数位上的数相加的和是9的倍数,这样的两位数一共有 个,最大是 。
10.(2022春•辛集市期末)(1)小涵是小学三年级的学生,他今年 岁。
(2)妈妈去超市买了一些水果,一共花了四十多元。花的钱数是2和3的公倍数,妈妈最少花了 元。
三.判断题(共5小题)
11.(2022春•长安区期末)10的最大因数和最小倍数都是它本身。
12.(2022春•新县期末)如果两个数都是同一个数的倍数,那么这两个数的和也是这个数的倍。
13.(2022春•金乡县期中)6的倍数只有6,12,18,24,30,36。
14.(2021秋•大石桥市期末)3的倍数比8的倍数多。
15.(2021秋•滕州市期末)一个数(0除外)的倍数的个数是无限的,最大的倍数是它本身。
四.解答题(共5小题)
16.(2009春•游仙区月考)把62个哈密瓜装成盒,5个5个的装,能正好装完吗?如果每3个装一盒,再加几个就正好能装成整盒?
17.(2022春•宾阳县期末)张阿姨去超市买鸡蛋(所买鸡蛋的质量为整千克数),已知每千克鸡蛋的价钱是5元.张阿姨给了收银员50元钱,找回12元.你认为收银员找给张阿姨的钱对吗?为什么?
18.(2021春•中山区校级期中)填出相应的数。
19.(2021春•滨海县期中)小明比爷爷小45岁,爷爷今年的岁数正好是小明的4倍。爷爷和小明今年各多少岁?
20.(2020秋•淇县期中)摘星星。(请将编号是4的倍数的星星圈起来)
【期中复习】人教版数学六年级上册--第4讲《比》知识点+考点讲义(教师版+学生版).zip: 这是一份【期中复习】人教版数学六年级上册--第4讲《比》知识点+考点讲义(教师版+学生版).zip,文件包含单元复习人教版数学六年级上册--第4讲《比》知识点+考点讲义学生版docx、单元复习人教版数学六年级上册--第4讲《比》知识点+考点讲义教师版docx等2份试卷配套教学资源,其中试卷共38页, 欢迎下载使用。
【期中复习】人教版数学五年级上册--第2讲《位置》知识点+考点讲义(教师版+学生版).zip: 这是一份【期中复习】人教版数学五年级上册--第2讲《位置》知识点+考点讲义(教师版+学生版).zip,文件包含单元复习人教版数学五年级上册--第2讲《位置》知识点+考点讲义学生版docx、单元复习人教版数学五年级上册--第2讲《位置》知识点+考点讲义教师版docx等2份试卷配套教学资源,其中试卷共53页, 欢迎下载使用。
【期中复习】人教版数学三年级上册--第3讲《测量》知识点+考点讲义(教师版+学生版).zip: 这是一份【期中复习】人教版数学三年级上册--第3讲《测量》知识点+考点讲义(教师版+学生版).zip,文件包含单元复习人教版数学三年级上册--第3讲《测量》知识点+考点讲义学生版docx、单元复习人教版数学三年级上册--第3讲《测量》知识点+考点讲义教师版docx等2份试卷配套教学资源,其中试卷共35页, 欢迎下载使用。

