江西省赣州市第四中学2022-2023学年高二下学期5月期中化学试题(解析版)
展开江西省赣州市第四中学2022-2023学年高二下学期5月期中测试
化学试题
注意事项:
1.答卷前,考生务必将自己的姓名、考生号等填写在答题卡上和试卷指定位置上。
2.回答选择题时,选出每小题答案后,用铅笔把答题卡上对应题目的答案标号涂黑。如需改动,用检皮擦干净后,再选涂其他答案标号。回答非选择题时,将答案写在答题卡上,写在本试卷上无效。
3.考试结束后,将本试卷和答题卡一并交回。
一、单选题(每小题3分,共30分)
1. 糖类、油脂和蛋白质是生命活动所必需的营养物质。下列叙述正确的是
A. 植物油不能发生水解反应 B. 葡萄糖能发生氧化反应和水解反应
C. 淀粉水解的最终产物是葡萄糖 D. 蛋白质遇浓硫酸变为黄色
【答案】C
【解析】
【详解】A.植物油属于油脂,能发生水解反应,错误;
B.葡萄糖是单糖,能发生氧化反应而不能发生水解反应,错误;
C.淀粉是多糖,水解的最终产物是葡萄糖,正确;
D.含有苯环的蛋白质遇浓硝酸变为黄色,错误。
2. 研究表明液态中存在自耦电离:,也会缓慢释放出氧气。下列关化学用语表示错误的是
A. 的结构式:
B. 的球棍模型:
C. 的电子式:
D. 中子数为10的氧原子:
【答案】B
【解析】
【详解】A.的结构式为,故A正确;
B.的球棍模型中氧原子和氧原子之间应为单键,B项错误;
C.的氢氧之间都是共用一对电子,故电子式为,故C正确;
D.中子数为10的氧原子,质量数为18,故为,故D正确;
故选B。
3. 设为阿伏加德罗常数的值。下列有关叙述正确的是
A. 硝酸与铜反应得到、共,则转移电子数
B. 标准状况下,辛烷的体积为
C. 将标准状况下通入水中完全溶解,溶液中分子数为
D. 溶液含有个电子
【答案】A
【解析】
【详解】A.、的最简式为“”,N元素的化合价为+4价,则23g最简式的物质的量为=0.5mol,则转移电子数为,A正确;
B.辛烷在标准状况下为液体,不能按气体摩尔体积计算其体积,B错误;
C.CO2微溶于水,且与水反应生成碳酸的过程属于可逆反应,所以将标准状况下通入水中完全溶解,溶液中分子数小于,C错误;
D.溶液中存在钠离子和氯离子,且含有大量水分子,水分子中也含电子,无法计算溶液中微观的电子数,D错误;
故选A。
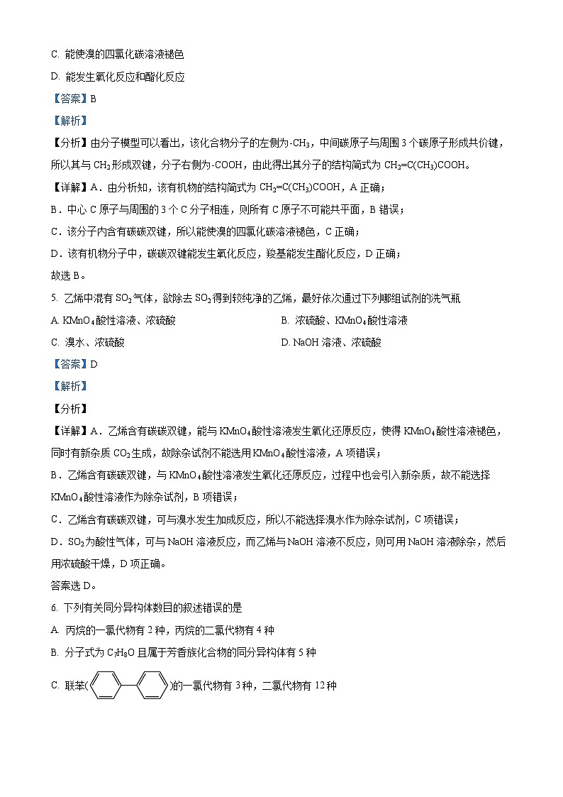
4. 某化合物只含C、H、O三种元素,其分子模型如图所示(图中球与球之间的连线代表化学键,如单键、双键等)。下列关于该化合物的说法错误的是
A. 结构简式为CH2=C(CH3)COOH
B. 分子中所有C不可能共平面
C. 能使溴的四氯化碳溶液褪色
D. 能发生氧化反应和酯化反应
【答案】B
【解析】
【分析】由分子模型可以看出,该化合物分子的左侧为-CH3,中间碳原子与周围3个碳原子形成共价键,所以其与CH2形成双键,分子右侧为-COOH,由此得出其分子的结构简式为CH2=C(CH3)COOH。
【详解】A.由分析知,该有机物的结构简式为CH2=C(CH3)COOH,A正确;
B.中心C原子与周围的3个C分子相连,则所有C原子不可能共平面,B错误;
C.该分子内含有碳碳双键,所以能使溴的四氯化碳溶液褪色,C正确;
D.该有机物分子中,碳碳双键能发生氧化反应,羧基能发生酯化反应,D正确;
故选B。
5. 乙烯中混有SO2气体,欲除去SO2得到较纯净的乙烯,最好依次通过下列哪组试剂的洗气瓶
A. KMnO4酸性溶液、浓硫酸 B. 浓硫酸、KMnO4酸性溶液
C. 溴水、浓硫酸 D. NaOH溶液、浓硫酸
【答案】D
【解析】
【分析】
【详解】A.乙烯含有碳碳双键,能与KMnO4酸性溶液发生氧化还原反应,使得KMnO4酸性溶液褪色,同时有新杂质CO2生成,故除杂试剂不能选用KMnO4酸性溶液,A项错误;
B.乙烯含有碳碳双键,与KMnO4酸性溶液发生氧化还原反应,过程中也会引入新杂质,故不能选择KMnO4酸性溶液作为除杂试剂,B项错误;
C.乙烯含有碳碳双键,可与溴水发生加成反应,所以不能选择溴水作为除杂试剂,C项错误;
D.SO2为酸性气体,可与NaOH溶液反应,而乙烯与NaOH溶液不反应,则可用NaOH溶液除杂,然后用浓硫酸干燥,D项正确。
答案选D。
6. 下列有关同分异构体数目的叙述错误的是
A. 丙烷的一氯代物有2种,丙烷的二氯代物有4种
B. 分子式为C7H8O且属于芳香族化合物的同分异构体有5种
C. 联苯()的一氯代物有3种,二氯代物有12种
D. 与Cl2在光照条件下的取代产物有3种
【答案】D
【解析】
【详解】A.丙烷结构式为CH3CH2CH3,有2种氢原子,其一氯代物有2种;根据“定一议二”的方法,丙烷的二氯代物,若取代相同的碳原子的氢原子,有1,1-二氯丙烷, 2,2-二氯丙烷两种,若取代不同碳原子上的氢原子,有1,2-二氯丙烷、1,3-二氯丙烷两种;丙烷的二氯代物有4种,A正确;
B.分子式为C7H8O且属于芳香族化合物,由分子式可知含有1个苯环,若侧链有1个,则侧链为-OCH3或-CHOH,同分异构有2种;若侧链有2个,则侧链为-CH3和-OH,存在邻、间、对三种,符合条件的同分异构体为5种,B正确;
C.联苯()的分子中含有3种氢原子,其一氯代物有3种;联苯()的二氯代物,若取代同一苯环上的氢原子,可以发生在如图所示的取代位置,1、2(与4、5相同)号位置,1、3(与3、5相同)号位置,1、 4 (与2、5相同)号位置,1、5号位置,2、3(与3、4相同)号位置,2、4号位置,有6种;若取代不同苯环上的氢原子,有如图所示的6种:、、、、、,其二氯代物共12种,C正确;
D.与Cl2在光照条件下发生苯环侧链上氢原子的取代反应,可以是一氯取代,二氯取代,三氯取代,四氯取代等,产物种类大于3种,D错误;
答案选D。
7. 配合物是一种具有较好疗效的抗癌药物,其中心离子为。已知X、Y、Z是分处于不同短周期的元素,原子半径依次增大,X、Z的原子核外都有一个未成对电子,Y的第一电离能比同周期相邻元素的大,A分子是由X、Y元素组成的四原子分子。下列有关叙述正确的是
A. 配合物中配位数为2
B. Y和Z的氧化物对应的水化物都是强酸
C. A分子的VSEPR模型是四面体形,A分子中的键角为
D. 由X、Y、Z三种元素组成的化合物可以是离子化合物,也可以是共价化合物
【答案】D
【解析】
【分析】已知X、Y、Z是分处于不同短周期的元素,原子半径依次增大,则X、Y、Z原子序数依次增大;X、Z的原子核外都有一个未成对电子,X为氢;同一周期随着原子序数变大,第一电离能变大,N的2p轨道为半充满稳定状态,第一电离能大于同周期相邻元素,Y的第一电离能比同周期相邻元素的大,Y为氮;A分子是由X、Y元素组成的四原子分子,该分子为NH3,配合物中心离子为,则Z为带1个负电荷的离子且Z的原子核外有一个未成对电子,Z为氯;
【详解】A.由图可知,配合物中的配位数为4,A错误;
B.HClO为弱酸不强酸,B错误;
C.NH3分子中N原子的价层电子对数为3+=4,VSEPR模型是四面体形,由于存在1对孤电子对导致A分子中的键角小于,C错误;
D.由X、Y、Z三种元素组成的化合物可以是离子化合物例如NH4Cl,也可以是共价化合物Cl-NH-NH-Cl,D正确;
故选D。
8. “一锅法”以钌基催化剂用[Ru]表示)催化硝基苯(PhNO2,Ph表示苯基)与醇(RCH2OH)反应为仲胺(RCH2NHPh),反应过程如下图所示(省略了部分物质,未配平)。下列叙述错误的是
A. 反应原料中的RCH2OH可用甘油或葡萄糖代替
B. 历程中存在反应PhNH2+RCHO→RCH=NPh+H2O
C. 有机物还原反应的氢都来自于RCH2OH
D. 该反应过程结束后RCHO没有剩余
【答案】D
【解析】
【分析】据图知发生以下反应:
①2[Ru]+RCH2OH→RCHO+2[Ru-H]
②6[Ru-H]+PhNO2→PhNH2+6[Ru]+2H2O
③PhNH2+RCHO→RCH=NPh+H2O
④RCH=NPh+2[Ru-H]→RCH2NHPh+2[Ru]
【详解】A.由①②③知,甘油或葡萄糖中均含有-CH2OH,能发生如图转化,故RCH2OH可用甘油或葡萄糖代替,A项不符合题意;
B.由③知,存在该反应,B项不符合题意;
C.由图中PhNO2→PhNH2,RCH=NPh→RCH2NHPh,该反应中的H来源于Ru-H,Ru-H中的H来源于RCH2OH,C项不符合题意;
D.[Ru]为催化剂,由分析可知总反应为4RCH2OH+PhNO23RCHO+3H2O+RCH2NHPh,RCHO有剩余,D项符合题意;
故正确选项为D。
9. 胆矾可写成,其结构示意图如下:
下列有关说法正确的是
A. 胆矾是分子晶体
B. 通常比更易与铜离子形成配位键
C. 在上述结构示意图中,存在的化学键有配位键、极性键、非极性键
D. 中,每个与5个形成配位键
【答案】B
【解析】
【详解】A.胆矾是五水硫酸铜,胆矾是由水合铜离子及硫酸根离子构成的,属于离子晶体,A错误;
B.往硫酸铜溶液中加入过量氨水,可生成配离子,故比更易与铜离子形成配位键,B正确;
C.在题述结构示意图中,存在O→Cu配位键,H-O、S-O极性共价键和配离子与硫酸根离子之间形成离子键,C错误;
D.根据图示结构,每个与4个形成配位键,D错误;
故选B。
10. 砷化硼晶体是具有超高热导率的半导体材料,其结构如图所示,若晶胞参数为anm,下列说法正确的是
A. 砷化硼的化学式为
B. 与顶点B原子距离最近且等距的B原子有6个
C. B、As原子之间的最短距离为
D. 该晶体密度为
【答案】D
【解析】
【详解】A.根据“均摊法”,晶胞中含个B、4个As,则砷化硼的化学式为BAs,故A错误;
B.与顶点B原子距离最近且等距的B原子为面心位置的B,同层、上层、下层各4个,共12个,故B错误;
C.B、As原子之间的最短距离为体对角线的四分之一,为,故C错误;
D.结合A分析,晶体密度为,故D正确;
故选D。
二、不定项选择题(每题有一个或多个选项,每题4分,共20分)
11. 蒈烷的化学名称为3,7,三甲基双环庚烷,其结构简式如图所示。下列关于蒈烷的说法正确的是
A. 易溶于水 B. 易发生氧化、取代反应
C. 1mol蒈烷生成至少需要 D. 分子中所有碳原子可能处于同一平面
【答案】BC
【解析】
【详解】A.烃类物质不易溶于水,A项错误;
B.蒈烷为饱和烃,能与发生氧化反应、光照条件下能与发生取代反应,B项正确;
C.蒈烷的分子式为,1mol蒈烷生成至少需要,C项正确;
D.蒈烷分子结构中均为饱和碳原子,所有碳原子不可能处于同一平面,D项错误;
答案选BC。
12. 苯佐卡因是临床常用的一种手术用药,其结构简式如图所示。下列关于苯佐卡因的说法错误的是
A. 其分子式为
B. 分子中的C、N原子的杂化方式均相同
C. 分子中可能共平面的碳原子最多为9个
D. 其同分异构体中满足硝基和苯环直接相连的共有19种(不考虑立体异构)
【答案】BD
【解析】
【分析】
【详解】A.根据有机物键线式可知,其分子式为,故A正确;
B.分子中N原子是杂化,C原子的杂化方式有两种,故选B;
C.苯环和碳氧双键均是平面形结构,且单键可以旋转,所以分子中可能共平面的碳原子最多为9个,故C正确;
D.硝基和苯环直接相连,若含有2个取代基,则另1个取代基是正丙基或异丙基,有6种,若含有3个取代基,则另外2个是甲基和乙基,有10种,若含有4个取代基,则另外3个是甲基,有6种,共22种,故选D。
答案选BD。
13. 薄荷醇和异戊酸在一定条件下可合成香精异戊酸薄荷酯(如图)。下列说法正确的是
A. 异戊酸的酯类同分异构体有9种(不考虑立体异构)
B. 薄荷醇与乙醇互为同系物
C. 异戊酸薄荷酯的分子式为
D. 异戊酸薄荷酯在酸性环境中不能发生取代反应
【答案】AC
【解析】
【详解】A.异戊酸的结构简式为CH3CH(CH3)CH2COOH,如果为甲酸酯,则醇为丁醇,C-C-C-C有两种位置,有两种位置,如为乙酸酯,则醇为丙醇,C-C-C有两种位置,如为丙酸酯,则为乙醇,有一种位置,如为丁酸酯,则丁酸有两种结构,醇为甲醇,则可能的同分异构体有2+2+2+1+2=9种,A正确;
B.薄荷醇结构简式为,含有六元环,乙醇为链状结构,两者不属于同系物,B错误;
C.通过异戊酸薄荷酯的结构可知,其分子式为,C正确;
D.异戊酸薄荷酯在酸性条件下可发生酯类水解反应,D错误;
故答案选AC。
14. 普鲁士蓝是一种辐射应急药物。最初,狄斯巴赫把草木灰和牛血混在一起,制成亚铁氰化钾(其三水合物俗称黄血盐),之后与反应获得了普鲁士蓝。如图是普鲁士蓝晶体的单元结构,下列说法正确的是
A. 黄血盐的化学式为
B. 在制备黄血盐时,牛血的作用是仅提供元素
C. 普鲁士蓝中与的配位数均为6
D. 普鲁士蓝的每个晶胞中实际含有3个
【答案】CD
【解析】
【详解】A.由晶胞结构可知,与各有4个位于顶点,个数为:,CN-有12个位于棱上,个数为, ::CN-=1:1:6,阴离子为:,黄血盐的化学式为,故A错误;
B.在制备黄血盐时,牛血的作用是提供2+和CN-,故B错误;
C.普鲁士蓝晶体中,与位于顶点,CN-位于棱上,与的配位数均为6,故C正确;
D.CN-有12个位于棱上,个数为,每个晶胞中实际含有3个,故D正确;
故选:CD。
15. 利用超分子可以对一些物质进行分离,例如利用杯酚(杯酚用“ ”表示)分离C60和C70的过程如图所示:
下列说法不正确的是
A. 晶体熔点:杯酚>C60>C70
B. 操作①用到的玻璃仪器有漏斗、烧杯、玻璃棒
C. 杯酚与C60分子之间形成分子间氢键
D. 杯酚易溶于氯仿,难溶于甲苯
【答案】AC
【解析】
【详解】A.杯酚、C60、C70都是分子晶体,杯酚能形成分子间氢键,熔点最高,C70的相对分子质量大于C60,C70的熔点大于C60,所以晶体熔点:杯酚>C70>C60,故A错误;
B.根据流程图,可知操作①是固液分离,方法为过滤,用到的玻璃仪器有漏斗、烧杯、玻璃棒,故B正确;
C.杯酚中羟基氢之间形成了氢键,而杯酚与C60之间并没有形成氢键,故C错误;
D.由操作2可知杯酚易溶于氯仿,由操作1可知杯酚难溶于甲苯,故D正确;
选AC。
三、填空题(共50分)
16. 回答下列问题:
(1)的系统命名为_______。
(2)水杨酸()是一种脂溶性的有机酸,可用于阿司匹林等药物的制备,其分子式为_______,满足下列条件的水杨酸的同分异构体的结构简式为_______。
①能与氯化铁溶液发生显色反应;②能与NaOH溶液发生水解反应;③核磁共振氢谱图中只有4组吸收峰
(3)从樟科植物枝叶提取的精油中含有甲、乙两种成分:
已知其相关转化过程如图(已略去部分产物):
①乙中含氧官能团的名称为:_______,反应II的反应类型为 _______。
②Z与NaOH溶液共热的化学反应方程式为_______。
③按顺序写出检验X中卤素原子所需的试剂_______。
【答案】 ①. 3-甲基戊烷 ②. C7H6O3 ③. ④. 醛基 ⑤. 消去反应 ⑥. +2NaOHNaCl+CH3COONa+ ⑦. NaOH溶液(或NaOH醇溶液)、稀HNO3、AgNO3溶液
【解析】
【分析】与HCl在一定条件下发生加成反应生成X;X与氧气在Cu作催化剂发生催化氧化生成Y;Y在氢氧化钠醇溶液中加热发生消去反应生成乙;X与乙酸在浓硫酸作催化剂和吸水剂并加热发生酯化反应生成Z
【详解】(1)的主链为5个碳原子且3号碳原子上的1个氢原子被甲基所取代,则该物质的名称为:3-甲基戊烷;
(2)由水杨酸的结构简式可知,该物质的分子式为C7H6O3;水杨酸的同分异构体满足①能与氯化铁溶液发生显色反应,则该物质中含酚羟基;②能与NaOH溶液发生水解反应,则说明该物质中含有酯基;③核磁共振氢谱图中只有4组吸收峰,则说明该物质中的羟基和酯基处于苯环的对位,即,故答案为:C7H6O3;;
(3) ①由乙的结构简式可知,该物质中含有碳碳双键和醛基,其中醛基为含氧官能团;X()在Cu作催化剂与氧气发生催化氧化反应生成Y(; ) Y在氢氧化钠醇溶液中加热发生消去反应生成乙(),故答案为:醛基;消去反应;
②由分析科知Z为,Z在碱性条件下水解生成X和乙酸,则其反应为:+2NaOHNaCl+CH3COONa+,故答案为:+2NaOHNaCl+CH3COONa+;
③X的结构为:,要检验该物质中所含的Cl原子,则首先使该物质在NaOH溶液(醇溶液)中发生水解或消去反应;然后在用硝酸酸化,除去强氧根对实验的干扰;最后滴加硝酸银,若有白色沉淀生成则X中含Cl原子,故答案为:NaOH溶液(或NaOH醇溶液)、稀HNO3、AgNO3溶液。
17. 完成下列问题
Ⅰ.第IVA族元素,碳、硅、锗、锡、铅具有很多重要的性质。
(1)锗元素的基态原子的核外电子排布式为___________。
(2)单质Sn与干燥的反应生成,常温常压下为无色液体,空间构型为___________,其固体的晶体类型为___________。
(3)卤化硅的沸点和二卤化铅的熔点如图所示。
①的沸点依F、Cl、Br、I次序升高的原因是___________。
②结合的沸点和的熔点变化规律,可推断:依F、Cl、Br、I次序,晶体中离子键百分数___________(填“增大”“不变”或“减小”)。
Ⅱ.铍及其化合物的应用正日益被重视。
(4)铍与相邻主族的铝元素性质相似。下列有关铍和铝的叙述正确的有___________。
A. 都属于p区主族元素 B. 电负性都比镁大
C. 第一电离能都比镁大 D. 氯化物的水溶液pH均小于7
(5)氯化铍在气态时存在分子(a)和二聚分子[(BeCl2)2](b),固态时则具有如下图所示的链状结构(c)。
①a属于___________(填“极性”或“非极性”)分子;
②二聚分子中Be原子的杂化方式相同,且所有原子都在同一平面上,b的结构式为___________。
【答案】(1)1s22s22p63s23p63d104s24p2
(2) ①. 正四面体形 ②. 分子晶体
(3) ①. 四者均为分子晶体,随着相对分子质量越大,沸点升高 ②. 减小 (4)BD
(5) ①. 非极性 ②.
【解析】
【小问1详解】
锗为32号元素,元素的基态原子的核外电子排布式为1s22s22p63s23p63d104s24p2;
【小问2详解】
常温常压下为无色液体,熔点很低,则其为分子晶体;中Sn形成4个共价键,为sp3杂化,则空间构型为正四面体形;
【小问3详解】
①均为分子晶体,相对分子质量越大,则沸点越高,故依F、Cl、Br、I次序升高的原因是四者均为分子晶体,随着相对分子质量越大,沸点升高。
②PbF2熔点很高其为离子晶体;依Cl、Br、I次序,晶体沸点低于PbF2,且PbI2熔点高于PBr2,可推断:依F、Cl、Br、I次序,晶体中离子键百分数减小、共价键比例增大;
【小问4详解】
A.铍属于s区主族元素,A错误;
B.同周期从左到右,金属性减弱,非金属性变强,元素的电负性变强;同主族由上而下,金属性增强,非金属性逐渐减弱,元素电负性减弱;则两者电负性都比镁大,B正确;
C.同一周期随着原子序数变大,第一电离能变大,但是镁原子价电子为3s2全满稳定状态,电离能较大,故Al的第一电离能比Mg小,C错误;
D.铍与相邻主族的铝元素性质相似,则其氯化物的水溶液中由于金属阳离子的水解导致溶液显酸性,pH均小于7,D正确;
故选BD;
【小问5详解】
①中Be形成2个共价键且无孤电子对,为sp杂化,为直线形对称分子,故a属于非极性分子;
②二聚分子中Be原子提供空轨道、氯提供孤电子对形成配位键,故b的结构式为。
18. 现用邻苯二甲酸氢钾(KHA)标准溶液来测定NaOH溶液的浓度。滴定时有下列操作:
①向溶液中加入1-2滴指示剂。
②取20.00 mL标准溶液放入锥形瓶中。
③用氢氧化钠溶液滴定至终点。
④重复以上操作。
⑤精确称取5.105 g邻苯二甲酸氢钾(相对分了质量为204.2)固体配制成250 mL标准溶液(测得pH约为4.2)。
⑥用根据实验数据计算氢氧化钠的物质的量浓度。
(1)以上各步中,正确的操作顺序是___________,上述②中使用的玻璃仪器除锥形瓶外,还需要___________。
(2)已知该实验用酚酞作指示剂,则滴定终点的现象为___________。
(3)滴定并记录V(NaOH溶液)的初、终谈数。数据记录如下表:
滴定次数 | 1 | 2 | 3 | 4 |
V(标准溶液)/mL | 20.00 | 20.00 | 20.00 | 20.00 |
V(NaOH溶液)/mL(初读数) | 0.10 | 0.30 | 0.00 | 0.20 |
V(NaOH溶液)/mL(终读数) | 20.08 | 20.30 | 20.80 | 20.22 |
V(NaOH)/mL(消耗) | 19.98 | 20.00 | 20.80 | 20.02 |
某同学在处理数据过程中计算得到平均消耗NaOH溶液的体积为V(NaOH溶液)==20.20 mL。他的计算合理吗?___________;理由是___________。通过仪器测得第4次滴定过程中溶液pH随加入氢氧化钠溶液体积的变化曲线如图所示,则a___________20.02(填“>”“<”“=”)。
(4)步骤②中在调节起始读数时,滴定管(25mL规格)中的标准液位置如图所示,若此时将所装标准液全部放出,所放液体的体积为___________ (填选项字母)。
a.2.60 mL b.大于2.60 mL c.22.40 mL d.大于22.40 mL
(5)滴定前,用蒸馏水洗净碱式滴定管,然后加入待测定的氢氧化钠溶液,滴定,此操作使实验结果_____(填“偏大”偏小”或“不产生误差")。
【答案】 ①. ⑤②①③④⑥ ②. 酸式滴定管 ③. 溶液由无色变为浅红色,且30 s内不变色 ④. 不合理 ⑤. 第3组数据明显偏大,误差太大,不应采用 ⑥. < ⑦. d ⑧. 偏小
【解析】
【分析】
【详解】(1)在用标准KHA标准液测定NaOH浓度的操作中,正确的操作顺序是配制250 mL标准KHA溶液;取20.00 mL标准液放入锥形瓶中;向溶液中加入1~2滴指示剂;用待测NaOH溶液滴定至终点;重复以上操作;根据实验数据计算氢氧化钠的物质的量浓度;故顺序是⑤②①③④⑥;上述②取20.00 mL标准溶液放入锥形瓶中,使用的仪器除锥形瓶外,还需要酸式滴定管(标准液KHA显酸性,故装在酸式滴定管中),故此处填:酸式滴定管;
(2)由于该实验采用的是待测液滴定标准液的实验方法,故指示剂酚酞加入标准液KHA中,由于KHA溶液显酸性,故此时溶液呈无色,当KHA与NaOH恰好反应生成Na2A、K2A,由于A2-水解溶液显弱碱性,故终点时溶液显浅红色,故此处填:溶液由无色变为浅红色,且30 s内不变色;
(3)他的计算不合理,原因是第3组数据明显偏大,误差太大,不应采用;根据滴定曲线可知,加入a mL NaOH时,溶液pH=7,这时没有达到滴定突变,即没有达到反应终点,所以a<20.02mL;
(4)由于滴定管下方尖嘴部分没有刻度,故溶液全部放出后,液体体积大于25-2.60=22.40 mL,故答案选d;
(5)由于未用待测液润洗滴定管,故待测液浓度被稀释,中和等量的标准液消耗待测NaOH溶液体积偏大,但由标准液对应求出NaOH的物质的量不变,故所测待测液浓度偏小。
19. 铜及其化合物在生产、生活中有广泛应用。最近科学家开发出石墨炔调控Cu单原子电催化剂实现还原制备,反应。
(1)铜元素的焰色试验呈绿色,下列三种波长为橙、黄、绿色对应的波长,则绿色对应的波长为___________(填标号)。
A.577~492nm B.597~577nm C.622~597nm
基态Cu原子的未成对电子占据原子轨道的形状为___________。
(2)①上述反应涉及的物质中,既含键又含键的非极性分子是___________(填分子式)。
②VSEPR模型和空间结构相同的分子有___________(填分子式)。
③在周期表中铜和锌相邻,第二电离能与第一电离能相差较大的是___________(填元素符号)。
(3)催化剂如图所示。铜的配位数为___________。N原子与直接连接的原子构成的空间结构是___________。
(4)铜可形成多种配合物,如、等。分子中键角为107°,在中的键角为109.5°,键角变大的原因是___________。
(5)最近我国科学家开发出一种高效储存、分离、提纯新材料,晶胞结构如图所示。已知:图(a)边长为xpm,图(c)中高为ypm,Ca、Cu的原子半径分别为、,设为阿伏加德罗常数的值。该晶胞中原子空间利用率为___________(注:晶胞中原子空间利用率等于原子总体积与晶胞体积之比)。
【答案】(1) ①. A ②. 球形
(2) ①. ②. 、 ③. Cu
(3) ①. 4 ②. 三角锥形
(4)分子中N原子的孤电子对进入的空轨道与形成配位键后,使得原孤电子对与成键电子对间的排斥作用变成了成键电子对间的相互排斥,排斥作用减弱,因而键角变大
(5)
【解析】
【小问1详解】
橙色、黄色、绿色对应的波长分别为622~597nm、597~577nm、577~492nm,故选A;Cu元素为29号元素,原子核外有29个电子,所以核外电子排布式为,未成对电子占据的原子轨道为4s轨道,形状为球形。
【小问2详解】
①题给反应涉及的物质中,既含键,又含键的非极性分子是。
②VSEPR模型和空间结构相同的分子有、。
③铜失去一个电子后变为,锌失去一个电子后变为,铜失去一个电子后,3d轨道为全满稳定结构,故铜的第二电离能与第一电离能相差较大。
【小问3详解】
由图可知铜的配位数为4,N原子采用杂化,空间结构为三角锥形。
【小问4详解】
由于分子中N原子的孤电子对进入的空轨道与形成配位键后,使得原孤电子对与成键电子对间的排斥作用变成了成键电子对间的相互排斥,排斥作用减弱,因而键角变大。
【小问5详解】
观察图(c)知,钙位于六棱柱的顶点和上、下面心,铜位于面上和体内。1个晶胞含铜原子数为,含钙原子数为,晶体的化学式为;图(a)面积为,图(c)体积为,原子空间利用率等于原子总体积与晶胞体积之比,即。
20. 一定条件下,A~F可发生如下转化关系(以下变化中,某些反应条件及产物未标明)。
已知:R-ClR-OH
回答下列问题:
(1)C中的官能团名称_______;E的结构简式为_______。
(2)生成F的反应方程式为_______。
(3)下列说法正确的是_______。
A. 有机物A不存在同分异构体
B. C→D的反应类型为取代反应
C. 等质量的乙烯和甲苯分别完全燃烧,甲苯消耗的氧气更多
D. 有机物B、E、F可用饱和Na2CO3溶液鉴别
(4)写出2种同时符合下列条件的化合物F的同分异构体的结构简式_______。
①含有苯环结构
②能与银氨溶液发生银镜反应
③H-NMR谱显示只有4种不同化学环境的氢原子
【答案】(1) ①. 氯原子; ②. ;
(2); (3)BC
(4)、。
【解析】
【分析】乙烯与水在催化剂作用下发生加成反应,生成A(乙醇),A与氧气在催化剂作用下生成B(乙酸);甲苯和氯气在光照作用下,甲基上发生取代反应,生成C( ),根已知条件,C在氢氧化钠、水和加热条件下发生取代反应生成D(),D与B在浓硫酸加热条件下发生酯化反应,生成F(),D与氧气在催化剂条件下生成E()。
【小问1详解】
根据分析知C为,官能团名称为氯原子;E的结构简式为;
【小问2详解】
D与B在浓硫酸加热条件下发生酯化反应,生成F(),化学方程式为:;
【小问3详解】
A.A为乙醇,存在同分异构体二甲醚,A错误;
B.参照题中所给已知信息,C→D的反应类型为取代反应,B正确;
C.甲苯与氧气反应方程式:,乙烯与氧气反应方程式:,假设甲苯和乙烯质量均为1g,甲苯消耗氧气的物质的量为:,乙烯消耗氧气的物质的量为:,故相同质量时甲苯消耗氧气多,C正确;
D.B、E、F分别为乙酸、、,B中含有羧基,只有B与碳酸钠反应,E、F与碳酸钠均不互溶、不反应,且分层后均在上层,故用饱和碳酸钠溶液不能鉴别三者,D错误;
故选BC。
【小问4详解】
F为,除苯环外还有一个酯基,即有一个不饱和度,其同分异构体:含苯环且能与银氨溶液反应,说明含醛基,不含其他不饱和键,H-NMR谱有4种不同化学环境的氢原子,说明该物质结构对称性高,满足条件的F的同分异构体结构简式可能为:和。
精品解析:江西省赣州市赣州十校2022-2023学年高二下学期4月期中联考化学试题(解析版): 这是一份精品解析:江西省赣州市赣州十校2022-2023学年高二下学期4月期中联考化学试题(解析版),共16页。试卷主要包含了请将各题答案填写在答题卡上,本试卷主要考试内容,可能用到的相对原子质量,5ml,故A错误;等内容,欢迎下载使用。
2022-2023学年江西省赣州市高二下学期期中联考化学试题PDF版含答案: 这是一份2022-2023学年江西省赣州市高二下学期期中联考化学试题PDF版含答案,文件包含高二化学答案pdf、江西省赣州市2022-2023学年高二下学期期中联考化学试卷pdf等2份试卷配套教学资源,其中试卷共9页, 欢迎下载使用。
江西省赣州市龙南区2022-2023学年高二下学期4月期中考试化学试题(含解析): 这是一份江西省赣州市龙南区2022-2023学年高二下学期4月期中考试化学试题(含解析),共10页。试卷主要包含了下列各项叙述中,正确的是,只表示一种微粒的化学用语是,一种化工中间体的结构如图所示等内容,欢迎下载使用。

